不知道怎么写 Nano Banana Pro 提示词?分享你一个结构化示例,复刻任意图片

763 阅读5分钟

前言

绝大部分人写提示词,几乎没有章法,想到哪写到哪,结果生成的图片就像“抽卡”。

Google 官方虽然提供了一些模板:

Nano Banana Pro 很强,但你要学会写提示词才能随心所欲

但使用时还要区分各种类型,用起来比较麻烦。

本篇和你分享一个结构化的提示词模板。从此以后,写提示词就像填空。

10 年技术博主,最新资讯、前端知识、AI 干货,欢迎关注公众号:“冴羽” 或者搜索“yayujs”

提示词模板

这套提示词模板如下:

{
  "shot": "使用什么样的镜头、构图、长宽比",
  "subject": "画面主体",
  "environment": "主体所处的环境",
  "lighting": "定义光线",
  "camera": "定义摄影头信息,例如使用的镜头、光圈",
  "color grade": "画面的色彩风格,例如对比度、饱和度",
  "style": "画面风格",
  "quality": "画面的质量水平",
  "negatives": "不希望出现在画面上的内容"
}

Nano Banana Pro 支持使用 JSON 格式定义图片。

在 JSON 中我们使用了 9 个字段来描述图片,具体每个字段的内容如上所示。

很多时候,我们生成的图片之所以不稳定,就是因为写提示词时,是一种**“随缘”**的状态——有的地方写得详细,有的地方却被遗漏了。

使用这套结构化的提示词,你就可以全面地描述图片,让图片生成更加稳定。

如何写提示词?

然而问题又来了:具体的字段内容该如何写呢?

如果可以的话,尽可能让 AI 去写。

让 AI 对图片进行详尽的描述,然后再使用该描述生成图片。理论上,你可以复刻任意想要的图片。

举个例子。

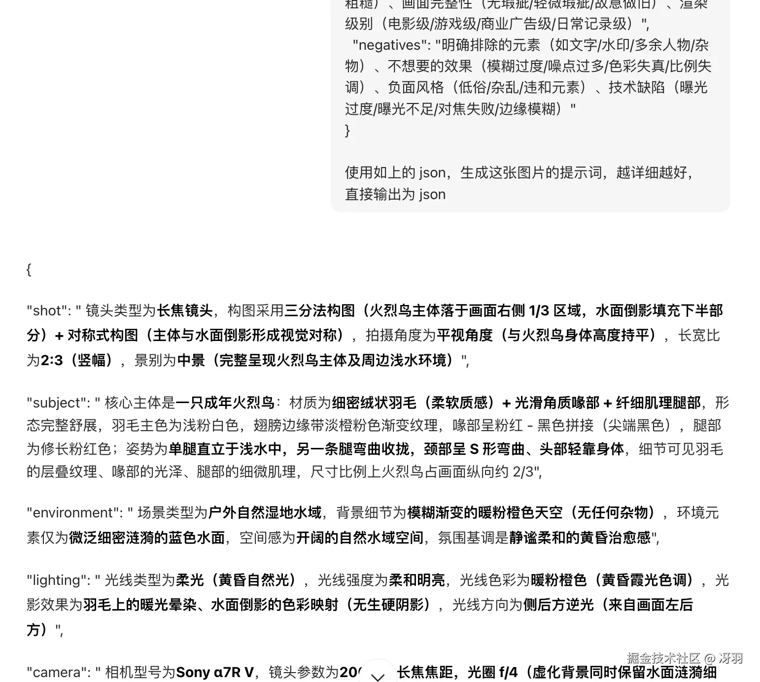
这是一张摄影图片:

我们使用豆包,参照提示词模板写这张图片的描述,提示词如下:

{
  "shot": "镜头类型(广角/长焦/微距/鱼眼等)、构图方式(居中构图/三分法/引导线/对称构图/框架构图等)、拍摄角度(平视/俯视/仰视/侧拍/斜拍等)、长宽比(16:9/4:3/1:1/21:9等)、景别(全景/中景/近景/特写/大特写等)",
  "subject": "核心主体(物体/人物/场景/抽象元素等);若为物体:材质(金属/木质/玻璃/布料/塑料等)、形态(完整/破碎/折叠等)、细节(纹理/划痕/光泽/装饰图案等)、尺寸比例;若为人物:年龄(儿童/青年/中年/老年)、性别、外貌(发型/五官/肤色)、姿势(站立/坐姿/动态动作)、衣着(风格/材质/颜色/配饰)、表情(微笑/严肃/平静等);若为场景:核心元素组合、空间关系",
  "environment": "场景类型(室内/户外/科幻/复古/自然等)、背景细节(简洁/复杂/模糊/具象)、环境元素(植物/建筑/家具/光影效果/天气状况)、空间感(密闭/开阔/层次感)、氛围基调(温馨/冷清/紧张/治愈等)",
  "lighting": "光线类型(自然光/人造光/柔光/硬光/逆光/侧光/顶光等)、光线强度(明亮/昏暗/柔和/强烈)、光线色彩(冷白/暖黄/彩色光/单色光等)、光影效果(阴影浓度/高光细节/反光效果/光晕/光斑)、光线方向(正面打光/侧面打光/背面打光)",
  "camera": "相机型号(如Canon EOS R5/Nikon Z7 II/胶片相机等)、镜头参数(焦距:24mm/50mm/200mm;光圈:f/1.4/f/8/f/16;对焦方式:自动对焦/手动对焦)、拍摄设置(快门速度:高速连拍/慢门;ISO:低感/高感)、拍摄效果(防抖/轻微模糊/微距特写/广角畸变)",
  "color grade": "色彩基调(冷色调/暖色调/中性色调/复古色调/赛博朋克色调等)、对比度(高对比/低对比/柔和对比)、饱和度(高饱和/低饱和/不饱和/单色)、明度(明亮/暗沉/中间调)、色彩细节(色彩分层/渐变效果/撞色搭配/色调统一)、滤镜风格(胶片滤镜/电影滤镜/清新滤镜等)",
  "style": "艺术风格(写实/抽象/卡通/动漫/油画/水彩/素描/3D渲染/赛博朋克/蒸汽波/复古风/极简风等)、创作类型(摄影/AI绘画/手绘/数字艺术/插画等)、风格细节(笔触质感/渲染精度/线条粗细/画面颗粒感等)",
  "quality": "清晰度(超高清/高清/模糊/轻微噪点)、细节精度(极致细节/简化细节/保留核心细节)、分辨率(8K/4K/1080P等)、质感表现(真实质感/虚拟质感/细腻/粗糙)、画面完整性(无瑕疵/轻微瑕疵/故意做旧)、渲染级别(电影级/游戏级/商业广告级/日常记录级)",
  "negatives": "明确排除的元素(如文字/水印/多余人物/杂物)、不想要的效果(模糊过度/噪点过多/色彩失真/比例失调)、负面风格(低俗/杂乱/违和元素)、技术缺陷(曝光过度/曝光不足/对焦失败/边缘模糊)"
}

使用如上的 json,生成这张图片的提示词,越详细越好,直接输出为 json

豆包的回复如下:

复制生成的 JSON,然后直接抛给 Nano Banana Pro 生成。

生成的图片如下:

所以当你不知道如何写提示词的时候:

  1. 找找你想要的图片,按照刚才的框架生成提示词
  2. 修改提示词的部分内容
  3. 多调试几次直到生成你满意的图片