内网穿透系列十五:Docker 部署 OpenVPN 攻略,集成 Web UI,实现一键式异地组网

175 阅读1分钟

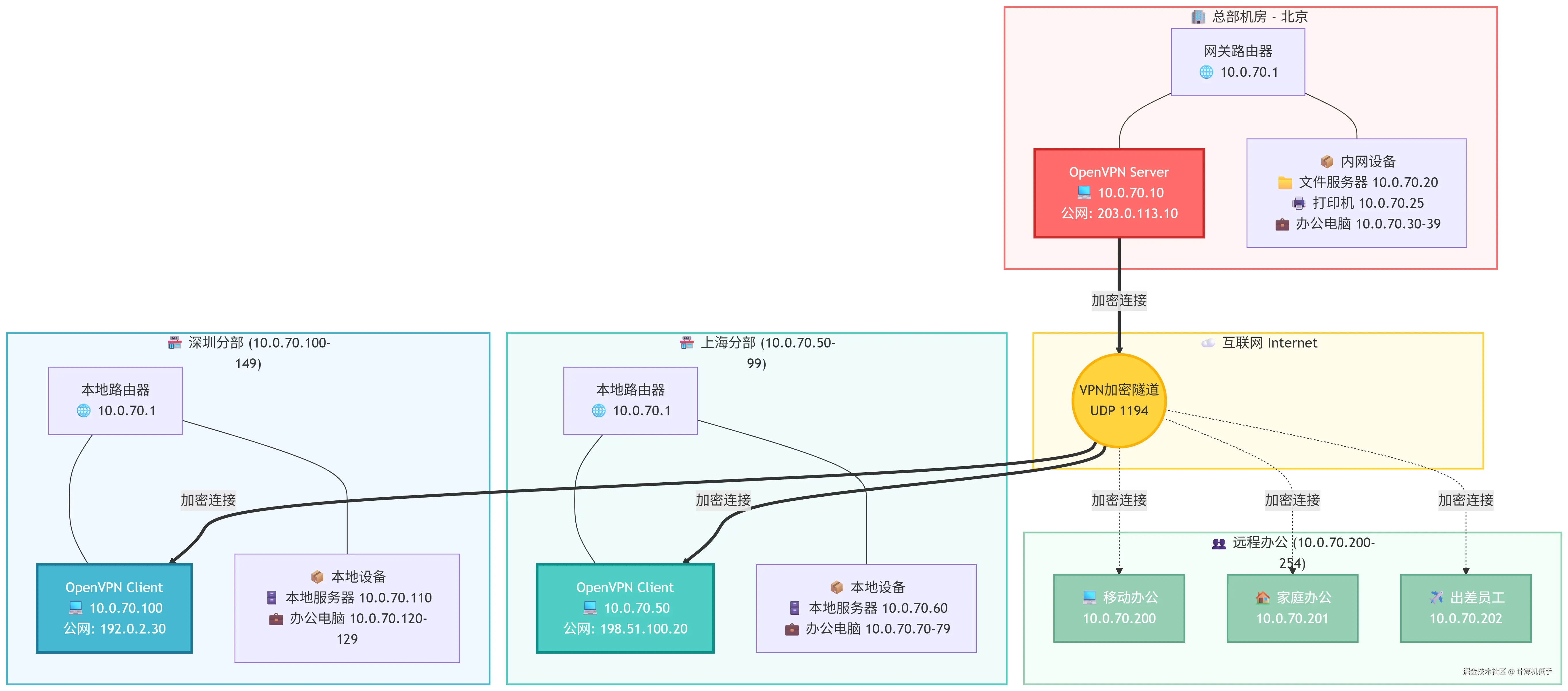
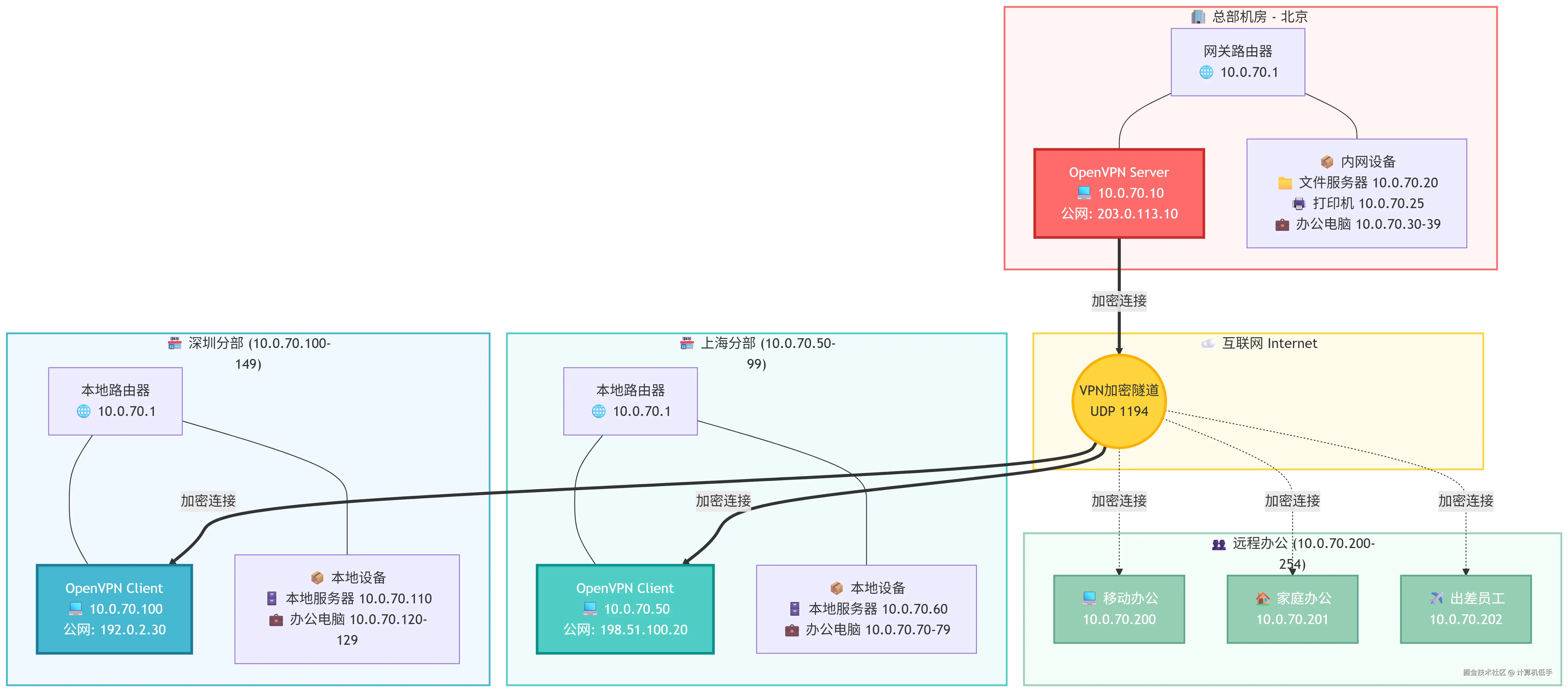
以下是对该开源项目的介绍:

  • 利用基于 Docker 封装的 openvpn 镜像快速实现异地组网
  • 集成了 Web UI,可实现在线授权访问,在线调整openvpn客户端、服务端配置,在线管理客户端连接证书配置
  • 基于企业级的 openvpn 工具生态,可靠、稳定、安全,各种操作系统的连接客户端一键接入虚拟网络
  • 开源项目参考:github.com/d3vilh/open…

Docker快速部署实操参考: 内网穿透系列十五:Docker 部署 OpenVPN 攻略,集成 Web UI,实现一键式异地组网