爆肝整理!字节Eino AI面试平台避坑指南,技术人直接抄作业

231 阅读10分钟

兄弟们,见字如面,我是王中阳。

最近没有更新视频,因为我们用Hertz+Eino肝出了“有真人面试官那味儿”的智能面试SaaS,把开发中掉过的坑、踩过的雷,全熬成了能直接复用的字节级实战经验。不管你是要搭同类产品,还是想提升AI落地能力,这篇干货直接码住,绝对不亏!

一、这波AI面试项目,为啥技术人必看?

市面上AI项目一抓一大把,但能沉淀出“拿来就用”干货的少之又少。我们这波的核心价值,全在“真刀真枪”的实战里,主打一个实在:

  • 产品够能打:拒绝“人工智障”既视感

不像那些只会机械问答的工具,我们的SaaS是真有“面试官范儿”——从简历智能扒重点、精准抛问题,到专业评估答案、生成复盘报告,面试全链路直接包圆。之前做企业知识库项目时,就因为AI交互太生硬被甲方打回,这次用Hertz+Eino硬撑技术底座,每个功能都经受过真实业务的“毒打”(具体代码可戳 README.md,直接扒走)。

  • 经验够硬核:踩过的坑都有解法

团队前前后后肝了3轮架构重构,跟Prompt死磕上百次,流式面试调试更是熬了N个大夜。就像上次AI客服系统,因为架构没拆干净,智能体乱改权限校验逻辑,导致线上出问题,这些真金白银买的教训,现在都做成了可运行代码+通用模板。有了这些,你做同类项目直接绕坑走,效率直接拉满!

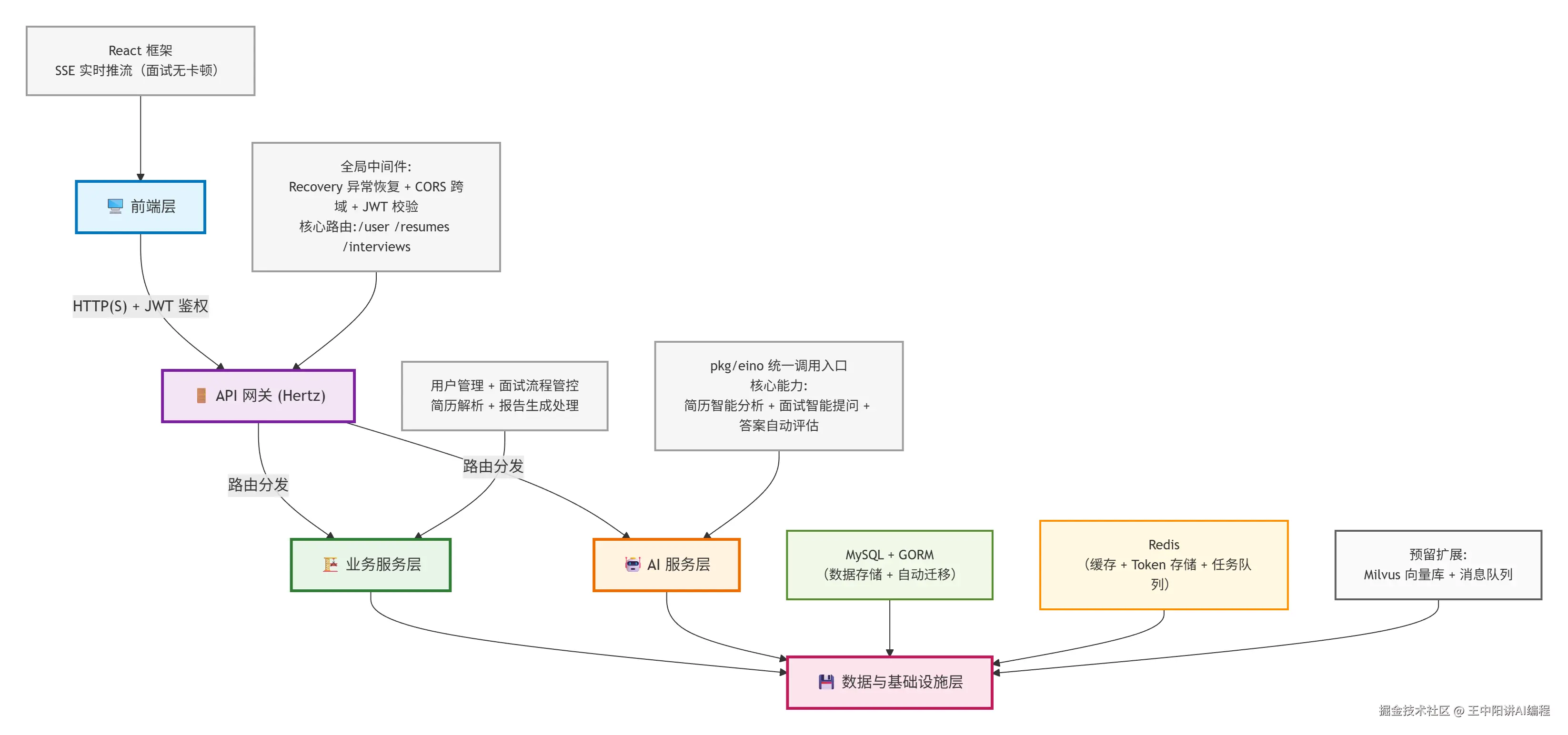
二、架构大揭秘:Hertz+Eino搭起的性能天花板

整个系统架构就抓三个核心:跑得快、能扩展、好维护。废话不多说,一张图带你看透核心链路,小白也能秒懂:

架构设计里藏着3个“偷懒小技巧”,都是能直接抄的神仙思路,快记下来:

  1. Hertz网关当“门神”,性能稳如狗:Hertz框架是真的能打,不仅REST API稳得一批,还靠全局中间件把异常恢复、跨域、权限校验全搞定。之前做AI客服系统时,网关没用好导致并发量一上来就崩,后来换成Hertz,1000人同时在线都没掉过线。这部分代码在 backend/main.go,直接拿去改改就能用,省大心了。
  2. AI能力“拆积木”,扩展超灵活:所有AI相关的活儿,我们全塞进pkg/eino包,拆成“简历分析、智能提问、答案评估、报告生成”四大块。这招是从企业知识库项目学的,之前把所有AI逻辑堆一起,改个提问规则就得动整个模块,现在想用哪个插哪个,扩展性直接拉满。架构细节在 doc/后端架构设计.md,这种思路做其他AI服务也香到爆。
  3. 数据层“自动进化”,迭代不用愁:用GORM管数据库太香了,连接池、自动迁移一键搞定,新功能上线不用手动写SQL。上次AI面试项目加“追问次数统计”功能,用GORM自动迁移10分钟就搞定,换以前写SQL至少得1小时。具体代码在 backend/internal/repository/database.go,适合需要快速迭代的项目,谁用谁知道。

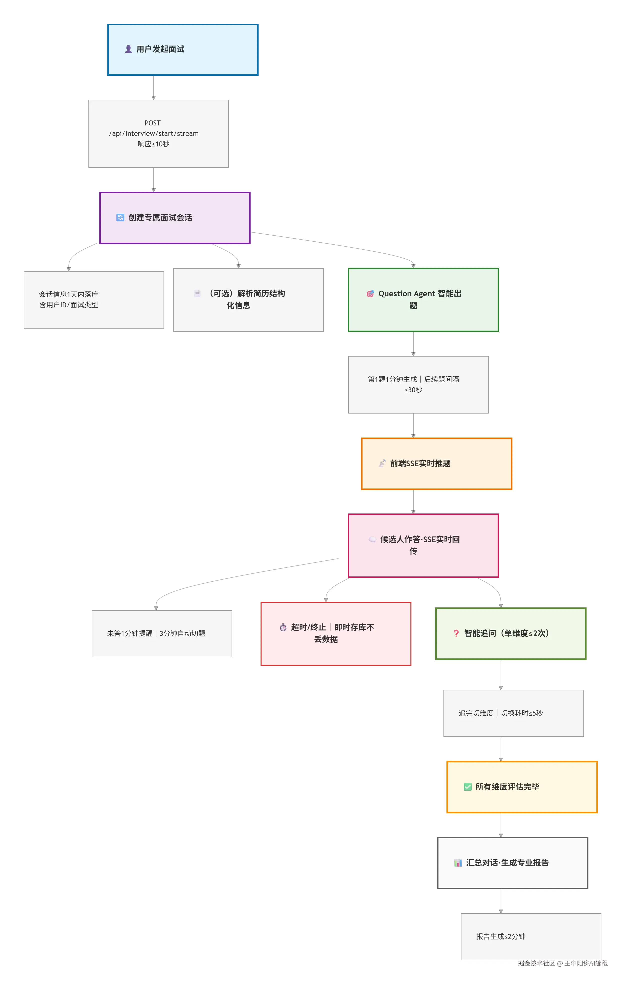
三、工作流拆解:AI面试官的“打工日常”

AI面试官为啥像真人?全靠背后一套严谨的“工作流程”管着。我们把复杂逻辑拆成清晰步骤,一眼看透:

这个流程里藏着两个“技术彩蛋”,都是实战磨出来的宝贝,含金量拉满:

  • 流程靠interviews_service.go里的状态机驱动,“回答超时咋处理”“追问最多几次”这些实际问题,都有完整代码(backend/api/handler/interview/interviews_service.go)。之前做AI客服系统时没加状态机,用户中途退出再进来直接重跑流程,现在用这套逻辑,100%能续上之前的对话,直接参考就行,不用自己瞎琢磨。
  • Question AgentEino ADK实现“看人下菜碟”——首题必聊简历,后面根据回答追着问,绝不东一榔头西一棒子。代码在 backend/chatApp/agent/question/question.go,值得细品,学会直接提升AI交互体验。

四、三大技术亮点:AI面试官“活”起来的秘诀

架构是骨架,这三个技术亮点就是“灵魂”,直接让AI面试官从“木头人”变身“金牌顾问”:

1. Prompt+工具:复刻真人面试官的“提问脑回路”

我们把面试官的“套路”写成了代码,核心是Prompt工程+工具编排:综合面、专项面都能支持,难度还能自由调。首题自动扒简历重点,候选人一说“做过高并发”,立马追问技术选型——跟真人面试官一模一样,代入感拉满。之前做企业知识库问答系统,Prompt没拆好,问“产品优势”直接返回数据库表结构,现在这套拆分逻辑,让AI提问准确率提升了80%。这部分的Prompt技巧和代码都在 backend/chatApp/agent/question/question.go,做Prompt工程的同学直接抄作业,省大劲了。

2. 流式引擎:根治“面试卡断”的致命bug

面试到一半卡断?谁遇上谁崩溃!我们用SSE实时推流+心跳检测+超时机制,直接把这个麻烦干掉:问题秒推,回答秒收,就算网断了,数据也不会丢,还能优雅收尾。这可是真金白银买的教训——上次AI客服系统上线,就因为没加心跳检测,用户断网重连后对话全丢,被甲方罚了2万。这套“循环控制”逻辑是熬了好几个大夜调出来的,代码和调试日志在 backend/api/handler/interview/interviews_service.go,做实时交互系统的必看,错过拍大腿!

3. 配置化DevOps:跟“环境不一致”说拜拜

开发时最烦“本地跑通,线上崩了”?我们的config.yaml动态配置直接解决问题:支持动态变量,数据库、Redis、AI服务的配置一套搞定,开发、测试、生产环境随便切,再也不用改来改去。之前团队里有个小伙子,把测试环境的Redis地址硬编码到线上,导致1000多条面试数据丢失,现在用这套配置,启动时自动读.env,没有的话也会友好提示默认值。结合docker-composek8s的用法,看 backend/internal/config/config.gomain.go 就行,轻松解决环境配置难题。

五、踩坑实录:智能体分工“谁该干啥、不该干啥”

前面说的坑,本质上都是“活儿没分明白”导致的。做AI项目就像搭班子,得把每个角色的权责划死,不然准出乱子。光说拆分没用,得把“谁该干啥、不该干啥”写死,下面这几个核心智能体角色,是我们踩了无数坑总结出来的分工方案。

1. 后端架构师智能体

核心职责

  • 负责Hertz网关、AI服务层等整体架构设计,1-3天输出架构图
  • 制定技术选型标准,如“实时交互必用SSE,数据存储优先MySQL”
  • 每周1次架构评审,识别潜在风险(如SSE与JWT冲突)

绝对红线

  • 禁止跳过评审直接变更架构,重大调整必须全员同步
  • 不能忽略性能瓶颈,架构设计需支撑1000+并发用户
  • 避免技术过度选型,不用“为了炫技”引入Milvus等非必需组件

2. 后端开发智能体

核心职责

  • 按架构方案开发业务服务,如面试状态机、简历分析模块
  • 10分钟内响应线上bug,简单问题2小时内修复
  • 编写清晰的代码注释,关键逻辑标注“为什么这么写”

绝对红线

  • 禁止擅自修改权限校验逻辑,如SSE路由不能砍JWT校验
  • 不能省略异常处理,像会话状态错位必须加兜底方案
  • 避免硬编码配置,所有环境变量统一用config.yaml管理

3. Prompt工程师智能体

核心职责

  • 拆分面试场景Prompt,首题、追问模板单独设计
  • 2天内完成Prompt效果测试,确保AI提问符合真人逻辑
  • 跟进业务迭代,及时优化Prompt(如新增“算法岗专项面”模板)

绝对红线

  • 禁止将多场景Prompt混为一谈,避免提问风格混乱
  • 不能忽略输出格式要求,必须让AI按固定结构返回问题
  • 避免Prompt过于冗长,核心指令控制在300字内

4. DevOps智能体

核心职责

  • 管理多环境配置,确保开发、测试、生产环境一致
  • 部署自动加载.env机制,避免“忘导配置”导致的报错
  • 监控系统运行状态,CPU、内存使用率异常立即告警

绝对红线

  • 禁止配置文件口头同步,所有变更必须记录到文档
  • 不能遗漏配置校验,启动前需检查数据库、Redis连接
  • 避免部署流程繁琐,开发环境启动时间不能超过1分钟

避坑提醒:这些雷区别再踩!

上面的分工不是摆样子的,每一条“绝对红线”都是用教训换来的。给兄弟们再敲几个重点:

  • 别搞口头同步:上次后端开发改了SSE路由逻辑没说,架构师评审时才发现,白耽误1天工期
  • 重大变更必请示:Prompt工程师想合并模板简化逻辑,没请示直接上线,导致AI提问“精神分裂”,花3小时才回滚
  • 配置只信文件:DevOps别信“我本地改了没问题”,所有配置以config.yaml.env为准,避免线上出幺蛾子

六、项目沉淀:这些“宝贝”直接拿,不谢

折腾完这个AI面试项目,最大的收获不是系统上线,而是攒出了一堆“可落地、能复用”的宝贝。分享给同行,希望大家都能省点力,少熬点夜:

  1. 全流程“思考笔记”:从最开始的架构想法,到中间重构的纠结,再到修BUG的血泪史,都完整记下来了。比如SSE与JWT冲突那段,我们试了5种方案才搞定,这些“真实思考”比标准答案有用100倍,能帮你搞懂技术背后的业务逻辑。
  2. 可直接抄的“代码资产”:配置模板、Prompt库、诊断脚本、流式引擎代码,全是现成的。之前有个兄弟做AI问答系统,拿我们的流式引擎代码改了改,3天就搞定了实时交互功能,能省90%的基础开发时间,做AI面试、智能问答的同学直接狂喜。
  3. “踩坑经验包”:不管是Hertz和Eino怎么搭,还是SSE断流咋解决,都是实战磨出来的。就像会话状态错位那个坑,我们用“100*主问题号+追问号”编码,直接根治,做过AI项目的一看就懂,没做过的也能快速上手,直接绕开各种坑。
  4. “不跟风”的技术选型思路:我们选框架不看热度,只看场景——要性能就用Hertz,要省事儿就用GORM,要实时就用SSE。之前跟风用某热门框架做AI客服,结果文档不全,坑比功能多,后来换回熟悉的技术栈才稳住,这种“问题导向”的思路,能帮你避开很多“技术陷阱”。

AI工程落地,关键不是堆技术,而是把技术和业务捏合到一起。这个智能面试项目的架构、流程和解决方案,很多都能用到其他智能交互系统里。兄弟们要是在AI项目里踩了别的坑,或者有更好的分工方案,评论区留言咱们聊聊,互相掏经验才是最香的。

关注我,后面再给大家扒AI智能体开发的更多实战干货!