我愿称之为前端人自己的作业帮

63 阅读6分钟

在技术面试的漫长征途中,“八股文”三个字总带着几分无奈与调侃。它像是程序员世界里一本公开的秘笈,人人都说其僵化,却又人人不敢不练。当深夜的台灯下,你面对浩如烟海的面经题库,是否也曾感到迷茫——这些看似机械的问答,究竟意义何在?其实,这些被反复锤炼的试题,并非为了制造千人一面的技术机器。恰恰相反,它们像是一把把钥匙,试图叩开的是你对技术本质的理解之门。每一道经典题目的背后,都藏着前端领域一个核心的知识节点,一次优雅的解决思路,或是一段技术演进的历史脉络。这里没有标准答案的桎梏。我们试图呈现的,是问题的多解与思考的路径。从闭包的记忆到虚拟DOM的权衡,从Event Loop的运转到工程化的构建,我们希望与你一同穿越概念的丛林,抵达理解的彼岸。重要的不是背诵,而是在问答之间,构建起自己坚实而清晰的知识体系。愿这份梳理,能为你减负,助你沉淀,让你在面试的对话中,多一份从容与自信。

注:文中的前端面试题汇总PDF已经打包完毕,希望对大家有帮助 github.com/encode-stud…

  1. 前端需要注意哪些SEO
  2. 的 title 和 alt 有什么区别
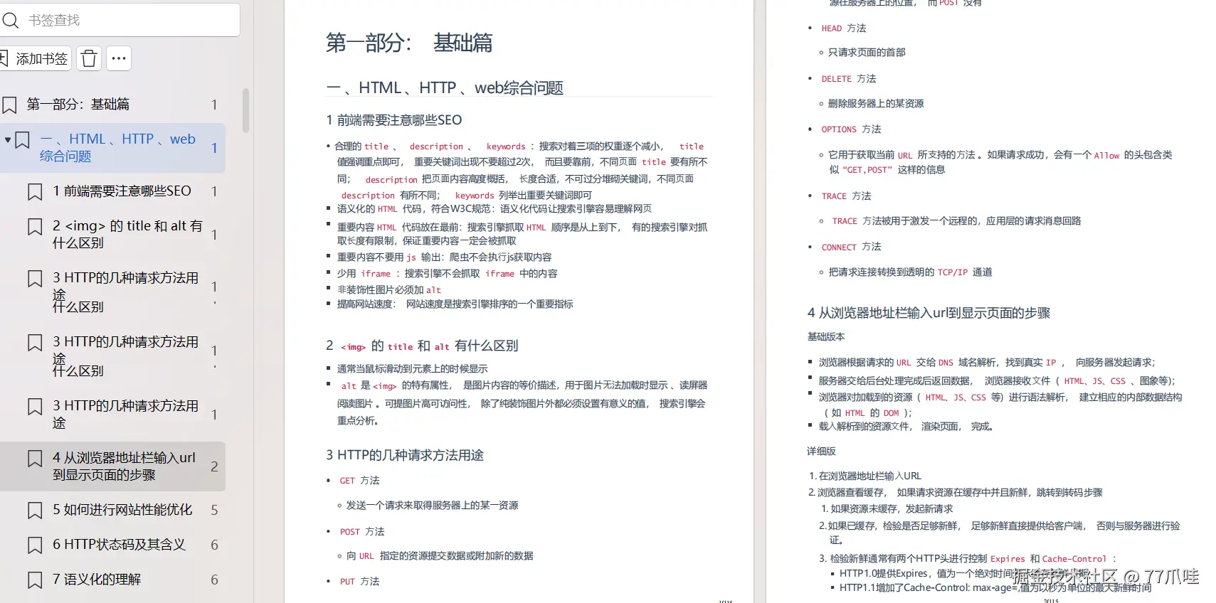
  3. HTTP的几种请求方法用途
  4. 从浏览器地址栏输入url到显示页面的步骤
  5. 如何进行网站性能优化
  6. HTTP状态码及其含义
  7. 语义化的理解
  8. 介绍一下你对浏览器内核的理解?
  9. html5有哪些新特性、移除了那些元素?
  10. css sprite是什么有什么优缺点
  11. display: none;与visibility: hidden; 的区别
  12. link与@import 的区别
  13. 什么是FOUC?如何避免
  14. 如何创建块级格式化上下文(blockformatting
  15. ontext),BFC有什么用
  16. display、float、position的关系
  17. 清除浮动的几种方式,各自的优缺点
  18. 为什么要初始化CSS样式?
  19. css3有哪些新特性
  20. 闭包
  21. 说说你对作用域链的理解
  22. JavaScript原型,原型链?有什么特点?
  23. 请解释什么是事件代理
  24. Javascript如何实现继承?
  25. 谈谈This对象的理解
  26. 事件模型
  27. new操作符具体干了什么呢?
  28. Ajax原理
  29. 0如何解决跨域问题?
  30. 你觉得jQuery或zepto源码有哪些写的好的地方
  31. jQuery的实现原理
  32. jQuery.fn的 init 方法返回的 this指的是什么对象
  33. jQuery.extend与 jQuery.fn.extend 的区别
  34. jQuery的属性拷贝(extend)的实现原理是什么,如何实现深拷贝
  35. jQuery的队列是如何实现的
  36. jQuery 中的 bindO, liveO, delegateO, onO的区别
  37. 是否知道自定义事件
  38. jQuery通过哪个方法和Sizzle选择器结合的
  39. 谈谈变量提升
  40. bind、call、apply 区别
  41. 如何实现一个bind函数
  42. 如何实现一个call函数
  43. 如何实现一个 apply函数
  44. 简单说下原型链?
  45. 怎么判断对象类型
  46. 箭头函数的特点
  47. This
  48. cookie和localSrorage、session、indexDB 的区别
  49. 怎么判断页面是否加载完成?
  50. 如何解决跨域
  51. 什么是事件代理
  52. Service worker
  53. 浏览器缓存
  54. 浏览器性能问题
  55. 优化打包速度
  56. Babel原理
  57. 如何实现一个插件
  58. React 中 keys 的作用是什么?
  59. 传入setState函数的第二个参数的作用是什么?
  60. React 中 refs 的作用是什么
  61. 在生命周期中的哪一步你应该发起AJAX请求
  62. shouldComponentUpdate 的作用
  63. 如何告诉React它应该编译生产环境版
  64. 概述下 React 中的事件处理逻辑
  65. createElement与cloneElement 的区别是什么
  66. redux中间件
  67. 对于MVVM的理解
  68. 请详细说下你对vue生命周期的理解
  69. Vue实现数据双向绑定的原理:
  70. bject.definePropertyO
  71. Vue组件间的参数传递
  72. Vue的路由实现:hash模式和 history模式
  73. vue路由的钩子函数
  74. vuex是什么?怎么使用?哪种功能场景使用它?
  75. v-if 和 v-show 区别
  76. routeroute 和router 的区别
  77. 生命周期钩子函数
  78. 组件通信
  79. extend能做什么
  80. mixin 和mixins区别
  81. computed 和watch区别
  82. keep-alive组件有什么作用
  83. v-show与 v-if 区别
  84. 组件中data什么时候可以使用对象
  85. 说说JavaScript中的数据类型?存储上的差别?
  86. 说说你了解的js数据结构?
  87. DOM常见的操作有哪些?
  88. 说说你对BOM的理解,常见的BOM对象你了解哪些?
  89. ==和=二=区别,分别在什么情况使用
  90. typeof与 instanceof区别
  91. JavaScript原型,原型链?有什么特点?
  92. 说说你对作用域链的理解
  93. 谈谈this对象的理解
  94. 数组的常用方法有哪些?
  95. 说说你对事件循环的理解
  96. lavascript本地存储的方式有哪些?区别及应用场景?
  97. 大文件上传如何做断点续传?
  98. ajax原理是什么?如何实现?
  99. 十么是防抖和节流?有什么区别?如何实现?
  100. 如何判断一个元素是否在可视区域中?
  101. 什么是单点登录?如何实现?
  102. 如何实现上拉加载,下拉刷新?
  103. 说说你对正则表达式的理解?应用场景?
  104. 说说你对函数式编程的理解?优缺点?
  105. HTTP中如何处理表单数据的提交?
  106. HTTP1.1如何解决HTTP的队头阻塞问题?
  107. 对 Cookie了解多少?
  108. 如何理解HTTP 代理?
  109. 如何理解HTTP缓存及缓存代理?
  110. 为什么产生代理缓存?
  111. 源服务器的缓存控制
  112. 客户端的缓存控制
  113. 什么是跨域?浏览器如何拦截响应?如何解决?
  114. 传统RSA握手
  115. RSA和ECDHE握手过程的区别

image.png

image.png

image.png

image.png

遍历这些“八股文”,其最终目的并非为了在面试中对答如流,而是借此契机,迫使自己将零散的知识点串联成体系,将模糊的概念理解得透彻。面试场上的对答如流,不过是台下深厚内功的自然流露。愿这些经过梳理的试题,能成为你构建个人知识大厦的坚实基石,助你在职业道路上走得更加沉稳、自信。

注:文中的前端面试题汇总PDF已经打包完毕,希望对大家有帮助 github.com/encode-stud…