业务接入风控决策,挑战验证与结果同步

228 阅读7分钟

验证方式

首先现在常见的验证方式有,指纹、人脸、虹膜、声纹、短信验证码、动态令牌、U盾、APP/扫码、手势、PIN码/密码、滑块/拼图、行为分析(无感)等,从不同角度可以进行不同的划分,比如说是生物特征类(指纹、人脸、虹膜、声纹)、物理数字持有类(短信验证码、动态令牌、U盾、APP/扫码)、知识记忆类(手势、PIN码/密码)、行为和图灵测试类(滑块/拼图、行为分析)。

从交互流程中又可以分为以下几种

PKI挑战-签名-验证

适用于 U盾、FIDO 安全密钥、以及带有安全隔区的手机生物识别认证

前端/客户端 (Client)业务服务器 (Relying Party / RP)身份认证服务 (Auth Service)安全硬件/安全隔区 (Enclave)
开始认证请求
\rightarrow 登录/操作请求接收请求,识别用户
\rightarrow 请求挑战随机数 NN
1. 生成 Nonce NN (保证唯一性)
\leftarrow 返回 NN
\leftarrow 发送挑战 NN
接收挑战 NN
\rightarrow 触发用户认证(指纹/PIN)
2. 身份验证/解锁私钥 (KprivK_{priv})
3. 使用 KprivK_{priv}NN 进行签名 SS
\leftarrow 返回签名 SS (Response) + 上下文
发送签名 SS (Response)
\rightarrow 发送 SS + 用户ID接收签名 SS
\rightarrow 请求验证签名 (SS, NN)
4. 检索用户公钥 KpubK_{pub}
5. 验证:Verify(N,S,Kpub)\text{Verify}(N, S, K_{pub})
\rightarrow [签名是否有效?]
:返回失败/拒绝 \leftarrow 通过:返回成功/授予 \leftarrow
接收验证结果
\rightarrow [验证通过?]
:拒绝访问
通过:授予访问权限
\leftarrow 结果通知 (成功/失败)
流程结束

核心步骤

步骤节点名称关键安全点
1.生成 Nonce NN防重放攻击: 确保 NN 是随机且一次性的。一旦验证完成,NN 必须立即失效。
2.身份验证/解锁私钥防远程伪造: 生物识别或 PIN 码是本地操作,成功后在安全隔区内解锁私钥 KprivK_{priv},确保“人”在场。
3.使用 KprivK_{priv}NN 进行签名 SS不可伪造性: KprivK_{priv} 不离开安全隔区。生成的签名 SS 证明了私钥拥有者(即用户)在特定时间针对特定的挑战 NN 进行了操作。
4.检索用户公钥 KpubK_{pub}验证依据: KpubK_{pub} 是在用户首次注册时,服务器存储的。服务器不需要存储或知道任何用户的秘密。
5.验证:Verify(N,S,Kpub)\text{Verify}(N, S, K_{pub})最终裁决: 服务器执行验证。如果签名有效且 NN 未过期,则身份得到确认。
  • 业务服务器 (RP): 只负责 转发 挑战和签名,并根据最终结果执行业务逻辑(如创建会话)。它不关心加密细节。
  • 身份认证服务 (Auth Service): 专注于 安全细节(生成 NN、存储 KpubK_{pub}、执行 Verify\text{Verify}),是信任的核心。
  • 安全硬件 (Enclave): 负责 秘密存储签名操作,防止本地软件攻击。

一次性密码(OTP,如短信/TOTP)认证

这类流程的特点是客户端直接向服务器传输临时凭证(即 OTP 码本身)。

前端/客户端 (Client)业务服务器 (Business System)一次性密码服务 (OTP Service)
开始认证请求
\rightarrow 请求 OTP (例如:手机号)接收请求,识别用户
\rightarrow 请求生成/发送 OTP
1. 生成 OTP 码(随机数或基于时间)
2. 记录 OTP 及其有效期/计数器
3. 发送 OTP 码(短信、邮件或推送到 App)
\leftarrow 收到 OTP 码
用户输入 OTP 码
\rightarrow 发送 OTP 码接收 OTP 码
\rightarrow 请求验证 OTP 码
4. OTP 验证: 匹配数据库中存储的码、校验是否过期/是否已使用、校验计数器
\rightarrow [OTP 码是否有效?]
:返回失败 \leftarrow 通过:返回成功 \leftarrow
接收验证结果
\rightarrow [验证通过?]
:拒绝访问
通过:授予访问权限
\leftarrow 结果通知 (成功/失败)
流程结束
  • 核心区别点: 客户端发送的 OTP 码 就是验证的秘密凭证。服务器验证的是这个秘密凭证本身,而不是像 C-R 那样验证一个签名。
  • 安全性: 主要依赖 时效性(例如 60 秒失效)和 单次使用 来抵抗重放攻击。

图灵测试/行为验证(CAPTCHA/滑块)

这类流程不用于身份识别("Who"),而用于判断操作主体是否为人类("Human"),通常作为风控前置或辅助环节。

前端/客户端 (Client)业务服务器 (Business System)图灵验证服务 (CAPTCHA Service)
开始业务操作/请求
\rightarrow 请求业务接收请求,风控初判
\rightarrow 请求生成验证难题
1. 生成验证难题 (图片/滑块/运算题)
2. 生成 Session Token 并记录难度/答案
\leftarrow 返回难题内容 + Session Token
\leftarrow 接收难题内容
用户进行交互操作
\rightarrow 发送操作结果 (如滑块终点坐标、行为轨迹) + Session Token接收结果
\rightarrow 请求验证结果
3. 行为分析: 校验轨迹是否自然、计算最终答案是否正确
\rightarrow [判定为人类?]
:返回失败/Bot \leftarrow 通过:返回成功/Human \leftarrow
接收验证结果
\rightarrow [验证通过?]
:阻止业务/返回错误
通过:继续执行业务操作
\leftarrow 结果通知 (通过/失败)
流程结束
  • 核心区别点: 客户端发送的是 交互结果行为数据。服务器验证的不是秘密,而是 行为模式 是否符合人类特征。
  • 应用场景: 通常用于防止自动化攻击(如机器人注册、灌水、爬虫)。

总结:流程的根本差异

流程类型客户端发送的核心数据服务器验证的核心对象主要安全机制
挑战-响应 (C-R/PKI)加密签名 SS公钥 KpubK_{pub} 是否能解开签名 SS秘密(私钥)永不离设备,防重放。
一次性密码 (OTP)验证码 VV验证码 VV 是否匹配存储的秘密。秘密传输但有时效性,防暴力破解。
图灵验证 (CAPTCHA)操作结果/行为数据操作轨迹 是否符合人类行为模式。增加机器攻击成本,防自动化脚本。

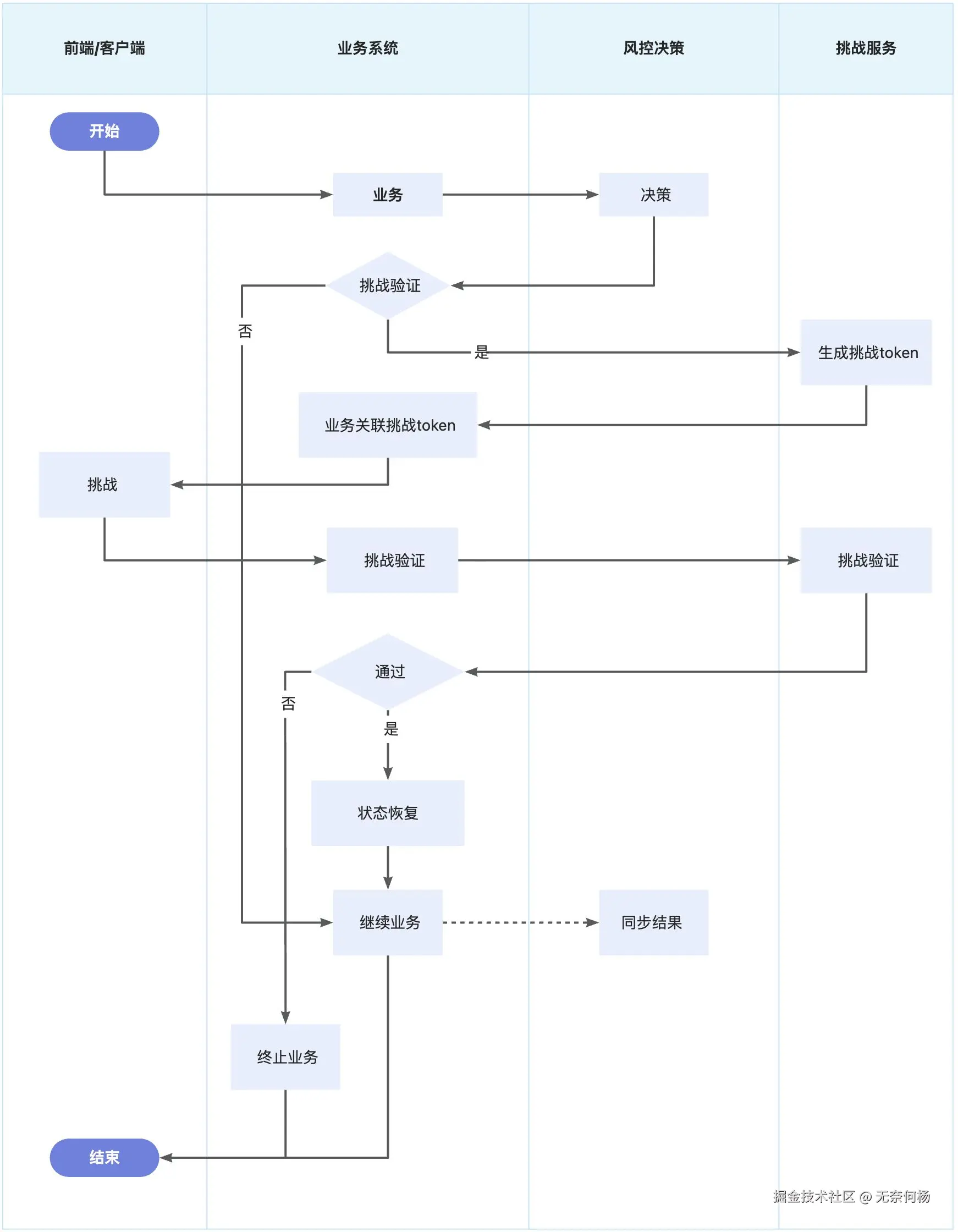
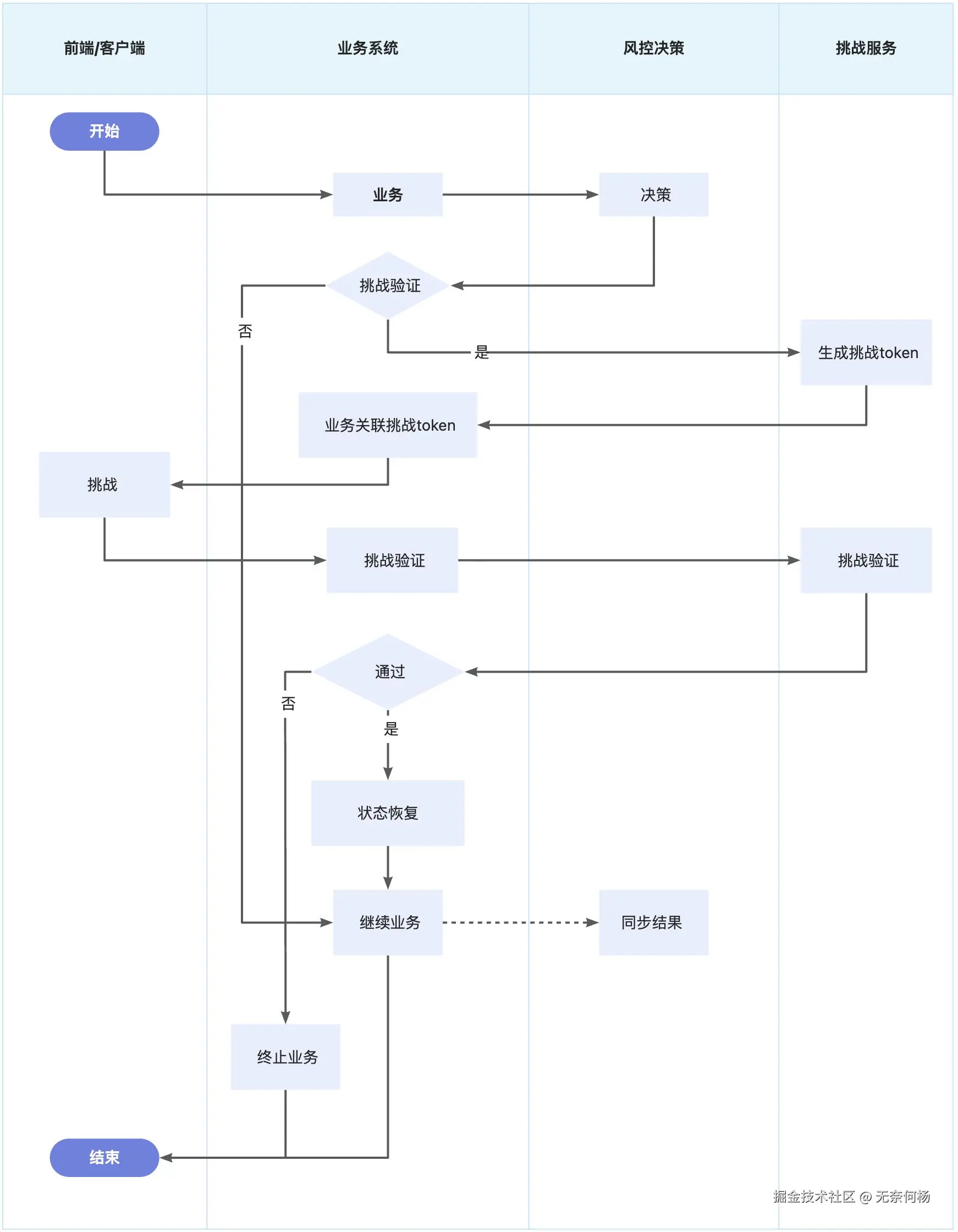
业务决策挑战验证

前面说的这都是为了这个流程

风控引擎

  • 不直接干预业务流程,只是为业务提供决策参考,具体如何使用决策由业务决定
  • 对于验证过程不关心,但需要业务结果

业务系统

  • 统筹整个流程,风控决策,挑战验证,保留现场,恢复现场等等

挑战服务

  • 挑战验证、幂等、并发保证

当然有一点,感觉有点废话,但还是说一下,业务系统把控全部流程,就要串起整个流程,不仅仅是链路号的问题,还要有业务决策记录、挑战记录,分别对应风控决策和挑战服务,多边要对得上。

业务决策对接

从上面来看验证方式是有很多差异的,不同业务系统发起的,其支持的验证方式通常是会有差异的。

所以在业务确认要接入风控决策时,就可以先构想一下,我的业务可以支持那些决策(如APP支持指纹、人脸;网页端支持APP扫码验证;都支持短信验证等等),不同的业务系统支持度肯定是不同的,对应在风控决策系统中配置一些需要的决策结果。

同时作为业务系统,在接入风控决策时可以自己定制化适配一套公共的接口,包含对接风控决策,对决策进行处理,联合挑战验证,保留恢复业务现场等等,除此之外最好前端/客户端也适配一套通用sdk。

还有一些做解决方案的想要把整个系统糅一下,包含提供服务端、客户端sdk,实现全流程的控制,当然这个想法非常不错,但这个实现难度,以及实现后的应用推广相当困难。

租户数据隔离?

如果你的公司很大,旗下有很多APP、网页,他们用户体系和后台有关联也有独立。做租户肯定是一种想法,你可以为他们划分不同的决策结果,策略规则也更清晰,但是租户就意味着数据隔离,对于风控决策来说数据肯定是越全面越好。

这样的话,租户数据隔离就不是那么合适了,想更好的管控,最好还是有一种ID映射关系,能将用户或设备或其他什么维度关联起来,这样做的风控决策也会更好。

比如:同一个用户用同一个证件号,分别在你家的APP1上先注册申请了一笔贷款,紧接着又在你家的另一个APP2上申请贷款,对于数据完整的风控系统,这肯定是可以设置策略防护的,但如果是设置租户,保留数据隔离,那么就不是很合适了。