浏览器缓存是怎样工作的

49 阅读3分钟

一. 浏览器缓存机制介绍

浏览器缓存分为强缓存协商缓存2种方式。

1) 强缓存 Cache-Control:max-age / Expires





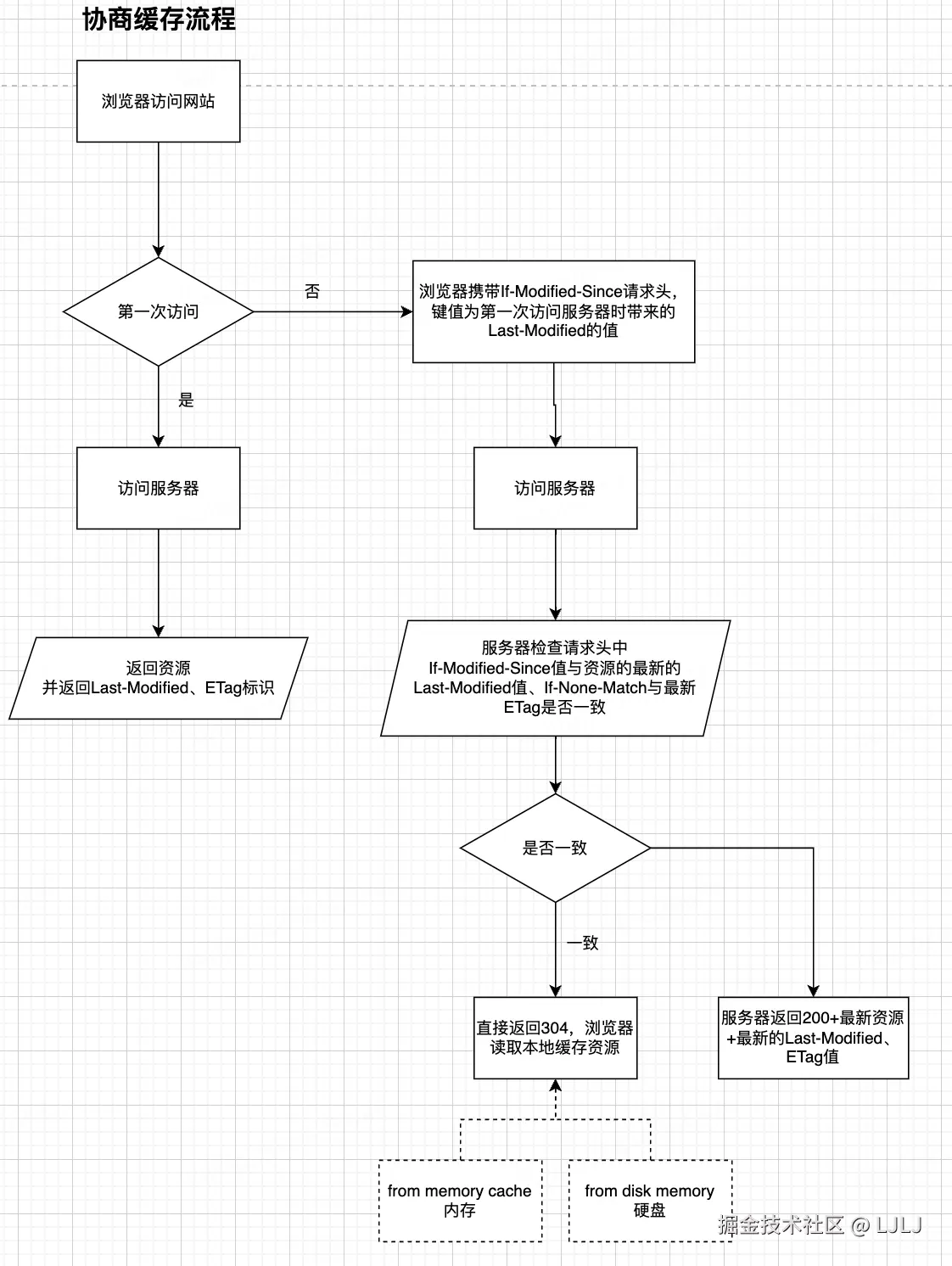
2) 协商缓存 Last-Modified/ETag





A. Last-Modified/If-Modified-Since

B. ETag/If-None-Match

Last-Modified与ETag比较

A、B两种协商缓存方案相比而言,应该优先选择ETag方案,原因如下:

1.Last-Modified的值精确到秒,精确度不高;

2.Last-Modified方案即使文件相同,只要修改时间发生变化,都会再次请求该资源,而不是缓存读取;而ETag是后端根据文件内容生成的,只要文件相同,ETag值即相同,缓存策略更佳;

二. 前端常用的项目缓存方案

a.强缓存与协商缓存结合的缓存方案:

1.对于HTML文档配置协商缓存,只在有变更的情况加载新资源;

2.对JS、CSS、图片等资源配置强缓存

b.都配置强缓存,但是根据文件类型差异化配置缓存时间:

1.对HTML文档配置一个较短的过期时间;

2.对JS、CSS、图片等资源配置一个较长的过期时间,这样HTML会定期更新,一旦HTML文档内部有更新,页面所依赖的其他资源也会随之更新;

三.缓存配置注意事项

Cache-Control

是 HTTP1.1 中控制网页缓存的字段,主要取值为:

•public:资源客户端和服务器都可以缓存

•privite:资源只有客户端可以缓存

•no-cache:使用协商缓存(别理解成不缓存哦)

•no-store:不使用缓存

•max-age:缓存保质期,是相对时间



Expires

是HTTP1.0控制网页缓存的字段,值是一个时间戳,服务器返回该资源缓存的到期时间。但 Expires 有个缺点,就是它判断是否过期是用本地时间来判断的,本地时间是可以自己修改的,所以到了HTTP/1.1,Expire 已经被 Cache-Control 替代,Cache-Control 使用了max-age相对时间,解决了Expires 的缺陷



*当 Cache-Control 与 expires 两者都存在时,Cache-Control 优先级更高。



协商缓存的触发条件:

•Cache-Control 的值为 no-cache (协商缓存)

•或者 Cache-Control: max-age=0



memory cache 与 disk cache 的区别

两者都属于强缓存,主要区别在于存储位置和读取速度上:

1、memory cache 表示缓存来自内存, disk cache 表示缓存来自硬盘

2、memory cache 要比 disk cache 快的多!从磁盘访问可能需要5-20毫秒,而内存访问只需要100纳秒甚至更快



•memory cache 特点: 当前tab页关闭后,数据将不存在(资源被释放掉了),再次打开相同的页面时,原来的 memory - cache 会变成 disk cache

•disk cache 特点: 关闭tab页甚至关闭浏览器后,数据依然存在,下次打开仍然会是 from disk cache



一般情况下,浏览器会将js和图片等文件解析执行后直接存入内存中,这样当刷新页面时,只需直接从内存中读取(from memory cache);而css文件则会存入硬盘文件中,所以每次渲染页面都需要从硬盘读取缓存(from disk cache)