如何快速将iPhone上的图片发送到安卓手机(6种方法)

950 阅读7分钟

为了解决如何将照片从 iPhone 发送到 Android 设备的问题,我们测试并总结了 6 种方法,并将它们列在本指南中。现在,您可以按照以下步骤轻松发送照片。您甚至可以一次性传输所有照片,而不会损失任何画质。

快速浏览一下这6种方法的优缺点:

第一部分:如何通过 iReaShare 手机传输将 iPhone 上的照片发送到 Android 设备

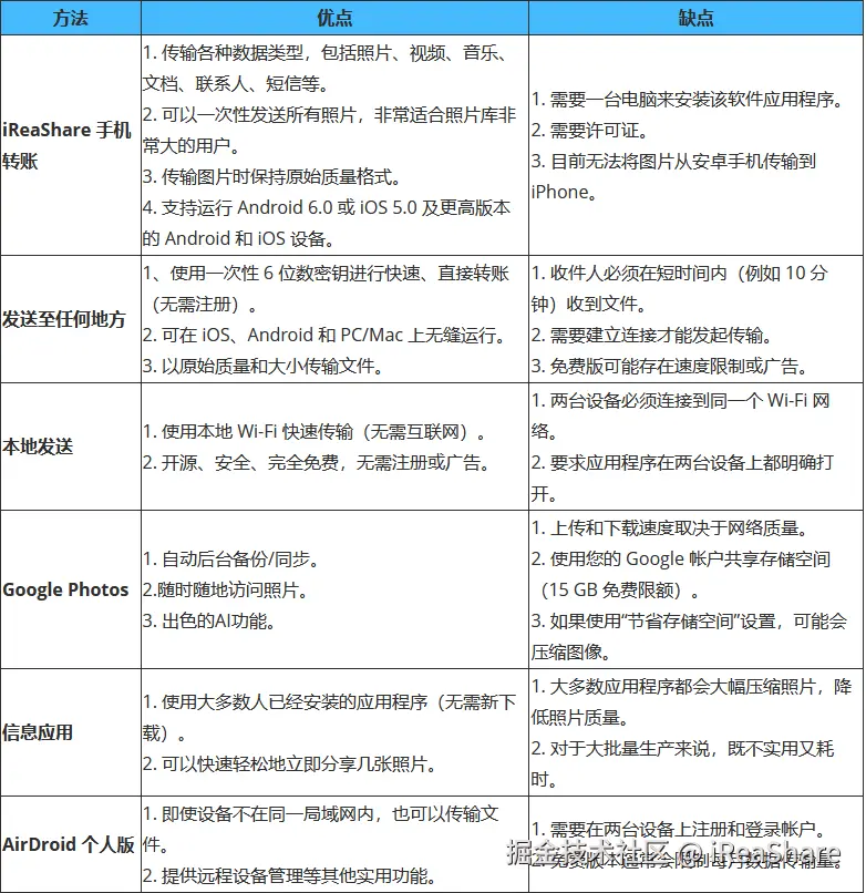
像iReaShare Phone Transfer这样的专用手机数据传输软件旨在快速可靠地在不同操作系统之间传输大量数据,包括照片。只要将其安装在电脑上,您就可以使用 USB 数据线将照片从 iPhone 直接复制到 Android 设备,而不会损失分辨率。

iReaShare手机传输的主要功能:

*将 iPhone 上的照片无大小限制地发送到 Android 设备。

  • 还可以传输视频、音乐、联系人、短信、书籍等。

  • 将不同的数据从 iPhone 复制到 Android,从 iPhone 复制到 iPhone,从 Android 复制到 Android,以及从 Android 复制到 iPhone。

  • 允许您在开始处理之前选择数据类型。

  • 兼容大多数 iOS 和 Android 设备,例如 iPhone 17 Pro Max/17 Pro/17/Air/16/16/15/14/13/12/11/X、iPad Air、iPad mini、iPad Pro、OnePlus 15/13/12/11/10/9/8/7、Motorola Edge 70/Edge 60 Neo/Moto G67 Power/Moto G Play、Google Pixel 10 Pro XL/10 Pro Fold/10 Pro/10/9/8/7/6、小米、三星、TCL、OPPO、Vivo、荣耀、Tecno、Infinix 等。

使用此应用将照片从 iPhone 发送到 Android 设备:

  1. 在电脑上安装并启动 iReaShare 手机传输软件,然后用 USB 数据线将 iPhone 和 Android 设备连接到电脑。

  2. 在安卓设备上启用USB调试模式,并在iOS设备上选择“信任”。之后软件即可识别两台设备。连接成功后,请确保您的安卓手机是“目标”设备,或者点击“翻转”按钮。

  3. 选择“照片”选项,然后点击“开始复制”按钮即可开始复制过程。您的 iPhone 照片将被复制到您的安卓手机。

第二部分:如何通过 Send Anywhere 将图片从 iPhone 发送到 Android

Send Anywhere 是一款跨平台文件共享服务,它使用安全的六位数密钥进行直接的点对点文件传输,无需依赖云存储或注册。您可以使用它将照片从 iPhone 发送到 Android 设备,而不会损失画质。

通过 Send Anywhere 将图片从 iOS 发送到 Android:

  1. 在您的 iPhone 和 Android 设备上下载并安装 Send Anywhere 应用。

  2. 打开应用,选择“发送”选项卡,然后选择要分享的图片。点击“发送”按钮。

  3. iPhone屏幕上将显示一个六位数的密钥(以及一个二维码)。此密钥仅在10分钟内有效。现在,打开应用程序,选择“接收”选项卡,然后输入iPhone上显示的六位数密钥。

  4. 传输将立即开始,照片将直接保存到您的安卓设备。

第三部分:如何通过 LocalSend 将图片从 iPhone 发送到 Android

您可以使用 LocalSend,这是一款开源的跨平台应用程序,可让您通过本地网络(Wi-Fi)安全地将文件传输到附近的设备。它非常适合保护隐私,因为数据永远不会离开您的本地网络。

通过 LocalSend 将图片从 iPhone 复制到 Android:

  1. 在 iPhone 和 Android 手机上都安装 LocalSend 应用,并确保两台设备都连接到同一个 Wi-Fi 网络。

  2. 打开 LocalSend,点击“发送”按钮。选择要传输的图片。选择文件后,LocalSend 会自动搜索网络上的可用设备。从收件人列表中选择您的安卓手机。

  3. 安卓手机上会弹出提示,询问是否接受传输。点击“接受”。照片将通过本地网络快速传输。

第四部分:如何通过 Google Photos 将 iPhone 中的照片分享到 Android 设备

Google Photos 是一款出色的云端照片共享解决方案,可让您在不同操作系统之间无缝共享高质量照片。它原生支持 Android 系统,并且也完全适用于 iOS 系统。当移动网络或 Wi-Fi 连接可用时,它会自动同步您的照片。

通过 Google Photos 将 iPhone 上的照片同步到 Android:

  1. 请确保您的 iPhone 上已安装 Google Photos 应用,并已设置为备份照片。这样会将您的照片上传到您的 Google 帐户。登录后,点击您的个人资料,然后点击“开启备份”。

  2. 现在,请选择备份质量。如果您不想损失质量,请选择“原始质量”。

  3. 在您的安卓手机上打开 Google Photos 应用。您备份的照片会立即显示。选择您想要保存到本地的照片,然后点击“更多”菜单(三个点)>“下载”,即可将它们保存到您的安卓设备存储空间。

第五部分:如何通过“信息”应用将照片从 iPhone 发送到 Android

即使没有网络连接,您也可以使用 iPhone 内置的“信息”应用将照片发送到安卓手机。但是,由于照片会被压缩,因此发送的照片质量会有所下降。

要通过“信息”应用将照片从 iPhone 发送到 Android:

  1. 在 iPhone 上打开 “信息”应用,并与 Android 用户开始对话。如果 Android 设备上没有 SIM 卡,则无法通过发送彩信发送照片。

  2. 点击“ + ”>“照片”,选择要发送的图片,然后点击“发送”。

  3. 稍后,您的安卓手机会收到这条消息。现在,请将图片保存到手机内存中。

第六部分:如何通过 AirDroid Personal 将 iPhone 上的照片发送到 Android 设备

AirDroid Personal 是一款功能强大的多合一管理工具,专门用于跨平台文件传输、远程管理和镜像。您可以使用它将图片从 iOS 发送到 Android,反之亦然。

方法如下:

  1. 在 iPhone 和 Android 设备上安装 AirDroid Personal 应用,并使用同一帐户登录。

  2. 确保设备连接到同一网络。然后在 iPhone 上打开 AirDroid,并导航至“传输”选项卡。从“我的设备”列表中选择您的 Android 设备。

  3. 点击回形针或图片图标。然后从 iPhone 图库中选择要发送的图片。

  4. 照片将显示在安卓设备的聊天界面中,可以下载并保存到手机存储空间。

第七部分:关于从 iPhone 向 Android 发送图片的问答

问题1:我可以使用隔空投送(AirDrop)将图片从 iPhone 传输到安卓手机吗?

是的,现在你可以使用 AirDrop 将照片从兼容的 iPhone 传输到 Android 手机,但这需要 Android 设备运行 Google 的快速分享功能,并启用 AirDrop 互操作性。此功能目前正在逐步推出,首先支持 Google Pixel 10 系列及其各自操作系统的最新版本。

Q2:为什么我通过短信发送照片时照片质量会下降?

彩信会对图片进行大量压缩。iMessage(苹果设备之间)则不会,但安卓系统不支持iMessage,所以iPhone会回退到彩信,导致图片质量下降。如果您不想损失照片质量,可以使用其他方法。

Q3:iCloud 是否支持 Android?

虽然不能直接同步,但你可以将 iCloud 链接分享给 Android 用户,他们可以通过浏览器查看和下载图片。

结论

现在,借助各种优秀的工具,将照片从 iPhone 发送到 Android 设备变得异常简单。您有多种选择:有些人喜欢使用iReaShare Phone Transfer进行批量传输,有些人则喜欢使用 Send Anywhere 或 LocalSend 进行无线传输,还有人选择基于云端的 Google Photos。选择最适合您的方法,轻松享受跨平台分享照片的乐趣。