openFuyao信息直升机 | 第5期:一文了解“高性能AI推理服务化框架”

64 阅读2分钟

业务痛点:

AI推理是AI领域中将大模型转化为应用效果与商业价值的核心技术,但在实际生产部署中仍然面临着多样化算力场景下的效率低与可部署性成本高,高并发、长上下文LLM推理场景中的性能和资源利用率瓶颈。

根因分析:

  • 用户体验与资源效率瓶颈:当前长上下文LLM推理的首Token延时普遍在数百毫秒至秒级,且长上下文场景下KV缓存显存占用呈线性增长,严重制约Agent的响应效率与部署规模;传统静态批处理无法适配动态负载,导致短请求被长请求阻塞(对头阻塞问题)。
  • 企业生产级场景挑战:企业生产场景,普遍存在高推理成本、多样化算力(GPU算力 + 国产化算力)利用率低、SLA难以保障、生产级规模部署管理复杂等问题。
  • 云原生AI全栈挑战:现有云原生调度(如Kubernetes)缺乏LLM感知能力,无法优化KV缓存生命周期、动态批处理等场景。

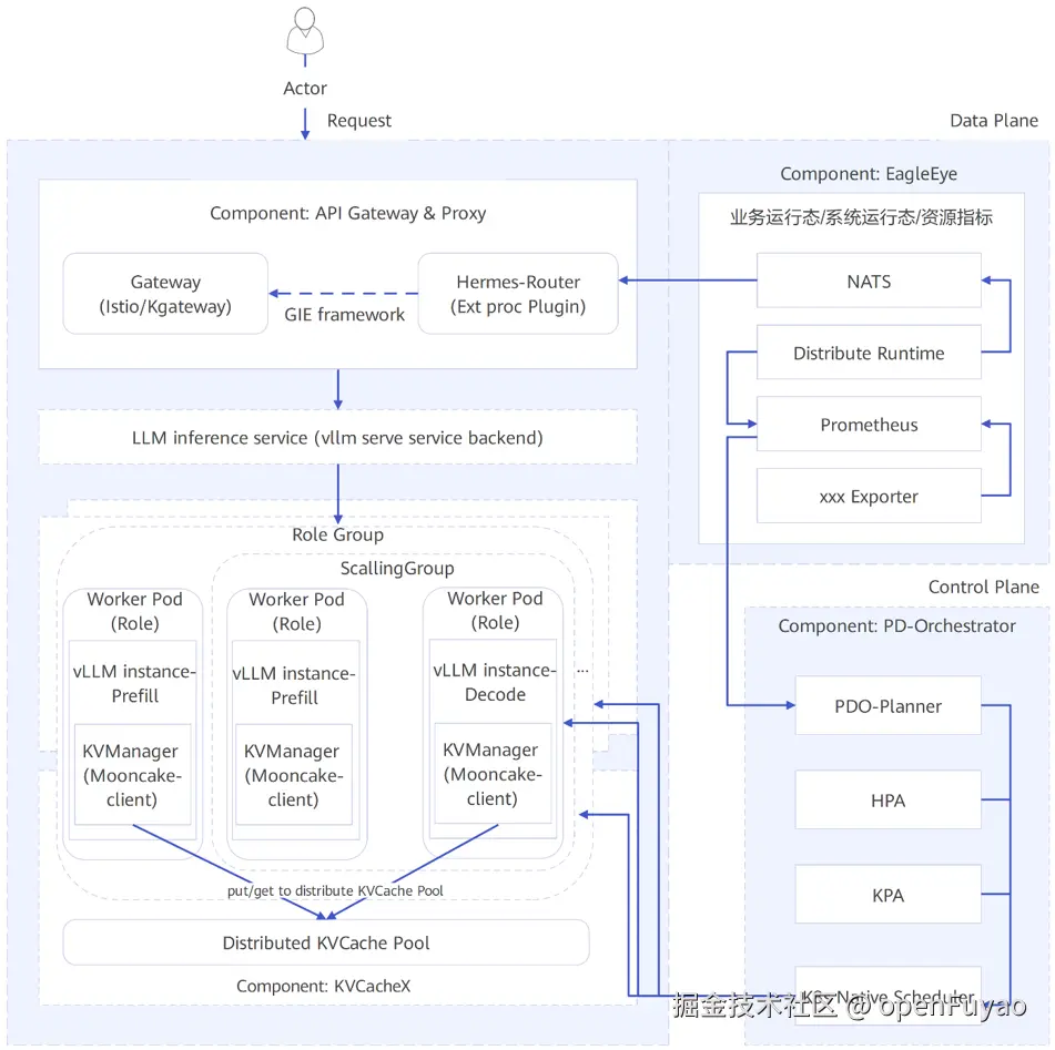
高性能AI推理服务化框架方案

openFuyao通过“聚焦智能动态路由 + xPyD计算动态资源管理调度 + 分布式KVCache/KVCache优化 + 端到端易用性 + 推理场景可观测体系”高性能、可扩展子系统的构建,致力于系统性突破当前LLM推理的瓶颈,同时面向超节点场景进一步加速,支持灵衢、CXL、NVLink等高速总线:

图片1.png

  • 首Token延时(TTFT)降低:智能路由与缓存命中策略优化、近实时集群节点负载感知。
  • 推理吞吐提升:弹性xPyD分离架构升级、高性能弹性配比。
  • N/S、E/W全局显存瓶颈突破:多级KVCache、集群KVCache池化;结合高性能传输协议和去中心化高性能硬件,进一步降低KVCache传输延迟。
  • 资源利用率提升:通过动态资源调度配比和异构算力池化进一步提升资源利用率。

图片2.png