可以替代鲁大师的产品,电脑硬件检查,磁盘保护,系统优化,坏点检测,关键工具还小

169 阅读2分钟

可以替代鲁大师的产品,电脑硬件检查,磁盘保护,系统优化,坏点检测,关键工具还小

因为有的人不想用大软件,所以这里推荐了一下,不会占电脑太多的空间,而且软件是直接双击打开始用的,所以删除的时候直接删除目录就行。

先来张图让大家了解一下。

alt text

从图片中可以看到,文件不是很大,6.6M。

alt text

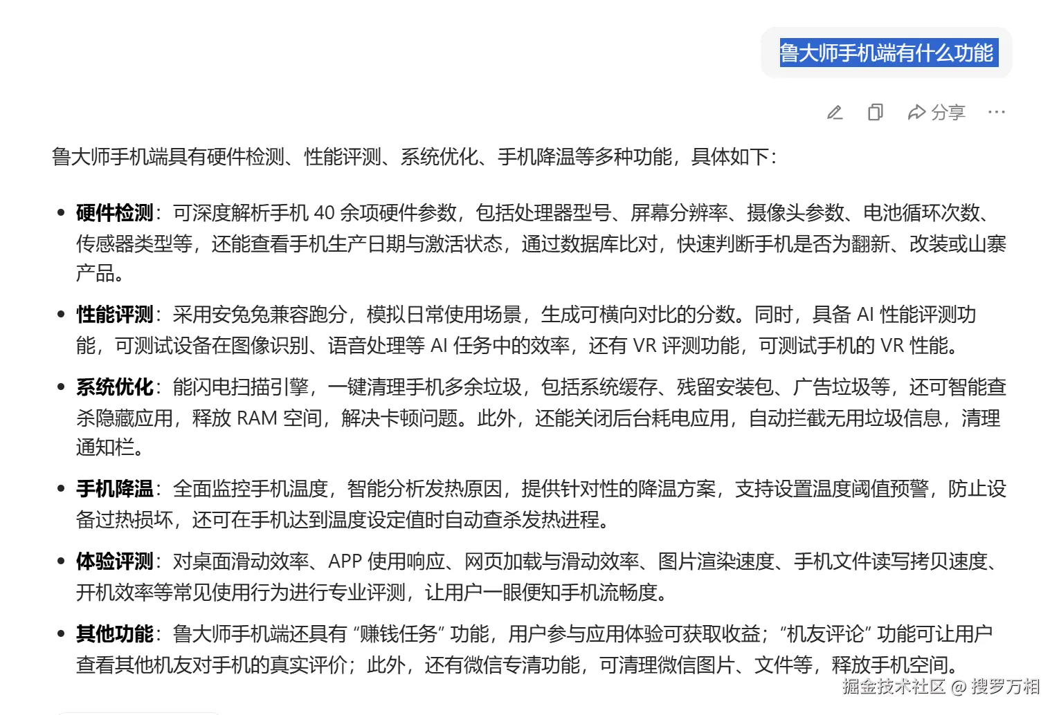
因为说倔是一个硬件检查又能替换鲁大师的一款小工具,我都不能叫它软件,确实很小,但什么功能又具备了

通过AI提问,可以看到鲁大师的功能还是很强大的。

alt text

但通过我上面的基本截图展示,也可以看到这个小工具真心不错,和鲁大师的功能不说一定比他强,但基本都具备了。

功能介绍

能实时监控硬件性能、清理系统垃圾、管理开机启动项,并提供文件粉碎、磁盘保护等十余种实用工具。

alt text

1. 系统信息与性能监控

  • 硬件/软件概览:在「软件概述」页面可查看系统ID、IP地址、安装补丁等信息,支持导出为TXT文档;「硬件概述」则详细展示CPU、显卡、内存条等配置参数,点击右下角「刷新」按钮更新数据。
  • 实时性能可视化:通过主界面直观监控CPU占用率、内存使用等动态数据。

比如说查看我电脑的基本配置项

alt text

2. 系统优化与清理

  • 隐私清理:在对应界面可清理浏览器缓存、Cookie、历史记录及系统临时文件,释放C盘空间。
  • 开机加速:「自启管理」功能支持禁用或添加开机启动项。
  • 文件粉碎:将顽固文件(如被占用的流氓软件残留)拖拽至「文件粉碎」页面,即可彻底删除,v9.45版本新增图标拖拽粉碎功能。

清理垃圾等在这里都可以处理

alt text

3. 安全与高级工具

  • 磁盘保护:可隐藏指定磁盘盘符或设置禁止访问,保护敏感数据不被他人查看。
  • 工具大全:集成批量文件重命名、系统加密/解密、断网急救、Windows Defender管理等十余种工具。例如,「批量文件更名」支持快速修改多个文件名,「时间校准」可同步网络时间。

工具确实多

alt text

光优化系统方面就做的很到位

alt text

下载与注意事项

  • 误报说明:由于基于易语言重构,部分杀毒软件可能误报病毒,火绒检测无异常,建议通过病毒检测网站验证后使用。

获取方式

Windows超级管理器