博思白板、Pixso、墨刀,哪款在线白板工具适合敏捷开发团队?

354 阅读7分钟

作为一名在软件领域摸爬滚打多年的重度“工具控”,很能理解大家在选择软件时的痛点,想用尽可能少的时间获取各个软件间的差异,辅助自己快速做出决策,将选定的软件融入自己原有的工作流中。

市面上的白板软件看似大同小异(无限画布、便签、连线),但细究白板软件背后的设计理念,你会发现 boardmix(博思白板)、Pixso 白板和墨刀白板其实代表了三种完全不同的工作逻辑。

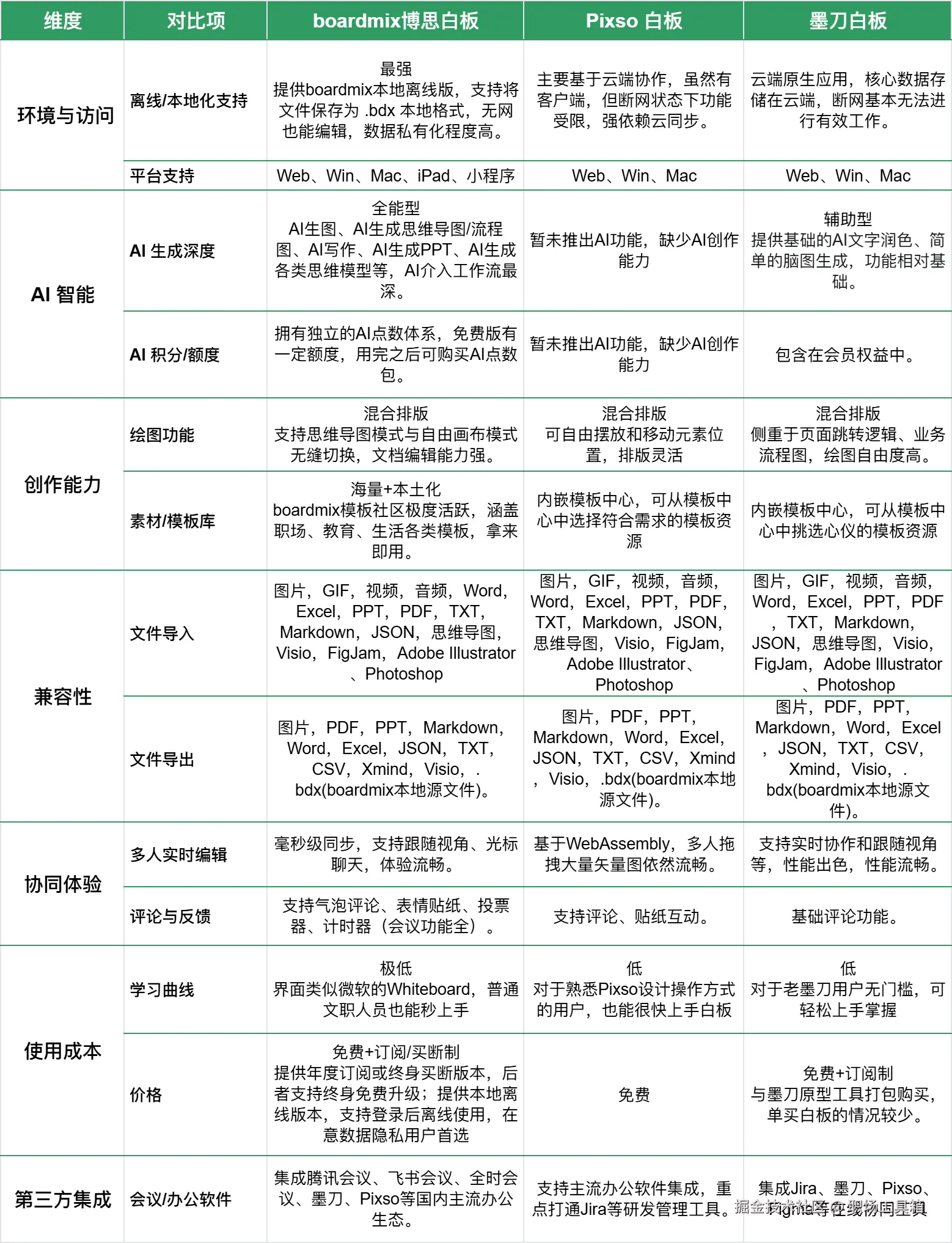
为了方便比较三款白板软件间的区别,我先整理了一张【博思白板、Pixso白板和墨刀白板差异对比表】,随后我们再逐一展开介绍每款在线白板软件。

三款白板软件核心差异对比(太长不看版)

博思白板、Pixso白板和墨刀白板差异对比表 *博思白板、Pixso白板和墨刀白板差异对比表

博思白板、Pixso白板和墨刀白板的核心差异

① 离线与私有化

在很多涉及重要私密信息的行业,或者经常需要在高铁、飞机上办公的场景下,boardmix 是这三者中唯一的选择。

差异点: Pixso 白板和墨刀白板是基于云服务器的 SaaS 服务(软件即服务),所有文件默认存储在云端。而 boardmix 推出了本地离线版,允许你把白板文件像 Word 文档一样保存在电脑硬盘里(.bdx 格式)。

② AI 能力的边界

虽然三家都号称有 AI,但实际情况有所不同。

boardmix 的 AI 是生成级的:你输入一句话“帮我生成一份奶茶店开业计划”,它能直接生成一整套包含思维导图、待办清单、流程图的完整方案。

Pixso 白板:Pixso 的白板模块暂未推出 AI 功能,想在 Pixso 中体验 AI 功能,需要使用 Pixso 的设计模块,Pixso 设计集成了功能强大的 Pixso AI,支持AI文生设计稿、AI文生图、AI多模态搜索、AI生成设计规范、AI语言专家等。

墨刀白板的 AI 目前更多还在辅助级:主要是文本润色和基础的列表生成。

③ 生态连通性

如果你的工作流中经常用到各类办公文档,涉及与内外部团队协作: 选 boardmix博思白板。因为它兼容 Visio、XMind、PPT,这些是职场通用工具。

如果你下游是“UI设计师”: 选 Pixso 白板。因为你在白板上画的框框,设计师复制过去直接就能变成设计图层,这是墨刀白板和 boardmix博思白板做不到的。

如果你下游是“前端开发”且用墨刀交付: 选墨刀白板。保持在同一个 URL 链接里,别让开发在不同应用间来回横跳。

三款主流的在线白板软件深度测评

01 boardmix博思白板

boardmix 是一款集思维导图、流程图、自由布局、文档协作于一体的综合性在线白板。它的基因是“自由与创造”,旨在替代传统的物理白板+PPT+Visio的组合。

特色功能:

AI 智能助手( AIGC ): 这是 boardmix 目前独有的特色功能,每个人可以基于无限画布之上一键自动生成思维导图、SWOT 分析、代码、甚至是用 AI 绘画生成素材。

All-in-One 绘图: 支持混合排版,你可以在同一个画板上同时放思维导图、表格、看板、流程图和上传的文件(PDF/PPT)。

丰富的社区模板: 拥有海量的本土化模板,从企业战略分析(PEST/波特五力/SWOT等)到敏捷开发看板,应有尽有。

第三方兼容: 支持导入 XMind、Visio、Markdown 文档等多种格式,导出格式也非常丰富。

使用场景:

团队会议: 每日站会、头脑风暴、在线研讨会(支持投票、计时器)。

知识整理: 个人笔记、读书笔记、课程结构梳理。

战略规划: 绘制复杂的业务流程图、组织架构图、用户体验地图。

优势:

功能最全面: 不仅仅是白板,更像是一个“图形化的在线协作系统”。

颜值高且易用: 界面设计非常现代,符合直觉,非设计人员也能画出好看的图。

AI 能力落地: 在白板软件中,boardmix 对 AI 的整合是走在前列的,能实打实提高效率。

适用性:

如果你是非产研团队(如市场、运营、咨询),或者你需要一个通用型的工具来完成各种绘图需求,boardmix 是这三款在线白板软件中的最佳选择。

02 Pixso 白板

Pixso 白板是协同设计工具 Pixso(对标 Figma)推出的在线白板模块,类似 Figma 与 FigJam 的关系。它的核心逻辑是“设计协同”,致力于解决产品经理和设计师之间的交付鸿沟。

特色功能:

设计文件互通: 这是它的护城河。在白板上画的原型草图,可以直接复制到 Pixso 设计工具中变成矢量图层,无需切换软件。

强大的组件库: 内置了丰富的设计系统组件,画低保真原型非常快。

开发者模式: 白板上的内容也可以生成一定的参数,方便研发查看。

使用场景:

设计评审: 设计师把设计稿贴在白板上,团队成员在旁边贴便利贴反馈意见。

设计冲刺(Design Sprint): 快速画线框图,整理用户调研数据。

产研交付: 从需求梳理到设计交付都在一个平台上完成。

优势:

生态闭环: 如果你已经在使用 Pixso 做 UI 设计,使用 Pixso 白板可以实现数据资产的无缝流转。

性能优异: 基于 WebAssembly 技术,处理大规模矢量图形非常流畅。

适用性:

如果你是 UI/UX 设计师,或者你的团队正在寻找 Figma 的国产替代方案,那么 Pixso 白板是整个工作流中不可或缺的一部分。

03 墨刀白板

墨刀是国内老牌的原型设计工具。它的白板功能更多是作为其核心原型功能的延伸和补充。它存在的意义是帮助产品经理在画高保真原型之前,先理清楚业务逻辑。

特色功能:

原型连线: 可以在白板模式下快速构建页面逻辑,并能迅速转化为墨刀的原型状态。

演示模式: 继承了墨刀强大的演示基因,白板内容的演示效果非常适合给客户或老板汇报。

素材复用: 可以直接调用墨刀庞大的素材广场资源。

使用场景:

需求梳理: 产品经理在动手画原型前,先整理功能列表和跳转逻辑。

低保真原型: 快速搭建页面结构,不纠结细节。

流程图绘制: 专门针对软件业务逻辑的流程梳理。

优势:

用户基数大: 很多老牌互联网人习惯了墨刀的操作逻辑。

目的性强: 一切为了“做原型”服务,减少了从想法到原型的切换成本。

适用性:

如果你是墨刀的重度用户,或者你的工作仅限于绘制产品原型和简单的业务流程,不需要太花哨的创意功能,那么直接用墨刀体系内的白板是最顺手的。

以上就是本次想和各位分享的所有内容,希望能帮到有需要的朋友。如果你有其他疑问,或是想进一步了解的内容,欢迎在下方的评论区留言,我们一起交流探讨。

码字不易,如果对你有帮助的话,请别忘了赏个【三连】或是【关注】我哦,关注不迷路,那我们下次再见咯!