《Flutter全栈开发实战指南:从零到高级》- 19 -手势识别

376 阅读10分钟

引言

在移动应用开发中,流畅自然的手势交互是提升用户体验的关键。今天我们来深入探讨Flutter中的手势识别,带你从0-1掌握这个强大的交互工具。

1. GestureDetector

1.1 GestureDetector原理

下面我们先通过一个架构图来加深理解GestureDetector的工作原理:

graph TB
    A[触摸屏幕] --> B[RawPointerEvent事件产生]
    B --> C[GestureDetector接收事件]
    C --> D[手势识别器分析]
    D --> E{匹配手势类型}
    E -->|匹配成功| F[触发对应回调]
    E -->|匹配失败| G[事件传递给其他组件]
    F --> H[更新UI状态]
    G --> I[父组件处理]

核心原理解析:

  1. 事件传递机制

    • Flutter使用冒泡机制传递触摸事件
    • 从最内层组件开始,向外层组件传递
    • 每个GestureDetector都可以拦截和处理事件
  2. 多手势竞争

    • 多个手势识别器竞争处理同一组触摸事件
    • 通过规则决定哪个识别器获胜
    • 获胜者将处理后续的所有相关事件
  3. 命中测试

    • 确定触摸事件发生在哪个组件上
    • 通过HitTestBehavior控制测试行为

1.2 基础手势识别

下面演示一个基础手势识别案例:

class BasicGestureExample extends StatefulWidget {
  @override
  _BasicGestureExampleState createState() => _BasicGestureExampleState();
}

class _BasicGestureExampleState extends State<BasicGestureExample> {
  String _gestureStatus = '等待手势...';
  Color _boxColor = Colors.blue;

  @override
  Widget build(BuildContext context) {
    return Scaffold(
      appBar: AppBar(title: Text('基础手势识别')),
      body: Center(
        child: Column(
          mainAxisAlignment: MainAxisAlignment.center,
          children: [
            // 手势检测区域
            GestureDetector(
              onTap: () {
                setState(() {
                  _gestureStatus = '单击 detected';
                  _boxColor = Colors.green;
                });
              },
              onDoubleTap: () {
                setState(() {
                  _gestureStatus = '双击 detected';
                  _boxColor = Colors.orange;
                });
              },
              onLongPress: () {
                setState(() {
                  _gestureStatus = '长按 detected';
                  _boxColor = Colors.red;
                });
              },
              onPanUpdate: (details) {
                setState(() {
                  _gestureStatus = '拖拽中: ${details.delta}';
                  _boxColor = Colors.purple;
                });
              },
              onScaleUpdate: (details) {
                setState(() {
                  _gestureStatus = '缩放: ${details.scale.toStringAsFixed(2)}';
                  _boxColor = Colors.teal;
                });
              },
              child: Container(
                width: 200,
                height: 200,
                decoration: BoxDecoration(
                  color: _boxColor,
                  borderRadius: BorderRadius.circular(16),
                  boxShadow: [
                    BoxShadow(
                      color: Colors.black26,
                      blurRadius: 10,
                      offset: Offset(0, 4),
                    )
                  ],
                ),
                child: Icon(
                  Icons.touch_app,
                  color: Colors.white,
                  size: 50,
                ),
              ),
            ),
            SizedBox(height: 30),
            // 状态显示
            Container(
              padding: EdgeInsets.all(16),
              decoration: BoxDecoration(
                color: Colors.grey[100],
                borderRadius: BorderRadius.circular(8),
              ),
              child: Text(
                _gestureStatus,
                style: TextStyle(fontSize: 18, fontWeight: FontWeight.bold),
              ),
            ),
            SizedBox(height: 20),
            // 手势说明
            _buildGestureInstructions(),
          ],
        ),
      ),
    );
  }

  Widget _buildGestureInstructions() {
    return Container(
      padding: EdgeInsets.all(16),
      child: Column(
        crossAxisAlignment: CrossAxisAlignment.start,
        children: [
          _buildInstructionItem('单击', '快速点击一次'),
          _buildInstructionItem('双击', '快速连续点击两次'),
          _buildInstructionItem('长按', '按住不放'),
          _buildInstructionItem('拖拽', '按住并移动'),
          _buildInstructionItem('缩放', '双指捏合或展开'),
        ],
      ),
    );
  }

  Widget _buildInstructionItem(String gesture, String description) {
    return Padding(
      padding: EdgeInsets.symmetric(vertical: 8),
      child: Row(
        children: [
          Text(gesture, style: TextStyle(fontSize: 16, fontWeight: FontWeight.bold)),
          SizedBox(width: 16),
          Text(description, style: TextStyle(fontSize: 14, color: Colors.grey[600])),
        ],
      ),
    );
  }
}

1.3 手势识别器类型总结

下面我们总结下手势识别器都包含哪些类型,并了解各种手势识别器的特性:

手势类型识别器触发条件应用场景
点击onTap快速触摸释放按钮点击、项目选择
双击onDoubleTap快速连续两次点击图片放大/缩小、点赞
长按onLongPress长时间按住显示上下文菜单、拖拽准备
拖拽onPanUpdate按住并移动滑动删除、元素拖拽
缩放onScaleUpdate双指捏合/展开图片缩放、地图缩放
垂直拖拽onVerticalDragUpdate垂直方向拖拽滚动列表、下拉刷新
水平拖拽onHorizontalDragUpdate水平方向拖拽页面切换、轮播图

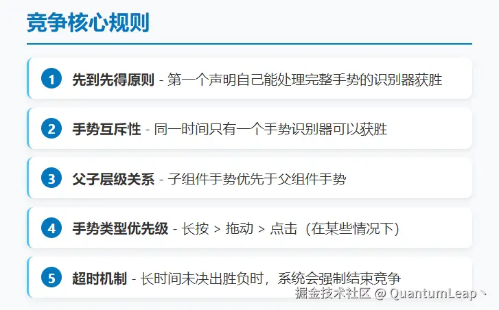
1.4 多手势间竞争规则

我们先来演示下不同手势的触发效果 在这里插入图片描述

  • 竞争规则

竞争核心规则.png

2. 拖拽与缩放

2.1 实现原理

拖拽功能的实现基于以下事件序列:

sequenceDiagram
    participant U as 用户
    participant G as GestureDetector
    participant S as State
    
    U->>G: 手指按下 (onPanStart)
    G->>S: 记录起始位置
    Note over S: 设置_dragging = true
    
    loop 拖拽过程
        U->>G: 手指移动 (onPanUpdate)
        G->>S: 更新位置数据
        S->>S: setState() 触发重建
        Note over S: 根据delta更新坐标
    end
    
    U->>G: 手指抬起 (onPanEnd)
    G->>S: 结束拖拽状态
    Note over S: 设置_dragging = false

2.2 拖拽功能

下面是拖拽功能核心代码实现:

class DraggableBox extends StatefulWidget {
  @override
  _DraggableBoxState createState() => _DraggableBoxState();
}

class _DraggableBoxState extends State<DraggableBox> {
  // 位置状态
  double _positionX = 0.0;
  double _positionY = 0.0;
  
  // 拖拽状态
  bool _isDragging = false;
  double _startX = 0.0;
  double _startY = 0.0;

  @override
  Widget build(BuildContext context) {
    return Scaffold(
      appBar: AppBar(title: Text('拖拽盒子')),
      body: Stack(
        children: [
          // 背景网格
          _buildBackgroundGrid(),
          
          // 拖拽盒子
          Positioned(
            left: _positionX,
            top: _positionY,
            child: GestureDetector(
              onPanStart: _handlePanStart,
              onPanUpdate: _handlePanUpdate,
              onPanEnd: _handlePanEnd,
              child: AnimatedContainer(
                duration: Duration(milliseconds: 100),
                width: 120,
                height: 120,
                decoration: BoxDecoration(
                  color: _isDragging ? Colors.blue[700] : Colors.blue[500],
                  borderRadius: BorderRadius.circular(12),
                  boxShadow: _isDragging ? [
                    BoxShadow(
                      color: Colors.black.withOpacity(0.3),
                      blurRadius: 15,
                      offset: Offset(0, 8),
                    )
                  ] : [
                    BoxShadow(
                      color: Colors.black.withOpacity(0.2),
                      blurRadius: 8,
                      offset: Offset(0, 4),
                    )
                  ],
                  border: Border.all(
                    color: Colors.white,
                    width: 2,
                  ),
                ),
                child: Column(
                  mainAxisAlignment: MainAxisAlignment.center,
                  children: [
                    Icon(
                      _isDragging ? Icons.touch_app : Icons.drag_handle,
                      color: Colors.white,
                      size: 40,
                    ),
                    SizedBox(height: 8),
                    Text(
                      _isDragging ? '拖拽中...' : '拖拽我',
                      style: TextStyle(color: Colors.white),
                    ),
                  ],
                ),
              ),
            ),
          ),
          
          // 位置信息
          Positioned(
            bottom: 20,
            left: 20,
            child: Container(
              padding: EdgeInsets.all(12),
              decoration: BoxDecoration(
                color: Colors.black.withOpacity(0.7),
                borderRadius: BorderRadius.circular(8),
              ),
              child: Text(
                '位置: (${_positionX.toStringAsFixed(1)}, '
                    '${_positionY.toStringAsFixed(1)})',
                style: TextStyle(color: Colors.white),
              ),
            ),
          ),
        ],
      ),
    );
  }

  void _handlePanStart(DragStartDetails details) {
    setState(() {
      _isDragging = true;
      _startX = details.globalPosition.dx - _positionX;
      _startY = details.globalPosition.dy - _positionY;
    });
  }

  void _handlePanUpdate(DragUpdateDetails details) {
    setState(() {
      _positionX = details.globalPosition.dx - _startX;
      _positionY = details.globalPosition.dy - _startY;
      
      // 限制在屏幕范围内
      final screenWidth = MediaQuery.of(context).size.width;
      final screenHeight = MediaQuery.of(context).size.height;
      
      _positionX = _positionX.clamp(0.0, screenWidth - 120);
      _positionY = _positionY.clamp(0.0, screenHeight - 200);
    });
  }

  void _handlePanEnd(DragEndDetails details) {
    setState(() {
      _isDragging = false;
    });
  }

  Widget _buildBackgroundGrid() {
    return Container(
      width: double.infinity,
      height: double.infinity,
      child: CustomPaint(
        painter: _GridPainter(),
      ),
    );
  }
}

class _GridPainter extends CustomPainter {
  @override
  void paint(Canvas canvas, Size size) {
    final paint = Paint()
      ..color = Colors.grey[300]!
      ..strokeWidth = 1.0
      ..style = PaintingStyle.stroke;

    // 绘制网格
    const step = 40.0;
    for (double x = 0; x < size.width; x += step) {
      canvas.drawLine(Offset(x, 0), Offset(x, size.height), paint);
    }
    for (double y = 0; y < size.height; y += step) {
      canvas.drawLine(Offset(0, y), Offset(size.width, y), paint);
    }
  }

  @override
  bool shouldRepaint(covariant CustomPainter oldDelegate) => false;
}

2.3 缩放功能

缩放功能涉及到矩阵变换,下面是核心代码实现:

class ZoomableImage extends StatefulWidget {
  final String imageUrl;
  
  const ZoomableImage({required this.imageUrl});

  @override
  _ZoomableImageState createState() => _ZoomableImageState();
}

class _ZoomableImageState extends State<ZoomableImage> {
  // 变换控制器
  Matrix4 _transform = Matrix4.identity();
  Matrix4 _previousTransform = Matrix4.identity();
  
  // 缩放限制
  final double _minScale = 0.5;
  final double _maxScale = 4.0;

  @override
  Widget build(BuildContext context) {
    return Scaffold(
      appBar: AppBar(title: Text('可缩放图片')),
      body: Center(
        child: GestureDetector(
          onScaleStart: _onScaleStart,
          onScaleUpdate: _onScaleUpdate,
          onDoubleTap: _onDoubleTap,
          child: Transform(
            transform: _transform,
            child: Container(
              width: 300,
              height: 300,
              decoration: BoxDecoration(
                borderRadius: BorderRadius.circular(12),
                boxShadow: [
                  BoxShadow(
                    color: Colors.black26,
                    blurRadius: 10,
                    offset: Offset(0, 4),
                  )
                ],
                image: DecorationImage(
                  image: NetworkImage(widget.imageUrl),
                  fit: BoxFit.cover,
                ),
              ),
            ),
          ),
        ),
      ),
      floatingActionButton: FloatingActionButton(
        onPressed: _resetTransform,
        child: Icon(Icons.refresh),
      ),
    );
  }

  void _onScaleStart(ScaleStartDetails details) {
    _previousTransform = _transform;
  }

  void _onScaleUpdate(ScaleUpdateDetails details) {
    setState(() {
      // 计算新的缩放比例
      double newScale = _getScale(_previousTransform) * details.scale;
      newScale = newScale.clamp(_minScale, _maxScale);
      
      // 创建变换矩阵
      _transform = Matrix4.identity()
        ..scale(newScale)
        ..translate(
          details.focalPoint.dx / newScale - details.localFocalPosition.dx,
          details.focalPoint.dy / newScale - details.localFocalPosition.dy,
        );
    });
  }

  void _onDoubleTap() {
    setState(() {
      // 双击切换原始大小和放大状态
      final currentScale = _getScale(_transform);
      final targetScale = currentScale == 1.0 ? 2.0 : 1.0;
      
      _transform = Matrix4.identity()..scale(targetScale);
    });
  }

  void _resetTransform() {
    setState(() {
      _transform = Matrix4.identity();
    });
  }

  double _getScale(Matrix4 matrix) {
    // 从变换矩阵中提取缩放值
    return matrix.getMaxScaleOnAxis();
  }
}

3. 手势冲突解决

3.1 手势冲突类型分析

手势冲突主要分为三种类型,我们可以用下面的UML图来表示:

classDiagram
    class GestureConflict {
        <<enumeration>>
        ParentChild
        Sibling
        SameType
    }
    
    class ParentChildConflict {
        +String description
        +Solution solution
    }
    
    class SiblingConflict {
        +String description
        +Solution solution
    }
    
    class SameTypeConflict {
        +String description
        +Solution solution
    }
    
    GestureConflict <|-- ParentChildConflict
    GestureConflict <|-- SiblingConflict
    GestureConflict <|-- SameTypeConflict

具体冲突类型说明:

  1. 父子组件冲突

    • 现象:父组件和子组件都有相同类型的手势识别
    • 案例:可点击的卡片中包含可点击的按钮
    • 解决方法:使用HitTestBehavior控制事件传递
  2. 兄弟组件冲突

    • 现象:相邻组件的手势区域重叠
    • 案例:两个重叠的可拖拽元素
    • 解决方法:使用Listener精确控制事件处理
  3. 同类型手势冲突

    • 现象:同一组件注册了多个相似手势
    • 案例:同时监听点击和双击
    • 解决方法:设置手势识别优先级

3.2 冲突解决具体方案

方案1:使用HitTestBehavior
class HitTestBehaviorExample extends StatelessWidget {
  @override
  Widget build(BuildContext context) {
    return Scaffold(
      body: GestureDetector(
        // 父组件手势
        onTap: () => print('父组件点击'),
        behavior: HitTestBehavior.translucent, // 关键设置
        child: Container(
          color: Colors.blue[100],
          padding: EdgeInsets.all(50),
          child: GestureDetector(
            // 子组件手势
            onTap: () => print('子组件点击'),
            child: Container(
              width: 200,
              height: 200,
              color: Colors.red[100],
              child: Center(child: Text('点击测试区域')),
            ),
          ),
        ),
      ),
    );
  }
}
方案2:使用IgnorePointer和AbsorbPointer
class PointerControlExample extends StatefulWidget {
  @override
  _PointerControlExampleState createState() => _PointerControlExampleState();
}

class _PointerControlExampleState extends State<PointerControlExample> {
  bool _ignoreChild = false;
  bool _absorbPointer = false;

  @override
  Widget build(BuildContext context) {
    return Scaffold(
      appBar: AppBar(title: Text('指针控制案例')),
      body: Column(
        children: [
          // 控制面板
          _buildControlPanel(),
          
          Expanded(
            child: Stack(
              children: [
                // 底层组件
                GestureDetector(
                  onTap: () => print('底层组件被点击'),
                  child: Container(
                    color: Colors.blue[200],
                    child: Center(child: Text('底层组件')),
                  ),
                ),
                
                // 根据条件包装子组件
                if (_ignoreChild)
                  IgnorePointer(
                    child: _buildTopLayer('IgnorePointer'),
                  )
                else if (_absorbPointer)
                  AbsorbPointer(
                    child: _buildTopLayer('AbsorbPointer'),
                  )
                else
                  _buildTopLayer('正常模式'),
              ],
            ),
          ),
        ],
      ),
    );
  }

  Widget _buildControlPanel() {
    return Container(
      padding: EdgeInsets.all(16),
      color: Colors.grey[100],
      child: Row(
        mainAxisAlignment: MainAxisAlignment.spaceAround,
        children: [
          ElevatedButton(
            onPressed: () => setState(() {
              _ignoreChild = false;
              _absorbPointer = false;
            }),
            child: Text('正常'),
          ),
          ElevatedButton(
            onPressed: () => setState(() {
              _ignoreChild = true;
              _absorbPointer = false;
            }),
            child: Text('IgnorePointer'),
          ),
          ElevatedButton(
            onPressed: () => setState(() {
              _ignoreChild = false;
              _absorbPointer = true;
            }),
            child: Text('AbsorbPointer'),
          ),
        ],
      ),
    );
  }

  Widget _buildTopLayer(String mode) {
    return Positioned(
      bottom: 50,
      right: 50,
      child: GestureDetector(
        onTap: () => print('顶层组件被点击 - $mode'),
        child: Container(
          width: 200,
          height: 150,
          color: Colors.red[200],
          child: Center(
            child: Column(
              mainAxisAlignment: MainAxisAlignment.center,
              children: [
                Text('顶层组件'),
                Text('模式: $mode', style: TextStyle(fontWeight: FontWeight.bold)),
              ],
            ),
          ),
        ),
      ),
    );
  }
}

4. 自定义手势识别

4.1 架构图

自定义手势识别器的实现基于以下类结构:

graph TD
    A[GestureRecognizer] --> B[OneSequenceGestureRecognizer]
    B --> C[自定义识别器]
    
    C --> D[addPointer]
    C --> E[handleEvent]
    C --> F[resolve]
    
    D --> G[开始跟踪指针]
    E --> H[处理事件序列]
    F --> I[决定竞争结果]
    
    H --> J{Ptr Down}
    H --> K{Ptr Move}
    H --> L{Ptr Up}
    
    J --> M[记录起始状态]
    K --> N[更新手势数据]
    L --> O[触发最终回调]

4.2 实现自定义滑动手势

// 自定义滑动手势
class SwipeGestureRecognizer extends OneSequenceGestureRecognizer {
  final VoidCallback? onSwipeLeft;
  final VoidCallback? onSwipeRight;
  final VoidCallback? onSwipeUp;
  final VoidCallback? onSwipeDown;
  
  // 配置参数
  static const double _minSwipeDistance = 50.0;    // 最小滑动距离
  static const double _minSwipeVelocity = 100.0;   // 最小滑动速度
  
  // 状态变量
  Offset? _startPosition;
  Offset? _currentPosition;
  int? _trackedPointer;
  DateTime? _startTime;

  @override
  void addPointer(PointerDownEvent event) {
    print('跟踪指针: ${event.pointer}');
    
    startTrackingPointer(event.pointer);
    _startPosition = event.position;
    _currentPosition = event.position;
    _trackedPointer = event.pointer;
    _startTime = DateTime.now();
    
    // 声明参与竞争
    resolve(GestureDisposition.accepted);
  }

  @override
  void handleEvent(PointerEvent event) {
    if (event.pointer != _trackedPointer) return;
    
    if (event is PointerMoveEvent) {
      _currentPosition = event.position;
    } else if (event is PointerUpEvent) {
      _evaluateSwipe();
      stopTrackingPointer(event.pointer);
      _reset();
    } else if (event is PointerCancelEvent) {
      stopTrackingPointer(event.pointer);
      _reset();
    }
  }

  void _evaluateSwipe() {
    if (_startPosition == null || _currentPosition == null || _startTime == null) {
      return;
    }

    final offset = _currentPosition! - _startPosition!;
    final distance = offset.distance;
    final duration = DateTime.now().difference(_startTime!);
    final velocity = distance / duration.inMilliseconds * 1000;

    print('滑动评估 - 距离: ${distance.toStringAsFixed(1)}, '
        '速度: ${velocity.toStringAsFixed(1)}, 方向: $offset');

    // 检查是否达到滑动阈值
    if (distance >= _minSwipeDistance && velocity >= _minSwipeVelocity) {
      // 判断滑动方向
      if (offset.dx.abs() > offset.dy.abs()) {
        // 水平滑动
        if (offset.dx > 0) {
          print('向右滑动');
          onSwipeRight?.call();
        } else {
          print('向左滑动');
          onSwipeLeft?.call();
        }
      } else {
        // 垂直滑动
        if (offset.dy > 0) {
          print('向下滑动');
          onSwipeDown?.call();
        } else {
          print('向上滑动');
          onSwipeUp?.call();
        }
      }
    } else {
      print('滑动未达到阈值');
    }
  }

  void _reset() {
    _startPosition = null;
    _currentPosition = null;
    _trackedPointer = null;
    _startTime = null;
  }

  @override
  void didStopTrackingLastPointer(int pointer) {
    print('停止跟踪指针: $pointer');
  }

  @override
  String get debugDescription => 'swipe_gesture';

  @override
  void rejectGesture(int pointer) {
    super.rejectGesture(pointer);
    stopTrackingPointer(pointer);
    _reset();
  }
}

// 使用自定义手势的组件
class SwipeDetector extends StatelessWidget {
  final Widget child;
  final VoidCallback? onSwipeLeft;
  final VoidCallback? onSwipeRight;
  final VoidCallback? onSwipeUp;
  final VoidCallback? onSwipeDown;

  const SwipeDetector({
    Key? key,
    required this.child,
    this.onSwipeLeft,
    this.onSwipeRight,
    this.onSwipeUp,
    this.onSwipeDown,
  }) : super(key: key);

  @override
  Widget build(BuildContext context) {
    return RawGestureDetector(
      gestures: {
        SwipeGestureRecognizer: GestureRecognizerFactoryWithHandlers<
          SwipeGestureRecognizer>(
          () => SwipeGestureRecognizer(),
          (SwipeGestureRecognizer instance) {
            instance
              ..onSwipeLeft = onSwipeLeft
              ..onSwipeRight = onSwipeRight
              ..onSwipeUp = onSwipeUp
              ..onSwipeDown = onSwipeDown;
          },
        ),
      },
      child: child,
    );
  }
}

// 调用规则
class SwipeExample extends StatefulWidget {
  @override
  _SwipeExampleState createState() => _SwipeExampleState();
}

class _SwipeExampleState extends State<SwipeExample> {
  String _swipeDirection = '等待滑动手势...';
  Color _backgroundColor = Colors.white;

  @override
  Widget build(BuildContext context) {
    return Scaffold(
      appBar: AppBar(title: Text('自定义滑动手势')),
      body: SwipeDetector(
        onSwipeLeft: () => _handleSwipe('左滑', Colors.red[100]!),
        onSwipeRight: () => _handleSwipe('右滑', Colors.blue[100]!),
        onSwipeUp: () => _handleSwipe('上滑', Colors.green[100]!),
        onSwipeDown: () => _handleSwipe('下滑', Colors.orange[100]!),
        child: Container(
          color: _backgroundColor,
          width: double.infinity,
          height: double.infinity,
          child: Column(
            mainAxisAlignment: MainAxisAlignment.center,
            children: [
              Icon(Icons.swipe, size: 80, color: Colors.grey),
              SizedBox(height: 20),
              Text(
                _swipeDirection,
                style: TextStyle(fontSize: 24, fontWeight: FontWeight.bold),
              ),
              SizedBox(height: 10),
              Text(
                '在任意位置滑动试试',
                style: TextStyle(fontSize: 16, color: Colors.grey),
              ),
              SizedBox(height: 30),
              _buildDirectionIndicators(),
            ],
          ),
        ),
      ),
    );
  }

  void _handleSwipe(String direction, Color color) {
    setState(() {
      _swipeDirection = '检测到: $direction';
      _backgroundColor = color;
    });
    
    // 2秒后恢复初始状态
    Future.delayed(Duration(seconds: 2), () {
      if (mounted) {
        setState(() {
          _swipeDirection = '等待滑动手势...';
          _backgroundColor = Colors.white;
        });
      }
    });
  }

  Widget _buildDirectionIndicators() {
    return Container(
      padding: EdgeInsets.all(20),
      decoration: BoxDecoration(
        color: Colors.black12,
        borderRadius: BorderRadius.circular(16),
      ),
      child: Column(
        children: [
          Icon(Icons.arrow_upward, size: 40, color: Colors.green),
          Row(
            mainAxisAlignment: MainAxisAlignment.spaceAround,
            children: [
              Icon(Icons.arrow_back, size: 40, color: Colors.red),
              Text('滑动方向', style: TextStyle(fontSize: 16)),
              Icon(Icons.arrow_forward, size: 40, color: Colors.blue),
            ],
          ),
          Icon(Icons.arrow_downward, size: 40, color: Colors.orange),
        ],
      ),
    );
  }
}

5. 交互式画板案例

5.1 画板应用架构设计

graph TB
    A[DrawingBoard] --> B[Toolbar]
    A --> C[CanvasArea]
    
    B --> D[ColorPicker]
    B --> E[BrushSizeSlider]
    B --> F[ActionButtons]
    
    C --> G[GestureDetector]
    G --> H[CustomPaint]
    
    H --> I[DrawingPainter]
    I --> J[Path数据]
    
    subgraph 状态管理
        K[DrawingState]
        L[Path列表]
        M[当前设置]
    end
    
    J --> L
    D --> M
    E --> M

5.2 画板应用实现

// 绘图路径数据类
class DrawingPath {
  final List<Offset> points;
  final Color color;
  final double strokeWidth;
  final PaintMode mode;

  DrawingPath({
    required this.points,
    required this.color,
    required this.strokeWidth,
    this.mode = PaintMode.draw,
  });
}

enum PaintMode { draw, erase }

// 主画板组件
class DrawingBoard extends StatefulWidget {
  @override
  _DrawingBoardState createState() => _DrawingBoardState();
}

class _DrawingBoardState extends State<DrawingBoard> {
  // 绘图状态
  final List<DrawingPath> _paths = [];
  DrawingPath? _currentPath;
  
  // 画笔设置
  Color _selectedColor = Colors.black;
  double _strokeWidth = 3.0;
  PaintMode _paintMode = PaintMode.draw;
  
  // 颜色选项
  final List<Color> _colorOptions = [
    Colors.black,
    Colors.red,
    Colors.blue,
    Colors.green,
    Colors.orange,
    Colors.purple,
    Colors.brown,
  ];

  @override
  Widget build(BuildContext context) {
    return Scaffold(
      appBar: AppBar(
        title: Text('交互式画板'),
        backgroundColor: Colors.deepPurple,
        actions: [
          IconButton(
            icon: Icon(Icons.undo),
            onPressed: _undo,
            tooltip: '撤销',
          ),
          IconButton(
            icon: Icon(Icons.delete),
            onPressed: _clear,
            tooltip: '清空',
          ),
        ],
      ),
      body: Column(
        children: [
          // 工具栏
          _buildToolbar(),
          
          // 画布区域
          Expanded(
            child: Container(
              decoration: BoxDecoration(
                gradient: LinearGradient(
                  begin: Alignment.topLeft,
                  end: Alignment.bottomRight,
                  colors: [Colors.grey[100]!, Colors.grey[200]!],
                ),
              ),
              child: GestureDetector(
                onPanStart: _onPanStart,
                onPanUpdate: _onPanUpdate,
                onPanEnd: _onPanEnd,
                child: CustomPaint(
                  painter: _DrawingPainter(_paths),
                  size: Size.infinite,
                ),
              ),
            ),
          ),
          
          // 状态栏
          _buildStatusBar(),
        ],
      ),
    );
  }

  Widget _buildToolbar() {
    return Container(
      padding: EdgeInsets.all(12),
      color: Colors.white,
      child: Column(
        children: [
          // 颜色选择
          Row(
            mainAxisAlignment: MainAxisAlignment.spaceBetween,
            children: [
              Text('颜色:', style: TextStyle(fontWeight: FontWeight.bold)),
              Wrap(
                spacing: 8,
                children: _colorOptions.map((color) {
                  return GestureDetector(
                    onTap: () => setState(() {
                      _selectedColor = color;
                      _paintMode = PaintMode.draw;
                    }),
                    child: Container(
                      width: 32,
                      height: 32,
                      decoration: BoxDecoration(
                        color: color,
                        shape: BoxShape.circle,
                        border: Border.all(
                          color: _selectedColor == color ? 
                                Colors.black : Colors.transparent,
                          width: 3,
                        ),
                      ),
                    ),
                  );
                }).toList(),
              ),
              // 橡皮擦按钮
              GestureDetector(
                onTap: () => setState(() {
                  _paintMode = PaintMode.erase;
                }),
                child: Container(
                  padding: EdgeInsets.all(8),
                  decoration: BoxDecoration(
                    color: _paintMode == PaintMode.erase ? 
                          Colors.grey[300] : Colors.transparent,
                    borderRadius: BorderRadius.circular(8),
                  ),
                  child: Icon(
                    Icons.auto_fix_high,
                    color: _paintMode == PaintMode.erase ? 
                          Colors.red : Colors.grey,
                  ),
                ),
              ),
            ],
          ),
          
          SizedBox(height: 12),
          
          // 笔刷大小
          Row(
            children: [
              Text('笔刷大小:', style: TextStyle(fontWeight: FontWeight.bold)),
              Expanded(
                child: Slider(
                  value: _strokeWidth,
                  min: 1,
                  max: 20,
                  divisions: 19,
                  onChanged: (value) => setState(() {
                    _strokeWidth = value;
                  }),
                ),
              ),
              Container(
                padding: EdgeInsets.symmetric(horizontal: 12, vertical: 6),
                decoration: BoxDecoration(
                  color: Colors.grey[200],
                  borderRadius: BorderRadius.circular(16),
                ),
                child: Text(
                  '${_strokeWidth.toInt()}px',
                  style: TextStyle(fontWeight: FontWeight.bold),
                ),
              ),
            ],
          ),
        ],
      ),
    );
  }

  Widget _buildStatusBar() {
    return Container(
      padding: EdgeInsets.all(8),
      color: Colors.black87,
      child: Row(
        mainAxisAlignment: MainAxisAlignment.spaceBetween,
        children: [
          Text(
            _paintMode == PaintMode.draw ? '绘图模式' : '橡皮擦模式',
            style: TextStyle(color: Colors.white),
          ),
          Text(
            '路径数量: ${_paths.length}',
            style: TextStyle(color: Colors.white),
          ),
        ],
      ),
    );
  }

  void _onPanStart(DragStartDetails details) {
    setState(() {
      _currentPath = DrawingPath(
        points: [details.localPosition],
        color: _paintMode == PaintMode.erase ? Colors.white : _selectedColor,
        strokeWidth: _paintMode == PaintMode.erase ? _strokeWidth * 2 : _strokeWidth,
        mode: _paintMode,
      );
      _paths.add(_currentPath!);
    });
  }

  void _onPanUpdate(DragUpdateDetails details) {
    setState(() {
      _currentPath?.points.add(details.localPosition);
    });
  }

  void _onPanEnd(DragEndDetails details) {
    _currentPath = null;
  }

  void _undo() {
    if (_paths.isNotEmpty) {
      setState(() {
        _paths.removeLast();
      });
    }
  }

  void _clear() {
    showDialog(
      context: context,
      builder: (context) => AlertDialog(
        title: Text('清空画板'),
        content: Text('确定要清空所有绘图吗?'),
        actions: [
          TextButton(
            onPressed: () => Navigator.pop(context),
            child: Text('取消'),
          ),
          TextButton(
            onPressed: () {
              setState(() {
                _paths.clear();
              });
              Navigator.pop(context);
            },
            child: Text('清空'),
          ),
        ],
      ),
    );
  }
}

// 绘图绘制器
class _DrawingPainter extends CustomPainter {
  final List<DrawingPath> paths;

  _DrawingPainter(this.paths);

  @override
  void paint(Canvas canvas, Size size) {
    // 绘制背景网格
    _drawBackgroundGrid(canvas, size);
    
    // 绘制所有路径
    for (final path in paths) {
      final paint = Paint()
        ..color = path.color
        ..strokeWidth = path.strokeWidth
        ..strokeCap = StrokeCap.round
        ..strokeJoin = StrokeJoin.round
        ..style = PaintingStyle.stroke;

      // 绘制路径
      if (path.points.length > 1) {
        final pathPoints = Path();
        pathPoints.moveTo(path.points[0].dx, path.points[0].dy);
        
        for (int i = 1; i < path.points.length; i++) {
          pathPoints.lineTo(path.points[i].dx, path.points[i].dy);
        }
        
        canvas.drawPath(pathPoints, paint);
      }
    }
  }

  void _drawBackgroundGrid(Canvas canvas, Size size) {
    final gridPaint = Paint()
      ..color = Colors.grey[300]!
      ..strokeWidth = 0.5;
    
    const gridSize = 20.0;
    
    // 绘制垂直线
    for (double x = 0; x < size.width; x += gridSize) {
      canvas.drawLine(Offset(x, 0), Offset(x, size.height), gridPaint);
    }
    
    // 绘制水平线
    for (double y = 0; y < size.height; y += gridSize) {
      canvas.drawLine(Offset(0, y), Offset(size.width, y), gridPaint);
    }
  }

  @override
  bool shouldRepaint(covariant CustomPainter oldDelegate) => true;
}

6. 性能优化

6.1 手势性能优化策略

下面我们可以详细了解各种优化策略的效果:

优化策略解决方法应用场景
减少GestureDetector嵌套合并相邻手势检测器复杂布局、列表项
使用InkWell替代简单点击使用InkWell按钮、列表项点击
合理使用HitTestBehavior精确控制命中测试范围重叠组件、透明区域
避免频繁setState使用TransformController拖拽、缩放操作
列表项手势优化使用NotificationListener长列表、复杂手势

6.2 实际案例优化

class OptimizedGestureExample extends StatefulWidget {
  @override
  _OptimizedGestureExampleState createState() => _OptimizedGestureExampleState();
}

class _OptimizedGestureExampleState extends State<OptimizedGestureExample> {
  final TransformationController _transformController = TransformationController();
  final List<Widget> _items = [];

  @override
  void initState() {
    super.initState();
    // 初始化
    _initializeItems();
  }

  void _initializeItems() {
    for (int i = 0; i < 50; i++) {
      _items.add(
        OptimizedListItem(
          index: i,
          onTap: () => print('Item $i tapped'),
        ),
      );
    }
  }

  @override
  Widget build(BuildContext context) {
    return Scaffold(
      appBar: AppBar(title: Text('优化手势')),
      body: Column(
        children: [
          // 可缩放拖拽区域
          Expanded(
            flex: 2,
            child: InteractiveViewer(
              transformationController: _transformController,
              boundaryMargin: EdgeInsets.all(20),
              minScale: 0.1,
              maxScale: 4.0,
              child: Container(
                color: Colors.blue[50],
                child: Center(
                  child: FlutterLogo(size: 150),
                ),
              ),
            ),
          ),
          
          // 优化列表
          Expanded(
            flex: 3,
            child: NotificationListener<ScrollNotification>(
              onNotification: (scrollNotification) {
                // 可以在这里处理滚动优化
                return false;
              },
              child: ListView.builder(
                itemCount: _items.length,
                itemBuilder: (context, index) => _items[index],
              ),
            ),
          ),
        ],
      ),
    );
  }

  @override
  void dispose() {
    _transformController.dispose();
    super.dispose();
  }
}

// 优化的列表项组件
class OptimizedListItem extends StatelessWidget {
  final int index;
  final VoidCallback onTap;

  const OptimizedListItem({
    required this.index,
    required this.onTap,
  });

  @override
  Widget build(BuildContext context) {
    return Container(
      margin: EdgeInsets.symmetric(vertical: 4, horizontal: 8),
      child: Material(
        color: Colors.white,
        borderRadius: BorderRadius.circular(8),
        elevation: 2,
        child: InkWell(  
          onTap: onTap,
          borderRadius: BorderRadius.circular(8),
          child: Container(
            padding: EdgeInsets.all(16),
            child: Row(
              children: [
                Container(
                  width: 40,
                  height: 40,
                  decoration: BoxDecoration(
                    color: Colors.primaries[index % Colors.primaries.length],
                    shape: BoxShape.circle,
                  ),
                  child: Center(
                    child: Text(
                      '$index',
                      style: TextStyle(color: Colors.white, fontWeight: FontWeight.bold),
                    ),
                  ),
                ),
                SizedBox(width: 16),
                Expanded(
                  child: Text(
                    '优化列表项 $index',
                    style: TextStyle(fontSize: 16),
                  ),
                ),
                Icon(Icons.chevron_right, color: Colors.grey),
              ],
            ),
          ),
        ),
      ),
    );
  }
}

总结

至此,手势识别相关知识点全部讲完了,通过本节的学习,我们掌握了Flutter手势识别的完整知识体系:GestureDetector拖拽与缩放手势冲突解决自定义手势识别

对于不同阶段的开发者,建议按以下路径学习:

graph LR
    A[初学者] --> B[基础手势]
    B --> C[拖拽缩放]
    
    C --> D[中级开发者]
    D --> E[手势冲突解决]
    E --> F[性能优化]
    
    F --> G[高级开发者]
    G --> H[自定义手势]
    H --> I[复杂交互系统]

如果觉得这篇文章对你有帮助,别忘了一键三连(点赞、关注、收藏)!你的支持是我持续创作的最大动力!有任何问题欢迎在评论区留言,我会及时解答!