深入剖析:按下 F5 后,浏览器前端究竟发生了什么?

228 阅读7分钟

@TOC

概述

在前端开发中,“刷新页面”看似是一个简单操作,实则背后隐藏着复杂的网络通信、缓存策略与渲染引擎协作流程。尤其是 F5 刷新,它既不是“完全重新加载”,也不是“直接使用本地缓存”,而是一种介于两者之间的智能验证机制。要真正掌握前端性能优化与调试技巧,必须深入理解这一过程。

本文将系统拆解 F5(普通刷新) 的完整生命周期,并与 Ctrl+F5(硬刷新)、地址栏回车等行为进行对比,揭示浏览器在缓存、网络、解析与渲染各阶段的真实行为。

一、关键前提:三种导航方式的本质区别

首先必须明确:“刷新” ≠ “重新加载”。浏览器对不同用户操作采取截然不同的缓存策略。

用户操作行为类型缓存策略网络请求特征类比说明
F5 / 刷新按钮普通刷新(Reload)跳过强缓存,启用协商缓存请求携带 If-Modified-SinceIf-None-Match“我有旧稿,请确认是否仍有效。”
Ctrl+F5 / Shift+F5强制刷新(Hard Reload)完全绕过所有缓存请求头含 Cache-Control: no-cache, Pragma: no-cache,且不发送协商头“无视我手上的任何东西,请给我最新版!”
地址栏回车 / 新标签打开正常导航(Navigation)优先使用强缓存若强缓存未过期,无网络请求“我有正版书,直接看就行。”

注意:某些浏览器(如 Chrome)在开发者工具开启时,会默认将 F5 行为变为“禁用缓存”,这是调试模式下的特殊行为,不属于标准规范。

二、核心概念:强缓存 vs 协商缓存

1. 强缓存(Strong Caching)

  • 定义:浏览器无需与服务器通信,直接从本地缓存(内存或磁盘)返回资源。
  • 控制头
    • Cache-Control: max-age=3600(HTTP/1.1,优先级高)
    • Expires: Wed, 26 Nov 2025 12:00:00 GMT(HTTP/1.0,易受客户端时间影响)
  • 特点零网络请求,响应极快,但可能导致用户看到过期内容。

2. 协商缓存(Revalidation Caching)

  • 定义:浏览器向服务器发起“验证请求”,确认缓存是否仍有效。
  • 两组经典配对
    • Last-Modified / If-Modified-Since
      基于文件最后修改时间(秒级精度,可能误判)。
    • ETag / If-None-Match
      基于资源内容的唯一指纹(如哈希值),精度更高,优先级更高
  • 服务器响应
    • 资源未变 → 返回 304 Not Modified(空响应体,节省带宽)
    • 资源已变 → 返回 200 OK + 新内容 + 更新缓存头

ETag 生成策略:常见实现包括文件内容 MD5、inode+mtime(Nginx 默认)、或自定义业务逻辑。强一致性 ETag 可避免“时间戳精度不足”导致的缓存失效问题。

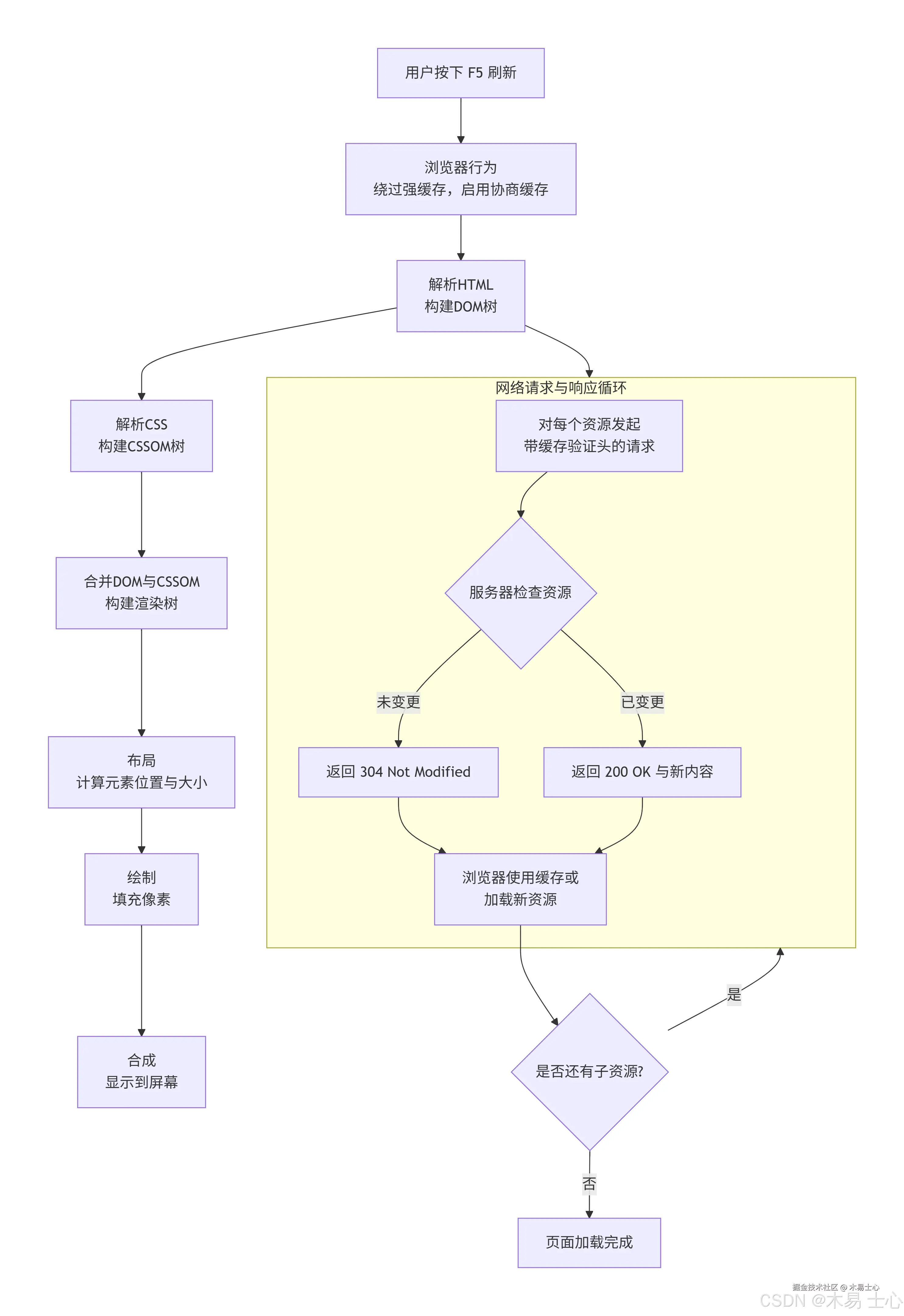
三、F5 刷新全景流程图

  1. 开始阶段(绿色):用户按下 F5 的指令下达
  2. 缓存处理阶段(蓝色):绕过强缓存,启用协商缓存的网络验证过程
  3. 服务器决策(橙色菱形):判断资源是否变化的分支逻辑
  4. 资源获取(青色):根据 304/200 响应决定使用缓存还是新内容
  5. 页面渲染流程(蓝色):从 HTML 解析到最终合成的完整渲染管线
  6. 循环处理(紫色):对每个子资源重复缓存验证的过程 在这里插入图片描述

四、F5 刷新的完整生命周期详解

假设当前页面为 https://example.com/index.html,用户按下 F5

阶段一:主文档(HTML)的缓存验证与获取

  1. 触发刷新指令
    浏览器识别到这是“Reload”操作,强制跳过强缓存,即使 Cache-Control: max-age=86400 也无效。

  2. 构造验证请求
    对主 HTML 文档发起 GET 请求,自动附加协商头(若之前存在):

    GET /index.html HTTP/1.1
    If-None-Match: "abc123"
    If-Modified-Since: Wed, 25 Nov 2025 10:00:00 GMT
    
  3. 服务器决策

    • 若资源未变 → 返回 304 Not Modified不传输 body,浏览器复用本地缓存。
    • 若资源已变 → 返回 200 OK + 新 HTML + 更新 ETag/Last-Modified

⚠️ 重要细节:即使返回 304,浏览器仍会重新解析 HTML!因为缓存的是字节流,而非 DOM 树。

阶段二:HTML 解析与渲染流水线(Critical Rendering Path)

无论 HTML 来自缓存还是新下载,浏览器都会完整执行渲染流程

  1. 构建 DOM 树

    • 逐行解析 HTML 字节流,生成节点对象。
    • 遇到 <script> 时,默认阻塞 HTML 解析(除非标记 asyncdefer)。
  2. 构建 CSSOM 树

    • 解析内联样式或外部 CSS 文件(通过 <link>)。
    • CSS 是阻塞渲染的:没有 CSSOM,无法构建渲染树。
  3. 合成渲染树(Render Tree)

    • 合并 DOM 与 CSSOM,剔除不可见节点(如 display: none)。
    • 包含每个可见节点的计算样式(computed style)。
  4. 布局(Layout / Reflow)

    • 计算每个节点的几何信息(位置、尺寸)。
    • 触发条件:DOM 结构变化、窗口 resize、JS 读取 offset 等。
  5. 绘制(Paint / Repaint)

    • 将渲染树转换为屏幕像素(颜色、边框、文本等)。
    • 分层绘制(Layerization):现代浏览器会将复杂元素(如 transformopacity)提升为独立图层。
  6. 合成(Compositing)

    • 合成线程将各图层按 Z 轴顺序合并,最终输出到 GPU 显示。
    • 此阶段可实现高性能动画(如 transform 不触发 layout/paint)。

性能提示:F5 刷新虽复用部分缓存,但仍需完整渲染流程。因此,减少 DOM 复杂度、优化 CSS 选择器、合理使用 will-change 对刷新体验至关重要。

阶段三:子资源(CSS/JS/IMG)的缓存处理

  1. 递归处理依赖资源
    在解析 HTML 过程中发现的 <link>, <script>, <img> 等,每一个都会触发一次 F5 式的协商缓存请求

    • 请求头同样携带 If-None-Match(若之前存在 ETag)
    • 服务器同样返回 304200
  2. JavaScript 的特殊行为

    • 传统 <script>:阻塞 HTML 解析,直到 JS 下载、解析、执行完毕。
    • <script async>:异步下载,下载完成后立即执行(可能打乱顺序)。
    • <script defer>:异步下载,延迟到 DOMContentLoaded 前执行(推荐用于非关键 JS)。
    • 模块脚本(type="module":默认具有 defer 行为。

现代优化趋势:通过 rel="preload"<link rel="prefetch">、资源内联(Critical CSS/JS)等方式,可显著提升 F5 刷新后的感知速度。

五、对比总结:F5 与其他操作的本质差异

维度F5 刷新Ctrl+F5 硬刷新地址栏回车
强缓存跳过跳过使用(若有效)
协商缓存启用跳过若强缓存失效则启用
网络请求量中(仅验证)高(全量拉取)低(可能无请求)
HTML 是否重解析是(若缓存命中则复用字节流)
适用场景开发调试、内容可能更新强制获取最新资源日常浏览

六、给前端开发者的实践建议

  1. 合理配置缓存策略

    • HTML:Cache-Control: no-cache(强制协商,确保内容最新)
    • 静态资源(JS/CSS/IMG):Cache-Control: public, max-age=31536000 + 内容哈希命名(如 app.a1b2c3.js),实现“永久缓存 + 一键更新”
  2. 利用 ETag 提升缓存精度
    避免仅依赖 Last-Modified,尤其在 CI/CD 频繁构建的场景下。

  3. 监控 304 响应比例
    高比例的 304 表示缓存策略有效;若大量 200,需检查资源是否被不必要地更新。

  4. 避免 F5 无法更新的问题
    若用户反馈“改了代码但页面没变”,很可能是 HTML 被强缓存。务必确保 HTML 不设长缓存。

七、结语

F5 刷新远非“重新加载”那么简单——它是浏览器在用户体验、网络效率与数据一致性之间做出的精妙权衡。理解其背后的缓存机制与渲染流程,不仅能帮助我们写出更高效的前端代码,更能精准定位“为什么我的更新没生效”这类经典难题。

掌握这些底层原理,你便能在性能优化、缓存设计与故障排查中游刃有余,真正成为一名“知其然,更知其所以然”的前端工程师。