WebRTC 入门踩坑:一次完整的P2P通话流程全解析

101 阅读2分钟

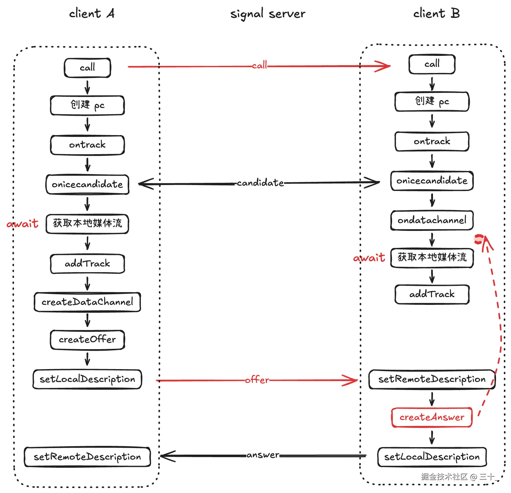
WebRTC 整个通话的载体是 PeerConnection 对象,如果没有它,则无法进行通话。

PeerConnection 的核心方法

  • createOffer(): 创建 SDP Offer(媒体协商信息),用于发起协商。
  • createAnswer(): 在收到对方的 Offer 后,创建 SDP Answer(回应协商信息)。
  • setLocalDescription(): 设置本地 SDP 信息并触发 ICE 收集。
  • setRemoteDescription(): 设置远程 SDP 信息。
  • addIceCandidate(): 添加对方发来的 ICE 候选信息(网络地址信息)此过程可能反复调用,属于连接建立阶段持续发生的动作,直到双方交换完所有候选信息。
  • addTrack(): 添加本地的音频或视频轨道,使其能在 SDP 中被协商并发送给对方。
  • createDataChannel(): 创建一个数据通道(DataChannel),用于在建立 P2P 后发送文本/文件等数据,无需中转服务器。

PeerConnection 的核心事件

  • ondatachannel: 创建 datachannel 后的监听回调以及 p2p 消息监听。
  • ontrack: 监听远程媒体轨道,用于接收远端音视频流绑定到 <video> / <audio> 标签。
  • onicecandidate: 监听 ICE 候选信息,收集到本地 ICE 候选时触发,用于将候选发送给对方(通过信令服务器转发)。

p2p 用到的信令

  • call: 主叫通知被叫“有人呼叫你”,主要用于邀请对方建立通信,并不包含媒体协商信息。
  • offer: 主叫发送自己的 SDP 配置信息(即媒体协商参数)给被叫。
  • answer: 被叫在收到 offer 后创建 SDP 回应信息发送给主叫。
  • candidate: 双方在网络打洞阶段不断收集 ICE 候选,当收到对方 candidate 后,调用 addIceCandidate 添加到自己的 candidate 列表,用于建立实际的 P2P 连接。

会话流程图

image-20251122113244881.png

创建 datachannel 时注意点

DataChannel 只能由主叫创建,被叫应该通过 pc.ondatachannel 自动接收,而不能再次主动创建。

function setupDataChannel(channel: RTCDataChannel) {
  channel.onmessage = (e) => {
    console.log('收到消息', e.data)
  }
  channel.onopen = () => console.log('dataChannel 建立成功')
  channel.onclose = () => console.log('dataChannel 已关闭')
}
​
// 主叫
chatChannel = pc.createDataChannel('chat')
setupDataChannel(chatChannel)
​
// 被叫
pc.ondatachannel = (e) => {
  chatChannel = e.channel
  setupDataChannel(chatChannel)
}

坑点

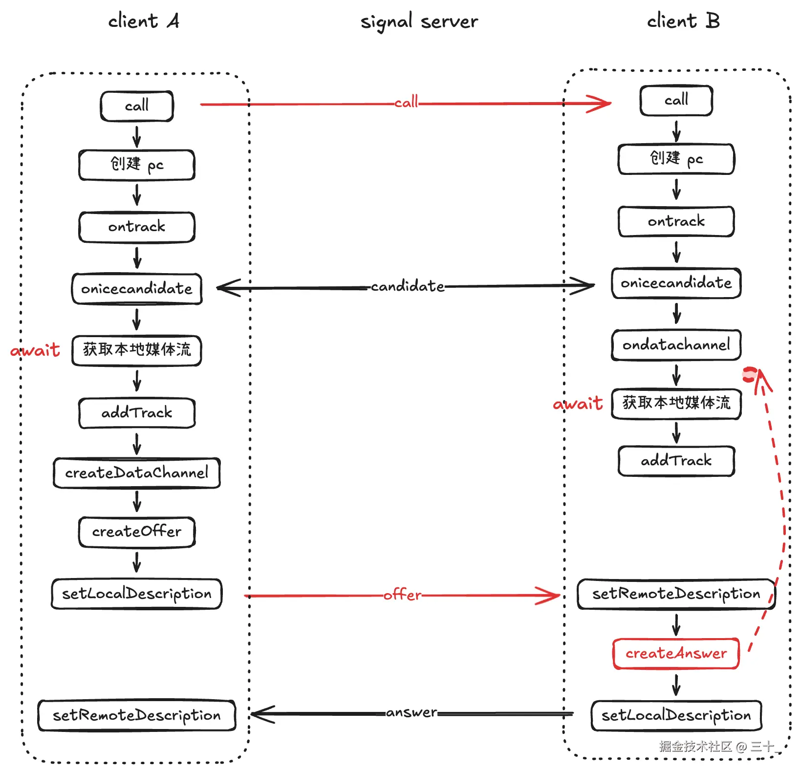
WebRTC连接已建立但是主叫却没有收到被叫的媒体流

现象: WebRTC 的连接已建立,但是主叫的 ontrack 没有被触发。

产生原因:

  1. 主叫发送 call 信令,同时开始执行一系列操作;被叫收到 call 信令后,也开始一系列操作。这些操作都是同步进行的。
  2. 主叫整体执行的速度快,创建 offer 之后又向被叫发送了 offer 信令,被叫收到之后执行了 setRemoteDescription 和 createAnswer。
  3. 被叫在收到 offer 信令的时候,本地获取媒体流这一步还没有执行完成,也就还没有执行 addTrack;这就导致了 createAnswer 早于 adTrack,而 WebRTC 要求: 在整个建立连接的过程中,必须 先 addTrack再 createOffer / createAnswer

image-20251122115400495.png

总结:

在整个建立连接的过程中,必须 先 addTrack再 createOffer / createAnswer