前言
今天大姚给大家分享一款基于 .NET + 计算机视觉技术完全开源免费(GPL-3.0 license)、功能强大的原神智能辅助自动化工具,意图让原神变的更好的项目:better-genshin-impact。
项目介绍
better-genshin-impact 是一款基于 .NET + 计算机视觉技术完全开源免费(GPL-3.0 license)、功能强大的原神智能辅助自动化工具,意图让原神变的更好的项目,包含:自动剧情、全自动钓鱼(AI)、全自动七圣召唤、自动伐木、自动刷本、自动采集/挖矿/锄地等功能。
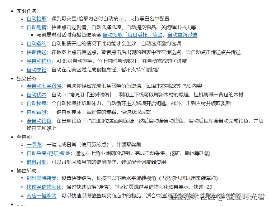
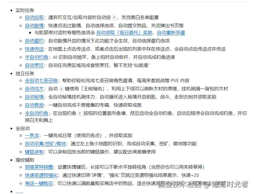
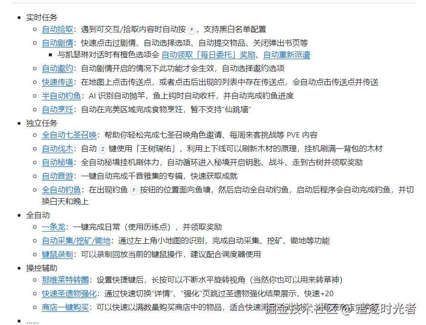
特性与自动化功能列表
项目源代码运行
设置BetterGenshinImpact为启动项目运行查看效果:
项目效果演示
实时触发
包含功能:自动拾取、自动剧情、自动邀约、自动吃药、快速传送、自动烹饪等。
独立任务
包含功能:自动七圣召唤、自动伐木、自动战斗、自动秘境、自动幽镜危机、自动分解圣遗物等。
一条龙
一键完成日常(使用历练点),并领取奖励。
全自动
辅助操控
快捷键设置
通知
设置
项目源码地址
更多项目实用功能和特性欢迎前往项目开源地址查看👀,别忘了给项目一个Star支持💖。
- 项目在线使用文档: bettergi.com/
- GitHub开源地址: github.com/babalae/bet…
- 飞书下载地址: lcn33tlcifll.feishu.cn/drive/folde…
优秀项目和框架精选
该项目已收录到C#/.NET/.NET Core优秀项目和框架精选中,关注优秀项目和框架精选能让你及时了解C#、.NET和.NET Core领域的最新动态和最佳实践,提高开发工作效率和质量。坑已挖,欢迎大家踊跃提交PR推荐或自荐(让优秀的项目和框架不被埋没🤞)。
- GitHub开源地址: github.com/YSGStudyHar…
- Gitee开源地址: gitee.com/ysgdaydayup…