希腊字母"Έ"显示不全的奇妙冒险

154 阅读4分钟

故事开始:一个神秘的希腊字符

在一个Android应用王国里,有一个名叫TextView的小镇,这里住着各种文字居民。有一天,一位来自希腊的贵族字符"Έ"来到了这个小镇。

"Έ"是一个特殊的字符,它有着优雅的曲线和独特的造型。但奇怪的是,每当它在TextView小镇中亮相时,左边的部分总是被神秘地切掉了!

// 问题代码示例
<TextView
    android:layout_width="match_parent"
    android:layout_height="wrap_content"
    android:text="Έλληνικά" />

发现问题:字符的"隐形斗篷"

为什么"Έ"的左边会被切掉呢?让我们深入了解TextView小镇的运作机制:

TextView的测量过程

// 简化的测量流程
public class TextView {
    protected void onMeasure(int widthMeasureSpec, int heightMeasureSpec) {
        // 1. 测量文本需要的实际大小
        int desiredWidth = measureText(getText());
        int desiredHeight = measureTextHeight(getText());
        
        // 2. 根据layout_width决定最终宽度
        int widthMode = MeasureSpec.getMode(widthMeasureSpec);
        int widthSize = MeasureSpec.getSize(widthMeasureSpec);
        
        switch (widthMode) {
            case MeasureSpec.EXACTLY:  // 固定尺寸
                mWidth = widthSize;
                break;
            case MeasureSpec.AT_MOST:  // 最大不超过
                mWidth = Math.min(desiredWidth, widthSize);
                break;
            case MeasureSpec.UNSPECIFIED:  // 想要多大就给多大
                mWidth = desiredWidth;
                break;
        }
    }
}

当使用match_parent时,TextView的宽度被限制在父容器的范围内。如果希腊字符"Έ"需要的宽度超过了可用空间,它的左边部分就会被无情地裁剪!

解决方案:两个超级英雄登场

英雄1:wrap_content - "自适应斗篷"

// wrap_content的魔法
<TextView
    android:layout_width="wrap_content"  // 关键改变!
    android:layout_height="wrap_content"
    android:text="Έλληνικά" />

wrap_content就像一个智能的伸缩斗篷,它会说:"让我看看'Έ'字符到底需要多大的空间,我就给它多大的空间!"

英雄2:gravity=end - "右对齐导航员"

// 完整的解决方案
<TextView
    android:layout_width="wrap_content"
    android:layout_height="wrap_content"
    android:gravity="end"  // 另一个关键改变!
    android:text="Έλληνικά" />

gravity=end则像一个聪明的导航员,它确保文本在TextView内部从右侧开始排列,这样"Έ"字符就有足够的左边空间来完整展示自己!

深入原理:字符绘制的秘密

字符测量的挑战

希腊字符"Έ"(Unicode: \u0388)是一个特殊的组合字符,它在字体中的边界(bounds)可能超出了基线(baseline)的左侧:

// 字符边界测量示例
Paint paint = textView.getPaint();
Rect bounds = new Rect();
paint.getTextBounds("Έ", 0, 1, bounds);

// 结果可能是:
// bounds.left = -5 (超出左侧边界!)
// bounds.right = 8
// 总宽度 = 13

wrap_content + gravity=end的工作原理

public class TextView {
    private void layoutText() {
        // 1. wrap_content确保有足够空间
        int availableWidth = getWidth() - getPaddingLeft() - getPaddingRight();
        int textWidth = (int) getPaint().measureText(getText());
        
        // 2. gravity=end控制绘制位置
        int drawX;
        switch (getGravity() & Gravity.HORIZONTAL_GRAVITY_MASK) {
            case Gravity.END:
                // 从右侧开始绘制,确保左边有足够空间
                drawX = getPaddingLeft() + availableWidth - textWidth;
                break;
            case Gravity.START:
                drawX = getPaddingLeft();
                break;
            case Gravity.CENTER:
                drawX = getPaddingLeft() + (availableWidth - textWidth) / 2;
                break;
        }
        
        // 3. 在计算的位置绘制文本
        canvas.drawText(getText(), drawX, baseline, getPaint());
    }
}

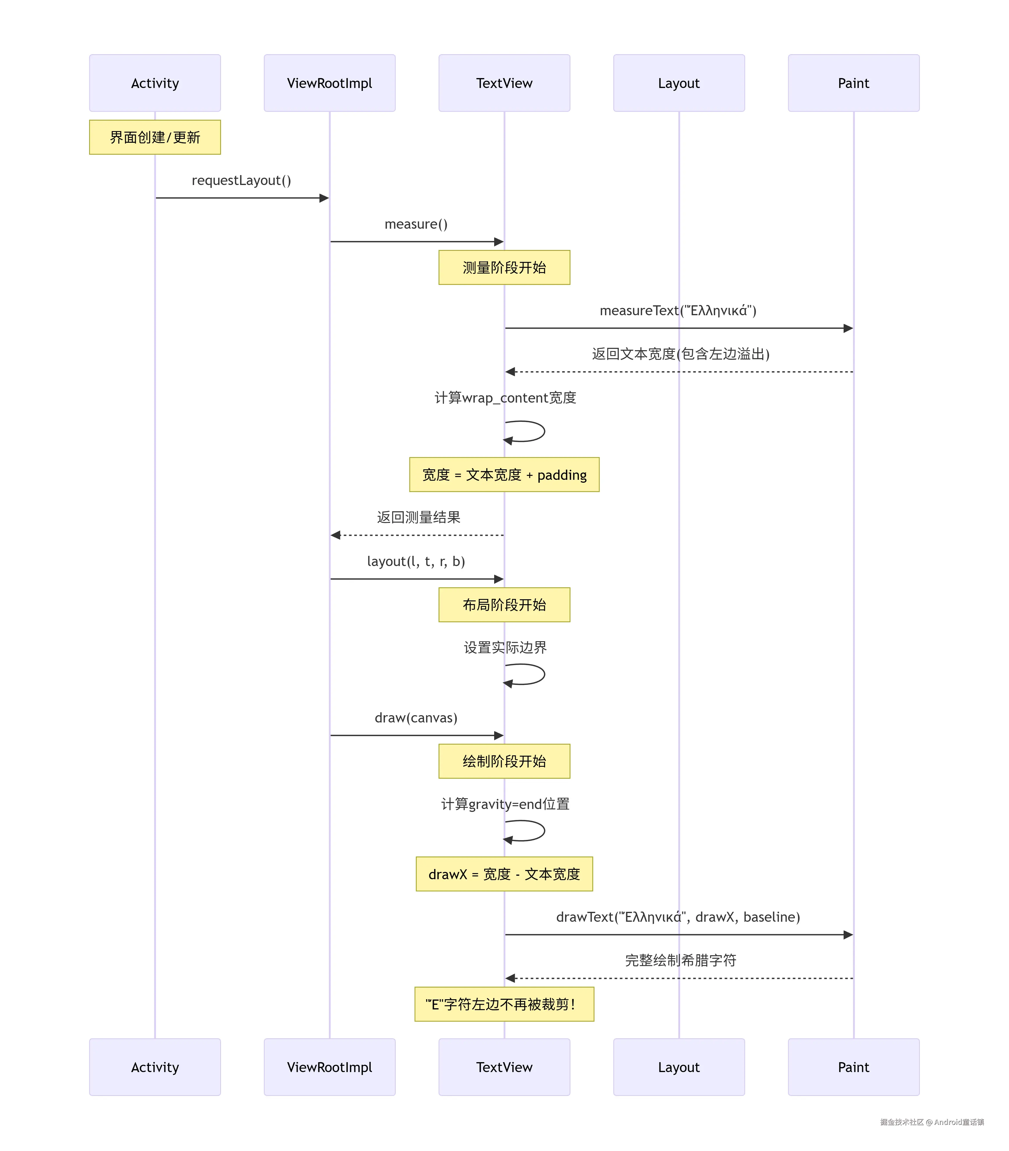
时序图:完整的调用过程

希腊字母显示不全解决.png

实际代码演示

让我们创建一个完整的示例来验证这个解决方案:

public class GreekTextActivity extends Activity {
    @Override
    protected void onCreate(Bundle savedInstanceState) {
        super.onCreate(savedInstanceState);
        
        // 创建布局
        LinearLayout layout = new LinearLayout(this);
        layout.setOrientation(LinearLayout.VERTICAL);
        
        // 问题示例:左边被裁剪
        TextView problemText = new TextView(this);
        problemText.setLayoutParams(new LinearLayout.LayoutParams(
            ViewGroup.LayoutParams.MATCH_PARENT,
            ViewGroup.LayoutParams.WRAP_CONTENT));
        problemText.setText("问题: Έλληνικά");
        problemText.setBackgroundColor(0xFFFFCCCC);
        
        // 解决方案:wrap_content + gravity=end
        TextView solutionText = new TextView(this);
        LinearLayout.LayoutParams params = new LinearLayout.LayoutParams(
            ViewGroup.LayoutParams.WRAP_CONTENT,
            ViewGroup.LayoutParams.WRAP_CONTENT);
        params.gravity = Gravity.END; // 布局级别的gravity
        solutionText.setLayoutParams(params);
        solutionText.setText("解决方案: Έλληνικά");
        solutionText.setGravity(Gravity.END); // 文本级别的gravity
        solutionText.setBackgroundColor(0xFFCCFFCC);
        
        layout.addView(problemText);
        layout.addView(solutionText);
        setContentView(layout);
    }
}

调试技巧:验证解决方案

如果你想要亲眼看到这个效果,可以添加调试代码:

// 调试字符边界
TextView textView = findViewById(R.id.my_text_view);
Paint paint = textView.getPaint();

// 测量单个字符
Rect bounds = new Rect();
paint.getTextBounds("Έ", 0, 1, bounds);
Log.d("TextViewDebug", "字符'Έ'边界: left=" + bounds.left + 
    ", right=" + bounds.right + ", width=" + bounds.width());

// 测量整个文本
float textWidth = paint.measureText("Έλληνικά");
Log.d("TextViewDebug", "整个文本宽度: " + textWidth);

// 检查TextView的实际宽度
textView.post(() -> {
    Log.d("TextViewDebug", "TextView宽度: " + textView.getWidth());
    Log.d("TextViewDebug", "可用绘制宽度: " + 
        (textView.getWidth() - textView.getPaddingLeft() - textView.getPaddingRight()));
});

总结

通过这个有趣的故事,我们学到了:

  1. 问题根源:希腊字符"Έ"可能有左边的溢出区域,在固定宽度的TextView中会被裁剪
  2. wrap_content的作用:让TextView根据内容自动调整宽度,确保字符有足够的展示空间
  3. gravity=end的妙用:让文本从右侧开始排列,为左边的溢出区域预留空间
  4. 组合使用:这两个属性配合使用,就像给特殊字符穿上了一件合身的"定制礼服"

现在,TextView小镇里的"Έ"字符终于可以完整地展示它的优雅身姿了!这就是Android布局系统中小小属性解决大问题的美妙之处。