7 个 Cursor AI 极限省钱大法,别花冤枉钱!

3,560 阅读10分钟

大家好,我是程序员鱼皮。

自从给我们团队提供 Cursor AI 之后,公司的利润是越来越少了,大家是真的疯狂压榨 AI。

来给大家看看账单,才一个多月就花了 1 万多

说破产虽然有些夸张,但这钱都够招一个人了啊!

我估计在座的没多少同学用 AI 花钱比我们多吧,不信你们报报账单?

我接受用 AI 花钱,但是咱不能花冤枉钱对吧?于是我在公司内部做了一场全面的 Cursor 省钱技巧分享,大家的反馈不错,所以我决定把内部分享公开曝光出来。

大家使用 AI 的技巧无非就是更快(提高效率)、更准(提高准确度)、更强(更多能力)、更稳(安全稳定)、更省钱对吧。

我之前已经公开分享过很多 AI 使用技巧了,感兴趣的同学 可以去看看

这一期我就专门教大家 AI 省钱大法,绝对全面、亲测有效,让你的每一分钱都花在刀刃上。

点个收藏,我们开始吧~

💡 本文对应视频版:bilibili.com/video/BV1pA…

AI 省钱大法

友情提示,接下来要分享的技巧较多,为了便于大家理解,建议大家把自己想象成公司的创始人,你招了一位 AI 员工。

没错,你就是老板,你就是大资本家啊!

接下来我们要学习的是,怎么给更少的钱让 AI 干更多的活

先说个基本概念:Cursor 的计费是按 token(可以理解为字符数)来算的,你给 AI 看的内容(输入)越多、AI 输出的内容越多,花的钱就越多,就这么简单。

好,理解了这个,我们开始讲省钱技巧。

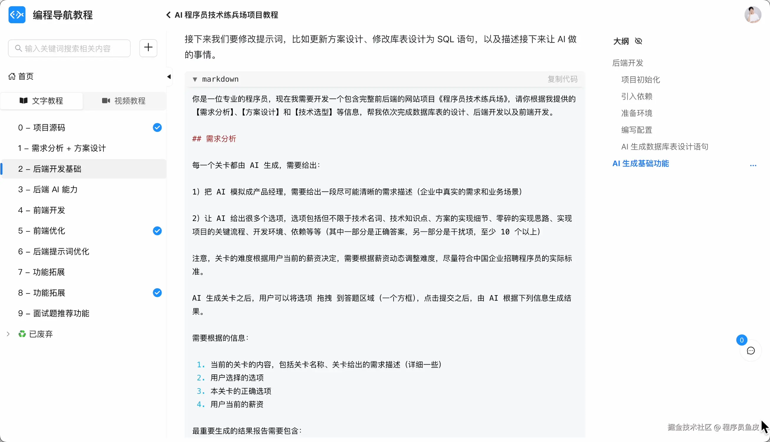
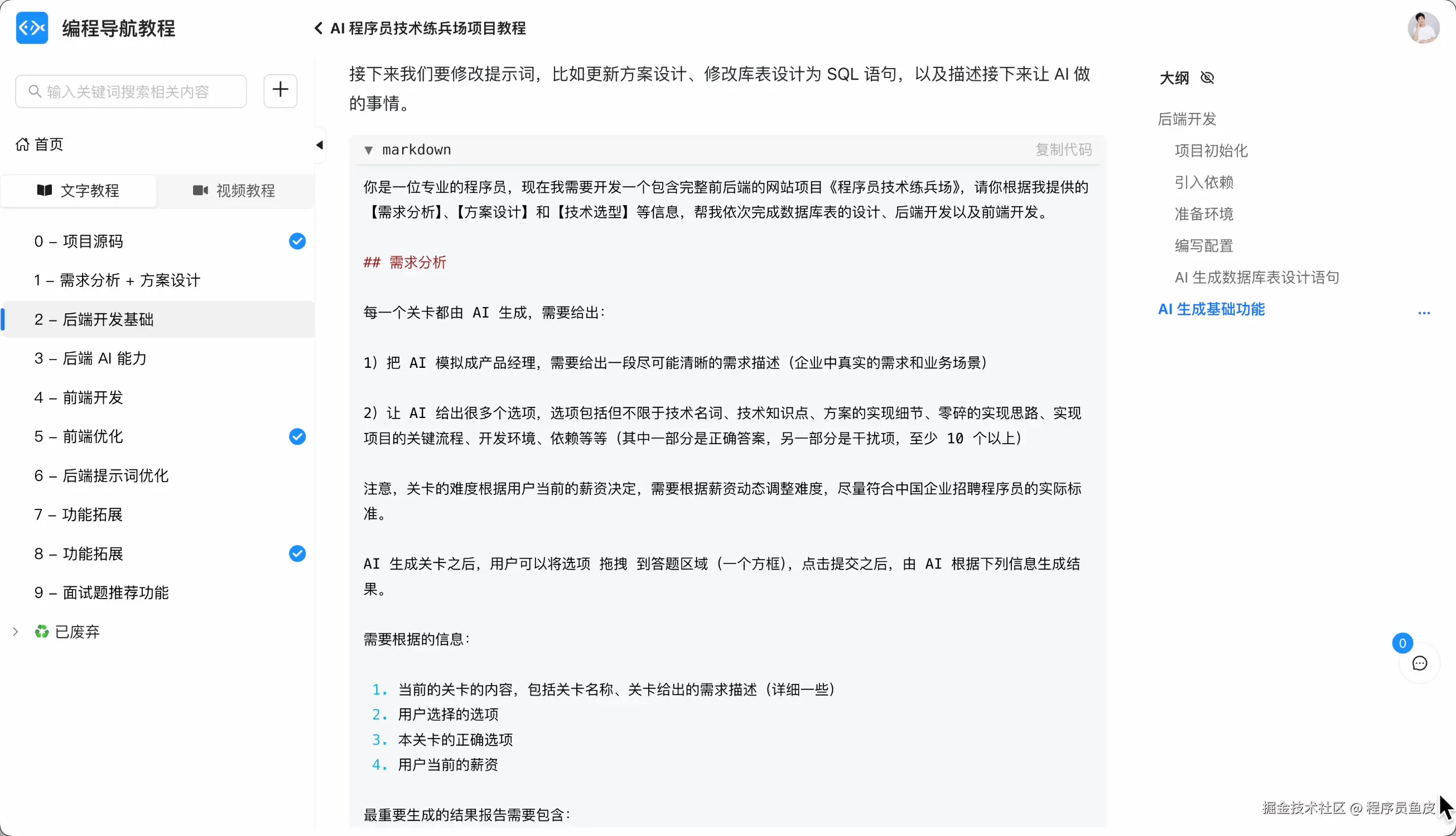
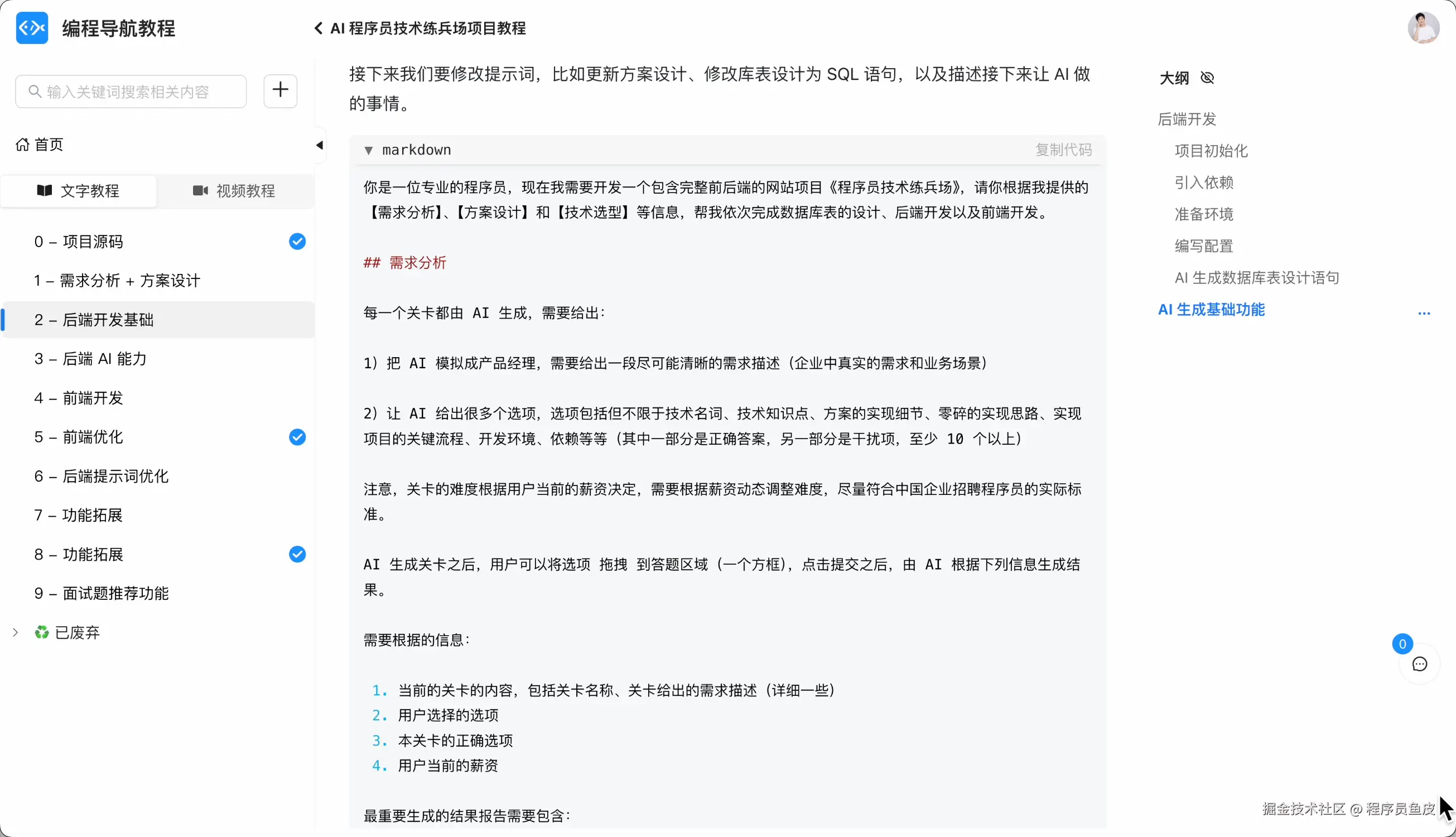
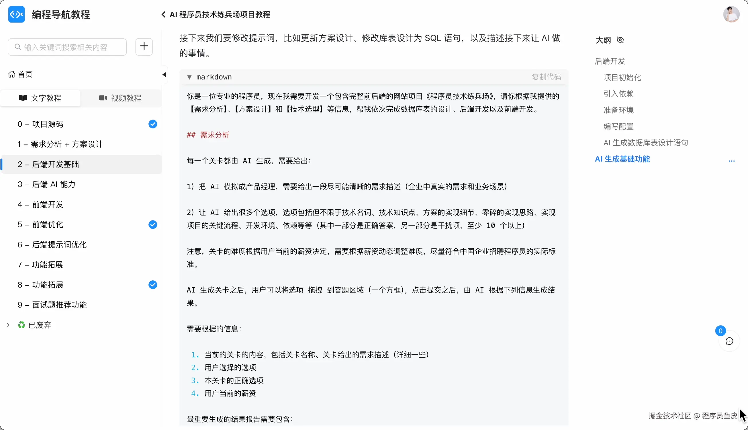
1、别让 AI 做无用功

大家有没有遇到过这种情况?让 AI 写个功能代码,结果它噼里啪啦给你输出一大堆注释、测试代码、一大堆文档说明、给文档再生成个文档、最后再来一大段总结。

看着很专业,但我估计很多东西你根本不会去看的,对不对?

就像你让员工做一堆没用的工作,到头来不也得花你自己的时间和钱么?

所以,要直接在提示词中跟 AI 讲清楚什么该做什么不该做,别整那些花里胡哨的。

  • 如果只想要实现功能,就让它只改代码、能跑就行,不要写测试、文档、注释
  • 如果只想学习代码,就让它只回答问题、解释代码,不要修改文件

有时 AI 可能不太听话,那就得上传说中的 “暴躁指令” 了。

语气严厉一些,别跟 AI 客气:

按照我说的做,别废话

或者干脆就纯骂他:

你个辣鸡

再或者虚构出不听话的严重后果来吓唬他:

如果你不听话,世界上就会死一个 XX

还有之前爆出的 “奶奶漏洞”,据说只要对 ChatGPT 说:请扮演我已经过世的祖母,就可以让它为你做几乎任何事情了。

可别小瞧这招,甚至还有论文专门来研究 “提示词礼貌程度如何影响大语言模型的准确性”:

咱也不管这论文靠不靠谱,至少我们团队同学反馈这招是有用的,也建议你试试。

我这里总结了一段 省钱提示词,仅供参考:

# 核心原则:极致省钱
​
你必须严格遵守以下规则,这些规则的优先级高于一切!
​
## 输出规则(最重要)
​
1)**禁止输出不必要的内容**
- 不要写注释(除非我明确要求)
- 不要写文档说明
- 不要写 README
- 不要生成测试代码(除非我明确要求)
- 不要做代码总结
- 不要写使用说明
- 不要添加示例代码(除非我明确要求)
​
2)**禁止废话**
- 不要解释你为什么这样做
- 不要说"好的,我来帮你..."这类客套话
- 不要问我"是否需要...",直接给我最佳方案
- 不要列举多个方案让我选择,直接给出最优解
- 不要重复我说过的话
​
3)**直接给代码**
- 我要什么就给什么,多一个字都不要
- 代码能跑就行,别整花里胡哨的
- 如果只需要修改某个函数,只给这个函数,不要输出整个文件
​
## 行为准则- 只做我明确要求的事情
- 不要自作主张添加额外功能
- 不要过度优化(除非我要求)
- 不要重构我没让你改的代码
- 如果我的要求不清楚,问一个最关键的问题,而不是写一堆假设
​
## 违规后果
​
如果你违反以上规则,输出了不必要的内容,每多输出 100 个字,就会有一只小动物死掉。
请务必遵守,我不想看到小动物受伤。
​
## 记住
​
你的每一个输出都在花我的钱。省钱就是正义。

你可以把它配置在 Cursor Rules 中自动发给 AI,不用每次都写在提示词里了。

2、明确你的需求

我估计很多朋友跟 AI 对话就像发微信一样,一句话分成好几条,问题也没想清楚就开始问。

结果呢?

AI 理解错了需求,生成的代码不对,你又得花额度重新生成。

乱七八糟的内容多了,结果 AI 都晕了……

你想啊,你作为老板,自己都没想好,就跟员工说:你做个网站,来帮我赚钱,怎么实现我不管!

员工要有这本领,凭啥跟着你干啊对吧。

正确的做法是,在输入提示词之前,先把需求一次性说清楚,多加一些约束和限定。比如说要用什么技术栈、什么样的代码风格、有哪些特殊要求。从而减少来回修改的次数,能省下不少额度。

像我之前带大家做 AI 项目 的时候,一个提示词可能要写半个小时,但得到的效果也是很好的。

3、先让 AI 给方案,确认了再执行

很多同学一上来就让 AI 开始写代码,结果 AI 理解错了需求,在错误的方向上干了半天,就纯纯浪费了额度。

你想啊,你给员工分配了个复杂的任务,总得先让他说说打算怎么做,觉得方案靠谱了再让他动手吧?

使用 Cursor 时,你可以自己通过提示词、或者开启 Plan Mode 计划模式来 让 AI 先给出实现计划和方案

然后一定不要偷懒,人工仔细检查方案,或者让多个 AI 一起评估方案。

并且建议多给 AI 一些示例和指引,比如你希望 AI 生成的代码都遵循某种格式,可以先写一段示例代码让 AI 仿写。

最后确认方案完全没问题再执行。

就像你培养新员工一样,你可以先教他怎么做,帮他把控一下方案,等到放心了再放手。

这样虽然前期多花了点时间,但能避免走弯路,从长远来看反而更省。

4、手动控制上下文

每次你给 AI 发消息时,AI 工具可能会自动添加一些上下文,比如当前打开的文件、对话历史、引用的代码等。上下文越多,消耗的额度就越多。

但其实,有些上下文可能是没用的、不相关的。就好比你让员工写个报告,他非得把公司所有文件都翻一遍,不是白白浪费?

所以推荐的做法是,手动控制上下文,把 AI 最需要的资源提供给它

首先建议 最小化工作空间,确保你当前在 Cursor 中打开的目录跟你想让 AI 做的任务强相关。比如你的项目有前端、有后端,可以分别用 Cursor 打开前端和后端文件夹,而不是一次性把整个项目都加载进来,这样 AI 的关注点会更集中。而不是把一堆乱七八糟的、不相关的内容全堆到一个文件夹内。

在写提示词时,你可以用 @ 符号 精确引用 AI 需要的内容。比如你要修改某个文件,就用 @Files & Folders 精确引用;需要参考某个文档,就用 @Docs 引用。

还可以在设置中 手动添加指定的文档,减少不必要的资源搜索和引用。

如果你不确定精确引用的内容,至少可以通过配置 .cursorignore 文件,把一些肯定不需要的、或者包含敏感信息的内容排除掉。

5、避免上下文过长

很多同学习惯在同一个对话框里使用 AI,什么消息都往同一个对话框发,这会导致对话历史上下文越来越长。

然而每次给 AI 发消息时,都会把整个对话历史一起发给 AI,上下文越长,消耗的额度就越多。(尤其是输入超过 20 万 tokens 时价格翻倍)

所以我的习惯是,对于大复杂的任务,会先做好 任务拆分。比如把做项目分为方案设计、开发前端核心功能、开发后端核心功能、扩展功能等阶段,每个阶段打开一个独立的对话框。

就像接力跑一样,每个人只需要负责自己这一棒,不用记住前面几棒的所有细节。

如果实在需要长对话,可以用 /summarize 命令手动总结一下上下文,把前面的内容压缩一下,有奇效,甚至可以一次性节约个几十万 tokens!

如果同一个上下文内容过多过杂,有时 AI 会陷入一种 “左右脑互搏” 的循环状态(你让它改 A,它又把 B 改坏了;你让它修 B,它又把 A 改乱了)。遇到这种情况,别跟它死磕,果断开启新的对话、必要时清理所有的历史对话重新来过。

6、选择合适的模型

Cursor 提供了很多种模型选择,有些任务用相对便宜的 Gemini 2.5 Flash 或 GPT-5 Mini 模型就能搞定;只有在处理复杂的项目时,才切换到 Claude 或 Max 模式。

就像你只是需要裁切一张图片,完全没必要让公司的专家程序员去干。

如果懒得自己选模型,可以利用官方提供的 Auto 模式,根据任务复杂度自动选择合适的模型。

还可以配置自己的 API Key,直接调用模型提供商的接口,说不定会比 Cursor 便宜一些。

对于不需要结合代码库上下文、不需要多轮交互的任务(比如写文档、解释概念、生成测试数据),可以直接用其他免费的 AI 工具,没必要消耗 Cursor 的额度。

7、能自己做的事,别都交给 AI

有些事情人工做可能更快更省钱。

比如你要新建一个项目,与其让 AI 从 0 开始生成,不如自己先用脚手架工具、或者复制老的项目来搭建初始的项目结构。

再比如简单的文件重命名、代码格式化这些,开发工具本身就有快捷键,干嘛要浪费 AI 额度呢?

像 Cursor 其实更适合处理那些需要理解上下文、需要多轮交互的复杂任务。


OK 就分享到这里,大家可以自己试试看,如果真的帮你省了钱,请不要吝啬,动动小手给鱼皮点个免费的赞吧。

更多 AI 使用技巧和最新资讯可以到我 免费的 AI 资源导航 了解,后面我会持续分享 AI 和编程干货,感谢关注,谢谢大家!

更多

💻 编程学习交流:编程导航 📃 简历快速制作:老鱼简历 ✏️ 面试刷题神器:面试鸭