除了当玩具,如何让AI变成我们最忠实的“打工人”,AI应用心得与技巧总结

246 阅读4分钟

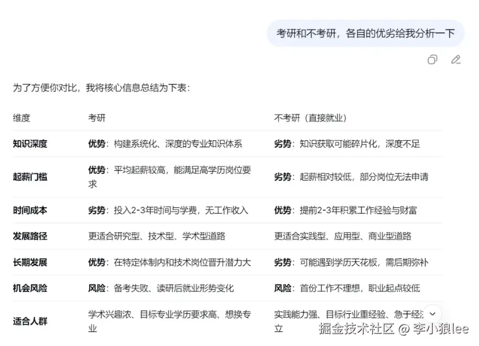
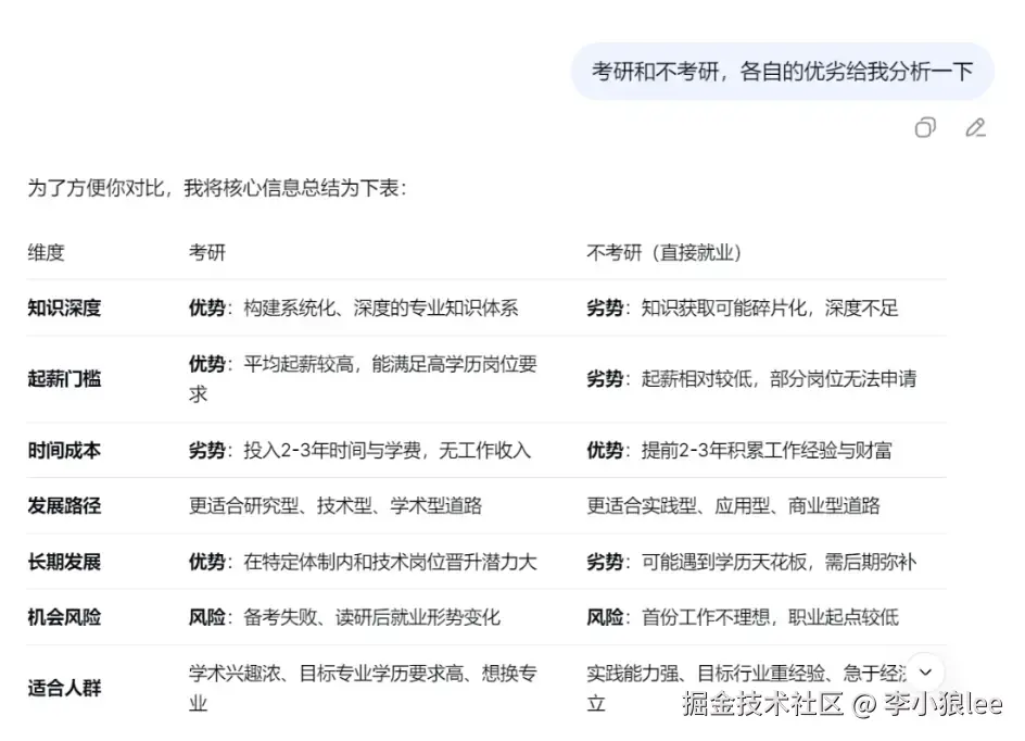
为什么要用AI?

    对于当前热门的AI大模型,公众的反应不一:有的人盲目担忧会被取代,有的人几乎从不关注也不尝试,有的人将其当作玩具,也有人正在摸索使用,却缺乏系统的方法和高效的技巧。

    我之前的工作与ai应用相关,近两年也在学习、工作与生活中持续使用ai产品,积累了一些感想和技巧,在这里分享给大家,作为高效利用ai的参考。

    如今主流的大模型几乎都是免费且易用的,只需花几分钟安装学习,你或许就能获得一个得力助手,或者一位随时在线的“老师” 。利用AI,每天可以省下两个小时的工作学习时间,用来摸摸鱼或打打球,何乐而不为?

    有了AI后,我们可以更高效率地检索信息、进行互动式学习,还能快速产出文本、图片甚至代码,相当于拥有一位多才多艺的“手下”,他不会累,不会请假,甚至不需要薪水,多么完美的“员工”。如果运用得当,AI的高质量回答还能帮助我们省去买辅导资料和咨询的钱和时间。

    AI带来的效率改进让每个人都有可能成为“超级个体”,甚至构建起属于自己的“一人公司”。使用者只需把大部分精力放在灵感和逻辑性上。具体的执行、策划,大部分可以用ai完成或者辅助完成。


怎么才能用好AI?

如果只将ai视为问答工具,无疑限制了它的潜力。如果不知道它有哪些应用场景,那么它的价值可能就少了一大半,以下是我的实践总结:

1.作为私人教师:不同于搜索引擎,AI在学习中最大的优势是互动性。你可以尽情聚焦详细的问题,而不必去看网页上一板一眼的博客内容。

2.作为高级“搜索引擎” :比起百度等搜索引擎,AI搜索数据有更多的灵活性。勾选“联网搜索”,只需要生活化的对话就可以对网络信息检索、总结一条龙服务。

3.分析,总结长文档:懒得看长篇文本,可以直接甩给ai,告诉他总结核心内容,甚至可以直接扔英文文档,还省了一遍翻译。

4.作为参谋:在规划、抉择、办事流程等方面给你建议,这些建议大部分时候比自己单独想的要全面,客观。

5.作为执行助手:替你完成绘画、编码、撰写报告等实质任务。

    在当前个人应用中,AI大模型主要活跃于对话、绘画、编码、音频生成与文本创作等领域。 这些表现与AI目前的本质有关,目前的AI更像是一种统计学,它通过分析已有信息(如文本或图像),推测接下来可能出现的文字或者像素,这是一种预测而非真正的推理与学习能力。

    因此,现在就担忧人类被完全替代还为时过早。目前ai更多是作为效率工具,协助完成一些基础任务,还不能主动、系统地处理问题。但另一方面,不善于使用AI的人,在效率和创意激发上,很可能会落后于善于使用的人。


运用技巧

    当前使用AI的主要方式是通过提示词(英文叫prompt)是来下达命令,也就是我们在对话框里输入的文本。提示词就像是工程蓝图:设计越精密,最终成果的质量就越高。什么才是好的提示词呢?我来用一种接近日常对话的逻辑讲解技巧。

    现在,可以想象成你是一个老板,ai是一个十项全能,且热爱玩cosplay的员工。

    技巧一:你需要告诉演员你扮演的角色是谁,让其带入角色,其回复的语气会更加专业

    技巧二:作为老板,你的要求应该明确,防止员工走弯路。

技巧三:当你需要特定规范的内容时,最好给出示例,例如

技巧四:做完了工作,你希望它给你整理成最清晰好看的行使。

技巧五:如果新的工作与之前的无关,那么新开一个界面,这样新问题的处理不会与之前的内容混淆。

以下是一个完整的框架:

    时代眷顾拥抱变革之人。在AI浪潮兴起之初,逻辑与学习能力已经成为新的竞争优势。当知识触手可及,综合素养便愈发重要。如果你有动力,有灵感,不仅能利用AI实现自我进化,也许还能以其为杠杆撬动一番事业。AI的潜力上限,终究由使用者来定义。