技术融合创新:TRAE + KAT-Coder + GLM-4.6 打造医疗报告翻译官

216 阅读10分钟

本文源自 GLM Coding 大师作品征集赛 的获奖作品,原文作者为 摘星

数万开发者严选的编码搭子 GLM Coding Plan

推荐语:

这篇文章以一个真实而温情的场景切入——帮父母看懂体检报告,以极高的工程完成度展现了AI开发的力量。作者以 Trae IDE 为开发主阵地,融合 KAT-Coder 的自动生成能力与智谱 GLM-4.6 / 4.5V 的语言与视觉双模协同,完整构建了一个能 “看懂报告、说人话”的医疗AI应用。 文章的价值不仅在于展示了AI在医疗普惠场景的落地路径,更在于呈现了从提示词到成品的AI原生开发全链路

摘要

作为这款“医疗报告翻译官”应用的开发者,我深切体会到技术真正落地于生活痛点时的力量。面对父母辈拿着体检单一脸茫然的样子,我决定用自己手中的工具做点什么——于是,我将字节的 Trae IDE 作为开发主战场,接入快手 KAT-Coder 强大的代码生成与智能代理能力,并融合智谱 GLM-4.6 的语言理解与 GLM-4.5V 的视觉识别优势,构建出一个能“看懂报告、说得明白”的AI助手。从一句提示词出发,到完整项目自动生成、本地调试、反复迭代,整个过程高效而充满成就感。最终,这个应用不仅能把“低密度脂蛋白”变成“血管里的垃圾车”,更让医学知识不再高不可攀——这是我作为一名开发者,送给普通用户、尤其是中老年群体的一份技术温度。


产品展示

进入到首页

首先要设置GLM密钥,才能使用后续的GLM4.6和GLM4.5V服务

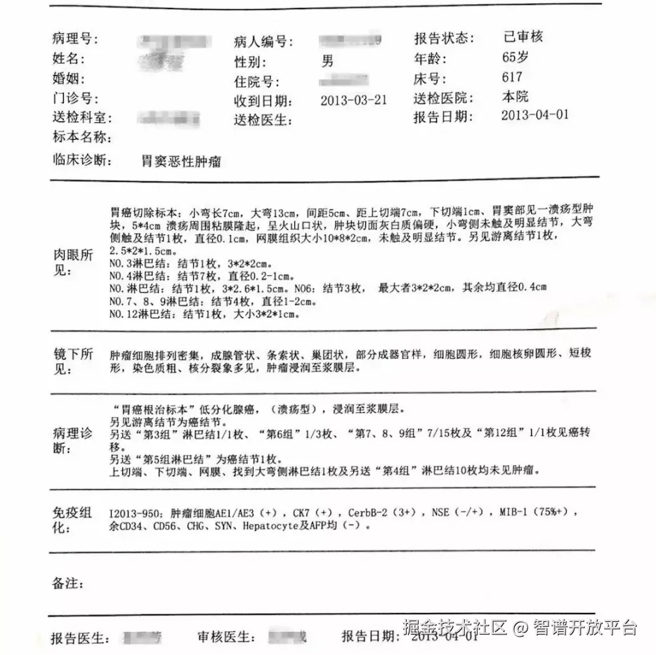
这里我们将这个病例单上传到应用中

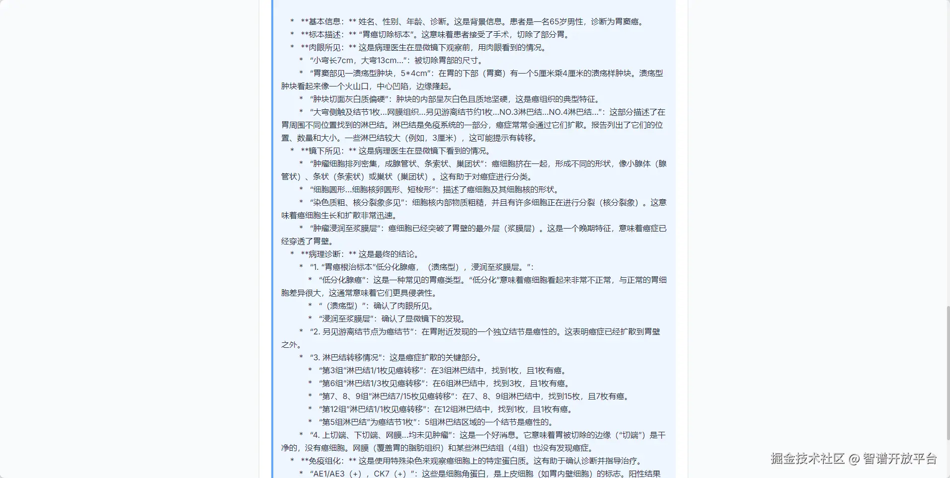
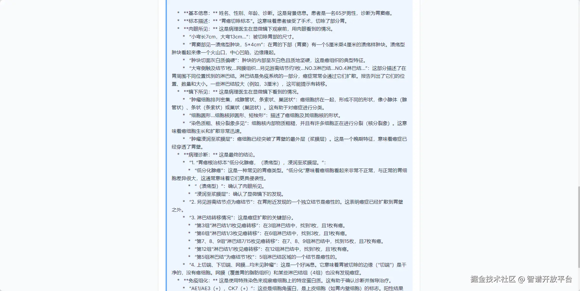
GLM-4.5V开始识别图片

识别完毕之后还会对原有的内容进行一个结构化的内容输出

点击继续翻译直接跳转到文本翻译中,当然这里也可以自己输入内容:

点击开始翻译会就将晦涩难懂的内容给翻译成通俗易懂的内容:


项目背景

在当今医疗健康领域,医患沟通不畅已成为普遍问题。患者面对检查报告中的专业医学术语如"低密度脂蛋白胆固醇"、"C反应蛋白"等时,往往难以理解,这种信息不对称不仅影响健康管理决策,还可能导致不必要的焦虑和延误治疗。

据统计,超过60%的患者无法准确理解医疗报告中的关键指标,约40%的患者因此延误必要医疗干预。传统解决方案如医生口头解释或在线查询,存在时效性差、个性化不足等问题,尤其在医疗资源紧张的情况下难以满足需求。

随着大语言模型技术的突破,AI为解决这一痛点提供了新可能。本项目旨在构建智能医疗报告翻译官应用,通过先进AI模型将专业医学术语转化为生活化语言,为患者提供即时、准确、易懂的报告解读服务,让专业医学知识变得触手可及。

在医疗报告翻译官应用中,我们采用GLM-4.6与GLM-4.5V双模型协同架构,分别负责语言理解和视觉识别两大核心功能。


开发实践

开发提示词

准备好开发提示词并输入:

我要做一个医疗报告翻译官应用,目的是解决中老年人看不懂纸质病例上的专业医学术语
功能:
1、语言交互:输入检查报告结论,调用GLM-4.6用生活化语言解释指标意义,也就是说将繁琐的医疗术语翻译成普通人都能听得懂的样子(如“低密度脂蛋白=血管垃圾车”),翻译出的语言用精美柔和的卡片风格展示。
2、视觉交互:拍照上传医院的纸质报告单或者电子报告单,调用GLM-4.5V识别文字后,再重复语言交互的过程
3、GLM的密钥存放在localstorage中,每次进入页面的时候需要在设置中手动输入,设置中包含测试链接的按钮
4、整体以医疗极简风格,使用低饱和的辅助色(如蓝、绿):蓝色代表信任与科技,绿色代表健康与安心,避免使用红色、橙色等刺激性暖色
GLM4.6接入示例:
curl -X POST "https://open.bigmodel.cn/api/paas/v4/chat/completions" \
    -H "Content-Type: application/json" \
    -H "Authorization: Bearer your-api-key" \
    -d '{
        "model": "glm-4.6",
        "messages": [
        {
            "role": "user",
            "content": "作为一名营销专家,请为我的产品创作一个吸引人的口号"
        },
        {
            "role": "assistant",
            "content": "当然,要创作一个吸引人的口号,请告诉我一些关于您产品的信息"
        },
        {
            "role": "user",
            "content": "智谱AI 开放平台"
        }
            ],
            "thinking": {
            "type": "enabled"
        },
            "max_tokens": 65536,
            "temperature": 1.0
        }'
GLM4.5V接入示例:
curl -X POST \
  https://open.bigmodel.cn/api/paas/v4/chat/completions \
  -H "Authorization: Bearer your-api-key" \
  -H "Content-Type: application/json" \
  -d '{
    "model": "glm-4.5v",
    "messages": [
      {
        "role": "user",
        "content": [
          {
            "type": "image_url",
            "image_url": {
              "url": "https://cloudcovert-1305175928.cos.ap-guangzhou.myqcloud.com/%E5%9B%BE%E7%89%87grounding.PNG"
            }
          },
          {
            "type": "text",
            "text": "Where is the second bottle of beer from the right on the table?  Provide coordinates in [[xmin,ymin,xmax,ymax]] format"
          }
        ]
      }
    ],
    "thinking": {
      "type":"enabled"
    }
  }'

开发文档

我会先让其生成开发文档,这样不会在后续的过程中走偏方向,以下是文档的具体内容:

## 1. 产品概述
医疗报告翻译官应用旨在帮助中老年人理解纸质病历上的专业医学术语,将复杂的医疗报告转化为通俗易懂的生活化语言。
 
通过AI技术将医疗术语翻译成形象的比喻(如"低密度脂蛋白=血管垃圾车"),让普通用户能够轻松理解自己的健康状况。
 
## 2. 核心功能
 
### 2.1 用户角色
| 角色 | 注册方式 | 核心权限 |
|------|----------|----------|
| 普通用户 | 无需注册,直接使用 | 文本输入翻译、图片上传识别、API密钥设置 |
 
### 2.2 功能模块
应用包含以下主要页面:
1. **首页**:功能选择、使用引导、最近翻译记录
2. **文本翻译页**:医疗术语输入、翻译结果展示、收藏功能
3. **图片识别页**:拍照上传、图片预览、识别结果展示
4. **设置页**:API密钥输入、测试连接、使用说明
 
### 2.3 页面详情
| 页面名称 | 模块名称 | 功能描述 |
|-----------|-------------|-------------|
| 首页 | 功能选择区 | 显示文本翻译和图片识别两个主要功能入口,使用大图标和简洁文字说明 |
| 首页 | 使用引导 | 展示应用使用步骤,帮助用户快速上手 |
| 首页 | 最近记录 | 显示最近5条翻译记录,点击可查看详情 |
| 文本翻译页 | 输入区域 | 多行文本框输入医疗报告结论,支持粘贴和清空操作 |
| 文本翻译页 | 翻译按钮 | 调用GLM-4.6 API进行翻译,显示加载状态 |
| 文本翻译页 | 结果展示 | 精美卡片展示翻译结果,包含原文和通俗解释 |
| 文本翻译页 | 收藏功能 | 支持收藏常用翻译结果,本地存储 |
| 图片识别页 | 拍照上传 | 支持拍照和从相册选择,图片压缩和预览 |
| 图片识别页 | 识别过程 | 显示识别进度,调用GLM-4.5V API提取文字 |
| 图片识别页 | 结果确认 | 展示识别的文字内容,用户可编辑修正 |
| 图片识别页 | 翻译跳转 | 识别完成后跳转到文本翻译页继续翻译 |
| 设置页 | API密钥设置 | 输入GLM API密钥,本地存储在localStorage |
| 设置页 | 连接测试 | 测试API连接状态,显示成功或失败提示 |
| 设置页 | 使用说明 | 详细的应用使用指南和注意事项 |
 
## 3. 核心流程
 
### 文本翻译流程
1. 用户在文本翻译页输入医疗报告结论
2. 点击翻译按钮,调用GLM-4.6 API
3. API返回生活化语言解释
4. 以精美卡片形式展示翻译结果
5. 用户可选择收藏或分享
 
### 图片识别翻译流程
1. 用户在图片识别页拍照或选择图片
2. 图片预览和压缩处理
3. 调用GLM-4.5V API识别图片中的文字
4. 展示识别结果,用户可编辑修正
5. 将修正后的文本发送到文本翻译流程
 
```mermaid
graph TD
    A[首页] --> B[文本翻译页]
    A --> C[图片识别页]
    C --> D[图片预览]
    D --> E[文字识别]
    E --> F[识别结果确认]
    F --> B
    B --> G[翻译结果展示]
    A --> H[设置页]
    H --> I[API密钥配置]
    I --> J[连接测试]
```
 
## 4. 用户界面设计
 
### 4.1 设计风格
- **主色调**:低饱和度蓝色 (#4A90E2) - 代表信任与科技
- **辅助色**:低饱和度绿色 (#7ED321) - 代表健康与安心
- **背景色**:浅灰色 (#F5F7FA) - 营造医疗专业感
- **按钮样式**:圆角矩形,柔和阴影,悬停效果
- **字体**:思源黑体,主标题18px,正文14px,小字12px
- **布局风格**:卡片式布局,大间距,简洁明了
- **图标风格**:线性图标,简洁易懂
 
### 4.2 页面设计概述
| 页面名称 | 模块名称 | UI元素 |
|-----------|-------------|-------------|
| 首页 | 功能选择区 | 两个大圆形按钮,蓝色和绿色渐变,中央放置图标和文字,按钮间距充足 |
| 首页 | 使用引导 | 三步流程图,使用柔和的绿色连接线,每步配有简洁图标 |
| 首页 | 最近记录 | 白色卡片列表,显示原文摘要和翻译时间,右侧箭头指示 |
| 文本翻译页 | 输入区域 | 浅蓝色边框的文本域,圆角设计,支持自动高度调整 |
| 文本翻译页 | 翻译按钮 | 绿色渐变按钮,圆形设计,包含翻译图标 |
| 文本翻译页 | 结果展示 | 精美的白色卡片,蓝色标题栏,内部展示通俗解释,底部操作按钮 |
| 图片识别页 | 拍照区域 | 虚线边框的上传区域,中央相机图标,支持拖拽上传 |
| 图片识别页 | 图片预览 | 圆角图片展示,支持缩放和旋转,底部操作栏 |
| 设置页 | API输入 | 安全的密码输入框,显示/隐藏切换按钮,测试按钮 |
 
### 4.3 响应式设计
- **桌面优先**:主要面向平板和手机使用,采用响应式设计
- **断点设置**:768px(平板)、1024px(桌面)
- **触摸优化**:按钮尺寸最小44px,支持手势操作
- **字体适配**:根据屏幕大小自动调整字体大小

开发交互

开始生成之后可以在控制台实时监控

不一会就生成成了一整个完整的项目

并且也是在本地启动了,这时候我们需要进行一次测试,并且不断的给出反馈:

重复几次之后就会得到我们想要的结果,接下来就是部署上线~


总结

本文系统介绍了“医疗报告翻译官”应用的开发全流程,聚焦于解决中老年人难以理解专业医疗术语的核心痛点。项目基于Trae IDE作为开发环境,集成KAT-Coder(由快手StreamLake提供)实现高效代码生成与工程化能力,并结合智谱AI的双模型架构——GLM-4.6(负责自然语言理解与通俗化翻译)与GLM-4.5V(负责医疗报告图像的OCR识别与结构化提取)——构建端到端的智能翻译系统。应用支持文本输入与图片上传两种交互模式,采用医疗友好型UI设计,强调低饱和蓝绿色调与卡片式布局,注重可用性与情感体验。整个开发过程通过提示词驱动、自动生成、本地测试与迭代优化,体现了AI原生开发范式在垂直领域产品落地中的高效性与可行性。

参考链接

Trae IDE 官网:www.trae.ai/

KAT-Coder 产品页:www.streamlake.com/product/kat…

智谱AI 开放平台:www.bigmodel.cn/

GLM-4.6 与 GLM-4.5V API 文档:open.bigmodel.cn/

自定义模型接入 Trae 指南:mp.weixin.qq.com/s/KXSRoBaME…

Novita.ai 密钥管理:novita.ai/settings/ke…