漫画:什么是AI知识库?

285 阅读12分钟

添加图片注释,不超过 140 字(可选)

添加图片注释,不超过 140 字(可选)

添加图片注释,不超过 140 字(可选)

添加图片注释,不超过 140 字(可选)

添加图片注释,不超过 140 字(可选)

添加图片注释,不超过 140 字(可选)

添加图片注释,不超过 140 字(可选)

添加图片注释,不超过 140 字(可选)

一、AI知识库的存在意义

如今的AI模型已经如此强大,我们为什么还需要AI知识库呢?

这是因为AI模型所掌握的都是通用的知识。就像一个刚毕业的大学生,尽管知识面很广,学习能力也很强,但是对于某些专业领域的认知则相对缺乏。

比如,你是一个创业公司的老板,想让AI模型扮演企业客服的角色,专门回答客户提出的各种关于产品的售前售后问题。

添加图片注释,不超过 140 字(可选)

添加图片注释,不超过 140 字(可选)

添加图片注释,不超过 140 字(可选)

我们直接向AI询问这款产品,结果会怎么样呢?

此时,AI模型大概率不知道你们公司的产品,自然不可能给出正确的回答,只能是胡乱回答一通,这样的回答被称为“AI幻觉”。

添加图片注释,不超过 140 字(可选)

添加图片注释,不超过 140 字(可选)

添加图片注释,不超过 140 字(可选)

如上图所示,许多AI模型都支持对文档的处理,因此我们可以在提问的时候,上传一份产品相关文档。

如此一来,AI模型就会首先学习文档内容,如果用户提出的问题和文档中的部分内容相关,AI模型就能给出正确的回答。

添加图片注释,不超过 140 字(可选)

直接上传文件给AI模型,存在哪些弊端呢?

第一,缺乏便利性

在提问之前给AI模型发送文档,虽然可以让AI模型掌握专有的信息,但显然这样的操作较为麻烦,尤其是文档经常更新的情况下,还需要保证发给AI模型的是最新版本的文档。

第二,缺乏持久性

虽然AI模型有一定的上下文记忆能力,可以暂时记住文档内容,但记忆空间是有限的,比如DeepSeek最大支持的上下文长度是 128K tokens(约 10 万字)。如果我们开启新的会话,则必须让AI模型重新学习文档,缺乏持久的记忆。

第三,执行效率低

即便我们不怕麻烦,每次都重新发布最新的文档给AI模型,AI模型学习文档内容也需要花费时间成本、影响回答效率。尤其是文档比较冗长的情况下,AI模型在短时间内未必能充分“理解”文档的所有内容,并给出正确的回答。

添加图片注释,不超过 140 字(可选)

添加图片注释,不超过 140 字(可选)

二、AI知识库的工作原理

AI知识库就像是一个拥有超强记忆力的秘书,能够为AI模型提供额外的专有信息,从而有效辅助AI模型生成回答。

AI知识库是怎样工作的呢?从整体上,可以划分为预处理、检索、生成这三大阶段。

1.预处理阶段

要想让AI知识库帮助到我们,我们需要先进行一定的预处理,也就是把知识内容输入给AI知识库。在预处理阶段,系统会对输入内容进行三步操作,分别是文本分割、文本向量化、向量存储这三个操作步骤。

什么是文本分割?

原始的文档内容往往比较大,为了方便处理,系统会把原始的文档内容进行分割,转化为便于操作的基本单元,这些基本单元被称为“文本片段”。

添加图片注释,不超过 140 字(可选)

从人类的角度,文本是最容易阅读的形式,但是从AI模型的角度,向量才是最高效的处理方式。因此,为了AI知识库能够快速检索信息,我们需要将文本片段转化成一组一组的向量,这一步操作叫做“文本向量化”。

添加图片注释,不超过 140 字(可选)

添加图片注释,不超过 140 字(可选)

添加图片注释,不超过 140 字(可选)

添加图片注释,不超过 140 字(可选)

文本向量化以后,我们需要把结果存储到AI知识库当中,这就涉及到AI知识库的核心组件:量化数据库。

原始的文本片段与对应的向量会共同被存入量化数据库当中,形成结构化的知识库,方便后续快速开展相似度匹配检索。

添加图片注释,不超过 140 字(可选)

如此一来,AI知识库的预处理工作就完成了。

2.检索阶段

当用户向AI提问的时候,知识库与AI模型如何协同工作呢?

首先,用户发送的提示词同样会经过Embedding模型,把提示词原文转化为一组向量:

添加图片注释,不超过 140 字(可选)

接下来,系统会拿着提示词向量去向量数据库当中进行检索,找出与提示词向量最为匹配的几组向量以及对应的原始文本,并按照匹配程度重新排序:

添加图片注释,不超过 140 字(可选)

如此一来,AI知识库的检索工作就完成了。

3.生成阶段

向量数据库检索到匹配的文本片段以后,会把这些文本片段与用户发布的原始提示词整合在一起,形成“增强版”的提示词:

添加图片注释,不超过 140 字(可选)

最后,系统会把增强版的提示词发给AI模型,AI模型接收到这份信息量更加丰富的提示词以后,将会给用户生成高质量的回答:

添加图片注释,不超过 140 字(可选)

以上就是AI知识库的整体工作原理。

添加图片注释,不超过 140 字(可选)

添加图片注释,不超过 140 字(可选)

添加图片注释,不超过 140 字(可选)

AI知识库的预处理阶段:

添加图片注释,不超过 140 字(可选)

AI知识库的检索和增强阶段:

添加图片注释,不超过 140 字(可选)

添加图片注释,不超过 140 字(可选)

添加图片注释,不超过 140 字(可选)

三、AI知识库的应用案例

随着AI技术的发展,目前市场已经涌现出了许多AI知识库产品,按照应用场景来划分,AI知识库可以分为企业级知识库和个人级知识库。

当前主流的企业级知识库,包括飞书知识库、星火知识库、微软SharePoint等等:

添加图片注释,不超过 140 字(可选)

当前主流的个人级知识库,包括腾讯ima、纳米AI知识库、Get笔记等等:

添加图片注释,不超过 140 字(可选)

添加图片注释,不超过 140 字(可选)

ima.qq.com/

添加图片注释,不超过 140 字(可选)

按照官网的提示,即可下载和安装ima.copilot客户端:

添加图片注释,不超过 140 字(可选)

从客户端界面可以看出,ima默认对接的AI模型是DeepSeek-V3.1。

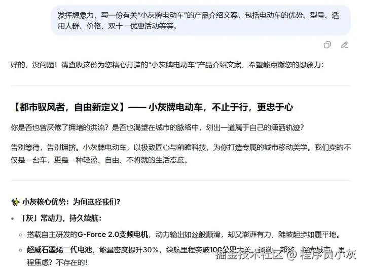
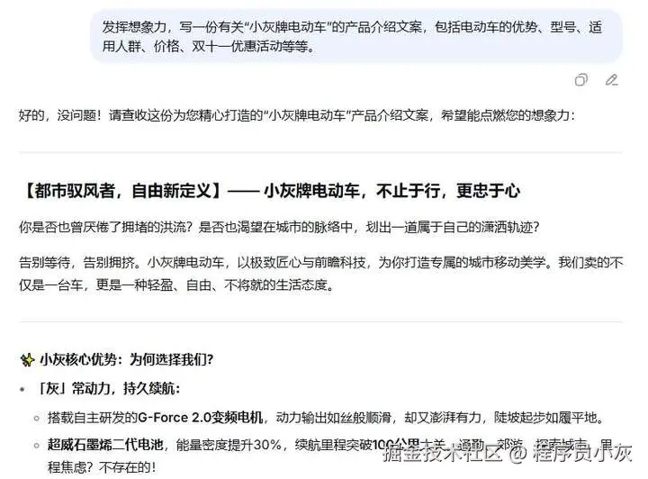
还记得刚才我们虚构的产品“小灰牌电动车”吗?我们直接向AI提出产品相关的问题,看看AI的反应:

添加图片注释,不超过 140 字(可选)

从AI的回复可以看到,AI模型暂时并不知道“小灰牌电动车”这款产品。

接下来我们准备一份有关“小灰牌电动车”的产品介绍文档,可以让DeepSeek帮我们写一份:

添加图片注释,不超过 140 字(可选)

生成产品文案之后,我们可以把文案内容存为word文档,随后进入到ima的知识库页面,将产品文档上传到个人知识库当中:

添加图片注释,不超过 140 字(可选)

此时我们基于个人知识库,再次向AI提出同样的产品问题,看看AI的最新回答:

添加图片注释,不超过 140 字(可选)

可以看到,AI知识库基于我们上传的产品文档内容给出了精准的回答,我们再换成另一个问题试一试:

添加图片注释,不超过 140 字(可选)

同样的,这个问题也得到了AI的有效回答。

添加图片注释,不超过 140 字(可选)

添加图片注释,不超过 140 字(可选)

添加图片注释,不超过 140 字(可选)