小程序

135 阅读9分钟

新建小程序项目

创建uni-app项目

在点击工具栏里的文件 -> 新建 -> 项目(快捷键Ctrl+N):

img

选择uni-app类型,输入工程名,选择模板,点击创建,即可成功创建。

image.png

新建页面

image.png

引入uview-plus组件库

支持vue3

uview-plus.jiangruyi.com/components/…

Hbuilder X方式

下载方式配置文档

如果您是使用Hbuilder X开发的用户,您可以在uni-app插件市场通过uni_modules的形式进行安装,此安装方式可以方便您后续在uni_modules对uview-plus进行一键升级。

  • 在uni-app插件市场右上角选择uni_modules版本下的使用HBuilderX导入插件,导入到对应的项目中即可。

注意: 此安装方式必须要按照下载方式安装的配置中的说明配置了才可用。

下载地址:ext.dcloud.net.cn/plugin?name…

image.png

image.png

image.png

安装依赖库

npm i dayjs clipboard

配置easycom组件模式

此配置需要在项目根目录的pages.json中进行。

uni-app为了调试性能的原因,修改easycom规则不会实时生效,配置完后,您需要重启HX或者重新编译项目才能正常使用uview-plus的功能。 请确保您的pages.json中只有一个easycom字段,否则请自行合并多个引入规则。 uview-plus3.x配置

// pages.json
{
  "easycom": {
    "autoscan": true,
    // 注意一定要放在custom里,否则无效,https://ask.dcloud.net.cn/question/131175
    "custom": {
      "^u--(.*)": "@/uni_modules/uview-plus/components/u-$1/u-$1.vue",
      "^up-(.*)": "@/uni_modules/uview-plus/components/u-$1/u-$1.vue",
      "^u-([^-].*)": "@/uni_modules/uview-plus/components/u-$1/u-$1.vue"
    }
  },
  
  // 此为本身已有的内容
  "pages": [
    // ......
  ]
}

关于SCSS

uview-plus依赖SCSS,您必须要安装此插件,否则无法正常运行。

image.png

  • 如果您的项目是由HBuilder X创建的,相信已经安装scss插件,如果没有,请在HX菜单的 工具->插件安装中找到"scss/sass编译"插件进行安装, 如不生效,重启HX即可
  • 如果您的项目是由vue-cli创建的,请通过以下命令安装对sass(scss)的支持,如果已安装,请略过。
// 安装sass
npm i sass@1.63.2 -D
​
// 安装sass-loader
npm i sass-loader@10.4.1 -D
引入uview-plus主JS库

在项目根目录中的main.js中,引入并使用uview-plus的JS库,注意这两行要放在const app = createSSRApp(App)之后。

// main.js
import uviewPlus from '@/uni_modules/uview-plus'// #ifdef VUE3
import { createSSRApp } from 'vue'
export function createApp() {
  const app = createSSRApp(App)
  app.use(uviewPlus)
  return {
    app
  }
}
// #endif
在引入uview-plus的全局SCSS主题文件

在项目根目录的/uni.scss中引入此文件, 如果不存在uni.scss自己创建一个空白文件。

注意!

请注意uni-app官方规范中uni.scss是一个特殊文件,万万不可将其它样式比如uview-plus/index.scss引入至uni.scss中,否则会造成打包后包超大。

/* uni.scss */
@import '@/uni_modules/uview-plus/theme.scss';
引入uview-plus基础样式

App.vue首行的位置引入,注意给style标签加入lang="scss"属性。

<style lang="scss">
  /* 注意要写在第一行,注意不能引入至uni.scss,同时给style标签加入lang="scss"属性 */
  @import "@/uni_modules/uview-plus/index.scss";
</style>

image.png

mock数据

image.png

http.js配置

let baseUrl 
// 生产环境使用mock的数据
if(process.env.NODE_ENV==='development'){
  baseUrl = 'http://localhost:5173'
}else{
  baseUrl = 'https://apifoxmock.com/m1/4728220-0-default/api'
}
​
export default function http (url, data={}, method = 'GET') {
  return new Promise((resolve, reject) => {
    uni.request({
      url: baseUrl + url,
      data,
      method: method,
      header: {
        'token': uni.getStorageSync('token') || ''
      },
      success: res => {
        console.log(res, 'res')
        // http的状态码
        if (res.statusCode == 200) {
          const resData = res.data
          if (resData.code == 1) {
            resolve(resData.data)
          } else if (resData.code == 0) {
            uni.showToast({
              title: resData.msg,
              icon: 'none'
            })
            reject(resData.msg)
          }
        }
      },
      fail: () => {
        uni.showToast({
          title: '服务器请求异常',
          icon: 'none'
        })
      }
    })
  })
}

配置h5

安装mockjs

npm i mockjs

本地存储

1. uni.setStorageSync和uni.getStorage区别
特性uni.setStorageSync(同步)uni.getStorage(异步)
执行方式同步阻塞,代码会等待存储操作完成后再继续执行异步非阻塞,立即返回,通过回调或 Promise 处理结果
错误处理直接抛出错误(需用 try...catch 捕获)通过 fail 回调或 catch 方法处理错误
性能影响可能阻塞主线程(大量数据时影响明显)不阻塞主线程,性能更优
返回值无返回值(或 undefined返回 Promise 对象(如果不使用回调)
2. 同步存储(uni.setStorageSync
try {
  // 存储数据(同步)
  uni.setStorageSync('userInfo', { name: 'John', age: 30 });
  console.log('数据存储成功');
  
  // 获取数据(同步)
  const userInfo = uni.getStorageSync('userInfo');
  console.log('用户信息:', userInfo);
} catch (e) {
  console.error('存储失败:', e);
}
3. 异步存储(uni.getStorage
// 方式1:回调函数
uni.getStorage({
  key: 'userInfo',
  success: (res) => {
    console.log('用户信息:', res.data);
  },
  fail: (err) => {
    console.error('获取失败:', err);
  }
});
​
// 方式2:Promise(推荐)
uni.getStorage({ key: 'userInfo' })
  .then(res => {
    console.log('用户信息:', res.data);
  })
  .catch(err => {
    console.error('获取失败:', err);
  });
4. 适用场景
场景推荐 API原因
简单数据获取 / 存储uni.setStorageSync代码简洁,适合少量数据的快速操作(如配置项)
大量数据或复杂操作uni.getStorage避免阻塞主线程,提升性能(如存储大型列表数据)
需等待存储完成再执行后续uni.setStorageSync同步执行确保数据已存储(如登录后立即存储用户信息)
异步流程(如 Promise 链)uni.getStorage可直接接入 Promise 链,简化异步逻辑(如与 API 请求组合)

注意事项

  1. 存储限制

    • 小程序本地存储一般限制为 10MB(不同平台可能不同),需避免存储过大数据。
  2. 数据类型

    • 支持存储 JSON 可序列化的数据类型(如对象、数组、基本类型)。
  3. 持久化

    • 数据存储在本地,重启小程序后仍存在(除非主动删除或存储空间被清理)。
  4. 性能考量

    • 频繁调用同步 API 可能导致界面卡顿,建议在非关键路径使用异步 API。

总结

  • 优先使用异步 APIuni.getStorageuni.setStorage 性能更优,适合大多数场景。
  • 谨慎使用同步 API:仅在必要时(如初始化阶段)使用 uni.getStorageSyncuni.setStorageSync
扩展组件(uni-ui)

uniapp.dcloud.net.cn/component/u…

需要安装才能使用

image.png

image.png

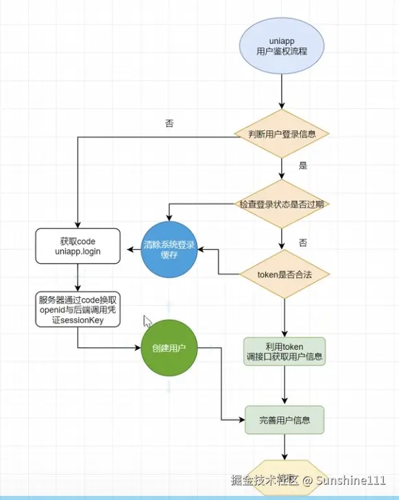
登录鉴权

image.png

image.png

uni.getUserProfile(OBJECT)

获取用户信息。每次请求都会弹出授权窗口,用户同意后返回 userInfo。微信小程序端基础库2.27.1及以上版本通过wx.getUserProfile 接口获取用户头像将统一返回默认灰色头像,昵称将统一返回 “微信用户”。2.27.1以下版本获取的是用户的真实信息

getUserProfile:fail can only be invoked by user TAP gesture

不能直接在生命周期里调用,必须用户手动授权(点击按钮或者弹出一个弹窗)

老版本会弹出一个需要用户确认的弹窗

image.png

uni.getUserInfo(OBJECT)(舍弃)

uni.getUserInfo 是 uni-app 中用于获取用户信息的 API,主要应用于微信小程序、支付宝小程序等平台,用于获取用户的头像、昵称、性别等基础信息。不过需要注意的是,随着各平台隐私政策的调整,该 API 的使用场景和权限要求已发生变化,尤其是微信小程序端。

  • 微信小程序从 2.10.4 版本开始,uni.getUserInfo 不再自动弹出授权弹窗,必须用户主动触发(如点击按钮)才能调用,否则会直接进入 fail 回调。
  • 需在 button 组件上通过 open-type="getUserInfo" 让用户手动授权,再在回调中获取信息(见下方示例)。
uni.getUserInfo({
  provider: 'weixin', // 可选,指定服务提供商(如微信、支付宝等)
  withCredentials: false, // 是否带上登录态信息(获取加密数据时需设为true)
  success: (res) => {
    console.log('获取用户信息成功', res.userInfo);
  },
  fail: (err) => {
    console.log('获取用户信息失败', err);
  }
});
​
​
// 返回结果(res.userInfo)
{
  avatarUrl: "https://wx.qlogo.cn/...", // 用户头像URL
  city: "深圳", // 城市
  country: "中国", // 国家
  gender: 1, // 性别(0-未知,1-男,2-女)
  language: "zh_CN", // 语言
  nickName: "张三", // 昵称
  province: "广东" // 省份
}

wx.login

调用接口获取登录凭证(code)。通过凭证进而换取用户登录态信息,包括用户在当前小程序的唯一标识(openid)、微信开放平台账号下的唯一标识(unionid,若当前小程序已绑定到微信开放平台账号)及本次登录的会话密钥(session_key)等。用户数据的加解密通讯需要依赖会话密钥完成。

  <up-popup :show="show" closeable mode="bottom" @close="close" round="20">
        <view class="popup">
          <view class="title">获取您的昵称、头像</view>
          <view class="flex">
            <view class="label">获取用户头像:</view>
            <!-- open-type="chooseAvatar" 获取用户头像,可以从@chooseavatar回调中获取到头像信息 -->
            <button class="avatar-warpper" open-type="chooseAvatar" @chooseavatar="onChooseavatar">
              <image class="avatar" :src="userInfo.avatarUrl"></image>
            </button>
          </view>
          <view class="flex">
            <view class="label">获取用户昵称:</view>
            <!-- type =”nickname“ 昵称输入键盘   -->
            <input type="nickname" @input="changeName">
          </view>
          <button size="default" type="primary" @click="userSubmit">确认</button>
        </view>
   </up-popup>
      
const close = () => {
  show.value = false 
}
​
// 点击获取用户头像
const onChooseavatar = (e:any) => {
  console.log('获取用户头像',e)
  userInfo.avatarUrl = e.detail.avatarUrl
}
// 用户输入昵称
const changeName = (e:any) => {
  console.log('获取用户输入昵称',e)
  userInfo.nickName = e.detail.value
}
  
const userSubmit = () => {
  uni.setStorageSync('userInfo', JSON.stringify(userInfo))
  show.value = false 
}
​

用户免登

// 用户免登,把用户信息存在本地,如果有就从本地获取显示出来
onLoad(async () => {
  if (uni.getStorageSync('token') && !uni.getStorageSync('userInfo')) {
    const { avatarUrl, nickName } = await getUserInfo() as UTSJSONObject
    userInfo.avatarUrl = avatarUrl
    userInfo.nickName = nickName
  } else if (uni.getStorageSync('token') && uni.getStorageSync('userInfo')) {
    const { avatarUrl, nickName } = JSON.parse(uni.getStorageSync('userInfo'))
    userInfo.avatarUrl = avatarUrl
    userInfo.nickName = nickName
  }
})

复制功能

//在uni-app中使用uView UI框架实现复制订单编号的功能。
<view @click="copy(123456789)">复制订单编号</view>
​
copy(expressNumber){
  uni.setClipboardData({
    data: expressNumber,//当前点击的编号
    success: function () {
      uni.showToast({
        title:'复制成功',
      })
    }
  });
},

打电话

<button @click="makeCall">拨打电话</button>
​
uni.makePhoneCall({
  phoneNumber: '手机号码', // 替换为实际的电话号码
  success: () => {
  console.log('拨打电话成功!');
  },
  fail: () => {
  console.error('拨打电话失败!');
  }
});

踩坑

  1. 小程序设置overflow-y: scroll; 不生效, 要用scroll-view 组件

分包

  1. 开启分包 默认情况下,uni-app是不会开启分包的。需要在manifest.json 应用配置文件进行配置——在对应平台的配置下添加"optimization":{"subPackages":true}开启分包优化。
  2. 在page文件夹下创建一个subPack(不限制文件夹名称)文件夹,在subPack文件夹下创建tab文件和list文件
  3. pages.json文件配置以下配置
{
    //分包加载配置,此配置为小程序的分包加载机制。
  "subPackages": [{
    "root": "pages/subPack", //子包的根目录
    "pages": [{ //这里的配置路径和pages里的一样
        "path": "list", //配置页面路径,这里要注意,因为root已经选中了文件夹,所以我们只要填写文件名就好
        "style": {
          "navigationBarTitleText": "",
          "enablePullDownRefresh": false
        }
      },
      {
        "path": "tab",
        "style": {
          "navigationBarTitleText": "",
          "enablePullDownRefresh": false
        }
      }
    ]
  }]
}

唱乐小程序分包 在page同等级新建pagesNew文件夹

"pages": [],
"subPackages": [
  {
  "root": "pagesNew",
  "name": "pagesNew",
  "pages": [
    {
      "path": "login/login",
      "style": {
        "navigationBarTitleText": "登录"
          }
        },
      ]
  }
]

获取用户的信息

1、首先调用wx.login()接口 让用户授权验证,也就是我们肉眼观察到的,你是否对xxxxx授权这种信息。 2、用户成功授权后,调用wx.getUserInfo() 接口获取用户信息。

wx.login({
 success:function(){
 wx.getUserInfo({
  success:function(res){
  var simpleUser = res.userInfo;
  console.log(simpleUser.nickName);
  }
 });
 }
});

哪个属性能区分用户的唯一性

微信小程序获取用户唯一标识需要使用到微信小程序的api: wx.login()。具体步骤如下:

  1. 在小程序中调用 wx.login() 方法,获取到 code。
  2. 使用 code 发送请求到微信服务器,获取到 session_key 和 openid。
  3. 将 session_key 和 openid 存储到服务器端,以供后续业务使用。
  4. 在需要获取用户唯一标识的地方,将用户的 openid 传递给服务器端,服务器端就可以根据 openid 获取到对应用户的信息。

需要注意的是,获取到用户的唯一标识后,需要进行安全处理,避免泄露用户信息,保障用户隐私安全。

跑通uni-pay统一支付示例项目实现微信小程序支付详细的配置参数

blog.csdn.net/qq_18798149…