第三方开源项目 Docker 化指南:从本地运行到镜像发布与性能优化

186 阅读5分钟

image.png

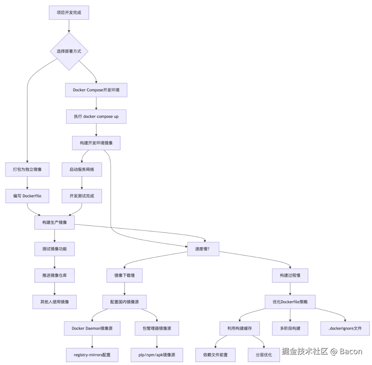
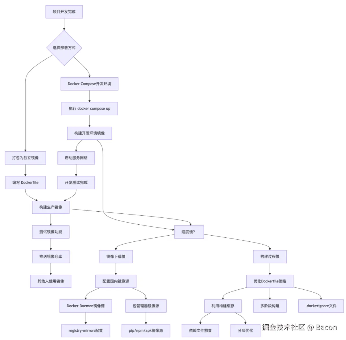
1 第三方开源项目本地 Docker 运行

将第三方开源项目在本地 Docker 环境中运行是现代化开发中的常见需求,这一过程主要包括环境准备、获取代码、容器化调整和运行几个关键步骤。

1.1 环境准备与项目获取

首先确保系统已安装 Docker。对于 Linux 系统,可使用包管理器安装:

sudo apt-get update
sudo apt-get install docker-ce docker-ce-cli containerd.io

对于 Windows/Mac 用户,可下载 Docker Desktop 并安装 。

获取开源项目代码通常使用 git 命令:

git clone <项目仓库地址>
cd <项目目录>

这一步将代码下载到本地,以便后续的容器化操作 。

1.2 容器化配置

大多数现代开源项目会提供 Dockerfile 文件。若无,则需要根据项目特点自行创建。以 Spring Boot 项目为例,Dockerfile 基本结构如下:

FROM openjdk:8-jdk-alpine
WORKDIR /app
COPY target/example-web-app.jar /app
CMD ["java", "-jar", "example-web-app.jar"]

此配置指定基础镜像、工作目录,复制构建好的jar包并设置启动命令 。

1.3 构建与运行

使用 docker build命令构建镜像,随后用 docker run运行容器:

docker build -t example-web-app .
docker run -d -p 8080:8080 example-web-app

参数 -d使容器在后台运行,-p将容器端口映射到主机端口。构建完成后,可通过 http://localhost:8080访问应用 。

对于复杂项目(如 LibreTranslate),使用 docker-compose.yml 文件管理更为高效:

version: '3'
services:
  libretranslate:
    image: libretranslate/libretranslate
    ports:
      - "5353:5000"
    command: --load-only en,zh

通过 docker-compose up -d启动多服务应用 。

2 Docker 镜像打包与推送到 Docker Hub

2.1 镜像打包

镜像打包的基础是 Dockerfile 的精心设计。一个高效的 Dockerfile 不仅需要正确描述应用运行环境,还需考虑镜像大小和安全因素:

FROM python:3.11-slim

WORKDIR /app
COPY requirements.txt .
RUN pip install --no-cache-dir -r requirements.txt
COPY . .
CMD ["python", "app.py"]

使用 docker build -t your-image-name .命令构建镜像 。

2.2 推送到 Docker Hub

首先需要登录 Docker Hub:

docker login

然后标记并推送镜像:

docker tag your-image-name your-username/your-image-name:tag
docker push your-username/your-image-name:tag

这一过程将本地镜像与远程仓库关联并上传 。

2.3 镜像优化技巧

  • 多阶段构建:特别适合编译型语言,可以显著减小最终镜像大小

FROM node:20-alpine AS builder
WORKDIR /app
COPY . .
RUN npm run build

FROM nginx:alpine
COPY --from=builder /app/dist /usr/share/nginx/html

此例中,最终镜像仅包含构建结果,不包含编译环境 。

  • 使用 .dockerignore:避免将 node_modules、.git 等目录打包进镜像,减小镜像体积 。

3 Docker 构建速度优化策略

Docker 构建过程缓慢是常见问题,以下是一系列行之有效的优化方案。

3.1 优化 Dockerfile 设计

选择合适的基础镜像是关键第一步。Alpine 镜像通常比标准镜像小 70% 以上 。例如:

FROM node:18-alpine  # 而非 node:18

合并相关命令到单个 RUN 指令,及时清理缓存:

RUN apt-get update && \
    apt-get install -y --no-install-recommends gcc && \
    # ... 其他操作
    apt-get autoremove -y && \
    rm -rf /var/lib/apt/lists/*

合并命令减少镜像层数,清理操作减小镜像体积 。

利用缓存机制:将变化频率低的操作放在 Dockerfile 前部,如依赖安装:

COPY package.json package-lock.json ./
RUN npm ci --only=production
COPY . .

这样,当源代码变更而依赖未变时,无需重新安装依赖 。

3.2 使用国内镜像源

配置 Docker 守护进程使用国内镜像源加速基础镜像拉取。编辑 /etc/docker/daemon.json

{
  "registry-mirrors": [
    "https://registry.docker-cn.com",
    "https://hub-mirror.aliyuncs.com"
  ]
}

同时,在 Dockerfile 内配置语言特定的镜像源,如 Python 可使用清华源:

RUN pip install -i https://pypi.tuna.tsinghua.edu.cn/simple -r requirements.txt

3.3 其他优化策略

  • 减少构建上下文:使用 .dockerignore文件排除不必要的文件,如 .gitnode_modules、日志文件等 。

  • 并行构建:对于多阶段构建,确保阶段间依赖关系清晰,最大化利用并行构建潜力。

  • 构建工具特性:利用 Docker BuildKit 的新功能,如缓存挂载,可进一步加速构建 。

经过系统优化,Docker 构建时间通常可缩短 50% 以上,镜像体积减小 80% 。

4 高级实践与注意事项

4.1 安全最佳实践

  • 使用非 root 用户运行容器

RUN addgroup -S appgroup && adduser -S appuser -G appgroup
USER appuser

减少权限滥用风险 。

  • 定期更新基础镜像,修复安全漏洞。

  • 扫描镜像漏洞:使用 trivy 等工具检查镜像安全性 。

4.2 生产环境优化

  • 健康检查:在 Dockerfile 中添加健康检查指令:

HEALTHCHECK --interval=30s --timeout=3s \
  CMD curl -f http://localhost/ || exit 1
  • 资源限制:运行容器时设置适当的资源限制:

docker run -d --memory=512m --cpus=1 your-image

4.3 持续集成优化

在 CI/CD 流水线中实施以下策略进一步提升效率:

  • 缓存镜像层:在连续构建间保留缓存层

  • 并行测试:利用多阶段构建的结果进行并行测试

  • 增量构建:仅重建变化部分

遵循这些实践,可以建立起高效的容器化工作流,显著提升开发与部署效率。

通过本文介绍的方法,开发者可以高效地在 Docker 中运行第三方开源项目,优化构建流程,并有效地分发镜像。随着容器技术的不断发展,这些基础技能将成为现代软件开发的核心竞争力。