重磅更新!满血GPT-5.1上线,全方位提升,很强

883 阅读5分钟

北京时间11月12日,OpenAI发布最新旗舰模型GPT-5.1,官方表示“GPT-5.1:更智能、更具对话性的聊天GPT”。

首先面向付费用户(Pro、Plus、Business)使用。

GPT-5.1 将成为唯一的默认模型,也就是GPT-5已经成为历史。

此次更新,最主要的两大模型:

GPT-5.1 的回答也更加清晰,减少了专业术语和未定义词汇的使用。这使得我们功能最强大的模型更易于理解和使用,尤其适用于工作中的复杂任务和解释技术概念。

GPT-5.1 Thinking 能更精准地根据问题调整思考时间,在处理复杂问题时投入更多时间,而在处理简单问题时则更快响应。实际应用中,这意味着对于难题,它能给出更详尽的答案;而对于简单问题,它则能更快地给出响应。

如图所示,GPT-5.1 Thinking 在速度最快的任务上的速度大约是 GPT-5 Thinking 的两倍,而在速度最慢的任务上的速度则大约是 GPT-5 Thinking 的两倍。

国内直接使用GPT-5.1

谷歌浏览器访问:www.nezhasoft.cloud

私信哪吒,备注体验ai,领取体验码。

包含GPT-5.1、GPT-5.1 Thinking、Codex、Claude Sonnet 4.5、Gemini 2.5 Pro、Grok4、DeepSeek R1 0528等模型。

GPT5.1升级了哪些内容:

1、化整为零,统一入口

对于大多数人:打开 ChatGPT 就是在用 GPT-5.1,不需要任何额外操作。

GPT-5.1会根据问题的复杂程度,自动切换GPT-5.1 Thinking。

2、推理能力大升级

在 GPT-5 的系统卡里,官方强调它在编码、写作、医疗等真实任务里的表现显著提升,尤其在 “减少幻觉、提高遵守指令、减少阿谀奉承” 上做了大量训练。

GPT-5.1 在此基础上,做了两件关键事:

  1. 推理更“自适应”:遇到复杂问题会“自动想久一点”,而不是一刀切地要你自己选“推理模型”。

  2. 推理过程可感知:

    • 有一个简化的“chain of thought” 展示,让普通用户感知到“它现在正在认真想”。
    • 给你一个“Answer now”按钮,把控制权交回给你。

这不仅是交互设计上的改进,也是一种“让模型推理过程对用户半透明”的尝试。

3、上下文长度

Fast / Instant:免费用户到 16K,Plus/Business 到 32K,Pro/Enterprise 可到 128K。

Thinking:付费用户可用到 196K 级别的长对话(也就是可以塞非常长的文档和上下文)。

4、工具支持“一把梭”:全功能都能用

在 ChatGPT 里,GPT-5.1 支持所有工具:

  • 搜索网页
  • 数据分析(含表格、代码执行)
  • 图像分析
  • 文件分析
  • 生成图片
  • 记忆(Memory)
  • 自定义指令 / 人格

5、安全升级

在 GPT-5 的介绍和系统卡中,OpenAI 引入了新的 “安全完成(safe completion)” 训练框架:

遇到双重用途问题(比如生物实验、敏感技术),不是简单一刀切拒绝;而是尽量在安全边界内提供有帮助的高层次信息,必要时再拒绝,并说明原因。

同时他们还专门对“过度奉承”做了评估和校正:把那种一味顺着你、到处用 emoji 的风格砍掉一大半。

GPT-5.1 延续并加强了这条线:

在 Thinking 模式下,更多强调 严谨和可解释,减少“你想听什么我就说什么”。

GPT-5.1初体验

用户真实体验:gpt5.1强大到令人难以置信

1、版本号

你是什么模型,具体是什么版本号,知识截止日期是几号

2、联网实时查询

2024年诺贝尔文学奖得主都有谁?

查询的是维基百科

查询的是维基百科

3、写作

在写作生成(包括创意写作、常规内容、对话生成)方面,GPT-5.1 被描述为“更有人情味”“更像人对话”——比 GPT-5 更擅长维持自然语气、亲和交互。

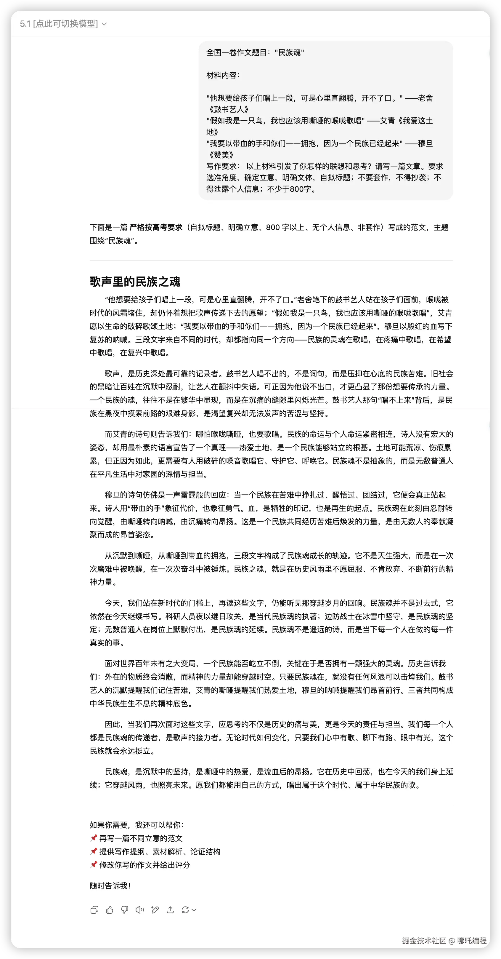
全国一卷作文题目:"民族魂"

材料内容:

"他想要给孩子们唱上一段,可是心里直翻腾,开不了口。" ——老舍《鼓书艺人》 "假如我是一只鸟,我也应该用嘶哑的喉咙歌唱" ——艾青《我爱这土地》 "我要以带血的手和你们一一拥抱,因为一个民族已经起来" ——穆旦《赞美》

写作要求: 以上材料引发了你怎样的联想和思考?请写一篇文章。要求选准角度,确定立意,明确文体,自拟标题;不要套作,不得抄袭;不得泄露个人信息;不少于800字。

4、编程

GPT-5.1 在消息中被指出有“推理”与“思考”能力进一步强化,这意味着在编程场景(例如多步逻辑、复杂函数、API组合)可能表现更佳。

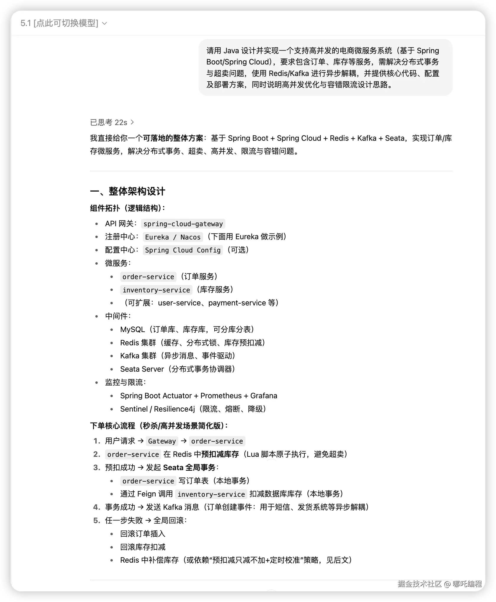
请用 Java 设计并实现一个支持高并发的电商微服务系统(基于 Spring Boot/Spring Cloud),要求包含订单、库存等服务,需解决分布式事务与超卖问题,使用 Redis/Kafka 进行异步解耦,并提供核心代码、配置及部署方案,同时说明高并发优化与容错限流设计思路。

根据问题复杂度,开启thinking模式

根据问题复杂度,开启thinking模式

5、多模态-识别图片

GPT-5.1 被报道支持 “更长上下文”,尤其在复杂任务中能投入“深度思考”,暗示识别图片、读取/理解大型文档、长对话历史、甚至多文件场景时更强。

随机搜索一道考研数学真题。

解答此题,给出答案和解题思路

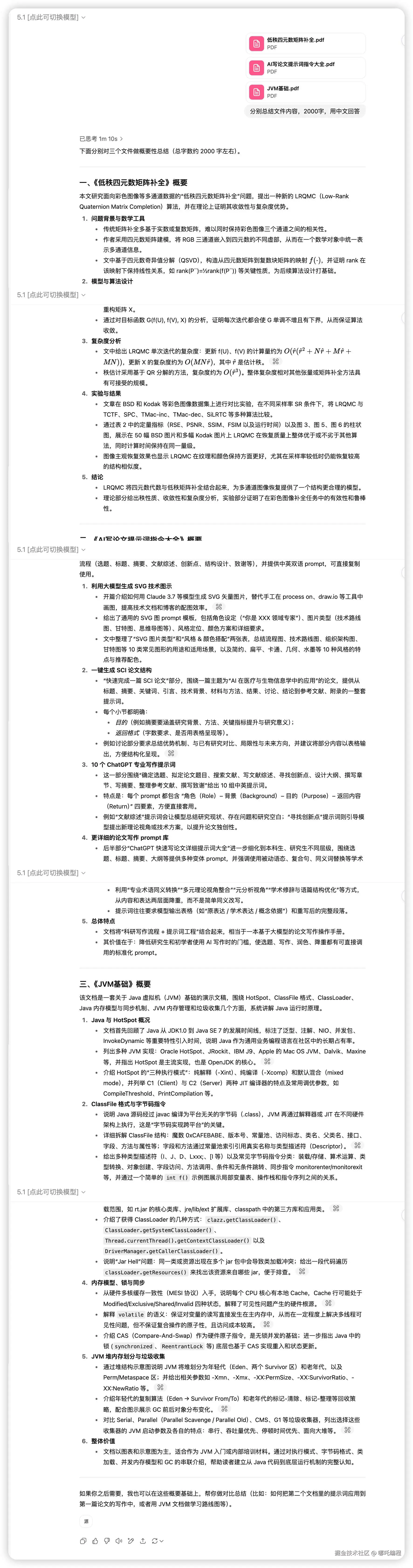
6、上传文件

分别总结文件内容,2000字,中文回答