从年初DeepSeek的爆火🔥 - 到年底Trae solo 的上线⚙️ :2025 AI 大年,一个普通人的认知指南 ! 🧭

513 阅读10分钟

初识 DeepSeek

1ac86936ec454843051780c59e6bdae1.jpeg

社会浪潮

2025年初,在还是欢庆的浓郁的新年氛围之中,DeepSeek 猛然爆火,但是他的爆火并非偶然,而是技术积累、产品策略与市场机遇共同作用的结果。核心原因可以概括为:以一个极具竞争力的 开源模型,用远低于行业预期的成本,提供了顶尖的性能,并通过出色的产品体验迅速吸引了大量用户。

下面是几个 爆火 关键原因:

🔑 关键维度💡 具体表现
🚀 技术实力与成本优势性能比肩顶级模型:发布的DeepSeek-R1模型在推理、数学、代码等多项能力上可与OpenAI、Meta等公司的顶尖模型竞争。
大幅降低行业成本:打破了AI领域“大力出奇迹”的固有>认知,仅用约600万美元和约2000个英伟达专用芯片就完成了模型训练,成本远低于业内巨头。
📲 卓越的用户体验与增长上线即登顶:DeepSeek应用在2025年1月27日登顶苹果中国区与美国区应用商店免费APP下载排行榜,甚至在美下载量一度超越ChatGPT。
爆发式用户增长:上线18天日活用户数达到1500万,达到同样数字,ChatGPT花了244天,速度是其13倍之多。
🌍 迅速扩大的生态与全球影响国内外云厂商快速支持:华为云、腾讯云、阿里云、百度智能云以及海外的微软Azure、AWS等全球主流云服务商在几天内相继宣布支持DeepSeek模型,降低了用户的使用门槛。
引发行业与资本震动:我的出现动摇了市场对AI公司高投入模式的预期,直接导致作为“AI信仰”的英伟达股价单日暴跌近17%,市值蒸发超过5800亿美元。

在那样的氛围之下,DeepSeek 的请求量激增。但由于它并非阿里、腾讯或字节这类拥有庞大基础设施的大厂,服务器一度不堪重负,请求常常出现卡顿与失败。

与此同时,各家平台纷纷高调宣称自己 部署了 满血版 DeepSeek,借此吸引流量、争夺用户。这种铺天盖地的舆论攻势,反而在无形中让更多人真正认识到了 AI,也点燃了全民关注人工智能的热潮。 截屏2025-11-13 11.45.22.png

时至今日 仍然如此

在那场舆论浪潮中,凡是与 DeepSeek 挂钩的东西几乎都会爆火,其中以 AI 算命为噱头的视频文章也是不遑多让。

个人探索

我当时也被这股浪潮吸引,怀着浓厚的兴趣亲自把玩了一番。我使用了两张 NVIDIA RTX 3090 显卡,在服务器上通过 LLaMA Factory 进行 LoRA 微调,训练了一个 DeepSeek-1.5B 的算命小模型。

12d2c40ebbd2cad7c45ccf4693196f40.PNG

虽说最终效果谈不上惊艳,但整个过程让我对大语言模型的微调与部署机制有了比普通人更深入的理解

对普通人来说

对我们绝大多数普通人来说,DeepSeek 大模型的爆火,使我们以几近 0 成本,提高我们生活工作的各个方面:

  • 提高文本效率:无论是写总结、改方案、做汇报,还是写公众号、整理资料,都能在几秒钟内生成高质量文本,自动优化语句逻辑与表达结构。
  • 重新定义生产力:程序员可以更快写代码、设计师能更高效出图、运营人员能瞬间生成策划案。
  • 成为人类伙伴:不再只是一个冷冰冰的工具,而是一个懂你的伙伴。它能帮你规划时间、调整情绪、陪你聊天、提供建议。

但在便利之余,对我们自身也是挑战:

  • 信息过载与判断力稀释:当AI能快速总结、生成、整合信息时,我们越来越少去“思考”与“验证”。信息变得触手可及,却也可能让独立思考的能力逐渐退化。

  • 内容同质化:人人都能写、人人都能创作,但生成内容越容易,差异化反而越难。AI 写的文章、视频、设计,可能开始趋同、缺乏个人风格,这对真正的创作者而言,是一种无声的挑战。

  • 隐私与依赖的代价:当生活的方方面面都交由 AI 处理,AI 便掌握了你的隐私,一旦泄露,就是毁灭。

偶遇 MCP

社会浪潮

不知不觉从年初,来到了年中,DeepSeek 浪潮逐渐平息。MCP(Model Context Protocol) 又是一浪更比一浪强。

这一次,讨论的重心不再是 模型有多聪明,而是——模型终于学会了主动去 连接世界

0_vC3_S4SV-AWS0yuz.png

如果说 DeepSeek 让人们重新相信了大模型的智能潜能,那么 MCP 则让人看到了 AI 真正成为 智能体(Agent) 的那一天。它不再局限于语言理解,而是能通过一套通用协议,发现、调用并管理外部资源——数据库、工具、接口、文件系统,甚至其他 AI。

🌟 这意味着,模型:
被动回答 迈入 主动执行
封闭权重 迈入 可扩世界
聊天式交互 迈入 操作式协同

MCP 的出现,像是一场重新定义 AI 生态边界 的革命。它被称为「大模型的 HTTP 协议」,统一了模型与外部世界之间的交互方式。

在它的框架下,一个指令不再只是文字,而可能是一串实时触发的 API 请求,一次数据库检索,或一个函数执行的结果。

从 2025 年 7 月开始,Anthropic 率先开源了 MCP 的 SDK 与文档。短短两个月,GitHub 上相关项目便突破万星,各家厂商纷纷宣布接入支持。

OpenAI、DeepSeek、百度、字节……一时间,支持 MCP 成了新的技术标配,也成为各家展示技术开放能力的象征。

个人探索

就在这股浪潮中,我也开始了自己的实践探索。 截屏2025-11-13 14.50.06.png

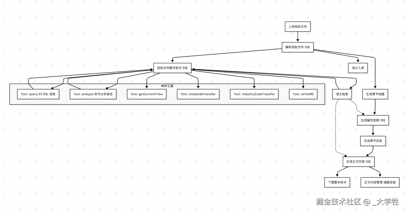
在我的项目—— 「 招标 AI 助手 」 中,我使用 MCP 将模型与外部世界相连:

  • 调用 ElasticSearch 执行 DSL 查询
  • 能生成 Markdown 报告文件
  • 能调取 行业与地区编码接口
  • 通过工具链控制标书文档的 解析、生成与存储
@Bean("communicateTool")
public ToolCallbackProvider communicateToolCallbackProvider(
        ElasticSearchService elasticSearchService) {

    // 构建统一的 ToolCallbackProvider
    MethodToolCallbackProvider provider = MethodToolCallbackProvider.builder()
            .toolObjects(elasticSearchService)  // 合并两个服务
            .build();

    // 打印所有注册的工具名称
    Arrays.stream(provider.getToolCallbacks())
            .map(ToolCallback::getName)
            .forEach(name -> System.out.println("communicate 注册的工具: " + name));

    return provider;
}

@Bean("commonTool")
public ToolCallbackProvider commonToolCallbackProvider(CommonService commonService) {
    // 构建统一的 ToolCallbackProvider
    MethodToolCallbackProvider provider = MethodToolCallbackProvider.builder()
            .toolObjects(commonService)  // 添加 CommonService
            .build();

    // 打印所有注册的工具名称
    Arrays.stream(provider.getToolCallbacks())
            .map(ToolCallback::getName)
            .forEach(name -> System.out.println("common 注册的工具: " + name));

    return provider;
}

截屏2025-11-13 14.40.30.png 模型不再只是 说我该怎么去做,而是真正 自己去做起了事

💡标书生成结果展示

由招标文档 到生成标书

🌟 技术的更迭不只是 迭代参数提升性能,而是一次又一次地在改变人与智能的边界
DeepSeek 让我见证了模型 能力 的发展,MCP 则让我看到它们之间可以如何 协作
未来的 AI,或许不再只是一个模型,而是一张有机互联的智能网络。

对普通人来说

对大多数普通人而言,MCP 的出现真正让我们 解放了双手。只需一句话,AI 就能自动调用各种工具,为你完整地完成一项工作。从一键生成爆火的短视频、文章,到替代那些机械、重复的任务,一切都变得轻而易举。AI 的效率越来越高,而普通人的压力也随之增加——如果你不能一个人当五个人用,可能就会被时代淘汰。

我相信在不久的未来:

  • 搜索引擎将被取缔
  • 知识社区将被取缔
  • 初中级程序将被取缔
  • 客服销售将被取缔
  • ......

因为,我一句话,AI 就可以完成。

相拥 Trae Solo

什么是 Trae?

截屏2025-11-12 22.32.22.png

如果说 MCP 让模型具备了 行动的接口,那么 Trae 则让开发者真正看到了「人与 AI 共创」的工作形态。
Trae 是一个以 AI 为核心的开发平台,目标是让开发者能与模型像同事一样协作——
它不仅支持多模态上下文理解(代码、文档、终端、设计稿),还能在你的开发环境中持续学习、响应与反馈。

✦ Trae Solo:为独行者而生的智能体

2025 年 11 月 12 日,Trae 发布了 Trae Solo ——一个为 独立开发者 打造的响应式 AI 开发伙伴。
官网这样定义它:

🌟
Go full speed with instant control. SOLO responds to your ideas, adapts to your context, and keeps up with your workflow. All in one visual workspace. Unlock the next great thing with SOLO.\
👍
即刻掌控,全速前进。SOLO 响应您的想法,适应您的环境,并与您的工作流程保持同步。所有功能尽在一个可视化工作空间中。SOLO,助您开启下一个辉煌篇章。


Trae Solo 模式是 Trae IDE 的高级功能模块,专为 独立开发者(Solo Developer) 设计。 它并非传统意义上的 AI 插件,而是一个能 主动协作、感知上下文、执行任务链 的智能开发环境。

在 Solo 模式下,AI 助手具备以下核心能力:

  • 🧭 自主规划与执行任务:根据项目目标自动创建任务清单,跟踪开发进度,并动态调整优先级。
  • 🧠 智能代码分析与重构:理解项目结构与依赖关系,能在上下文中精确修改、优化或重构代码。
  • 📁 多文件协同操作:支持跨文件、跨模块修改,确保逻辑一致与命名规范统一。
  • 🧪 自动化测试与验证:可主动运行单元测试、类型检查与功能验证,生成测试报告。
  • 🧩 项目状态感知:实时追踪代码变动、依赖包、运行状态与构建结果。
  • 🎨 原型协作:直接连接 Figma,在设计稿中标注、修改、生成组件或样式代码。
  • 🚀 自动部署:内置 Vercel 集成,一键构建与部署项目,生成可访问链接。
  • 💳 支付集成:支持 Stripe 接口,可在项目中快速启用支付功能或测试交易流程。

截屏2025-11-13 15.48.04.png

一人即是团队

从AI发展的速度来说,甚至于世界的发展速度来说,没几年就会天翻地覆。

截屏2025-11-13 17.07.17.png 我们亲眼目睹世界的变革,那就不能无动于衷,不能心存侥幸。如果你寄希望于幻想,那必然被时代抛弃。作为普通人,成为一个 个人团队,或者是一个 微型盈利公司,远比日复一日的搬砖更可靠——因为不久的将来,砖🧱可能都不存在了。

为什么说个人团队更好?

  • 超强生产力加持:借助顶级 AI 工具,无论是 Cursor 还是 Trae,我们只需专注于产品的设计。UI 设计、前端开发、后端逻辑、测试验证,甚至一键上线部署,都可以由 AI 集成体完成,你的背后是一整支智能团队。
  • 聚焦流量与反馈:与其死磕无意义的代码,不如抓住核心竞争力:在于 谁能让更多人 看到理解接受 你的产品。这意味着一款有流量的产品才是重点,毕竟有流量才有反馈,而修改自然有我背后的AI完成。
  • 快速迭代与低成本试错:AI 可以让你在数小时内完成原型、测试和优化,这使得我们能够高速迭代;你也可以尝试天马行空的想象,而无需付出什么代价。因为它的成本真的很低。

如果你抬杠于现在AI的质量,那么希望你几年后也是这样想,因为我还是喜欢你当初桀骜不驯的模样。

🤗拥抱未来🤗