【开发者亲测】百度文心5.0体验:这可能是目前我见过在“多模态理解”上最接近“人”的模型之一

234 阅读8分钟

作为一名常年泡在各种AI模型里的开发者,每次有重磅模型发布,我都想第一时间上手尝试一下。今天,我们可能见证了一个历史性的时刻:全球AI竞赛正式进入“更聪明、更高情商”的下半场。

就在11月13日,大洋两岸的两位主角不谋而合地指明了方向:OpenAI发布了强调“更温暖、更智能、更善于沟通”的GPT-5.1,而百度则正式推出了在理解与生成上实现质变的文心大模型5.0。这不再是单纯的规模之战,而是一场关于“理解力”与“情商” 的终极比拼。我有幸提前体验了文心5.0 Preview版,我的结论是:在“懂人心”这条新赛道上,百度凭借“原生全模态”给出了一个极具竞争力的答案。

我有幸提前拿到了内测资格,折腾了大半天,结论是:这可能是目前我见过在“多模态理解”上最接近“人”的模型之一,其文本能力更是登顶国内榜首。 下面就跟大家分享一下我的上手体验和思考。

🎉 Part 1:ERNIE-5 来了!技术亮点与版本信息

首先,划一下重点,文心5.0是一个 “原生全模态” 大模型。这意味它从训练之初就将文本、图像、音频、视频数据进行联合建模,天生就具备综合的全模态能力,而非后期“拼接”。

就在同一天,OpenAI 也发布了强调“高情商”与“高级推理”的 GPT-5.1 模型,其追求“更温暖、更智能”的沟通体验,与文心 5.0 的进化方向不谋而合。这标志着行业共识已从单纯的“拼智商”转向了“理解力”与“情商”的全面竞赛。目前,文心 5.0 Preview 版已上线千帆平台,支持全模态输入与“文+图”输出,让开发者能率先体验其核心技术。

🤔 Part 2:内力剖析:文心5.0的竞争优势在哪?

在开始实战前,我们得看懂它的“内力”。文心5.0的强,源于其底层架构的颠覆性设计。

  1. “原生”架构的含金量:不同于业界多数采用后期融合的模型,文心5.0是“原生的全模态统一建模”。这就像一个人天生眼耳鼻舌身意俱全,对世界的理解是浑然一体的,而不是后天装上义肢。这成功克服了行业普遍面临的理解与生成一体化的难题。

  2. 恐怖的效率与规模:模型总参数超过2万亿,采用超稀疏混合专家模型(MoE)。它有一个万亿知识大脑,但处理每个问题时只激活不到3%的“专家”,既强大又高效,预训练性能较基线提升230%

  3. 能力实测的硬实力:根据LMArena大模型竞技场最新排名,文心5.0 Preview版在文本能力上位列全球并列第二、中国第一!这在客观上也印证了其在创意写作、复杂问题理解和指令遵循上的出色表现。

对比市面上其他模型,其优势在于架构的先进性与功能的全面性,形成了显著的代差。

1. 架构优势:原生全模态,从“拼接”到“融合”的质变

市面上多数多模态模型采用“后期融合”路径,好比一个团队里各有专才的专家——文本模型负责理解语言,视觉模型负责分析图片,最终再将结果拼凑在一起。这种方式难免存在信息损耗与协同偏差。 而文心5.0的 “原生全模态” 架构,从训练伊始就让模型“吃”下文本、图像、音频、视频的“大锅饭”。这好比培养了一位通才,其大脑天生就能打通不同感官,对世界形成统一、浑然一体的认知。这种底层设计,使其在理解“图文中矛盾的幽默感”或“视频里声画结合的讽刺意味”等复杂场景时,具备了本质上的优势,起点更高,潜力更大。

2. 功能优势:全模态输入与输出,提供更广阔的创作空间

在功能落地层面,文心5.0目前已支持全模态输入(文、图、音、视频)与多模态输出(文、图)。这意味着开发者可以在一个平台内,用“视频+语音指令”生成文案,或用“图片+文字描述”生成新的图片,实现了创作流程的统一与简化。 相比之下,许多国内同类产品仍处于“文生文”、“文生图”或单一视频理解的阶段。文心5.0在功能广度上的领先,为开发者探索下一代AI应用(如全自动视频剪辑、跨模态内容检索、沉浸式交互体验)提供了更丰富的工具箱和更大的想象空间。

🚀 Part 3:实战案例,看“原生全模态”如何降维打击

理论说再多,不如上手一试。我设计了几个Case来验证其核心能力。

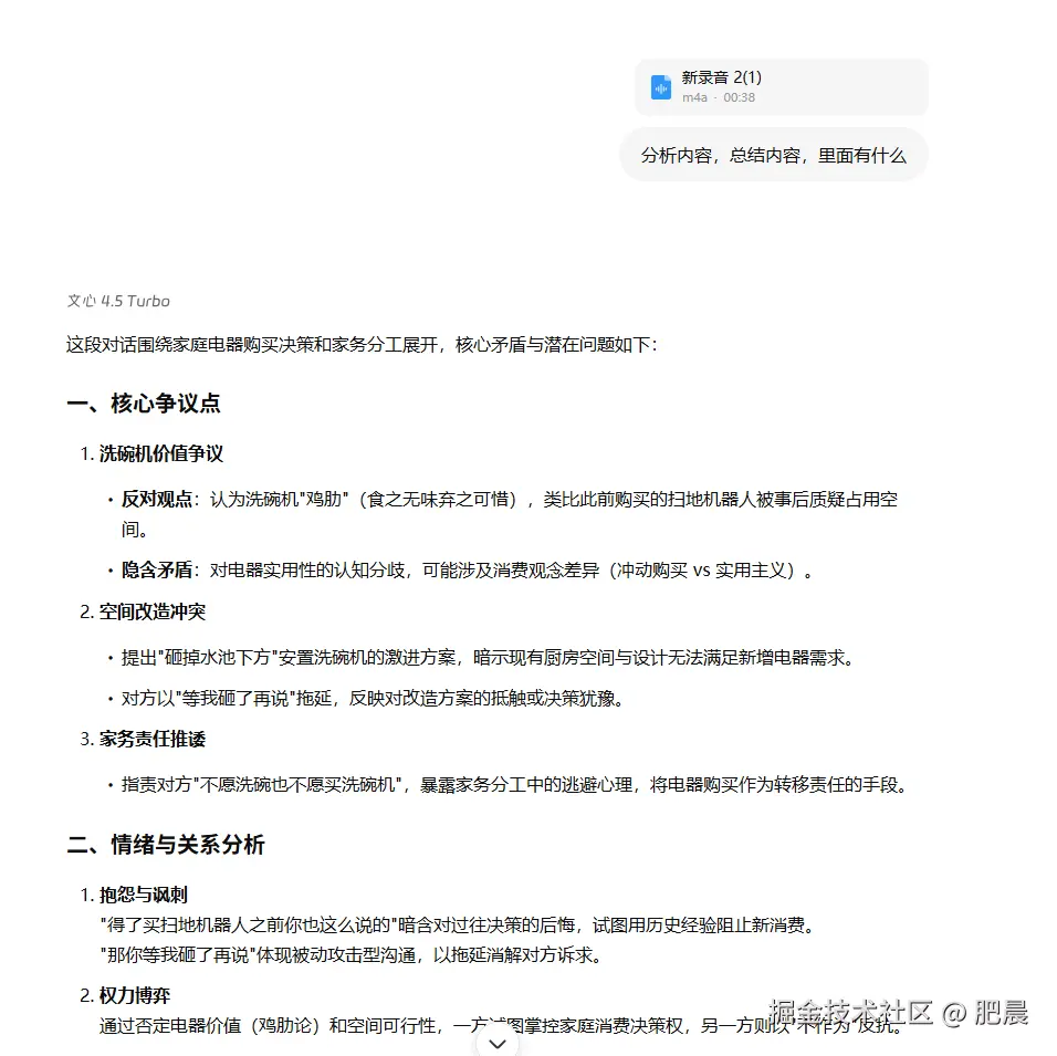
Case 1:音频分析

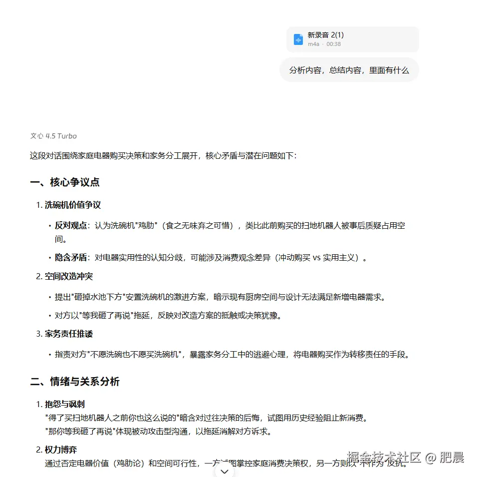
我给了它一个分析音频的任务:“分析内容,总结内容,里面有什么+一段音频

文心5.0生成的内容不仅完整复现了音频中的信息,还精准提炼出核心要点,在分析问题的同时,更对整体情绪倾向做出了细腻到位的解读。

我的点评:这充分展现了其强大的音频理解能力多模态语义解析能力。在多数AI仍聚焦于语音合成与口播生成的当下,文心5.0在音频内容深度分析方面的表现,可谓独树一帜。

Case 2:复杂视频推理和细节捕捉

我上传了一张在线下拍摄的舞蹈视频,指令是:“分析一下视频,视频内容是什么,如果我想宣传这个视频,该怎么剪辑?

文心5.0的回复让我震惊。不仅精准识别了视频中的场景特色、人物行为与氛围基调,还进一步输出了完整的剪辑思路与内容标签建议,展现出超越常规视频理解的综合创作辅助能力。

我的点评:该案例充分体现了“原生全模态”架构的实战价值——模型并非仅停留在内容识别层面,而是能够深入理解视频语义,并主动生成具有执行价值的推广与剪辑建议,真正实现了从“理解”到“创作”的跨越。

目前,能够支持视频上传并进行深度内容分析的AI模型仍不多见。文心5.0不仅能处理视频输入,还能输出高质量的结构化分析与创意指引,这在多模态应用实践中无疑是一大进步。

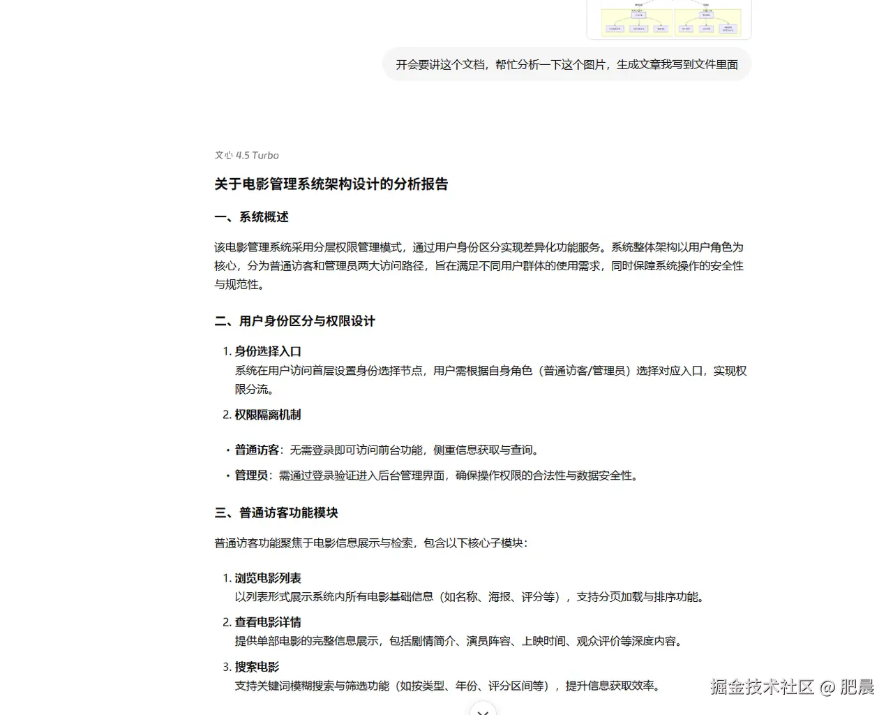
Case 3:分析思维导图

我找了一段没有对白的电影预告片片段(内容涉及一个角色在雨中失落徘徊)。我给的指令是:“开会要讲这个文档,帮忙分析一下这个图片,生成文章我写到文件里面

文心5.0的回复

我的点评

分析得非常到位!精准地捕捉到了这份思维导图的核心逻辑和层级关系,把图像化的信息提炼成了清晰的文字脉络,抓住了所有关键点。

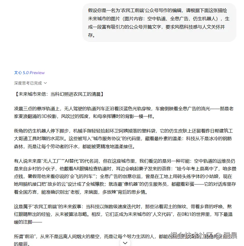
Case 4:智能体级别的指令遵循(真正的“听指挥”)

我给了它一个综合任务:“假设你是一名为‘农民工前端’公众号写作的编辑,请根据下面这张描绘未来城市的图片(图片内容:空中轨道、全息广告、仿生机器人),生成一段富有吸引力的公众号开篇文字,要求风格科技感与人文关怀并存。

文心5.0生成的文字不仅描绘了图片中的未来元素,还自然地融入了对人类生活方式的思考,文笔流畅,完全符合“公众号科技文”的调性。

我的点评:这充分展现了其强大的指令遵循创意写作能力。它能结合身份、平台风格、情感要求等多重指令,进行高度定制化和风格化的创作,这已经是智能体级别的任务执行能力。

💎 Part 4:总结与定调

百度通过文心5.0,秀出了其在底层技术和全模态前瞻方向上的硬核肌肉,重新占据了话语权。

在“原生全模态”这条更艰难但更正确的道路上,这背后是飞桨框架、大规模训练等底层技术的深厚积淀。从我的测试和第三方排名看,它在理解、推理、创作等核心能力上表现全面且均衡。目前的Preview版已足够开发者探索大量创新应用,未来的“满血版”将打开音视频生成的想象空间。

最后说点实在的:对于开发者而言,一个能力更强、理解更深的模型,意味着我们能开发出更智能、更贴近人类交互体验的应用。文心5.0在千帆平台上线,降低了我们使用的门槛。我强烈建议各位开发者亲自去试试,用它独特的“全模态”能力,碰撞出更多有趣的应用火花。

这一次,文心5.0没有让人失望。


测试链接:yiyan-preview.baidu.com/

本文仅为个人体验观点,不代表任何官方立场。

您好,我是肥晨。 欢迎关注我获取前端学习资源,日常分享技术变革,生存法则;行业内幕,洞察先机。