2025总结:主流AI Agent 框架技术调研报告

1,109 阅读11分钟

主流 Agent 框架技术调研报告

一、市场概况

根据 2025 年最新数据显示:

  • LangChain 市场占有率约 30%,AutoGPT 约 25%,CrewAI 约 20%
  • Gartner 预测到 2028 年,33% 的企业软件将整合 Agentic AI,相比 2024 年的不到 1% 有显著增长
  • 用户满意度方面:LlamaIndex 96%、LangChain 94%、AutoGPT 90%

二、主流框架详细分析

1. LangChain / LangGraph

成熟度与使用量
  • 市场占有率第一(30%),拥有最广泛的用户基础
  • 用户满意度 94%,被评为"优秀"级别
  • GitHub 星标超过 5000+,社区最为活跃
技术优势与核心竞争力
  • 模块化架构:基于 Chain 概念构建,将 PromptTemplate、LLM 和 Output Parser 组件串联成可执行任务流
  • LangGraph 扩展:支持循环图结构,允许 Agent 重访之前的步骤并适应变化条件
  • 生态系统最完善:提供文档处理、文本分割、嵌入、检索等全套工具链
  • 可观测性:集成 LangSmith 用于调试和可观测性
  • 记忆管理:提供多种记忆系统,从简单的保存最近对话到高级的消息摘要和实体跟踪
接入成本与易用性
  • 学习曲线:文档量大(5000+ GitHub stars),需要 2 周时间学习 Chain-of-Thought 模式、ReAct agents 等概念
  • 快速迭代:团队发布速度非常快,需要持续跟进更新
  • 语言支持:Python 为主,TypeScript 版本功能略有延迟
  • 生态成熟度:★★★★★ (最成熟)
典型应用场景
  • 需要高度定制的通用 Agent 构建
  • 围绕 RAG(检索增强生成)构建应用、对话系统和代码分析
  • 作为学习和理解 Agent 工作原理的基础框架
技术架构图

image.png


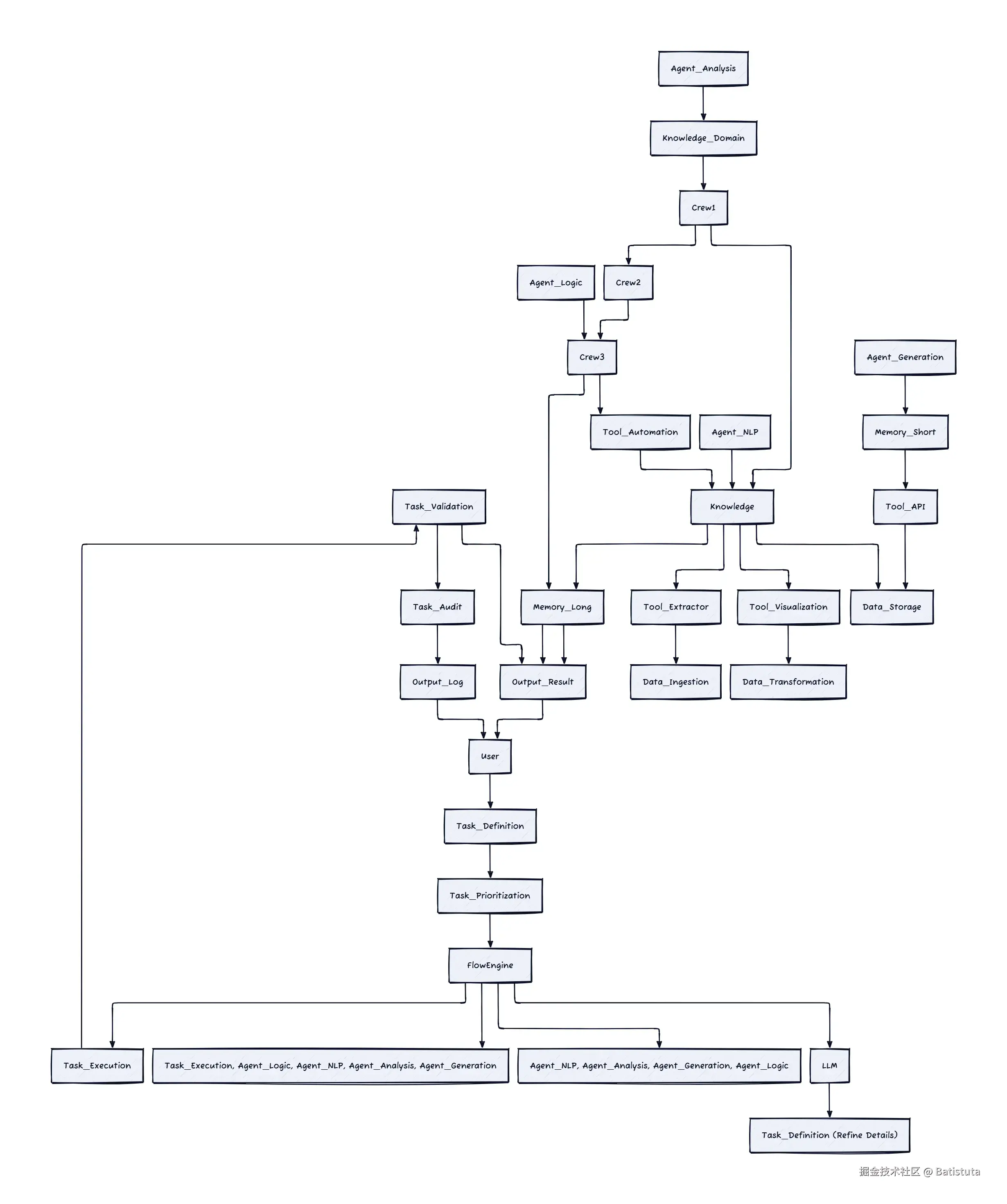
2. CrewAI

成熟度与使用量
  • 市场占有率第三(20%),增长迅速
  • 在自动化研究、内容管道、商业智能和决策自动化项目中被积极使用
技术优势与核心竞争力
  • 角色化团队协作:核心理念是"团队合作",将 Agent 抽象为具有特定角色(Role)和目标(Goal)的团队成员
  • 三大核心组件:Agent(定义执行者)、Task(任务定义)、Crew(组织 Agents 和 Tasks 并启动执行)
  • 结构清晰:可无缝集成 LangChain 生态工具,在不失可扩展性的情况下保持清晰结构
  • 工作流贴近现实:例如市场研究报告可分解为:Researcher Agent 收集数据、Analyst Agent 整合数据、Writer Agent 撰写报告
接入成本与易用性
  • 快速上手:角色化的多 Agent 系统设计使任务分工非常清晰
  • 观点明确的设计:结构化方法让入门容易,但也意味着需要在 CrewAI 的范式内工作
  • 快速发展中:作为较新的框架,API 和模式偶尔会更新,建议加入 Discord 社区
  • 生态成熟度:★★★★ (成长中)
典型应用场景
  • 需要明确分工的多步骤任务,如内容创作、市场分析、代码审查
  • 企业内部办公自动化流程
  • 需要多个专家角色协作的复杂业务场景
技术架构图

image.png


3. AutoGen (Microsoft)

成熟度与使用量
  • 技术能力与 LangChain 和 AutoGPT 并列第一
  • 在可扩展性方面表现优异
  • 微软官方支持,企业级可靠性
技术优势与核心竞争力
  • 会话驱动:以多 Agent 对话为优先的框架,专为协作而构建
  • 异步任务执行:为多 Agent 协作和异步任务执行量身定制
  • 人机协同:支持人在回路中的监督,允许 Agent 协调的同时接受开发者或最终用户的指导
  • 工作流理念:将工作流视为 Agent 之间的对话,而非图结构
  • 可视化工具:提供可选的 Studio UI 用于原型设计
接入成本与易用性
  • 企业友好:适合需要复杂协调和任务监控的研究和企业场景
  • 丰富配方:提供大量事件驱动的多 Agent 配方
  • 生态成熟度:★★★★ (企业级)
典型应用场景
  • 需要多个 Agent 协同完成的复杂任务
  • 企业级应用,需要任务监控和人工干预
  • 研究型项目,需要 Agent 之间的对话式协作
技术架构图

image.png


4. Semantic Kernel (Microsoft)

成熟度与使用量
  • 在企业领域有强大地位
  • 微软官方支持,Azure 生态整合最佳
技术优势与核心竞争力
  • 多语言支持:与 C#、Python、Java 等传统编程语言集成
  • 技能架构:将 AI 能力组织成可重用的"技能",可组合形成复杂计划
  • 企业就绪:专注于安全性、合规性和与 Azure 服务的无缝集成
  • 规划器抽象:提供结构化的"规划器"抽象,可处理多步骤任务
  • 依赖注入:在 .NET 中与依赖注入完美配合,采用现代 C# 模式
接入成本与易用性
  • 语言差异:.NET 版本最成熟,Python/Java 功能尚未完全对等
  • 实验性连接器:Ollama 和 Anthropic(通过 Bedrock)等连接器存在,但部分仍处于实验阶段
  • 适合对象:JavaScript/TypeScript 和 .NET 开发者的首选
  • 生态成熟度:★★★★ (企业级,但 Python 生态较弱)
典型应用场景
  • 智能自动化:ERP 或 CRM 系统中的任务自动化
  • 内容生成:为营销、文档或内部沟通创建动态内容
  • Azure/Microsoft 技术栈的企业应用
技术架构图

image.png


5. LlamaIndex

成熟度与使用量
  • 用户满意度最高,达 96%
  • 数据中心应用的首选
技术优势与核心竞争力
  • RAG 专精:起源于检索增强生成解决方案,为大型文档集提供动力的聊天机器人
  • 多种索引技术:包括列表索引、向量存储索引、树索引、关键词索引、知识图谱索引
  • 数据检索优化:围绕索引数据、分块文本和将 LLM 与知识库桥接的工具顶级
  • 高级 RAG 技术:提供分层节点解析器、自动合并检索器和混合搜索策略
  • Agentic 文档工作流:专为端到端文档自动化构建
接入成本与易用性
  • 专注领域明确:主要需求是从本地或外部存储检索数据并融合信息
  • 开发体验友好:如果已使用 LlamaIndex 做检索,开发体验直观
  • 可观测性:与 Langfuse、Arize Phoenix、Weights & Biases 集成用于追踪和评估
  • 生态成熟度:★★★★ (RAG 领域最强)
典型应用场景
  • 数据密集型任务,如私有文档问答、大型仓库摘要或构建专业搜索 Agent
  • 需要与大量文档或知识库交互的应用
  • Agent 是知识工作者时的首选

6. AutoGPT

成熟度与使用量
  • 市场占有率第二(25%)
  • 用户满意度 90%
  • 最早触发"自主智能"概念的项目之一
技术优势与核心竞争力
  • 目标驱动:使用可自主规划和执行步骤的目标驱动 Agent 实现任务自动化
  • 社区驱动:易于部署,适合实验、原型设计和学习
  • 快速测试:框架鼓励快速测试和创意应用
接入成本与易用性
  • 生产就绪度低:可能缺乏生产级部署所需的稳健性
  • 不稳定性:每次尝试用于实际工作时,最终都会切换到列表中的其他框架
  • 定位:像是"有惊人想法但无法按时完成任何事情的超有创意朋友"
  • 生态成熟度:★★★ (实验性质)
典型应用场景
  • 概念验证和快速原型
  • 学习自主 Agent 的基本概念
  • 作为好奇心工具和偶尔的创意生成器

7. OpenAI Agents SDK

成熟度与使用量
  • 在易用性方面与 Semantic Kernel 并列第一
  • OpenAI 官方支持
技术优势与核心竞争力
  • 原生集成:如果构建在 OpenAI 的原生工具上(网络搜索、文件搜索、计算机使用)
  • 用户友好:广泛的文档使其对新手更易接近
  • 简洁直接:吸引已熟悉 OpenAI 技术栈的用户
接入成本与易用性
  • 最易上手,特别是对于已使用 OpenAI API 的开发者
  • 文档完善,学习曲线平缓
  • 生态成熟度:★★★★ (依赖 OpenAI 生态)
典型应用场景
  • 快速原型开发
  • OpenAI API 用户的自然升级路径
  • 不需要复杂多 Agent 协作的单一 Agent 应用

三、其他值得关注的框架

8. Smolagents

  • Python 的超极简 AI Agent 工具,易于阅读/扩展,适用于任何 LLM
  • 适合需要极简实现和完全控制的场景

9. PydanticAI

  • 提供类型安全的工具契约和结构化 I/O,当参数正确性很重要时很适合
  • 适合需要严格类型检查的 Python 项目

10. Haystack

  • 专注于文档问答和 RAG 管道
  • 与 LlamaIndex 类似,但更侧重于 NLP 管道

四、框架横向对比

技术能力对比

框架技术能力易用性可扩展性社区支持
LangChain★★★★★★★★★★★★★★★★★★
LangGraph★★★★★★★★★★★★★★★★★★
CrewAI★★★★★★★★★★★★★★★★★
AutoGen★★★★★★★★★★★★★★★★★
Semantic Kernel★★★★★★★★★★★★★★★
LlamaIndex★★★★★★★★★★★★★★★★
AutoGPT★★★★★★★★★★★★★★
OpenAI Agents SDK★★★★★★★★★★★★★★★★

适用场景对比

场景推荐框架理由
通用 Agent 开发LangChain / LangGraph功能最全面,生态最成熟
多 Agent 协作CrewAI / AutoGenCrewAI 结构清晰,AutoGen 会话驱动
RAG 应用LlamaIndex / Haystack专注数据检索和知识管理
企业级应用(.NET)Semantic Kernel微软技术栈集成最佳
企业级应用(Python)LangChain / AutoGen生态完善,企业特性丰富
快速原型OpenAI Agents SDK / AutoGPT上手快,适合实验
Azure 生态Semantic Kernel / AutoGen微软官方支持
最小化实现Smolagents代码简洁,易于理解和扩展
类型安全要求高PydanticAI强类型检查

核心差异总结

基于图的解决方案如 LangGraph 提供精确控制,而基于对话的解决方案如 AutoGen 提供自然、灵活的对话。CrewAI 的基于角色的编排可以通过"演员阵容"的专业 Agent 处理复杂任务,而 Smolagents 适用于最小的代码驱动模式。Semantic Kernel 定位于企业领域,LlamaIndex Agents 在以检索为中心的应用中表现出色。


五、选择建议

决策流程图

开始选择框架
├── 技术栈是什么?
│   ├── .NET/C# → Semantic Kernel
│   ├── Python → 继续评估
│   └── TypeScript → LangChain / Semantic Kernel
│
├── 主要需求是什么?
│   ├── RAG/文档检索 → LlamaIndex
│   ├── 多 Agent 协作 → CrewAI / AutoGen
│   ├── 复杂状态工作流 → LangGraph
│   ├── 快速原型 → OpenAI Agents SDK
│   └── 通用开发 → LangChain
│
├── 团队规模?
│   ├── 小团队/个人 → CrewAI / OpenAI SDK
│   ├── 中大型团队 → LangChain / AutoGen
│   └── 企业级 → Semantic Kernel / AutoGen
│
└── 云平台?
    ├── Azure → Semantic Kernel / AutoGen
    ├── AWS → Strands Agents
    └── 云无关 → LangChain / LlamaIndex

具体建议

初学者和快速原型: 从 LangChain 开始,它提供最全面的组件和文档

结构化多步骤任务: CrewAI 是最佳选择,其基于角色的分工模型非常清晰

企业快速部署: SuperAGI 的可视化界面和工具市场可显著加快落地速度

自动化软件开发: MetaGPT 在这个垂直领域无出其右

学术研究: AgentVerse 和 CAMEL 为多智能体交互和 LLM 能力探索提供专业工具

生产环境考虑

从单一 Agent 框架如 LangChain 或 Semantic Kernel 开始构建 MVP。一旦工作流成熟,再扩展到多 Agent 框架如 CrewAI 或 AutoGen

关键因素:

  • 可观测性和安全性
  • 数据加密和合规性
  • 错误恢复和条件逻辑
  • 扩展性和资源约束
  • 团队技术能力

六、总结

2025 年的 Agent 框架生态已经相当成熟,不同框架针对不同场景有明确定位:

  • LangChain/LangGraph: 最全面的通用解决方案,适合大多数场景
  • CrewAI: 最适合需要明确角色分工的多 Agent 协作
  • AutoGen: Microsoft 生态和会话驱动的企业级选择
  • Semantic Kernel: .NET 和 Azure 技术栈的最佳选择
  • LlamaIndex: RAG 和知识检索的专业工具
  • AutoGPT: 实验性项目和学习工具
  • OpenAI Agents SDK: 最易上手的快速原型工具

关键洞察: 没有"最佳"框架,只有最适合特定需求、技能和项目要求的框架。所有这些框架都在快速演进,今天的情况可能在 3 个月后就过时了

选择时应该:

  1. 明确项目需求(RAG、多 Agent、企业集成等)
  2. 评估团队技术栈和能力
  3. 考虑长期维护和生态支持
  4. 从简单场景开始验证,逐步扩展