LKT6850安全MCU应用场景介绍

36 阅读1分钟

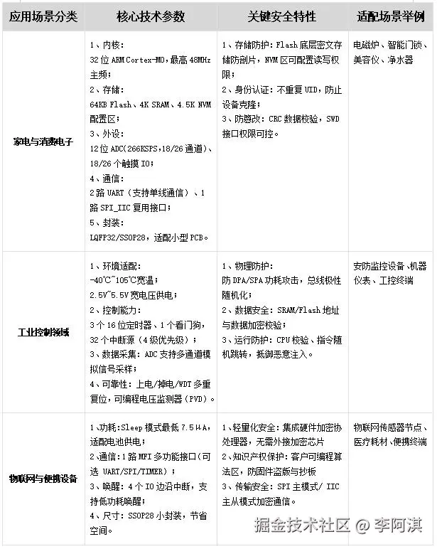
一、 核心技术与参数 ****

1. 高性能处理器​ ****

内核架构

32位ARM Cortex-M0处理器,最高主频48MHz,具备32位硬件乘法器,高效处理复杂算法。

 

存储配置

Flash程序存储器:64KB嵌入式闪存,支持4.5KB NVM配置区,实现代码分区保护。

SRAM:4KB高速静态随机存取存储器,支持快速数据处理。

 

时钟系统

内置48MHz高速RC振荡器(HIRC),支持外部时钟输入。

低功耗32kHz LIRC振荡器,适配睡眠模式。

2. 外设接口​ ****

通信接口

UART:双通道异步串口,支持18-bit波特率配置及单线通信模式。

SPI/IIC:复用SPI主从模式与IIC总线,兼容标准协议。

MFI多功能接口:支持UART/SPI/TIMER功能切换,灵活适配不同场景。

 

模拟接口

12-bit ADC:266KSPS采样率,26通道输入,支持连续转换与DMA传输。

PWM输出:4路独立PWM通道,支持互补输出与死区控制。

调试接口:SWD调试端口,支持在线编程与调试。 

3. 低功耗设计​ ****

睡眠模式:最低功耗仅7.5μA,支持外部中断唤醒。

动态时钟管理:根据负载切换系统时钟,优化能效比。


二、应用场景分类****

QQ截图20251113144524.jpg