如何系统性的完成前端性能优化

218 阅读11分钟

如何系统性地完成前端性能优化

开篇

性能优化,一个老生常谈却永不过时的话题。

无论是面试中的高频考点,还是实际项目中的技术攻坚,我们总能听到各种零散的优化技巧。然而,当真正面对一个性能糟糕的项目时,我们却往往不知从何下手——是先优化图片?还是先做代码分割?哪些优化手段 ROI 最高?如何衡量优化效果?

这篇文章将结合多年的实践经验,系统性地梳理性能优化的方法论,建立一套完整的性能优化思维框架,从"知道很多招式"到"能打一套组合拳"。


从哪些角度去做性能优化

既然提到优化,一定是指标先行,数据驱动。没有基线数据的优化都是耍流氓,没有度量标准的优化无法证明价值。

我们先看下 Google 提出的 Web Vitals 核心指标,这是业界公认的用户体验度量标准:

Web Vitals核心指标

通常我们说的"性能有问题",本质上可以归纳为三大类型,分别对应 Core Web Vitals 的三个核心指标。理解这三个指标,就能精准定位问题根源:


一、首屏渲染慢 - LCP/FCP 指标异常

症状表现:用户打开页面后长时间白屏或内容加载缓慢

指标定义

  • LCP (Largest Contentful Paint):最大内容绘制时间,衡量主要内容何时加载完成

    • 优秀:< 2.5s
    • 需改进:2.5s - 4s
    • 差:> 4s
  • FCP (First Contentful Paint):首次内容绘制时间,衡量首个内容何时渲染

    • 优秀:< 1.8s
    • 需改进:1.8s - 3s
    • 差:> 3s

诊断流程

首屏渲染慢时,LCP 指标通常不达标。我们需要建立诊断决策树,逐层排查:

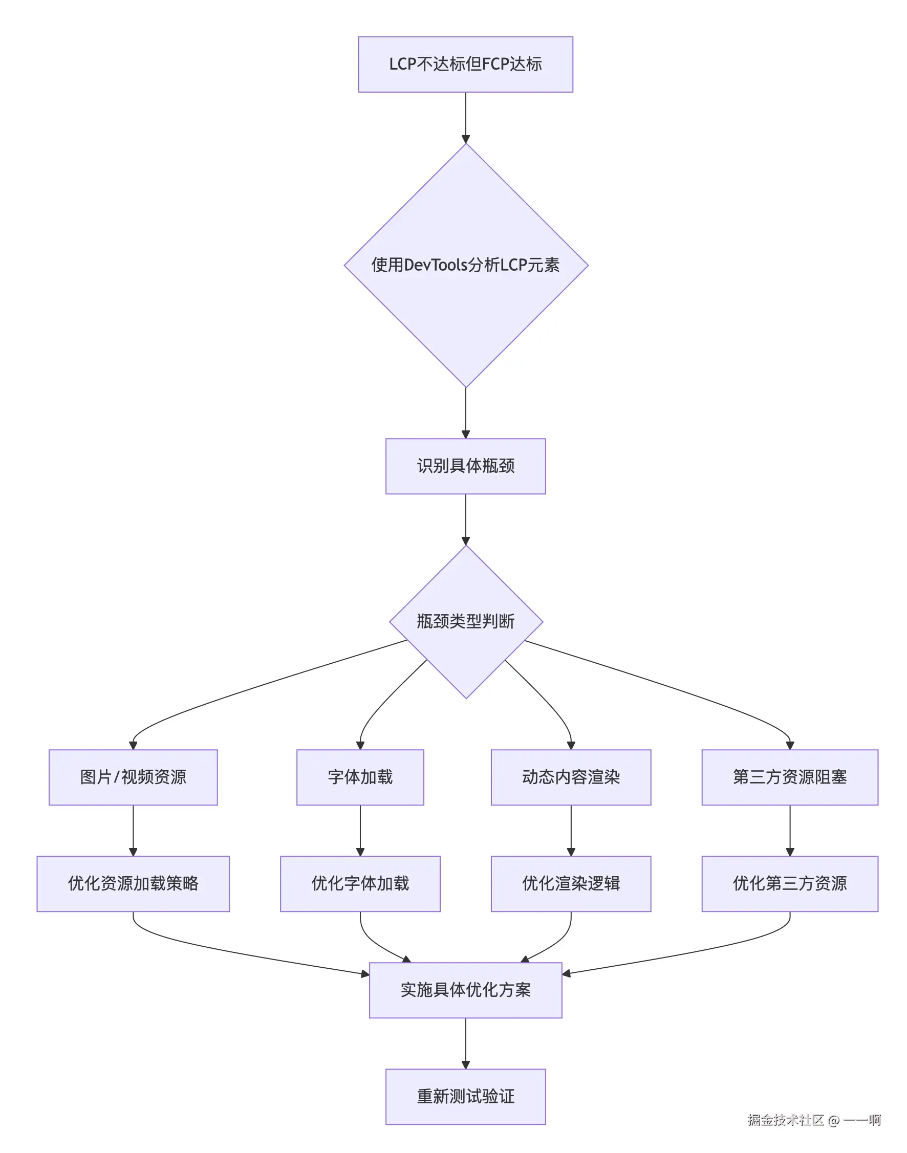
场景 1:FCP 达标但 LCP 未达标

这说明首屏骨架渲染正常,但关键内容加载慢,问题通常出在:

FCP达标LCP未达标

核心问题点

  • 关键资源加载慢

    • 🔍 检查:LCP 元素(通常是头图、轮播图)的加载时间
    • ✅ 方案:
      • 图片压缩(使用 WebP/AVIF 格式,压缩率提升 30-50%)
      • 使用 <img>fetchpriority="high" 提升加载优先级
      • 响应式图片(srcset + sizes)根据设备加载合适尺寸
      • CDN 加速,就近访问降低 TTFB
  • 渲染阻塞资源过多

    • 🔍 检查:Network 瀑布图中阻塞渲染的 CSS/JS
    • ✅ 方案:
      • 内联关键 CSS(Critical CSS)到 <head>
      • 非关键 CSS 使用 mediapreload 异步加载
      • JavaScript 使用 deferasync 属性
      • 代码分割,首屏只加载必需代码
  • 服务端响应慢

    • 🔍 检查:TTFB (Time to First Byte) > 600ms
    • ✅ 方案:
      • SSR/SSG 预渲染,直出 HTML
      • 服务端缓存(Redis/CDN)
      • 数据库查询优化、索引优化
      • 升级服务器配置或使用边缘计算
  • 客户端渲染耗时过长

    • 🔍 检查:Performance 面板中 JS 执行时间过长
    • ✅ 方案:
      • React 使用 Suspense + lazy() 懒加载组件
      • 减少首屏组件复杂度
      • 优化 hydration 性能(使用 Partial Hydration)
场景 2:FCP 和 LCP 均未达标

这说明整个页面加载链路都存在问题,需要全面优化:

FCP和LCP均未达标

核心问题点

  • 网络层面

    • 🔍 检查:Network 瀑布图,关注 DNS 查询、TCP 连接、SSL 握手时间
    • ✅ 方案:
      • 使用 dns-prefetchpreconnect 预建连接
      • 开启 HTTP/2 或 HTTP/3,支持多路复用
      • 启用 Gzip/Brotli 压缩(文本资源压缩率 70-80%)
      • 配置强缓存和协商缓存策略
  • 资源体积过大

    • 🔍 检查:首屏加载资源总大小 > 1MB (gzipped)
    • ✅ 方案:
      • JavaScript Bundle 分析(webpack-bundle-analyzer)
      • Tree Shaking 去除无用代码
      • 第三方库按需引入(如 lodash-es、antd 的 babel-plugin-import)
      • 移除重复依赖(使用 pnpm 或配置 Webpack alias)
  • 资源加载时序混乱

    • 🔍 检查:关键资源未优先加载
    • ✅ 方案:
      • 使用 <link rel="preload"> 预加载关键资源
      • 调整资源加载顺序(CSS 在前,JS 在后)
      • 使用 Resource Hints(prefetch/prerender)
  • 渲染阻塞严重

    • 🔍 检查:白屏时间过长
    • ✅ 方案:
      • 骨架屏(Skeleton Screen)提升感知性能
      • 内联关键路径 CSS
      • 延迟非关键脚本执行

通过建立这套系统化的诊断流程,我们可以精准定位首屏性能的卡点,避免盲目优化。重要的是先测量、再优化、后验证,每一步都有数据支撑。


二、交互存在卡顿 - INP 指标异常

症状表现:点击按钮无响应、滚动卡顿、输入延迟、动画掉帧

指标定义

  • INP (Interaction to Next Paint):交互到下次绘制的时间,取页面所有交互的 P98 值
    • 优秀:< 200ms
    • 需改进:200ms - 500ms
    • 差:> 500ms

核心理解: INP 不同于已废弃的 FID(只关注首次交互),它评估整个页面生命周期内的所有交互响应性,更能反映真实的用户体验。

INP 包含三个阶段:

  1. Input Delay(输入延迟):从用户操作到事件处理开始的时间
  2. Processing Time(处理时间):事件处理函数的执行时间
  3. Presentation Delay(呈现延迟):从处理完成到屏幕更新的时间

诊断方法

使用 Chrome DevTools Performance 面板录制交互过程,查看:

  • Long Tasks(长任务):执行时间 > 50ms 的任务会阻塞主线程
  • Event Timing:具体事件的各阶段耗时
  • Frame Timing:帧率是否低于 60 FPS

根因分析与解决方案

问题 1:主线程被长任务阻塞

现象:Input Delay > 100ms,点击后明显延迟才开始处理

根因:主线程执行耗时任务,无法及时响应用户输入

解决方案

// ❌ 错误:同步执行大量计算,阻塞主线程
function handleClick() {
  const result = complexCalculation(largeData); // 阻塞 500ms
  updateUI(result);
}

// ✅ 方案 1:任务分片使用scheduler
async function handleClick() {
  const result = await optimalScheduling(largeData);
  updateUI(result);
}

async function optimalScheduling(data) {
  const startTime = performance.now();
  
  for (let i = 0; i < data.length; i += 100) {
    // 使用 postTask 添加任务调度
    await scheduler.postTask(() => {
      processChunk(data.slice(i, i + 100));
    }, { priority: 'background' });
    
    // 使用 isInputPending 判断是否需要让出主线程
    if (navigator.scheduling.isInputPending() || 
        performance.now() - startTime > 50) {
      // 使用 yield 让出主线程
      await scheduler.yield();
      startTime = performance.now();
    }
  }
}

// ✅ 方案 2:Web Worker(适合 CPU 密集型任务)
const worker = new Worker("calculator.worker.js");

function handleClick() {
  worker.postMessage({ type: "CALCULATE", data: largeData });

  worker.onmessage = (e) => {
    updateUI(e.data.result);
  };
}

// ✅ 方案 3:requestIdleCallback(适合非紧急任务)
function handleClick() {
  // 紧急任务立即执行
  showLoadingState();

  // 非紧急任务在浏览器空闲时执行
  requestIdleCallback((deadline) => {
    while (deadline.timeRemaining() > 0 && hasMoreWork()) {
      doWork();
    }
  });
}

问题 2:事件处理函数逻辑过于复杂

现象:Processing Time > 100ms,事件处理耗时过长

根因:单个事件处理函数中包含复杂的业务逻辑、大量 DOM 操作

解决方案

// ❌ 错误:在事件处理中做大量 DOM 操作
function handleScroll() {
  const items = document.querySelectorAll(".item");
  items.forEach((item) => {
    const rect = item.getBoundingClientRect(); // 强制同步布局
    if (rect.top < window.innerHeight) {
      item.classList.add("visible"); // 触发重排
    }
  });
}

// ✅ 方案 1:防抖/节流
const handleScroll = throttle(() => {
  updateVisibleItems();
}, 16); // 约 60fps

// ✅ 方案 2:使用 Intersection Observer(更高效)
const observer = new IntersectionObserver(
  (entries) => {
    entries.forEach((entry) => {
      if (entry.isIntersecting) {
        entry.target.classList.add("visible");
        observer.unobserve(entry.target); // 观察一次即可
      }
    });
  },
  { rootMargin: "50px" }
);

document.querySelectorAll(".item").forEach((item) => observer.observe(item));

// ✅ 方案 3:批量 DOM 操作
function updateMultipleElements(updates) {
  // 使用 DocumentFragment 减少重排次数
  const fragment = document.createDocumentFragment();

  updates.forEach((update) => {
    const element = document.createElement("div");
    element.textContent = update.text;
    fragment.appendChild(element);
  });

  container.appendChild(fragment); // 只触发一次重排
}
问题 3:DOM 规模过大或渲染流水线复杂

现象:Presentation Delay > 100ms,视觉更新延迟明显

根因

  • DOM 节点数量过多(> 1500 个)
  • 复杂的 CSS 选择器
  • 强制同步布局(Layout Thrashing)
  • 大量重排重绘

解决方案

// ✅ 方案 1:虚拟滚动(Virtual Scroll)
// 只渲染可视区域内的 DOM 节点
function VirtualList({ items, itemHeight, containerHeight }) {
  const [scrollTop, setScrollTop] = useState(0);

  const visibleStart = Math.floor(scrollTop / itemHeight);
  const visibleEnd = Math.ceil((scrollTop + containerHeight) / itemHeight);

  const visibleItems = items.slice(visibleStart, visibleEnd + 1);
  const offsetY = visibleStart * itemHeight;

  return (
    <div style={{ height: containerHeight, overflow: 'auto' }} onScroll={e => setScrollTop(e.target.scrollTop)}>
      <div style={{ height: items.length * itemHeight }}>
        <div style={{ transform: `translateY(${offsetY}px)` }}>
          {visibleItems.map((item, index) => (
            <div key={visibleStart + index} style={{ height: itemHeight }}>
              {item.content}
            </div>
          ))}
        </div>
      </div>
    </div>
  );
}

// ✅ 方案 2:简化 DOM 结构
// 减少嵌套层级,避免过度包装
// ❌ 7 层嵌套
<div><div><div><div><div><div><span>Text</span></div></div></div></div></div></div>

// ✅ 2 层嵌套
<div><span>Text</span></div>

// ✅ 方案 3:避免强制同步布局
// ❌ 错误:读写交替导致 Layout Thrashing
elements.forEach(el => {
  const height = el.offsetHeight; // 读取布局
  el.style.height = height * 2 + 'px'; // 修改样式
  // 浏览器被迫立即重新计算布局
});

// ✅ 正确:读写分离
const heights = elements.map(el => el.offsetHeight); // 批量读取
elements.forEach((el, i) => {
  el.style.height = heights[i] * 2 + 'px'; // 批量写入
});

// ✅ 方案 4:使用 CSS containment 优化渲染范围
.item {
  contain: layout style paint;
  /* 告诉浏览器:这个元素的变化不会影响外部 */
}

// ✅ 方案 5:使用 transform/opacity 做动画(触发合成层)
// ❌ 错误:触发重排
.box {
  transition: top 0.3s;
}
.box:hover {
  top: 10px;
}

// ✅ 正确:只触发合成
.box {
  transition: transform 0.3s;
}
.box:hover {
  transform: translateY(10px);
}

高级技巧

// 使用 scheduler(React 18+ 的并发特性)
import { startTransition } from "react";

function handleInput(value) {
  // 紧急更新:立即响应用户输入
  setInputValue(value);

  // 非紧急更新:可以延迟执行
  startTransition(() => {
    setSearchResults(filterResults(value));
  });
}

通过系统化地排查和优化这三个阶段,可以显著提升页面的交互响应性,让用户感受到"丝滑"的操作体验。


三、页面布局不稳定 - CLS 指标异常

症状表现:页面内容突然偏移、点击按钮时按钮位置发生变化、广告加载导致内容跳动

指标定义

  • CLS (Cumulative Layout Shift):累积布局偏移分数,衡量视觉稳定性
    • 优秀:< 0.1
    • 需改进:0.1 - 0.25
    • 差:> 0.25

CLS 计算公式

CLS = 影响分数 × 距离分数
  • 影响分数:元素在两帧之间移动的可见区域占比
  • 距离分数:元素移动的最大距离占视口的百分比

常见原因

  1. 图片/视频未设置尺寸
  2. 动态注入内容(广告、横幅)
  3. Web 字体加载导致文本闪烁(FOIT/FOUT)
  4. 等待 API 响应后才确定内容高度

解决方案

<!-- ❌ 错误:未指定图片尺寸 -->
<img src="hero.jpg" alt="Hero Image" />
<!-- 图片加载完成后撑开容器,导致下方内容下移 -->

<!-- ✅ 正确:指定宽高比 -->
<img src="hero.jpg" alt="Hero Image" width="800" height="600" />
<!-- 或使用 aspect-ratio -->
<img src="hero.jpg" alt="Hero Image" style="aspect-ratio: 16/9; width: 100%;" />

<!-- ✅ 正确:使用占位符 -->
<div class="image-placeholder" style="aspect-ratio: 16/9; background: #f0f0f0;">
  <img
    src="hero.jpg"
    alt="Hero Image"
    onload="this.parentElement.classList.add('loaded')"
  />
</div>
/* ✅ 字体加载优化 */
@font-face {
  font-family: "CustomFont";
  src: url("font.woff2") format("woff2");
  font-display: optional; /* 或 swap,避免布局偏移 */
}

/* ✅ 为动态内容预留空间 */
.ad-container {
  min-height: 250px; /* 预留广告位高度 */
  background: #f5f5f5;
}

/* ✅ 使用骨架屏 */
.skeleton {
  background: linear-gradient(90deg, #f0f0f0 25%, #e0e0e0 50%, #f0f0f0 75%);
  background-size: 200% 100%;
  animation: loading 1.5s infinite;
}
// ✅ 使用 ResizeObserver 监控布局变化
const observer = new ResizeObserver((entries) => {
  entries.forEach((entry) => {
    console.log("Element resized:", entry.target, entry.contentRect);
    // 可以在这里记录意外的布局变化
  });
});

observer.observe(document.querySelector(".dynamic-content"));

产品设计层面的建议

这个问题很大程度上取决于产品和 UI 设计的交互形式。作为前端工程师,我们需要:

  1. 在需求评审阶段就提出 CLS 风险

    • 动态广告位、推荐位的设计方案
    • 图片/视频未加载完成时的占位策略
    • 骨架屏的设计规范
  2. 与设计师协作优化体验

    • 固定高度的容器设计
    • 加载动画的时机和样式
    • 避免"先加载内容再加载头部导航"的反模式
  3. 建立 CLS 监控和告警机制

    • 每次发版前检查 CLS 指标
    • 对 CLS > 0.1 的页面进行专项优化
    • 在性能监控平台设置阈值告警

记住:CLS 优化不仅是技术问题,更是产品体验问题,需要跨职能协作才能从根本上解决。


解决性能问题的思维模型

我发现,性能优化的思路其实和工作、生活中处理问题的方法论是相通的。我将其总结为 "提问法",每个问题对应一类优化策略:

1. 可不可以不做?(削减)

核心思想:最快的请求是不发送请求,最小的资源是不加载资源

适用场景

  • 外部依赖 CDN 化

    // webpack.config.js
    module.exports = {
      externals: {
        react: "React",
        "react-dom": "ReactDOM",
        lodash: "_",
      },
    };
    
    <!-- index.html -->
    <script src="https://cdn.jsdelivr.net/npm/react@18/umd/react.production.min.js"></script>
    <script src="https://cdn.jsdelivr.net/npm/react-dom@18/umd/react-dom.production.min.js"></script>
    

    收益:主包体积减少,利用浏览器缓存

  • Tree Shaking 去除死代码

    // ❌ 错误:导入整个库
    import _ from "lodash";
    _.debounce(fn, 300);
    
    // ✅ 正确:只导入需要的函数
    import debounce from "lodash-es/debounce";
    debounce(fn, 300);
    

    收益:减少无用代码

  • 移除未使用的依赖

    # 使用 depcheck 检测未使用的依赖
    npx depcheck
    
    # 分析重复依赖
    npm ls <package-name>
    

2. 可不可以少做?(减量)

核心思想:减少资源体积,减少计算量,减少渲染次数

适用场景

  • 替换为体积更小的 npm 包

    moment.js (68KB) → dayjs (2KB)     节省 97%
    lodash (71KB) → lodash-es (24KB)    节省 66%
    axios (13KB) → ky (9KB)             节省 31%
    
  • 图片优化

    # 使用 imagemin 压缩
    npx imagemin input/*.jpg --out-dir=output --plugin=mozjpeg
    
    # 转换为 WebP(压缩率提升 30-50%)
    npx imagemin input/*.jpg --out-dir=output --plugin=webp
    
    <!-- 使用 picture 标签提供多种格式 -->
    <picture>
      <source srcset="image.avif" type="image/avif" />
      <source srcset="image.webp" type="image/webp" />
      <img src="image.jpg" alt="Fallback" />
    </picture>
    
  • 代码压缩(Minify)

    // webpack.config.js
    const TerserPlugin = require("terser-webpack-plugin");
    
    module.exports = {
      optimization: {
        minimize: true,
        minimizer: [
          new TerserPlugin({
            terserOptions: {
              compress: {
                drop_console: true, // 移除 console
                drop_debugger: true, // 移除 debugger
                pure_funcs: ["console.log"], // 移除指定函数
              },
            },
          }),
        ],
      },
    };
    

    收益:JavaScript 减少 20-30%,CSS 减少 15-25%

  • HTTP 缓存策略

    # 静态资源强缓存 1 年
    location ~* \.(js|css|png|jpg|jpeg|gif|ico|svg|woff|woff2)$ {
      expires 1y;
      add_header Cache-Control "public, immutable";
    }
    
    # HTML 不缓存
    location ~* \.html$ {
      add_header Cache-Control "no-cache, no-store, must-revalidate";
    }
    
  • 减少重排重绘

    // 使用 class 代替逐个修改样式
    element.classList.add("active");
    
    // 使用 transform 代替 top/left
    element.style.transform = "translateX(100px)";
    
  • 防抖节流

    // 搜索输入防抖(减少 API 调用)
    const search = debounce((query) => {
      fetchResults(query);
    }, 300);
    
    // 滚动事件节流(减少处理次数)
    const handleScroll = throttle(() => {
      updatePosition();
    }, 16); // 约 60fps
    

3. 可不可以让别人做?(转移)

核心思想:将计算密集型任务转移到其他线程或服务端

适用场景

  • Web Worker 处理 CPU 密集任务

    // main.js
    const worker = new Worker("heavy-compute.worker.js");
    worker.postMessage({ data: largeDataset });
    worker.onmessage = (e) => {
      updateUI(e.data.result);
    };
    
    // heavy-compute.worker.js
    self.onmessage = (e) => {
      const result = complexCalculation(e.data);
      self.postMessage({ result });
    };
    

    适用于:图像处理、加解密、数据分析、复杂计算

  • 服务端处理复杂数据逻辑

    // ❌ 前端处理:传输大量数据 + 客户端计算
    const allData = await fetch("/api/data/all"); // 10MB
    const filtered = allData.filter(/* 复杂条件 */);
    const sorted = filtered.sort(/* 复杂排序 */);
    const grouped = groupBy(sorted, "category");
    
    // ✅ 后端处理:直接返回结果
    const result = await fetch("/api/data/processed?filters=..."); // 100KB
    

    收益:减少数据传输量,减少客户端计算时间

  • SSR/SSG 服务端渲染

    // Next.js SSG 示例
    export async function getStaticProps() {
      const data = await fetchData();
      return {
        props: { data },
        revalidate: 3600, // ISR:每小时重新生成
      };
    }
    

    收益:首屏渲染时间减少

4. 可不可以提前做?(预处理)

核心思想:在用户需要之前提前准备好资源

适用场景

  • DNS 预解析

    <link rel="dns-prefetch" href="//cdn.example.com" />
    <link rel="dns-prefetch" href="//api.example.com" />
    

    收益:减少 DNS 查询时间

  • 预连接(Preconnect)

    <link rel="preconnect" href="https://fonts.googleapis.com" crossorigin />
    

    收益:提前完成 DNS + TCP + TLS

  • 预加载关键资源(Preload)

    <!-- 预加载关键 CSS -->
    <link rel="preload" href="/critical.css" as="style" />
    
    <!-- 预加载关键字体 -->
    <link
      rel="preload"
      href="/font.woff2"
      as="font"
      type="font/woff2"
      crossorigin
    />
    
    <!-- 预加载关键 JavaScript -->
    <link rel="preload" href="/app.js" as="script" />
    
  • 预获取下一页资源(Prefetch)

    <!-- 用户可能访问的下一个页面 -->
    <link rel="prefetch" href="/next-page.html" />
    <link rel="prefetch" href="/dashboard.js" />
    
  • React 路由预加载

    import { Link } from "react-router-dom";
    
    // 鼠标悬停时预加载
    <Link
      to="/dashboard"
      onMouseEnter={() => {
        import("./Dashboard"); // 预加载组件
      }}
    >
      Dashboard
    </Link>;
    

5. 可不可以晚点做?(延迟)

核心思想:非关键资源延迟加载,优先保证首屏体验

适用场景

  • 路由懒加载

    // React
    const Dashboard = lazy(() => import("./Dashboard"));
    const Settings = lazy(() => import("./Settings"));
    
    // Vue
    const Dashboard = () => import("./Dashboard.vue");
    
  • 组件懒加载

    // 懒加载重型组件
    const HeavyChart = lazy(() => import("./HeavyChart"));
    
    <Suspense fallback={<Loading />}>
      <HeavyChart data={data} />
    </Suspense>;
    
  • 图片懒加载

    <!-- 原生懒加载 -->
    <img src="image.jpg" loading="lazy" alt="Lazy loaded" />
    
    <!-- 使用 Intersection Observer -->
    <img data-src="image.jpg" class="lazy" alt="Lazy loaded" />
    
  • 数据分页/无限滚动

    // 初始只加载第一页数据
    const [page, setPage] = useState(1);
    const { data, isLoading } = useQuery(["items", page], () =>
      fetchItems({ page, limit: 20 })
    );
    
    // 滚动到底部加载下一页
    const handleScroll = () => {
      if (isBottom) setPage((p) => p + 1);
    };
    
  • 非关键 JavaScript 延迟执行

    <!-- 分析脚本延迟加载 -->
    <script defer src="analytics.js"></script>
    
    <!-- 页面加载完成后再执行 -->
    <script>
      window.addEventListener("load", () => {
        import("./non-critical.js");
      });
    </script>
    

6. 可不可以高效做?(加速)

核心思想:提升执行效率,减少等待时间

适用场景

  • CDN 加速

    // 静态资源部署到 CDN
    module.exports = {
      output: {
        publicPath: "https://cdn.example.com/assets/",
      },
    };
    

    收益:访问速度提升

  • HTTP/2 多路复用

    server {
      listen 443 ssl http2;
      # 开启 HTTP/2
    }
    

    收益:并行加载多个资源,消除队头阻塞

  • 开启 Gzip/Brotli 压缩

    gzip on;
    gzip_types text/plain text/css application/json application/javascript;
    gzip_min_length 1024;
    
    brotli on;
    brotli_types text/plain text/css application/json application/javascript;
    

    收益:文本资源体积减少

  • 使用更快的算法

    // ❌ 慢:O(n²) 冒泡排序
    function bubbleSort(arr) {
      /* ... */
    }
    
    // ✅ 快:O(n log n) 快速排序
    arr.sort((a, b) => a - b);
    
    // ✅ 更快:使用 Map 代替数组查找
    // ❌ O(n) 查找
    const found = array.find((item) => item.id === targetId);
    
    // ✅ O(1) 查找
    const map = new Map(array.map((item) => [item.id, item]));
    const found = map.get(targetId);
    

7. 可不可以分阶段做?(分片)

核心思想:将大任务拆解为小任务,避免长时间阻塞主线程

适用场景

  • 时间切片(Time Slicing)

       async function optimalScheduling(data) {
          const startTime = performance.now();
    
          for (let i = 0; i < data.length; i += 100) {
              // 使用 postTask 调度添加任务调度
              await scheduler.postTask(() => {
                  processChunk(data.slice(i, i + 100));
              }, { priority: 'background' });
    
               // 使用 isInputPending 判断是否让出主线程
                if (navigator.scheduling.isInputPending() || 
                    performance.now() - startTime > 50) {
                      // 使用 yield 让出主线程
                      await scheduler.yield();
                      startTime = performance.now();
                 }
           }
       }
    

    特点

    • 可自己控制时间切片
    • 使用 isInputPending 优化让出时机
    • 多优先级队列管理任务
    • 可中断 可恢复的工作循环
  • 虚拟滚动(只渲染可见部分)

    // 数据量:10,000 条
    // DOM 节点:只渲染 20 个可见节点 + 5 个缓冲节点
    function VirtualList({ items, itemHeight = 50 }) {
      const [scrollTop, setScrollTop] = useState(0);
      const containerHeight = 600;
    
      const startIndex = Math.floor(scrollTop / itemHeight);
      const endIndex = Math.ceil((scrollTop + containerHeight) / itemHeight);
      const visibleItems = items.slice(startIndex, endIndex);
    
      return (
        <div
          style={{ height: containerHeight, overflow: "auto" }}
          onScroll={(e) => setScrollTop(e.target.scrollTop)}
        >
          <div style={{ height: items.length * itemHeight }}>
            <div
              style={{ transform: `translateY(${startIndex * itemHeight}px)` }}
            >
              {visibleItems.map((item, i) => (
                <div key={startIndex + i} style={{ height: itemHeight }}>
                  {item.content}
                </div>
              ))}
            </div>
          </div>
        </div>
      );
    }
    
  • requestAnimationFrame 分帧渲染

    function renderLargeList(items) {
      const ITEMS_PER_FRAME = 50;
      let currentIndex = 0;
    
      function renderBatch() {
        const batch = items.slice(currentIndex, currentIndex + ITEMS_PER_FRAME);
        batch.forEach((item) => renderItem(item));
    
        currentIndex += ITEMS_PER_FRAME;
    
        if (currentIndex < items.length) {
          requestAnimationFrame(renderBatch);
        }
      }
    
      requestAnimationFrame(renderBatch);
    }
    
  • React Concurrent 模式

    import { startTransition } from "react";
    
    function SearchBox() {
      const [query, setQuery] = useState("");
      const [results, setResults] = useState([]);
    
      const handleChange = (e) => {
        // 高优先级:立即更新输入框
        setQuery(e.target.value);
    
        // 低优先级:可被打断的搜索
        startTransition(() => {
          setResults(search(e.target.value));
        });
      };
    
      return (
        <>
          <input value={query} onChange={handleChange} />
          <Results data={results} />
        </>
      );
    }
    
  • 渲染与交互分离

    // 先渲染关键内容,交互能力稍后注入
    function App() {
      const [isHydrated, setIsHydrated] = useState(false);
    
      useEffect(() => {
        // 页面渲染后再附加事件监听
        requestIdleCallback(() => {
          attachEventListeners();
          setIsHydrated(true);
        });
      }, []);
    
      return <Content interactive={isHydrated} />;
    }
    

性能劣化的防御机制

很多时候我们做不到极致的性能,但在产品性能稳定的情况下,更重要的是防止性能劣化!

这是一个经常被忽视但极其关键的问题。性能不是优化一次就能一劳永逸的,随着功能迭代、人员变动、第三方库升级,性能很容易悄悄地劣化。

建立性能守卫机制

1. 实时监控告警

生产环境持续监控,配置告警策略

根据当前项目状态进行告警策略配置

2. 代码审查规范

在 Code Review 时关注性能

## Checklist

- [ ] 新增的第三方库是否必要?体积多大?
- [ ] 是否使用了按需引入?
- [ ] 图片是否压缩?是否使用 WebP?
- [ ] 是否会导致大量 DOM 操作?
- [ ] 列表数据量大时是否使用虚拟滚动?
- [ ] 是否添加了防抖/节流?
- [ ] 是否会阻塞首屏渲染?

性能监控系统的选型与实施

如果项目尚未接入性能监控系统,这应该是性能优化的第一步。没有数据支撑的优化都是盲人摸象。

成本、功能、实施难度三个维度考虑,方案分为三种:

方案对比

维度自建系统使用第三方 SaaS 平台私有化部署开源系统
接入成本(初始投入)🔴 高
需自主研发,周期不固定
🟢 低
即插即用,1-2 天部署
🟡 中
需部署配置,1-2 周
使用成本(持续费用)🟢 低
服务器 + 人力
🔴 高
订阅费用随用量增长
🟢 低
服务器 + 运维人力
维护成本(运维复杂度)🔴 高
全链路自主负责
🟢 低
由服务商负责
🟡 中
需自主维护实例
数据隐私与安全🟢 最高
数据完全内部流转
🔴 相对较低
数据在第三方平台
🟢 高
数据存储在自有环境
定制化灵活性🟢 极高
可按需任意定制
🔴 有限
受平台功能限制
🟡 高
可修改代码,但受开源项目制约
技术支持🔴 无
完全靠自己
🟢 好
有专业技术团队
🟡 一般
依赖社区
数据分析能力🟡 中
取决于自研能力
🟢 强
成熟的分析工具
🟢 强
开源项目通常功能完善
适用场景大厂、有专业团队
对数据安全要求极高
中小公司、快速起步
业务增长期
中型公司、有一定技术能力
对成本敏感

方案 1:自建性能监控系统

适合:大厂、有专业前端基建团队、对数据安全要求极高

技术栈

  • 采集端:自研 SDK
  • 上报链路:Nginx → Kafka → Flink
  • 存储:ClickHouse(时序数据)+ Redis(实时数据)
  • 展示:Grafana + 自研看板
  • 告警:Prometheus AlertManager

优势

  • ✅ 完全定制化,可扩展性强
  • ✅ 数据完全掌控,可做深度分析
  • ✅ 无第三方依赖,无隐私泄露风险

挑战

  • ❌ 研发周期长
  • ❌ 需要专职团队维护
  • ❌ 需要解决高并发、海量数据存储等问题

方案 2:使用第三方 SaaS 平台

推荐平台

适合

  • 中小型公司,希望快速起步
  • 团队技术力量有限
  • 业务快速增长期,时间成本高于资金成本

集成示例

// Sentry 集成
import * as Sentry from "@sentry/react";

Sentry.init({
  dsn: "https://xxx@xxx.ingest.sentry.io/xxx",
  integrations: [new Sentry.BrowserTracing(), new Sentry.Replay()],
  tracesSampleRate: 0.1,
  replaysSessionSampleRate: 0.1,
  replaysOnErrorSampleRate: 1.0,
});

优势

  • ✅ 开箱即用,快速接入
  • ✅ 功能成熟,文档完善
  • ✅ 无需运维,稳定性高
  • ✅ 有专业技术支持

挑战

  • ❌ 长期成本高
  • ❌ 数据在第三方,有安全顾虑
  • ❌ 定制化能力受限

方案 3:私有化部署开源系统

推荐开源项目

适合

  • 中型公司,有一定技术能力
  • 对数据安全有要求
  • 对成本敏感

优势

  • ✅ 功能完善
  • ✅ 数据完全自主掌控
  • ✅ 长期成本低
  • ✅ 社区支持,持续更新

挑战

  • ❌ 需要有运维能力
  • ❌ 升级维护需要人力
  • ❌ 高并发场景需要自己优化

总结

性能优化不是一次性工作,而是一个系统工程,需要:

  1. 建立度量体系:用 Core Web Vitals 作为指标
  2. 建立诊断流程:从指标异常反推问题根源
  3. 建立优化思维:用"提问法"系统性思考优化方向
  4. 建立防御机制:代码审查规范 + 实时监控
  5. 建立监控体系:选择合适的监控方案,持续跟踪

记住这三个关键原则

  • 📊 指标驱动 - 没有数据的优化都是空谈
  • 🎯 场景化优化 - 不同场景优先级不同,抓主要矛盾
  • 🛡️ 防止劣化 - 性能不是优化一次就完事,要建立长效机制

性能优化的本质,是在用户体验、开发效率、成本投入之间找到最佳平衡点。不要为了优化而优化,要始终以提升用户体验为最终目标。


参考