进程管理核心技巧:nohup, &, jobs, fg, bg 的原理与区别

84 阅读4分钟

前言

在Linux系统管理中,进程管理是每个系统管理员和开发者的必备核心技能。无论是部署生产环境服务、执行长时间运行的数据处理任务,还是日常的开发和调试工作,深入理解进程管理工具都至关重要。本文将全面、深入地解析nohup、&、jobs、fg、bg等命令的原理机制、使用场景和实际应用,提供从零基础到高级应用的完整指导。

Linux进程管理基础概念

进程与作业的深入解析

进程(Process) 是Linux系统中正在执行的程序的实例。每个进程都有独立的:

  • 进程ID(PID)
  • 内存空间
  • 文件描述符表
  • 环境变量
  • 执行状态

作业(Job) 是shell中管理的进程组,可以包含一个或多个进程。作业控制是shell提供的重要功能,允许用户在前台和后台之间管理进程的执行。

Linux信号机制深度解析

信号是进程间通信的基本机制,用于通知进程发生了特定事件。以下是进程管理相关的关键信号:

# 查看所有信号
kill -l

# 常用信号详解
1)  SIGHUP    - 挂起信号,终端断开时发送
2)  SIGINT    - 中断信号,Ctrl+C触发
3)  SIGQUIT   - 退出信号,Ctrl+\触发
9)  SIGKILL   - 强制终止,不可捕获
15) SIGTERM   - 优雅终止信号
18) SIGCONT   - 继续执行
19) SIGSTOP   - 停止执行,不可捕获
20) SIGTSTP   - 终端停止信号,Ctrl+Z触发

终端会话与进程关系

理解终端、会话、进程组之间的关系对于掌握进程管理至关重要:

# 查看进程的终端信息
ps -o pid,ppid,pgid,sid,tty,command

# 查看当前shell的会话ID
echo "当前会话ID: $$"
echo "父进程ID: $PPID"
echo "进程组ID: $(ps -o pgid= $$)"

# 创建新的终端会话进行测试
script --timing=time.log session.log
echo "新会话中测试进程管理"
sleep 100 &
jobs -l
exit

各命令深度原理分析与实战

& 操作符:后台运行机制全解析

技术原理深度剖析

&操作符将命令置于后台运行,其核心机制包括:

  1. Shell创建子进程执行命令
  2. 进程被放入后台进程组
  3. Shell立即返回提示符,不等待进程完成
  4. 进程仍然与终端关联,可以接收输入和信号

详细操作步骤与验证

# 1. 基础后台运行测试
echo "=== 基础后台运行测试 ==="
sleep 300 &
echo "后台进程PID: $!"
echo "当前作业号: %+"

# 2. 验证进程状态
echo "=== 进程状态验证 ==="
ps -o pid,ppid,pgid,sid,tty,state,command -p $!
jobs -l

# 3. 多进程后台运行测试
echo "=== 多进程测试 ==="
for i in {1..5}; do
    echo "启动后台进程 $i"
    sleep 600 &
    echo "进程 $i 的PID: $!"
    echo "进程 $i 的作业号: %$i"
done

# 4. 查看所有后台作业详细信息
echo "=== 详细作业信息 ==="
jobs -l
ps -o pid,ppid,pgid,sid,tty,state,command --ppid $$

# 5. 进程树查看
echo "=== 进程树结构 ==="
pstree -p $$
pstree -p $PPID

# 6. 文件描述符继承测试
echo "=== 文件描述符测试 ==="
ls -la /proc/$$/fd
ls -la /proc/$!/fd

# 7. 信号处理测试
echo "=== 信号处理测试 ==="
sleep 300 &
SLEEP_PID=$!
echo "测试进程PID: $SLEEP_PID"
kill -SIGSTOP $SLEEP_PID
jobs -l
kill -SIGCONT $SLEEP_PID
jobs -l

高级应用场景

# 1. 复杂命令后台执行
echo "=== 复杂命令后台执行 ==="
{
    echo "开始复杂任务: $(date)"
    for i in {1..10}; do
        echo "处理项目 $i"
        sleep 5
    done
    echo "任务完成: $(date)"
} > complex_task.log 2>&1 &

COMPLEX_PID=$!
echo "复杂任务PID: $COMPLEX_PID"

# 2. 监控后台任务进度
tail -f complex_task.log &

# 3. 带管道命令的后台执行
echo "=== 管道命令后台执行 ==="
find /var/log -name "*.log" -type f | head -20 | xargs ls -la > log_files.list 2>&1 &
PIPE_PID=$!
echo "管道命令PID: $PIPE_PID"

# 4. 子shell后台执行
echo "=== 子shell后台执行 ==="
( for i in {1..5}; do echo "子shell任务 $i"; sleep 10; done ) > subshell.log 2>&1 &
SUBSHELL_PID=$!
echo "子shell PID: $SUBSHELL_PID"

nohup 命令:彻底脱离终端控制

技术原理深度解析

nohup通过以下机制确保进程在终端关闭后继续运行:

  1. 忽略SIGHUP信号处理
  2. 自动重定向标准输出到nohup.out
  3. 防止进程从终端读取输入
  4. 将进程与会话分离

完整操作流程与验证

# 1. 基础nohup使用与验证
echo "=== nohup基础使用 ==="
nohup sleep 7200 &
NOHUP_PID=$!
echo "nohup进程PID: $NOHUP_PID"

# 2. 验证信号忽略
echo "=== 信号处理验证 ==="
kill -SIGHUP $NOHUP_PID
ps -p $NOHUP_PID && echo "进程存活: 忽略SIGHUP成功" || echo "进程终止"

# 3. 输出重定向验证
echo "=== 输出重定向验证 ==="
nohup bash -c 'for i in {1..5}; do echo "输出行 $i"; sleep 2; done' > custom_nohup.log 2>&1 &
REDIRECT_PID=$!
echo "重定向进程PID: $REDIRECT_PID"
tail -f custom_nohup.log &

# 4. 终端分离验证
echo "=== 终端分离验证 ==="
nohup sleep 3600 &
TERM_TEST_PID=$!
echo "测试进程PID: $TERM_TEST_PID"
echo "终端信息:"
ps -o tty,command -p $TERM_TEST_PID

# 5. 创建伪终端测试环境
echo "=== 伪终端测试 ==="
# 在screen或tmux中测试终端分离效果
screen -dmS test_session bash -c '
    echo "在新会话中启动nohup进程"
    nohup sleep 600 > /tmp/screen_test.log 2>&1 &
    echo "进程PID: $!"
    sleep 2
    ps -o pid,ppid,pgid,sid,tty,command -p $!
'

# 6. 检查分离后的进程
sleep 3
ps aux | grep "sleep 600"

生产环境实战应用

# 1. Web服务器部署
echo "=== Web服务器部署 ==="
cat > simple_web_server.py << 'EOF'
#!/usr/bin/env python3
import http.server
import socketserver
import datetime

class Handler(http.server.SimpleHTTPRequestHandler):
    def do_GET(self):
        self.send_response(200)
        self.send_header('Content-type', 'text/html')
        self.end_headers()
        response = f"""
        <html>
            <body>
                <h1>Web服务器运行中</h1>
                <p>当前时间: {datetime.datetime.now()}</p>
                <p>PID: {os.getpid()}</p>
            </body>
        </html>
        """
        self.wfile.write(response.encode())

import os
PORT = 8080
with socketserver.TCPServer(("", PORT), Handler) as httpd:
    print(f"服务器启动在端口 {PORT}, PID: {os.getpid()}")
    httpd.serve_forever()
EOF

chmod +x simple_web_server.py
nohup ./simple_web_server.py > web_server.log 2>&1 &
WEB_PID=$!
echo "Web服务器PID: $WEB_PID"

# 2. 验证服务器运行
sleep 2
curl http://localhost:8080
echo "服务器状态:"
ps -p $WEB_PID

# 3. 模拟终端关闭
echo "=== 模拟终端关闭测试 ==="
kill -SIGHUP $WEB_PID
sleep 1
ps -p $WEB_PID && echo "服务器存活" || echo "服务器终止"

# 4. 完整的服务管理脚本
cat > service_manager.sh << 'EOF'
#!/bin/bash
SERVICE_NAME="web_server"
SERVICE_SCRIPT="./simple_web_server.py"
LOG_FILE="/var/log/${SERVICE_NAME}.log"
PID_FILE="/var/run/${SERVICE_NAME}.pid"
PORT=8080

start_service() {
    if [ -f "$PID_FILE" ]; then
        local pid=$(cat "$PID_FILE")
        if ps -p $pid > /dev/null 2>&1; then
            echo "服务 $SERVICE_NAME 已经在运行 (PID: $pid)"
            return 1
        else
            rm -f "$PID_FILE"
        fi
    fi
    
    echo "启动服务 $SERVICE_NAME ..."
    nohup $SERVICE_SCRIPT > "$LOG_FILE" 2>&1 &
    local service_pid=$!
    echo $service_pid > "$PID_FILE"
    echo "服务 $SERVICE_NAME 已启动 (PID: $service_pid)"
    
    # 等待服务就绪
    for i in {1..30}; do
        if curl -s http://localhost:$PORT > /dev/null 2>&1; then
            echo "服务 $SERVICE_NAME 启动成功"
            return 0
        fi
        sleep 1
    done
    echo "服务 $SERVICE_NAME 启动超时"
    return 1
}

stop_service() {
    if [ ! -f "$PID_FILE" ]; then
        echo "PID文件不存在: $PID_FILE"
        return 1
    fi
    
    local pid=$(cat "$PID_FILE")
    echo "停止服务 $SERVICE_NAME (PID: $pid) ..."
    
    # 优雅停止
    kill -TERM $pid
    for i in {1..30}; do
        if ! ps -p $pid > /dev/null 2>&1; then
            rm -f "$PID_FILE"
            echo "服务 $SERVICE_NAME 已停止"
            return 0
        fi
        sleep 1
    done
    
    # 强制停止
    echo "强制停止服务 $SERVICE_NAME ..."
    kill -KILL $pid
    rm -f "$PID_FILE"
    echo "服务 $SERVICE_NAME 已强制停止"
}

status_service() {
    if [ -f "$PID_FILE" ]; then
        local pid=$(cat "$PID_FILE")
        if ps -p $pid > /dev/null 2>&1; then
            echo "服务 $SERVICE_NAME 运行中 (PID: $pid)"
            # 检查端口监听
            if netstat -tuln | grep -q ":$PORT "; then
                echo "端口 $PORT 监听正常"
            else
                echo "端口 $PORT 未监听"
            fi
            return 0
        else
            echo "服务 $SERVICE_NAME PID文件存在但进程不存在"
            rm -f "$PID_FILE"
            return 1
        fi
    else
        echo "服务 $SERVICE_NAME 未运行"
        return 1
    fi
}

case "$1" in
    start)
        start_service
        ;;
    stop)
        stop_service
        ;;
    restart)
        stop_service
        sleep 2
        start_service
        ;;
    status)
        status_service
        ;;
    *)
        echo "用法: $0 {start|stop|restart|status}"
        exit 1
        ;;
esac
EOF

chmod +x service_manager.sh

jobs 命令:作业状态全面监控

作业状态机制深度解析

jobs命令显示当前shell会话中的作业状态,包括:

  • 运行中(Running)
  • 已停止(Stopped)
  • 已完成(Done)
  • 已终止(Terminated)

完整的状态监控系统

# 1. 创建测试作业环境
echo "=== 创建测试作业环境 ==="
for state in "running" "stopped" "done"; do
    case $state in
        "running")
            sleep 300 &
            echo "创建运行中作业: %$!"
            ;;
        "stopped")
            sleep 400 &
            STOP_PID=$!
            kill -STOP $STOP_PID
            echo "创建停止作业: %$STOP_PID"
            ;;
        "done")
            sleep 1 &
            wait
            echo "创建完成作业"
            ;;
    esac
done

# 2. 全面的jobs命令选项
echo "=== jobs命令全面选项 ==="
echo "1. 基本列表:"
jobs

echo "2. 显示PID:"
jobs -l

echo "3. 仅显示PID:"
jobs -p

echo "4. 仅运行中作业:"
jobs -r

echo "5. 仅停止作业:"
jobs -s

echo "6. 详细进程信息:"
jobs -l

# 3. 作业状态实时监控
echo "=== 实时作业监控 ==="
cat > job_monitor.sh << 'EOF'
#!/bin/bash
# 作业监控脚本
INTERVAL=2

monitor_jobs() {
    while true; do
        clear
        echo "=== 作业状态监控 $(date) ==="
        echo "作业列表:"
        jobs -l
        echo
        echo "进程树:"
        ps -o pid,ppid,pgid,sid,state,command --ppid $$ --forest
        echo
        echo "按Ctrl+C退出监控"
        sleep $INTERVAL
    done
}

monitor_jobs
EOF

chmod +x job_monitor.sh
./job_monitor.sh

# 4. 作业信息解析
echo "=== 作业信息详细解析 ==="
sleep 500 &
SLEEP_PID=$!
kill -STOP $SLEEP_PID

jobs -l

echo "作业号格式解析:"
echo "[作业号] 状态   命令"
echo "作业号: %n (n=数字), %+ (当前作业), %- (前一个作业)"
echo "状态: Running, Stopped, Done, Terminated"

# 5. 作业控制变量
echo "=== 作业控制相关变量 ==="
echo "当前作业号: %+"
echo "前一个作业号: %-"
echo "最后后台进程PID: $!"
echo "所有作业数量: $(jobs | wc -l)"

fg 命令:前台恢复深度解析

技术原理与机制

fg命令将后台或停止的作业移动到前台,其核心机制包括:

  1. 将作业移动到前台进程组
  2. 使作业获得终端控制权
  3. 等待作业完成或停止
  4. 恢复标准输入输出

详细操作与场景测试

# 1. 基础fg使用
echo "=== fg命令基础使用 ==="
sleep 300 &
SLEEP1_PID=$!
echo "后台作业PID: $SLEEP1_PID"

sleep 400 &
SLEEP2_PID=$!
echo "后台作业PID: $SLEEP2_PID"

jobs -l

# 2. 使用作业号切换到前台
echo "=== 作业号切换测试 ==="
fg %1
# 此时终端被阻塞,按Ctrl+Z停止

jobs -l

# 3. 使用PID切换到前台(某些shell支持)
echo "=== PID切换测试 ==="
fg $SLEEP2_PID
# 按Ctrl+Z停止

# 4. 交互式程序测试
echo "=== 交互式程序测试 ==="
vim test_file.txt &
VIM_PID=$!
echo "VIM后台PID: $VIM_PID"

jobs -l
fg %1
# 在vim中编辑文件,然后保存退出

# 5. 复杂的前台恢复场景
echo "=== 复杂恢复场景 ==="
cat > interactive_script.sh << 'EOF'
#!/bin/bash
echo "交互式脚本启动"
for i in {1..3}; do
    read -p "请输入第 $i 个值: " value
    echo "你输入了: $value"
done
echo "脚本完成"
EOF

chmod +x interactive_script.sh

./interactive_script.sh &
SCRIPT_PID=$!
echo "脚本后台PID: $SCRIPT_PID"

sleep 2
jobs -l

echo "切换到前台继续交互"
fg %1

bg 命令:后台恢复机制全解

技术原理深度分析

bg命令将停止的作业在后台继续运行,核心机制包括:

  1. 向作业发送SIGCONT信号
  2. 将作业状态从停止改为运行中
  3. 作业在后台继续执行,不占用终端

完整操作流程与高级应用

# 1. 基础bg使用
echo "=== bg命令基础使用 ==="
sleep 600
# 在另一个终端按Ctrl+Z停止

jobs -l
bg %1
jobs -l

# 2. 多个停止作业恢复
echo "=== 多作业恢复测试 ==="
for i in {1..3}; do
    sleep 700 &
    PID=$!
    kill -STOP $PID
    echo "创建停止作业 $i: %$PID"
done

jobs -l

echo "逐个恢复作业"
for job in 1 2 3; do
    bg %$job
    jobs -l
    sleep 1
done

# 3. 复杂脚本的停止与恢复
echo "=== 复杂脚本控制 ==="
cat > long_running.sh << 'EOF'
#!/bin/bash
trap 'echo "收到信号: $((count))"; exit' TERM INT
count=0
while true; do
    echo "运行计数: $count"
    ((count++))
    sleep 10
done
EOF

chmod +x long_running.sh

./long_running.sh > script_output.log 2>&1 &
LONG_PID=$!
echo "长时间运行脚本PID: $LONG_PID"

sleep 5
echo "停止脚本执行"
kill -STOP $LONG_PID
jobs -l

echo "查看输出"
tail -n 5 script_output.log

echo "后台恢复脚本"
bg %1
jobs -l

echo "监控输出"
tail -f script_output.log &
TAIL_PID=$!

sleep 10
echo "停止监控"
kill $TAIL_PID

综合实战应用场景

场景一:企业级数据处理流水线

# 1. 创建完整的数据处理系统
echo "=== 企业级数据处理系统 ==="

# 数据采集服务
cat > data_collector.sh << 'EOF'
#!/bin/bash
trap 'echo "数据采集服务停止"; exit 0' TERM INT
echo "数据采集服务启动 PID: $$"

while true; do
    timestamp=$(date +%Y%m%d_%H%M%S)
    echo "采集数据批次: $timestamp" >> /var/log/data_collector.log
    # 模拟数据采集
    for i in {1..100}; do
        echo "data_${timestamp}_$i" >> /tmp/data_stream.txt
    done
    sleep 30
done
EOF

# 数据处理服务
cat > data_processor.sh << 'EOF'
#!/bin/bash
trap 'echo "数据处理服务停止"; exit 0' TERM INT
echo "数据处理服务启动 PID: $$"

process_data() {
    local input_file=$1
    local output_file=$2
    if [ -f "$input_file" ] && [ -s "$input_file" ]; then
        echo "处理数据: $input_file -> $output_file"
        # 模拟数据处理
        sort "$input_file" | uniq > "$output_file"
        echo "处理完成: $(wc -l < "$output_file") 条记录"
        > "$input_file"  # 清空输入文件
    fi
}

while true; do
    process_data "/tmp/data_stream.txt" "/tmp/processed_data.txt"
    sleep 60
done
EOF

# 数据导出服务
cat > data_exporter.sh << 'EOF'
#!/bin/bash
trap 'echo "数据导出服务停止"; exit 0' TERM INT
echo "数据导出服务启动 PID: $$"

export_data() {
    local source_file=$1
    if [ -f "$source_file" ] && [ -s "$source_file" ]; then
        local timestamp=$(date +%Y%m%d_%H%M%S)
        local export_file="/var/data/export_${timestamp}.txt"
        echo "导出数据到: $export_file"
        cp "$source_file" "$export_file"
        echo "导出完成: $(wc -l < "$export_file") 条记录"
    fi
}

while true; do
    export_data "/tmp/processed_data.txt"
    sleep 120
done
EOF

# 2. 部署服务
chmod +x *.sh
mkdir -p /var/log /var/data

echo "=== 启动数据处理流水线 ==="
nohup ./data_collector.sh > /var/log/collector.log 2>&1 &
COLLECTOR_PID=$!
echo "数据采集服务: $COLLECTOR_PID"

nohup ./data_processor.sh > /var/log/processor.log 2>&1 &
PROCESSOR_PID=$!
echo "数据处理服务: $PROCESSOR_PID"

nohup ./data_exporter.sh > /var/log/exporter.log 2>&1 &
EXPORTER_PID=$!
echo "数据导出服务: $EXPORTER_PID"

# 3. 监控系统
cat > pipeline_monitor.sh << 'EOF'
#!/bin/bash
echo "=== 数据处理流水线监控 ==="
echo "采集服务: $(ps -p $COLLECTOR_PID > /dev/null && echo "运行中" || echo "停止")"
echo "处理服务: $(ps -p $PROCESSOR_PID > /dev/null && echo "运行中" || echo "停止")"
echo "导出服务: $(ps -p $EXPORTER_PID > /dev/null && echo "运行中" || echo "停止")"
echo
echo "最新日志:"
tail -n 3 /var/log/collector.log /var/log/processor.log /var/log/exporter.log 2>/dev/null
echo
echo "数据文件状态:"
ls -la /tmp/data_stream.txt /tmp/processed_data.txt /var/data/export_*.txt 2>/dev/null
EOF

chmod +x pipeline_monitor.sh

场景二:高可用Web服务集群

# 1. 创建Web服务集群
echo "=== 高可用Web服务集群 ==="

# 负载均衡器
cat > load_balancer.sh << 'EOF'
#!/bin/bash
BACKEND_PORTS=(8081 8082 8083)
CURRENT_BACKEND=0

while true; do
    for port in "${BACKEND_PORTS[@]}"; do
        if curl -s http://localhost:$port/health > /dev/null 2>&1; then
            echo "后端服务 $port 健康"
        else
            echo "后端服务 $port 不健康"
        fi
    done
    sleep 10
done
EOF

# 后端Web服务
create_backend_service() {
    local port=$1
    cat > backend_$port.py << EOF
import http.server
import socketserver
import os

class BackendHandler(http.server.SimpleHTTPRequestHandler):
    def do_GET(self):
        if self.path == '/health':
            self.send_response(200)
            self.end_headers()
            self.wfile.write(b'OK')
        else:
            self.send_response(200)
            self.send_header('Content-type', 'text/html')
            self.end_headers()
            response = f"""
            <html>
                <body>
                    <h1>后端服务 {os.getpid()}</h1>
                    <p>端口: $port</p>
                    <p>健康检查: <a href="/health">/health</a></p>
                </body>
            </html>
            """
            self.wfile.write(response.encode())

with socketserver.TCPServer(("", $port), BackendHandler) as httpd:
    print(f"后端服务启动在端口 $port")
    httpd.serve_forever()
EOF
}

# 2. 部署服务
for port in 8081 8082 8083; do
    create_backend_service $port
    nohup python3 backend_$port.py > /var/log/backend_$port.log 2>&1 &
    echo "后端服务 $port 启动: $!"
done

nohup ./load_balancer.sh > /var/log/load_balancer.log 2>&1 &
LB_PID=$!
echo "负载均衡器启动: $LB_PID"

# 3. 服务健康检查
cat > health_check.sh << 'EOF'
#!/bin/bash
echo "=== 服务健康检查 ==="
for port in 8081 8082 8083; do
    if curl -s http://localhost:$port/health > /dev/null; then
        echo "✅ 服务 $port 健康"
    else
        echo "❌ 服务 $port 异常"
        # 自动重启
        nohup python3 backend_$port.py > /var/log/backend_$port.log 2>&1 &
        echo "重启服务 $port: $!"
    fi
done
EOF

chmod +x health_check.sh

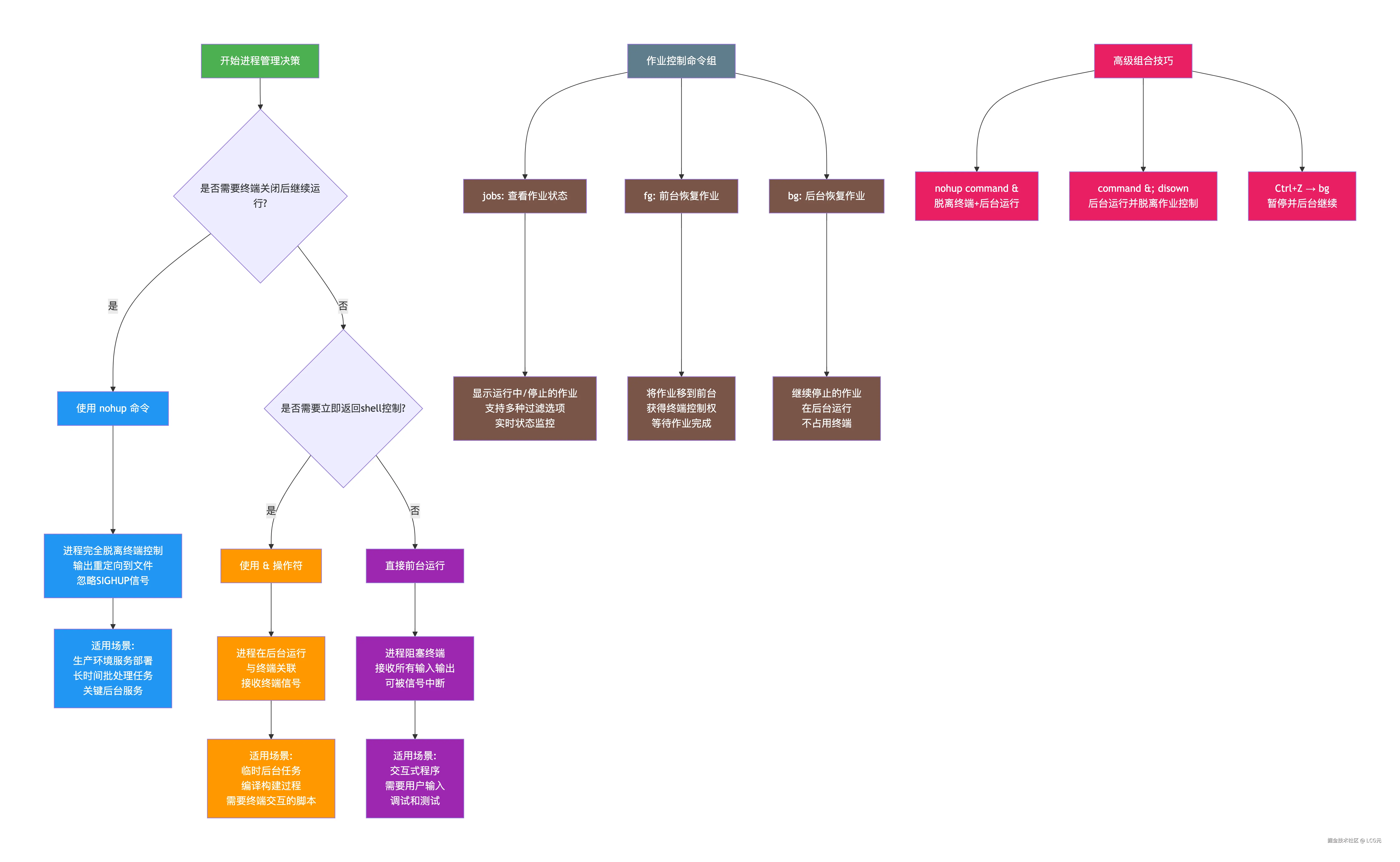
命令对比与选择决策指南

deepseek_mermaid_20251110_53e11e.png

高级技巧与生产环境最佳实践

信号处理高级配置

# 1. 专业的信号处理脚本
cat > advanced_signal_handler.sh << 'EOF'
#!/bin/bash

# 信号处理函数
cleanup() {
    echo "[$(date)] 收到信号 $1,执行清理操作..." >> /var/log/signal_handler.log
    # 保存状态
    echo "最后状态: $current_state" >> /var/log/process_state.log
    # 关闭文件描述符
    exec 3>&-
    # 通知监控进程
    if [ -n "$monitor_pid" ]; then
        kill -TERM $monitor_pid 2>/dev/null
    fi
    exit 0
}

# 注册信号处理
trap 'cleanup TERM' TERM
trap 'cleanup INT' INT
trap 'cleanup HUP' HUP
trap '' TSTP  # 忽略Ctrl+Z

# 创建日志目录
mkdir -p /var/log
# 创建文件描述符用于进程间通信
exec 3>/var/log/process.comm

echo "高级信号处理进程启动 PID: $$" >> /var/log/signal_handler.log

# 监控子进程
(
    while true; do
        echo "[$(date)] 监控心跳" >> /var/log/monitor.log
        sleep 30
    done
) &
monitor_pid=$!

current_state="运行中"
count=0
while true; do
    echo "[$(date)] 处理第 $count 个任务" >> /var/log/signal_handler.log
    ((count++))
    
    # 检查通信通道
    if ! { echo "ping" >&3; } 2>/dev/null; then
        echo "通信通道异常" >> /var/log/signal_handler.log
        break
    fi
    
    sleep 10
done

cleanup "正常结束"
EOF

chmod +x advanced_signal_handler.sh
nohup ./advanced_signal_handler.sh > /dev/null 2>&1 &

进程监控与管理框架

# 1. 完整的进程管理框架
cat > process_framework.sh << 'EOF'
#!/bin/bash

FRAMEWORK_DIR="/etc/process_framework"
LOG_DIR="/var/log/process_framework"
mkdir -p $FRAMEWORK_DIR $LOG_DIR

# 配置管理
load_config() {
    local service_name=$1
    local config_file="$FRAMEWORK_DIR/${service_name}.conf"
    
    if [ -f "$config_file" ]; then
        source "$config_file"
    else
        echo "警告: 配置文件不存在 $config_file"
        return 1
    fi
}

# 进程启动器
start_process() {
    local service_name=$1
    local command=$2
    local user=$3
    local log_file="$LOG_DIR/${service_name}.log"
    local pid_file="/var/run/${service_name}.pid"
    
    # 检查是否已运行
    if [ -f "$pid_file" ]; then
        local pid=$(cat "$pid_file")
        if ps -p $pid > /dev/null 2>&1; then
            echo "进程 $service_name 已在运行 (PID: $pid)"
            return 0
        else
            rm -f "$pid_file"
        fi
    fi
    
    # 启动进程
    echo "启动进程: $service_name"
    if [ "$user" != "$USER" ]; then
        su - $user -c "nohup $command > '$log_file' 2>&1 & echo \$! > '$pid_file'"
    else
        nohup $command > "$log_file" 2>&1 &
        echo $! > "$pid_file"
    fi
    
    local pid=$(cat "$pid_file")
    echo "进程 $service_name 启动成功 (PID: $pid)"
    
    # 等待进程就绪
    for i in {1..30}; do
        if ps -p $pid > /dev/null 2>&1; then
            return 0
        fi
        sleep 1
    done
    
    echo "错误: 进程 $service_name 启动失败"
    return 1
}

# 进程监控器
monitor_processes() {
    while true; do
        for config_file in $FRAMEWORK_DIR/*.conf; do
            if [ -f "$config_file" ]; then
                local service_name=$(basename "$config_file" .conf)
                source "$config_file"
                
                local pid_file="/var/run/${service_name}.pid"
                if [ -f "$pid_file" ]; then
                    local pid=$(cat "$pid_file")
                    if ! ps -p $pid > /dev/null 2>&1; then
                        echo "[$(date)] 进程 $service_name 异常退出,重新启动"
                        start_process "$service_name" "$COMMAND" "$USER"
                    fi
                fi
            fi
        done
        sleep 60
    done
}

# 服务配置示例
create_example_config() {
    cat > $FRAMEWORK_DIR/example_service.conf << 'EXAMPLE'
SERVICE_NAME="example_service"
COMMAND="sleep 3600"
USER="$USER"
RESTART_ON_FAILURE=true
CHECK_INTERVAL=30
EXAMPLE
}

case "$1" in
    start)
        service_name=$2
        load_config $service_name
        start_process "$SERVICE_NAME" "$COMMAND" "$USER"
        ;;
    monitor)
        monitor_processes
        ;;
    create-example)
        create_example_config
        ;;
    *)
        echo "用法: $0 {start|monitor|create-example}"
        exit 1
        ;;
esac
EOF

chmod +x process_framework.sh

故障排除与调试指南

常见问题解决方案

# 1. 进程无法在后台保持运行
echo "=== 进程保持问题解决 ==="

# 问题诊断
cat > process_debug.sh << 'EOF'
#!/bin/bash
echo "=== 进程调试信息 ==="
echo "1. 当前Shell: $SHELL"
echo "2. 作业控制状态:"
set -o | grep monitor
echo "3. 当前作业:"
jobs -l
echo "4. 进程树:"
ps -o pid,ppid,pgid,sid,tty,command --forest
echo "5. 信号掩码:"
cat /proc/$$/status | grep -i sig
EOF

chmod +x process_debug.sh

# 解决方案
echo "=== 进程保持解决方案 ==="
echo "方案1: 使用nohup"
nohup your_command > output.log 2>&1 &

echo "方案2: 使用disown"
your_command &
disown %1

echo "方案3: 使用screen/tmux"
screen -dmS session_name your_command

echo "方案4: 使用systemd服务"
sudo systemctl enable your_service

# 2. 作业控制不可用问题
echo "=== 作业控制问题解决 ==="
echo "检查作业控制状态:"
echo "当前shell: $0"
echo "作业控制选项: $-"

# 启用作业控制
if [[ ! $- =~ "m" ]]; then
    echo "启用作业控制..."
    set -m
fi

# 3. 输出重定向问题
echo "=== 输出重定向问题解决 ==="
echo "正确的输出重定向:"
echo "1. 标准输出和错误输出合并:"
nohup command > output.log 2>&1 &

echo "2. 标准输出和错误输出分离:"
nohup command > stdout.log 2> stderr.log &

echo "3. 追加模式:"
nohup command >> output.log 2>&1 &

echo "4. 使用tee同时输出到文件和终端:"
nohup command 2>&1 | tee output.log &

# 4. 信号处理问题
echo "=== 信号处理问题解决 ==="
cat > signal_test.sh << 'EOF'
#!/bin/bash
trap 'echo "忽略SIGHUP"; exit 0' HUP
trap 'echo "捕获SIGTERM"; exit 0' TERM
echo "测试进程 PID: $$"
echo "发送测试信号:"
echo "1. 优雅停止: kill -TERM $$"
echo "2. 挂起: kill -HUP $$"
echo "3. 强制停止: kill -KILL $$"
while true; do sleep 10; done
EOF

chmod +x signal_test.sh

总结与最佳实践

通过本文的全面解析,您应该已经掌握了:

核心命令深度理解

  1. & 操作符:简单的后台运行,适合临时任务和开发环境
  2. nohup 命令:确保进程终端无关性,适合生产环境部署
  3. jobs 命令:全面的作业状态监控和管理
  4. fg/bg 命令:灵活的作业状态切换和控制

生产环境最佳实践

  1. 服务部署:始终使用nohup或更好的进程管理工具(systemd/supervisor)
  2. 日志管理:合理重定向标准输出和错误输出
  3. 信号处理:实现优雅的启动、停止和重启机制
  4. 监控告警:建立完善的进程状态监控体系
  5. 资源管理:合理设置进程优先级和资源限制

进阶学习方向

  1. 进程间通信:管道、信号量、共享内存、消息队列
  2. 容器化部署:Docker、Kubernetes中的进程管理
  3. 分布式系统:多节点进程协调和管理
  4. 性能优化:进程调度、资源分配、性能调优

掌握这些进程管理技能,将使您能够在各种复杂环境下高效、可靠地管理和维护Linux系统和服务。