震撼业界:文心5.0 Preview登顶全球第二,创意写作能力亮眼!

206 阅读5分钟

最近AI圈子真是热闹非凡,各大模型你方唱罢我登场,但如果说哪个消息最让人心头一震,那莫过于百度文心大模型5.0 Preview的横空出世,它不仅一举问鼎国内大模型之首,更是在国际舞台上杀入了全球并列第二的宝座,尤其在创意写作方面,更是独步天下,拿下了全球第一的桂冠!

这可不是什么实验室里的数据,而是来自AI界公认的权威评测平台——LMArena(原名LMSYS Chatbot Arena)的实战结果。这个由加州大学伯克利分校团队打造的平台,评测机制可以说相当“残酷”但也最贴近真实:它让全球用户对两个匿名的模型回答进行盲测投票,谁答得好就给谁一票。这种基于用户真实偏好的Elo评分系统,能最直观地反映模型在实际应用中的用户体验和能力。

iShot_2025-11-10_21.49.55

LMArena榜单的惊艳表现

就在最近的LMArena Text Arena榜单上,文心5.0 Preview(ERNIE-5.0-Preview-1022)凭借1432分的Elo高分,与OpenAI的GPT-4.5-Preview、Anthropic的Claude-Opus-4-1等国际顶级模型平起平坐,一同位列全球并列第二。更令人兴奋的是,它超越了包括GPT-5-High、Qwen3-Max、DeepSeek-R1在内的诸多国内外主流强劲对手。这不光是文心的胜利,更是国产大模型迈向全球巅峰的重要里程碑。

iShot_2025-11-10_21.50.03

三大核心能力,定义顶尖水准

那么,这个新来的“黑马”究竟凭什么能一鸣惊人呢?在我看来,文心5.0 Preview在以下几个核心文本能力维度上,确实展现了顶级水准:

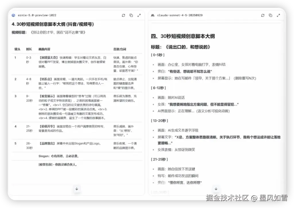
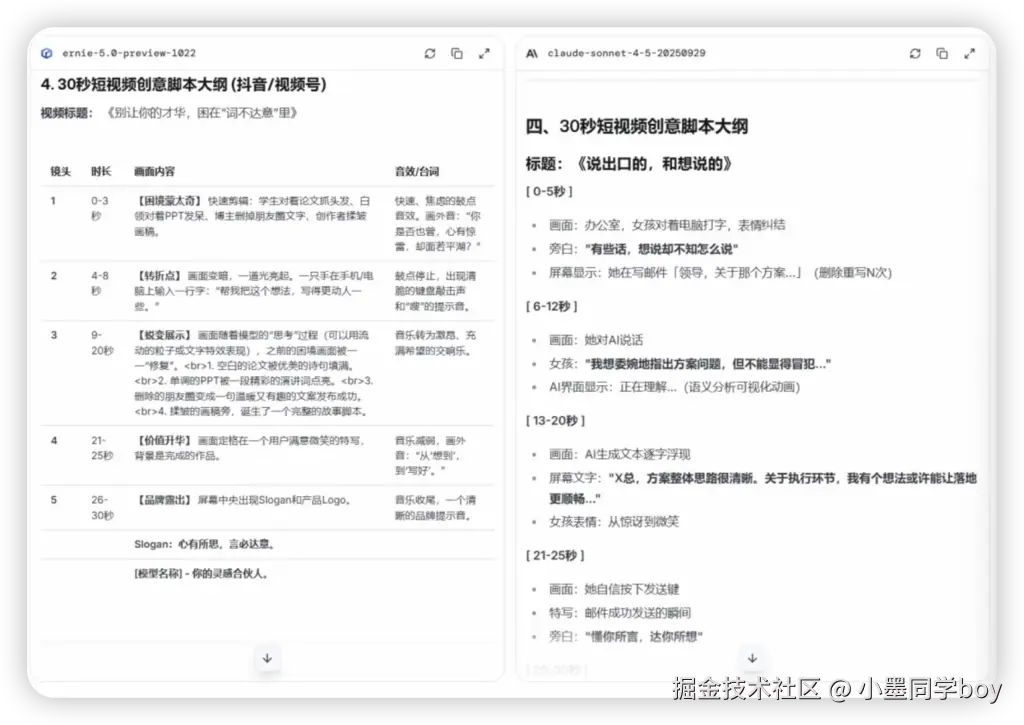
🏆 创意写作:全球独一份的“妙笔生花”

要说最让人拍案叫绝的,必须是文心5.0 Preview在创意写作上的统治力——它在这个维度拿下了全球第一!这意味着,无论是策划一场声势浩大的营销战役、撰写引人入胜的剧本,还是生成一篇情感真挚的文章,它的产出都能在效率和质量上实现大幅跃升。有实测案例显示,在策划一场营销战役时,文心5.0 Preview不仅能抓住“情绪价值”的核心洞察,连输出的短视频脚本都专业到令人惊叹,画面、剪辑点、音效等执行细节一应俱全,这可不是简单的堆砌文字,而是真正意义上的“妙笔生花”。

🧠 复杂长问题理解:洞察深层逻辑的“智者”

在处理复杂长问题方面,文心5.0 Preview也表现出了非凡的才能。它擅长处理那些拥有多层逻辑、需要深入阅读和推理的长文本任务。想象一下,面对一篇冗长的学术报告,或者一个需要多方面知识融合的深度问答,它能够精准把握核心要点,进行高效的知识推理和分析。这对于科研、法律、金融等高认知要求的场景,简直是如虎添翼。

iShot_2025-11-10_21.50.09

✅ 指令遵循:精确无误的“执行官”

第三个核心能力是指令遵循。这听起来简单,但在实际应用中却至关重要。文心5.0 Preview能精准理解并执行用户提出的各项复杂意图,这对于智能助理、代码生成、业务流程自动化等场景,是保证输出可靠性和准确性的基石。还记得那个令人称奇的测试吗?在撰写关于“北京”的介绍时,模型被要求同时满足“禁止使用‘的’字、禁止使用逗号和顿号、必须分三个编号段落”等多项反直觉的苛刻约束。结果呢?它出色地理解并完美执行了所有规则,在完全不用特定标点和字词的情况下,依然生成了一段连贯且富有文采的介绍,这简直是在AI的“刀尖上跳舞”!

国产AI,未来可期

文心5.0 Preview的强劲表现,绝非偶然。这背后是百度在“芯片-框架-模型-应用”四层全栈AI技术布局上的长期深耕与积累。这不光是模型的胜利,更是百度在AI领域长期投入的全栈技术体系开花结果,它清晰地告诉我们,中国的大模型在理解和生成人类语言方面,已经完全有能力与全球最顶尖的产品掰手腕。

iShot_2025-11-10_21.50.18

虽然目前我们看到的是一个Preview版本,但它带来的惊喜已经足够震动业界。据悉,文心大模型的最新基座模型计划于2025年11月13日的百度世界大会上正式发布,届时,开发者和用户将有机会更全面地体验它的强大能力。作为AI创作者,我已经迫不及待想看看它在更广阔的应用场景中,还能带来多少惊喜。国产AI的未来,从未如此清晰和令人振奋!

如果你也对最新的AI信息感兴趣或者有疑问 都可以加入我的大家庭 第一时间分享最新AI资讯、工具、教程、文档 欢迎你的加入!!!😉😉😉

公众号:墨风如雪小站