TinyGW 物联网网关系统

130 阅读4分钟

TinyGW 物联网网关系统

Go Version License

TinyGW 是一款功能强大的物联网网关系统,专为工业设备数据采集与处理设计。支持多种工业协议,提供设备接入、数据采集、边缘计算、云端通信等功能,为物联网解决方案提供可靠的边缘层支持。欢迎PR

TinyGW

程序架构图

frame-total.png

程序流程图(简略)

flow.png

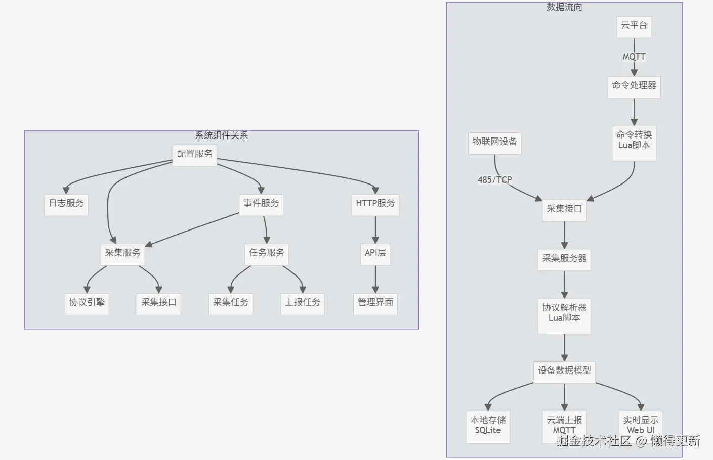
组件关系以及数据流向

zjgxsjlx.png

功能特性

设备接入

  • 多协议支持:ModBus RTU/TCP、4G CAT1、国标 3761 等多种工业协议
  • 多接口接入:支持 RS485 串口、TCP 网桥、MQTT、4G直连等多种物理接入方式
  • 自动识别:支持部分设备型号自动识别与注册

数据处理

  • 实时采集:支持定时采集与按需采集,采集频率可配置
  • 边缘计算:基于 Lua 脚本引擎的本地化数据处理
  • 数据缓存:支持本地存储与断网续传

远程管理

  • 远程配置:云端远程配置网关参数与设备参数
  • 远程升级:支持 OTA 固件升级与设备驱动更新
  • 双向通信:设备命令下发与状态反馈

系统功能

  • Web管理界面:直观的设备管理、任务调度、系统监控界面
  • 安全机制:JWT 认证、TLS 加密、数据校验
  • 时钟同步:NTP 时间同步服务

技术架构

核心组件

  • 开发语言: Go 1.19+
  • 依赖注入: Uber FX
  • Web框架: Gin v1.9.1
  • 数据存储: Sqlite
  • 任务调度: Cron v3.0.1
  • MQTT客户端: Eclipse Paho v1.4.0
  • 前端框架: Vue 3 + Element Plus

插件系统

  • 协议解析引擎: Go Lua 1.0.0 (支持动态加载协议解析脚本)
  • 设备驱动: Lua 脚本实现,支持远程更新

系统服务

  • 数据采集服务: 多协议设备数据采集
  • 云端通信服务: MQTT 协议与云平台通信
  • 命令处理服务: 设备指令下发与响应处理
  • 事件监听服务: 系统事件与设备事件监听处理

快速开始

环境要求

  • Go 1.19+ 开发环境
  • Node.js 16+ 前端开发环境
  • Lua 5.4 脚本运行环境
  • 支持 RS485/TCP 的硬件接口

安装与配置

  1. 克隆代码仓库
git clone https://gitee.com/illusoryNone/tiny-gw.git
cd tiny-gw
  1. 安装后端依赖
go mod download
  1. 安装前端依赖
cd webapp
npm install --registry=https://registry.npmmirror.com
  1. 配置系统参数
# 修改配置文件
cp config/conf.example.yml config/conf.yml
vim config/conf.yml

主要配置项:

  • cloud: 云平台 MQTT 连接配置
  • server: 网关服务器配置
  • subscribe: 本地 MQTT 订阅配置
  • serial: 串口设备配置
  • logger: 日志系统配置

运行与调试

  1. 启动后端服务
go run main.go
  1. 启动前端开发服务
cd webapp
npm run dev
  1. 访问管理界面
http://localhost:5173/  # 前端开发服务器
http://localhost:8080/  # 后端 API 及生产环境
用户名:admin
密  码:admin123

开发指南

目录结构

tiny-gw/
├── app/              # 应用层
│   ├── api/          # API 接口与路由
│   └── models/       # 数据模型
├── boot/             # 启动模块
├── config/           # 配置文件
├── doc/              # 项目文档
├── pkg/              # 核心包
│   ├── plugin/       # 插件系统
│   ├── service/      # 核心服务
│   └── util/         # 工具函数
├── plugin/           # Lua 脚本插件
└── webapp/           # 前端应用

添加新设备类型

  1. plugin/ 目录下创建新的设备协议解析脚本
  2. 实现必要的接口函数: GenerateGetRealVariablesAnalysisRx
  3. 通过 Web 界面或 API 添加设备类型配置

扩展功能模块

  1. pkg/service/ 下创建新的服务模块
  2. boot/boot.go 中注册模块
  3. 根据需要实现事件监听或数据处理逻辑

部署流程

编译打包

# 编译 Linux 版本
./build-linux.bat

# 编译 ARM 版本(用于嵌入式设备)
./build-arm.bat

容器部署

# 构建 Docker 镜像
docker build -t tiny-gw:latest .

# 运行容器
docker run -d \
  --name tiny-gw \
  -p 8080:8080 \
  -p 1883:1883 \
  --device=/dev/ttyS0:/dev/ttyS0 \
  tiny-gw:latest

系统服务部署

# 复制系统服务配置
cp tinyGW.service /etc/systemd/system/

# 启用服务
systemctl enable tinyGW
systemctl start tinyGW

常见问题

设备连接问题

  • 检查串口权限和波特率设置
  • 验证设备地址和通信参数
  • 查看系统日志中的通信错误

数据采集问题

  • 检查协议解析脚本是否匹配设备型号
  • 验证采集任务配置与调度时间
  • 查看设备响应数据格式

系统性能优化

  • 调整采集任务间隔,避免高频率采集
  • 优化 Lua 脚本执行效率
  • 配置适当的数据缓存策略

许可证

MIT License