工作中最常用的5种配置中心

819 阅读9分钟

前言

最近有球友问我:分布式配置中心用哪些比较好。

今天就跟大家一起聊聊我认为最常用的5种分布式配置中心,希望对你会有所帮助。

最近准备面试的小伙伴,可以看一下这个宝藏网站(Java突击队):www.susan.net.cn,里面:面试八股文、场景设计题、面试真题、7个项目实战、工作内推什么都有

加苏三的工作内推群

一、配置中心的演进

有些小伙伴在工作中可能还停留在传统的配置管理方式,让我们先来看看配置管理的演进历程。

配置管理的三个时代

1.0 时代:硬编码配置

配置硬编码在代码中:

// 远古时代的配置管理方式
public class DatabaseConfig {
    // 配置硬编码在代码中
    private static final String URL = "jdbc:mysql://localhost:3306/app";
    private static final String USERNAME = "root";
    private static final String PASSWORD = "123456";
    
    public Connection getConnection() {
        // 每次修改配置都需要重新编译部署
        return DriverManager.getConnection(URL, USERNAME, PASSWORD);
    }
}

每次修改配置都需要重新编译部署,显然非常不方便。

2.0 时代:配置文件外部化

通过配置文件管理:

# application.properties
db.url=jdbc:mysql://localhost:3306/app
db.username=root
db.password=123456
// 通过配置文件管理
@Configuration
public class DatabaseConfig {
    
    @Value("${db.url}")
    private String url;
    
    @Value("${db.username}")
    private String username;
    
    @Value("${db.password}")
    private String password;
    
    // 配置变更仍需重启应用
}

但配置变更仍需重启应用。

3.0 时代:配置中心时代

现代配置中心的使用方式:

// 现代配置中心的使用方式
@Configuration
public class DynamicDatabaseConfig {
    
    @Autowired
    private ConfigService configService;
    
    // 配置动态更新,无需重启
    @RefreshScope
    @Bean
    public DataSource dataSource() {
        // 从配置中心实时获取配置
        String url = configService.getProperty("db.url");
        String username = configService.getProperty("db.username");
        String password = configService.getProperty("db.password");
        
        return DataSourceBuilder.create()
            .url(url)
            .username(username)
            .password(password)
            .build();
    }
}

配置动态更新,无需重启,程序能够从配置中心实时获取配置。

为什么需要配置中心?

让我们通过一个简单的对比来理解配置中心的价值:

传统方式的配置文件分散到每个应用当中,非常不方便管理和唯一。

配置中心的核心价值:

  • 统一管理:所有配置集中存储和管理
  • 动态更新:配置变更实时推送到应用
  • 版本控制:配置变更历史追踪和回滚
  • 权限管控:敏感配置的访问控制
  • 环境隔离:不同环境配置隔离管理

二、Spring Cloud Config:Spring生态的原生选择

有些小伙伴在工作中使用Spring Cloud体系时,首先接触到的可能就是Spring Cloud Config。

作为Spring Cloud家族的一员,它与Spring生态无缝集成。

架构深度解析

Spring Cloud Config采用经典的客户端-服务器架构:

核心实现原理

配置服务器端实现:

@SpringBootApplication
@EnableConfigServer
public class ConfigServerApplication {
    public static void main(String[] args) {
        SpringApplication.run(ConfigServerApplication.class, args);
    }
}

// 配置服务器核心配置
@Configuration
public class ConfigServerConfig {
    
    // 支持多种存储后端
    @Bean
    public MultipleJGitEnvironmentRepository multipleJGitEnvironmentRepository() {
        MultipleJGitEnvironmentRepository repository = new MultipleJGitEnvironmentRepository();
        
        // Git仓库配置
        Map<String, PatternMatchingJGitEnvironmentRepository> repos = new HashMap<>();
        repos.put("service-.*", createGitRepo("https://github.com/config/service-config"));
        repos.put("user-.*", createGitRepo("https://github.com/config/user-config"));
        
        repository.setRepos(repos);
        return repository;
    }
    
    private PatternMatchingJGitEnvironmentRepository createGitRepo(String uri) {
        PatternMatchingJGitEnvironmentRepository repo = new PatternMatchingJGitEnvironmentRepository();
        repo.setUri(uri);
        repo.setBasedir("/tmp/config-repo");
        return repo;
    }
}

配置客户端实现:

// 客户端启动配置
@SpringBootApplication
@EnableEurekaClient
public class UserServiceApplication {
    public static void main(String[] args) {
        SpringApplication.run(UserServiceApplication.class, args);
    }
}

// 配置客户端核心逻辑
@Configuration
@RefreshScope
public class ApplicationConfig {
    
    // 动态配置注入
    @Value("${app.database.url:jdbc:mysql://localhost:3306/default}")
    private String databaseUrl;
    
    @Value("${app.redis.host:localhost}")
    private String redisHost;
    
    // 配置变更监听
    @EventListener
    public void handleRefresh(EnvironmentChangeEvent event) {
        System.out.println("配置发生变更: " + event.getKeys());
        // 重新初始化相关组件
        refreshDataSource();
    }
    
    private void refreshDataSource() {
        // 动态重建数据源
        // 实际项目中需要更精细的控制
    }
    
    // 手动触发配置刷新
    @RestController
    class RefreshController {
        @PostMapping("/refresh")
        public String refresh() {
            // 通过Actuator端点刷新配置
            return "Configuration refreshed";
        }
    }
}

配置获取的详细流程

高级特性:配置加密

// 配置加密支持
@Configuration
public class EncryptionConfig {
    
    // 使用JCE加密敏感配置
    @Bean
    public TextEncryptor textEncryptor() {
        return new EncryptorFactory().create("my-secret-key");
    }
}

// 加密配置的使用
public class SensitiveConfig {
    
    // 数据库密码加密存储
    // 在配置文件中存储为: {cipher}FKSAJDFGYOS8F7GLHAKERHG13K4H1KO
    
    @Value("${encrypted.db.password}")
    private String encryptedPassword;
    
    public String getDecryptedPassword() {
        // Config Server会自动解密
        return encryptedPassword;
    }
}

Spring Cloud Config的优缺点

优点:

  • 与Spring生态完美集成
  • 支持多种存储后端(Git、SVN、本地文件等)
  • 配置版本化管理
  • 配置加密支持

缺点:

  • 配置变更需要手动刷新或依赖Git Webhook
  • 客户端长轮询,实时性相对较差
  • 缺乏友好的管理界面
  • 高可用配置相对复杂

最近为了帮助大家找工作,专门建了一些工作内推群,各大城市都有,欢迎各位HR和找工作的小伙伴进群交流,群里目前已经收集了不少的工作内推岗位。加苏三的微信:li_su223,备注:掘金+所在城市,即可进群。

三、Apollo:携程开源的企业级配置中心

有些小伙伴在大型互联网公司工作,可能已经接触过Apollo。

作为携程开源的配置中心,它在功能和稳定性上都有很好的表现。

架构深度解析

Apollo采用分布式架构,支持高可用和水平扩展:

核心组件详细实现

客户端实现:

// Apollo客户端核心配置
@Configuration
public class ApolloClientConfig {
    
    @Bean
    public Config config() {
        // 系统属性配置Apollo Meta Server地址
        System.setProperty("apollo.meta", "http://apollo-config:8080");
        
        // 初始化配置
        Config appConfig = ConfigService.getAppConfig();
        
        // 添加配置变更监听器
        appConfig.addChangeListener(new ConfigChangeListener() {
            @Override
            public void onChange(ConfigChangeEvent changeEvent) {
                for (String key : changeEvent.changedKeys()) {
                    ConfigChange change = changeEvent.getChange(key);
                    System.out.println(String.format(
                        "配置发生变更 - key: %s, oldValue: %s, newValue: %s, changeType: %s",
                        change.getPropertyName(), change.getOldValue(),
                        change.getNewValue(), change.getChangeType()));
                    
                    // 根据变更类型处理
                    handleConfigChange(change);
                }
            }
        });
        
        return appConfig;
    }
    
    private void handleConfigChange(ConfigChange change) {
        switch (change.getPropertyName()) {
            case "app.database.url":
                refreshDataSource();
                break;
            case "app.redis.host":
                refreshRedisConnection();
                break;
            case "app.feature.toggle":
                updateFeatureToggle();
                break;
        }
    }
}

// 配置使用示例
@Service
public class UserService {
    
    @Autowired
    private Config config;
    
    // 获取配置值,支持默认值
    private String getDatabaseUrl() {
        return config.getProperty("app.database.url", 
            "jdbc:mysql://localhost:3306/default");
    }
    
    // 获取整数配置
    private int getMaxConnections() {
        return config.getIntProperty("app.database.max-connections", 10);
    }
    
    // 获取布尔配置
    private boolean isFeatureEnabled() {
        return config.getBooleanProperty("app.feature.new-payment", false);
    }
    
    // 定时任务配置动态更新
    @Scheduled(fixedDelayString = "${app.job.delay:5000}")
    public void scheduledTask() {
        // 配置变更会自动生效
        int delay = config.getIntProperty("app.job.delay", 5000);
        System.out.println("当前任务间隔: " + delay);
    }
}

配置监听和动态更新:

// 高级配置监听模式
@Component
public class AdvancedConfigListener {
    
    private final Map<String, List<Consumer<String>>> configListeners = new ConcurrentHashMap<>();
    
    @PostConstruct
    public void init() {
        Config config = ConfigService.getAppConfig();
        
        // 注册特定配置的监听器
        registerConfigListener(config, "app.database.url", this::onDatabaseUrlChange);
        registerConfigListener(config, "app.redis.cluster", this::onRedisClusterChange);
        registerConfigListener(config, "app.rate.limit", this::onRateLimitChange);
    }
    
    private void registerConfigListener(Config config, String key, Consumer<String> listener) {
        config.addChangeListener(changeEvent -> {
            if (changeEvent.isChanged(key)) {
                String newValue = changeEvent.getChange(key).getNewValue();
                listener.accept(newValue);
            }
        });
        
        // 保存监听器用于后续管理
        configListeners.computeIfAbsent(key, k -> new ArrayList<>()).add(listener);
    }
    
    private void onDatabaseUrlChange(String newUrl) {
        System.out.println("数据库URL变更为: " + newUrl);
        // 重新初始化数据源
        DataSourceManager.refresh(newUrl);
    }
    
    private void onRedisClusterChange(String newCluster) {
        System.out.println("Redis集群配置变更为: " + newCluster);
        // 重新连接Redis集群
        RedisClient.reconnect(newCluster);
    }
    
    private void onRateLimitChange(String newLimit) {
        System.out.println("限流配置变更为: " + newLimit);
        // 更新限流器配置
        RateLimiter.updateConfig(Integer.parseInt(newLimit));
    }
}

命名空间和多环境支持

// 多命名空间配置
public class MultiNamespaceConfig {
    
    // 获取默认命名空间配置
    private Config defaultConfig = ConfigService.getAppConfig();
    
    // 获取特定命名空间配置
    private Config databaseConfig = ConfigService.getConfig("DATABASE-NS");
    private Config featureConfig = ConfigService.getConfig("FEATURE-NS");
    private Config secretConfig = ConfigService.getConfig("SECRET-NS");
    
    public void useMultipleNamespaces() {
        // 从不同命名空间获取配置
        String dbUrl = databaseConfig.getProperty("url", "default-url");
        boolean newFeature = featureConfig.getBooleanProperty("new-ui", false);
        String apiKey = secretConfig.getProperty("api.key", "");
        
        // 根据配置初始化组件
        initializeServices(dbUrl, newFeature, apiKey);
    }
    
    // 公共配置和私有配置分离
    public void setupConfigHierarchy() {
        // 公共配置(应用级别)
        String appName = defaultConfig.getProperty("app.name", "unknown");
        
        // 数据库配置(数据库命名空间)
        String dbConfig = databaseConfig.getProperty("connection.pool", "default");
        
        // 特性开关(特性命名空间)
        boolean darkMode = featureConfig.getBooleanProperty("dark.mode", false);
        
        System.out.println(String.format(
            "应用: %s, 数据库配置: %s, 暗黑模式: %s", 
            appName, dbConfig, darkMode));
    }
}

Apollo配置更新流程

Apollo的优缺点

优点:

  • 配置变更实时推送(1秒内)
  • 完善的权限管理和审计
  • 多环境、多集群、多命名空间支持
  • 友好的管理界面
  • 客户端配置缓存,高可用

缺点:

  • 部署相对复杂
  • 依赖MySQL等外部存储
  • 客户端内存占用相对较高

四、Nacos:阿里巴巴开源的动态服务发现和配置管理

有些小伙伴在微服务架构中既需要服务发现又需要配置管理,Nacos提供了一个统一的解决方案。

架构深度解析

Nacos集服务发现和配置管理于一体:

核心实现原理

Spring Cloud Alibaba集成:

// Nacos配置管理
@SpringBootApplication
@EnableDiscoveryClient
public class NacosApplication {
    public static void main(String[] args) {
        SpringApplication.run(NacosApplication.class, args);
    }
}

// Nacos配置类
@Configuration
@NacosPropertySource(dataId = "user-service", autoRefreshed = true)
public class NacosConfig {
    
    // 通过注解获取配置
    @NacosValue(value = "${app.database.url:jdbc:mysql://localhost:3306/default}", autoRefreshed = true)
    private String databaseUrl;
    
    @NacosValue(value = "${app.thread.pool.size:10}", autoRefreshed = true)
    private int threadPoolSize;
    
    // 配置变更监听
    @NacosConfigListener(dataId = "user-service")
    public void onConfigChange(String newConfig) {
        System.out.println("配置发生变更: " + newConfig);
        // 解析新配置并应用
        applyNewConfig(parseConfig(newConfig));
    }
    
    // 手动获取配置
    @Autowired
    private NacosConfigManager configManager;
    
    public String getConfig(String dataId) throws Exception {
        ConfigService configService = configManager.getConfigService();
        return configService.getConfig(dataId, "DEFAULT_GROUP", 5000);
    }
}

// 服务发现集成
@Service
public class UserService {
    
    @Autowired
    private NacosDiscoveryProperties discoveryProperties;
    
    @Autowired
    private NacosServiceManager nacosServiceManager;
    
    public void registerService() {
        // 获取当前服务实例
        Instance instance = new Instance();
        instance.setIp("192.168.1.100");
        instance.setPort(8080);
        instance.setWeight(1.0);
        instance.setClusterName("DEFAULT");
        
        // 注册服务实例
        try {
            NamingService namingService = nacosServiceManager.getNamingService();
            namingService.registerInstance("user-service", instance);
        } catch (NacosException e) {
            throw new RuntimeException("服务注册失败", e);
        }
    }
    
    // 服务发现
    public List<Instance> discoverServices(String serviceName) {
        try {
            NamingService namingService = nacosServiceManager.getNamingService();
            return namingService.getAllInstances(serviceName);
        } catch (NacosException e) {
            throw new RuntimeException("服务发现失败", e);
        }
    }
}

配置管理和服务发现的协同:

// 配置驱动的服务发现
@Component
public class ConfigDrivenDiscovery {
    
    @Autowired
    private NacosConfigProperties configProperties;
    
    @Autowired
    private NacosDiscoveryProperties discoveryProperties;
    
    // 根据配置动态调整服务发现策略
    @NacosConfigListener(dataId = "discovery-strategy")
    public void onDiscoveryStrategyChange(String strategyConfig) {
        DiscoveryConfig config = parseDiscoveryConfig(strategyConfig);
        
        // 动态更新服务发现配置
        updateDiscoveryConfig(config);
    }
    
    private void updateDiscoveryConfig(DiscoveryConfig config) {
        // 更新集群配置
        discoveryProperties.setClusterName(config.getClusterName());
        
        // 更新负载均衡策略
        if ("weighted".equals(config.getLoadBalanceStrategy())) {
            enableWeightedLoadBalancing();
        } else {
            enableRoundRobinLoadBalancing();
        }
        
        // 更新健康检查配置
        updateHealthCheckConfig(config.getHealthCheck());
    }
}

// 配置版本管理和回滚
@Service
public class NacosConfigVersioning {
    
    @Autowired
    private ConfigService configService;
    
    // 获取配置历史版本
    public List<ConfigHistory> getConfigHistory(String dataId, String group) throws NacosException {
        // 查询配置变更历史
        List<ConfigHistory> history = new ArrayList<>();
        
        // 实际实现中会调用Nacos的历史版本API
        // 这里简化实现
        return history;
    }
    
    // 回滚到指定版本
    public boolean rollbackConfig(String dataId, String group, long version) throws NacosException {
        // 获取历史配置内容
        String historyConfig = getConfigByVersion(dataId, group, version);
        
        // 发布回滚后的配置
        return configService.publishConfig(dataId, group, historyConfig);
    }
    
    // 配置监听器管理
    public void manageConfigListeners(String dataId) {
        try {
            // 添加配置监听器
            configService.addListener(dataId, "DEFAULT_GROUP", new Listener() {
                @Override
                public void receiveConfigInfo(String configInfo) {
                    System.out.println("接收到配置变更: " + configInfo);
                    handleConfigUpdate(configInfo);
                }
                
                @Override
                public Executor getExecutor() {
                    return Executors.newSingleThreadExecutor();
                }
            });
        } catch (NacosException e) {
            throw new RuntimeException("添加配置监听器失败", e);
        }
    }
}

Nacos配置更新机制

Nacos的优缺点

优点:

  • 服务发现和配置管理一体化
  • 支持AP和CP模式切换
  • 配置变更实时推送
  • 与Spring Cloud生态良好集成
  • 相对轻量,部署简单

缺点:

  • 管理界面相对简单
  • 权限管理功能较弱
  • 大规模集群性能需要验证

五、Consul:基于HashiCorp生态的服务网格配置中心

有些小伙伴在云原生环境中工作,可能接触过Consul。

它不仅是配置中心,更是完整的服务网格解决方案。

架构深度解析

Consul采用多数据中心架构:

核心实现原理

Java客户端集成:

// Consul配置管理
@Configuration
public class ConsulConfig {
    
    @Bean
    public ConsulClient consulClient() {
        // 创建Consul客户端
        return new ConsulClient("localhost", 8500);
    }
    
    @Bean
    public ConfigPropertySourceLocator configPropertySourceLocator() {
        return new ConsulConfigPropertySourceLocator(consulClient());
    }
}

// Consul配置监听
@Component
public class ConsulConfigWatcher {
    
    @Autowired
    private ConsulClient consulClient;
    
    private final Map<String, List<Consumer<String>>> watchers = new ConcurrentHashMap<>();
    
    @PostConstruct
    public void init() {
        // 启动配置监听
        watchConfig("config/app/database");
        watchConfig("config/app/redis");
        watchConfig("config/app/features");
    }
    
    private void watchConfig(String key) {
        new Thread(() -> {
            while (true) {
                try {
                    // 获取配置并设置监听
                    Response<GetValue> response = consulClient.getKVValue(key);
                    if (response.getValue() != null) {
                        String config = response.getValue().getDecodedValue();
                        notifyWatchers(key, config);
                    }
                    
                    // 阻塞等待配置变更
                    long lastIndex = response.getConsulIndex();
                    response = consulClient.getKVValue(key, 
                        new QueryParams(BlockingMode.SOURCE, 60000, lastIndex));
                    
                } catch (Exception e) {
                    System.err.println("监听配置失败: " + e.getMessage());
                    try {
                        Thread.sleep(5000);
                    } catch (InterruptedException ie) {
                        Thread.currentThread().interrupt();
                        break;
                    }
                }
            }
        }).start();
    }
    
    public void registerWatcher(String key, Consumer<String> watcher) {
        watchers.computeIfAbsent(key, k -> new ArrayList<>()).add(watcher);
    }
    
    private void notifyWatchers(String key, String config) {
        List<Consumer<String>> keyWatchers = watchers.get(key);
        if (keyWatchers != null) {
            keyWatchers.forEach(watcher -> watcher.accept(config));
        }
    }
}

// Spring Cloud Consul集成
@SpringBootApplication
@EnableDiscoveryClient
public class ConsulApplication {
    
    public static void main(String[] args) {
        SpringApplication.run(ConsulApplication.class, args);
    }
}

// 配置使用示例
@Service
@RefreshScope
public class ConfigurableService {
    
    @Value("${app.database.url}")
    private String databaseUrl;
    
    @Value("${app.feature.new-payment:false}")
    private boolean newPaymentFeature;
    
    // 服务注册
    @EventListener
    public void onApplicationReady(ApplicationReadyEvent event) {
        registerServiceWithConsul();
    }
    
    private void registerServiceWithConsul() {
        try {
            ConsulClient consulClient = new ConsulClient();
            
            NewService newService = new NewService();
            newService.setId("user-service-1");
            newService.setName("user-service");
            newService.setAddress("192.168.1.100");
            newService.setPort(8080);
            
            // 健康检查配置
            NewService.Check check = new NewService.Check();
            check.setHttp("http://192.168.1.100:8080/health");
            check.setInterval("10s");
            check.setTimeout("5s");
            newService.setCheck(check);
            
            consulClient.agentServiceRegister(newService);
            
        } catch (Exception e) {
            throw new RuntimeException("服务注册失败", e);
        }
    }
}

服务网格集成:

// Consul服务网格配置
@Component
public class ConsulServiceMesh {
    
    @Autowired
    private ConsulClient consulClient;
    
    // 配置服务网格策略
    public void configureServiceMesh() {
        // 配置服务路由规则
        configureServiceRouter();
        
        // 配置负载均衡
        configureLoadBalancing();
        
        // 配置故障恢复策略
        configureResilience();
    }
    
    private void configureServiceRouter() {
        // 创建服务路由配置
        String routingConfig = """
            {
                "routes": [
                    {
                        "match": {
                            "http": {
                                "path_prefix": "/api/v1/"
                            }
                        },
                        "destination": {
                            "service": "user-service"
                        }
                    }
                ]
            }
            """;
        
        // 将配置写入Consul KV存储
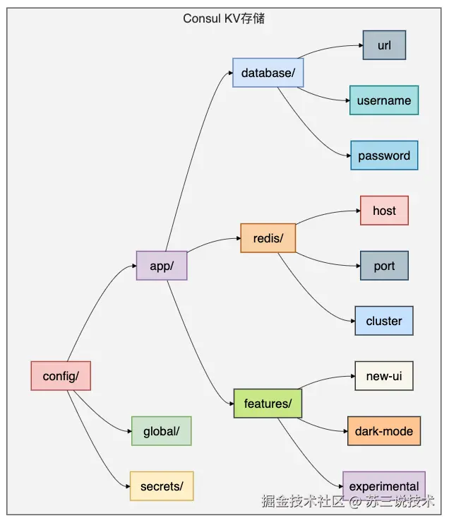
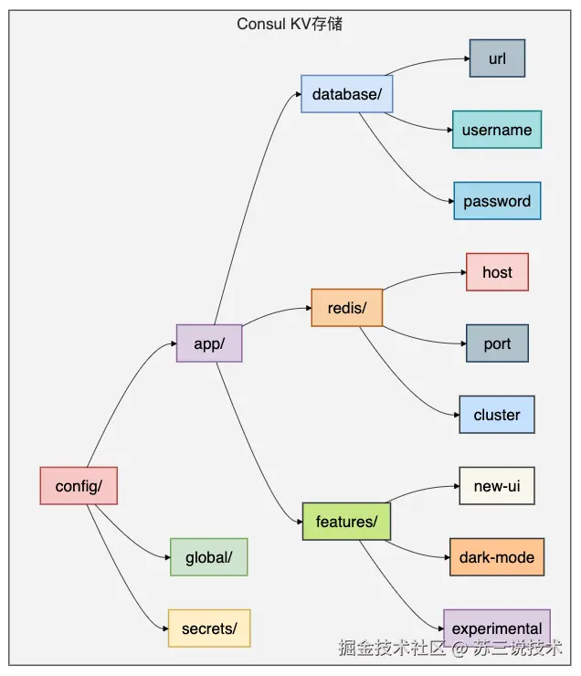
        consulClient.setKVValue("config/service-router", routingConfig);
    }
    
    // 多数据中心配置同步
    public void syncMultiDatacenterConfig() {
        // 配置跨数据中心服务发现
        String multiDcConfig = """
            {
                "datacenters": ["dc1", "dc2"],
                "failover": {
                    "dc2": {
                        "service": "user-service",
                        "policy": "failover"
                    }
                }
            }
            """;
        
        consulClient.setKVValue("config/multi-dc", multiDcConfig);
    }
}

Consul配置存储结构

Consul的优缺点

优点:

  • 完整的服务网格解决方案
  • 多数据中心支持
  • 强一致性和高可用性
  • 健康检查和故障恢复
  • 丰富的ACL和安全特性

缺点:

  • 资源消耗相对较大
  • 部署和运维复杂
  • 学习曲线较陡
  • 客户端集成相对复杂

六、Etcd:Kubernetes原生的键值存储配置中心

有些小伙伴在Kubernetes环境中工作,Etcd是必须了解的配置中心,因为它是Kubernetes的大脑。

架构深度解析

Etcd采用Raft一致性算法:

核心实现原理

Java客户端集成:

// Etcd客户端配置
@Configuration
public class EtcdConfig {
    
    @Bean
    public Client etcdClient() {
        // 连接Etcd集群
        return Client.builder()
            .endpoints("http://etcd1:2379", "http://etcd2:2379", "http://etcd3:2379")
            .build();
    }
    
    @Bean
    public KV etcdKV() {
        return etcdClient().getKVClient();
    }
    
    @Bean
    public Watch etcdWatch() {
        return etcdClient().getWatchClient();
    }
}

// Etcd配置管理
@Service
public class EtcdConfigManager {
    
    @Autowired
    private KV etcdKV;
    
    @Autowired
    private Watch etcdWatch;
    
    private final Map<String, List<Consumer<String>>> configWatchers = new ConcurrentHashMap<>();
    
    // 保存配置
    public void saveConfig(String key, String value) {
        ByteSequence etcdKey = ByteSequence.from(key.getBytes());
        ByteSequence etcdValue = ByteSequence.from(value.getBytes());
        
        etcdKV.put(etcdKey, etcdValue).join();
    }
    
    // 获取配置
    public String getConfig(String key) {
        ByteSequence etcdKey = ByteSequence.from(key.getBytes());
        
        GetResponse response = etcdKV.get(etcdKey).join();
        if (response.getKvs().isEmpty()) {
            return null;
        }
        
        return response.getKvs().get(0).getValue().toString();
    }
    
    // 监听配置变更
    public void watchConfig(String key) {
        ByteSequence etcdKey = ByteSequence.from(key.getBytes());
        
        etcdWatch.watch(etcdKey, new Watch.Listener() {
            @Override
            public void onNext(WatchResponse response) {
                for (WatchEvent event : response.getEvents()) {
                    if (event.getEventType() == WatchEvent.EventType.PUT) {
                        String newValue = event.getKeyValue().getValue().toString();
                        notifyWatchers(key, newValue);
                    }
                }
            }
            
            @Override
            public void onError(Throwable throwable) {
                System.err.println("配置监听错误: " + throwable.getMessage());
            }
            
            @Override
            public void onCompleted() {
                System.out.println("配置监听完成");
            }
        });
    }
    
    // 租约和TTL支持
    public void saveConfigWithTTL(String key, String value, long ttlSeconds) {
        ByteSequence etcdKey = ByteSequence.from(key.getBytes());
        ByteSequence etcdValue = ByteSequence.from(value.getBytes());
        
        // 创建租约
        Lease leaseClient = etcdClient().getLeaseClient();
        long leaseId = leaseClient.grant(ttlSeconds).join().getID();
        
        // 使用租约保存配置
        etcdKV.put(etcdKey, etcdValue, PutOption.newBuilder().withLeaseId(leaseId).build()).join();
    }
}

// Kubernetes配置集成
@Component
public class KubernetesConfigSync {
    
    @Autowired
    private EtcdConfigManager etcdConfigManager;
    
    // 同步Kubernetes ConfigMap到Etcd
    public void syncConfigMapToEtcd(String configMapName) {
        // 在实际实现中,这里会调用Kubernetes API获取ConfigMap
        // 然后同步到Etcd中
        
        Map<String, String> configData = getConfigMapData(configMapName);
        
        for (Map.Entry<String, String> entry : configData.entrySet()) {
            String etcdKey = "configmaps/" + configMapName + "/" + entry.getKey();
            etcdConfigManager.saveConfig(etcdKey, entry.getValue());
        }
    }
    
    // 从Etcd生成Kubernetes配置
    public Map<String, String> generateConfigFromEtcd(String prefix) {
        Map<String, String> config = new HashMap<>();
        
        // 获取指定前缀的所有配置
        // 实际实现中会使用范围查询
        return config;
    }
}

分布式锁实现:

// 基于Etcd的分布式锁
@Component
public class EtcdDistributedLock {
    
    @Autowired
    private Client etcdClient;
    
    private final Map<String, Lock> locks = new ConcurrentHashMap<>();
    
    public boolean tryLock(String lockKey, long timeoutSeconds) {
        try {
            Lock lockClient = etcdClient.getLockClient();
            Lock lock = lockClient.lock(ByteSequence.from(lockKey.getBytes()), timeoutSeconds);
            
            if (lock != null) {
                locks.put(lockKey, lock);
                return true;
            }
            return false;
        } catch (Exception e) {
            throw new RuntimeException("获取锁失败: " + e.getMessage(), e);
        }
    }
    
    public void unlock(String lockKey) {
        Lock lock = locks.get(lockKey);
        if (lock != null) {
            try {
                lock.unlock();
                locks.remove(lockKey);
            } catch (Exception e) {
                throw new RuntimeException("释放锁失败: " + e.getMessage(), e);
            }
        }
    }
    
    // 配置更新的分布式锁保护
    public void updateConfigWithLock(String configKey, String newValue) {
        String lockKey = "lock:" + configKey;
        
        if (tryLock(lockKey, 30)) {
            try {
                // 在锁保护下更新配置
                etcdConfigManager.saveConfig(configKey, newValue);
                
                // 模拟复杂的配置更新逻辑
                Thread.sleep(1000);
                
            } catch (Exception e) {
                throw new RuntimeException("配置更新失败", e);
            } finally {
                unlock(lockKey);
            }
        } else {
            throw new RuntimeException("获取配置更新锁超时");
        }
    }
}

Etcd在Kubernetes中的角色

Etcd的优缺点

优点:

  • 高性能,低延迟
  • 强一致性保证
  • Kubernetes原生支持
  • 简单的API设计
  • 可靠的分布式锁

缺点:

  • 功能相对简单
  • 缺乏友好的管理界面
  • 客户端生态相对较小
  • 运维复杂度高

七、5大配置中心对比

通过前面的详细分析,我们现在对这五种配置中心有了深入的了解。

让我们通过一个全面的对比来帮助大家做出正确的技术选型。

详细对比表格

特性维度Spring Cloud ConfigApolloNacosConsulEtcd
配置实时推送需要手动刷新1秒内实时推送实时推送实时推送实时推送
配置格式支持多种格式多种格式多种格式Key-ValueKey-Value
权限管理基础完善基础完善基础
版本管理Git版本管理完善基础基础基础
服务发现需集成Eureka不支持支持支持支持
管理界面完善完善基础
部署复杂度简单复杂中等复杂中等
生态集成Spring Cloud原生需客户端集成Spring Cloud AlibabaHashiCorp生态Kubernetes原生

选型指南

选择Spring Cloud Config当:

  • 已经在使用Spring Cloud全家桶
  • 团队熟悉Git工作流
  • 配置实时性要求不高
  • 希望最小化外部依赖

选择Apollo当:

  • 企业级应用,需要完善的权限管理
  • 配置频繁变更,需要实时生效
  • 多环境、多集群管理需求
  • 需要友好的管理界面

选择Nacos当:

  • 需要统一的配置管理和服务发现
  • Spring Cloud Alibaba技术栈
  • 希望部署和维护相对简单
  • 对权限管理要求不高

选择Consul当:

  • 需要完整的服务网格解决方案
  • 多数据中心部署
  • 强一致性和高可用性要求
  • 丰富的安全特性需求

选择Etcd当:

  • Kubernetes环境
  • 高性能和低延迟要求
  • 强一致性保证
  • 相对简单的配置管理需求

实战场景建议

场景1:传统企业微服务改造

推荐:Spring Cloud Config + Eureka
理由:技术栈统一,学习成本低,与现有Spring体系完美集成

场景2:大型互联网电商平台

推荐:Apollo
理由:配置频繁变更,需要完善的权限审计,多环境管理

场景3:云原生技术栈

推荐:Nacos 或 Consul
理由:服务发现和配置管理一体化,云原生生态友好

场景4:Kubernetes环境

推荐:Etcd(Kubernetes内置) + 可选Nacos用于应用配置
理由:基础设施和应用配置分离,各司其职

总结

在选择配置中心时需要考虑以下关键因素:

  1. 技术栈匹配:选择与团队技术栈最匹配的方案
  2. 功能需求:根据实际的配置管理需求选择合适的功能集
  3. 运维成本:考虑部署、监控、维护的复杂度
  4. 社区生态:选择有活跃社区和良好生态支持的项目
  5. 长期演进:考虑技术的长期发展和演进路径

记住,没有最好的配置中心,只有最适合的配置中心。

最后说一句(求关注,别白嫖我)

如果这篇文章对您有所帮助,或者有所启发的话,帮忙关注一下我的同名公众号:苏三说技术,您的支持是我坚持写作最大的动力。

求一键三连:点赞、转发、在看。

关注公众号:【苏三说技术】,在公众号中回复:进大厂,可以免费获取我最近整理的10万字的面试宝典,好多小伙伴靠这个宝典拿到了多家大厂的offer。