LangChain、 Dify、 n8n、 Coze:四大AI框架怎么选?

588 阅读8分钟

LangChain、 Dify、 n8n、 Coze:四大AI框架怎么选?

当前 AI 应用开发框架众多,要为项目选型还挺不容易的。【AI大模型教程】

而 LangChain 近年来因其低代码+多模型兼容特点备受瞩目,该开源框架声称通过预构建的模块化组件和统一的 API,只需约 10 行代码即可部署一个 Agent。

近期LangChain 完成 1.25 亿美元 B 轮融资,估值达 12.5 亿美元,背后正是其为开发者大幅降低构建难度的技术优势。

除了 LangChain,还有像 n8n、Dify、Coze 等自动化/低代码平台,他们都能做AI项目,并且各有侧重点。

今天我们就简单梳理各类方案特点与适用场景,帮助 CTO 们明晰在不同需求下该如何选型。

unsetunsetLangChain的崛起历史unsetunset

其实类似LangChain这种AI框架很多,比如早期的AutoGPT、BabyAGI,而且他们也很努力:AutoGPT 通过循环调用 GPT-4 来“自主”完成目标任务,BabyAGI 则加上了任务管理和记忆模块。

尽管创新十足,但这些早期框架往往功能单一、可定制性差,难以满足复杂生产需求。LangChain 则在此背景下脱颖而出,成为构建多步骤 LLM 应用的通用开发平台。

它提供了模块化组件来构建 Chains(链)、Agents(代理)和检索器,支持与各种外部工具和数据库集成。简单来说,LangChain 将模型、提示、工具调用、记忆等能力模块化,方便开发者快速拼接复杂流程。

2024 年推出的 版本进行了彻底重构,提供了更加简洁直观的 API,并引入了调试监控平台 LangSmith,其实从这个时候起他已经有点一骑绝尘的意思了。

2025 年,LangChain 应该也意识到一般的RAG技术已经不能满足复杂的记忆需求了,所以 2.0 以 LangGraph 图工作流引擎为核心,支持更复杂的多智能体编排和高级优化工具。

现阶段来说,LangChain的真正对手可能是微软的 Agent Framework,这里依旧有生态闭环的考虑因素在,但不影响LangChain在社区的地位。

接下来,我们将目光聚焦于常见的两类AI项目:工作流与知识库。

unsetunset工作流AIunsetunset

当前阶段工作AI流普遍遵循 思考→行动→反馈 的循环模式。

在每个步骤中,模型基于已有业务逻辑决定下一步操作,系统执行相应动作。

比如在自动审批场景中,LLM先输出调用OCR工具识别发票内容,再基于结果判断金额是否超标,而后再下一步。

这种循环机制使得流程可以分为多个Agent、Chain、Tool的组合:

  1. Agent负责流程决策;
  2. 工具节点执行具体操作,如API调用、数据库查询、文件解析等;
  3. 记忆/状态组件则负责记录中间结果,确保信息传递;

LangChain适合简单连续任务;而对于多步骤、多分支的复杂工作流场景,就要用LangGraph了,他引入图和状态管理,支持条件分支、并行任务与多智能体协作,更适合构建动态决策和全局状态管理的复杂流程。

比如在LangGraph中,审批流程可拆分为多个独立Agent节点(如审核、财务、通知等),各节点独立运行并通过状态传递信息,实现更灵活可靠的业务执行。

PS:这里要特别注意,就我这边实践下来,多Agent的必要性不是很高,大家使用要慎重,不要人为的提升复杂度

在项目快速验证阶段,推荐使用低代码平台,比如Coze、Dify,真的要生产落地再做切换。

unsetunset知识库AIunsetunset

现在企业最常见落地的知识库AI也就两个:AI检索、AI客服。典型流程为:用户提问→检索相关文档→将上下文与问题共同输入LLM→生成答案。

比如员工询问“报销政策”,系统先检索知识库中相关内容,再将文档片段作为上下文供LLM生成回答,确保答案基于最新专有信息,很简单的逻辑,实现上也很类似:

检索阶段使用向量库(如Milvus、Qdrant)或关键词检索查找相似文档;生成阶段通过RetrievalQAChain或自定义工具调用LLM生成答案。

LangChain 这里是完全自由的开发者工具包,适合高度定制的复杂场景,其实这块主要是数据使用策略会很多变;

Dify 提供可视化知识库管理和RAG流水线,开箱即用,支持实时更新,适合技术背景有限的团队;

Coze 这里与Dify类似,但他知识库一块做得是相对较差的,我们熟悉的几个里面,其实FastGPT知识库一部分内容还比较丰富;

n8n 完全不提供知识库,他可通过函数节点调用外部API实现检索,适合将知识库功能嵌入已有自动化流程的轻量应用。

这块其实没太多好说的,我们集中一下说下几个AI项目平台的选项建议:

unsetunset选型建议unsetunset

先说总体结论:

  1. 如果复杂度高、RAG自由度高,那么无脑选择Langchain(LangGraph)即可;
  2. 如果要快速集成多个业务系统,那么n8n可能是最优解;
  3. 快速上线运营,也不想过多维护,没什么花花肠子选Dify;
  4. demo或者轻助理(就是2C的场景),选Coze;

从技术门槛来看,LangChain 需要写代码才能发挥最大威力;而其他平台都提供了可视化操作界面。比如 Coze、Dify 主打拖拽式开发无需编程;n8n 虽然功能强大,但定位偏向技术团队,其设计允许用拖拽整合任意 LLM试上也更熟悉代码逻辑。

因此,如果团队中大部分人不擅长编程,可以无脑上 Coze/Dify;反之若团队高手云集、想要自定义细节,则可以考虑 LangChain。

原生功能方面,各家亮点不同。LangChain 本身就是一个代码库,支持链式调用多个模型和工具,但不内置知识库。想搞多智能体并行控制的话,需要用到其新出的 LangGraph;

Dify 集成了从 Prompt 编排、RAG 检索引擎到 Agent 框架、工作流的全套技术栈;Coze 也提供插件、短期/长期记忆、知识库和可视化工作流等能力,主打一个低门槛切入。

n8n 的核心优势是几百个集成接口和模板库,可以把 AI 能力融合进各种业务流程,但它本身并不提供专用的知识库管理或高级 Agent 功能。

在适用场景上,简单说:若项目复杂度高、需要生产级多步 AI 流程,那么 LangChain 体系最靠谱;

Dify 的定位则横跨 MVP 和企业级:很多创业团队用它做 MVP;

Coze 适合想要快速开发有商业价值的对话智能体,比如发布到字节系应用、飞书、豆包等平台的智能客服,这里会有流量支持

n8n 适合对技术自动化有需求的团队,例如 IT/运营自动化、客服工单处理等,用它做多步 AI 任务也毫无压力。

最后看社区生态:LangChain 绝对称王,其 GitHub Star、文档教程和第三方插件都非常丰富(网上有很多案例);n8n 社区也很活跃,已有 150k+ Star、20w+ 用户,AI 类工作流模板多达 4000 多个。

Dify 开源且社区活跃,官方和用户贡献了大量场景模板,通过 DSL 文件一键导入即可复用;Coze开源了,但第一波后好像没什么持续响动了...

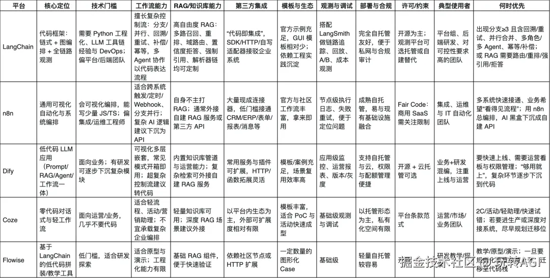
最后给一张简表大家感受下:

unsetunset结语unsetunset

从使用习惯来说,我做生产级别项目会选Langchain、做Demo或者课件会选Coze、做系统集成会选n8n...

只不过,在AI应用开发框架的选型上,没有绝对的最佳选择,会什么就用什么,什么熟悉就选什么好了,因为只要甲方不特别要求,我都会自己写代码...

各位技术决策者,如果要做AI项目,现在要做选型,需要回答几个问题:我们的核心需求是验证概念、快速上线,还是构建高可控的复杂系统?团队的技术储备更偏向于可视化配置还是代码开发?项目的长期演进路径是怎样的?

技术是服务于业务的工具,业务变了技术跟着变就行...