爬虫代理IP资源智能调度系统:基于多维度权重算法的动态分配实践

136 阅读11分钟

背景

在大规模舆情数据采集和市场情报挖掘场景中,爬虫能够正常请求的频率和规模常常受到目标网站的限制。代理IP作为突破访问限制的利器,在实际应用中却面临着诸多挑战:

  • 代理IP质量参差不齐,可用性不稳定
  • 不同供应商的API接口和数据格式不统一
  • 流量使用不均衡,资源利用率低下
  • 缺乏有效的监控和调度机制

针对这些问题,我实现了一套 “爬虫代理IP资源智能调度系统”。通过可用性评估模型与隧道代理服务的结合,实现代理IP的全生命周期管理与动态调度。

方案目标与核心思路

本系统旨在通过自研隧道代理服务,对代理IP资源进行统一管理、实时监控、智能分配
它能够从多个维度评估IP质量(频次、流量、区域、连接成功率等),计算出综合“可用分数”,并基于分数进行动态分配与回收。

本方案解决的核心问题:

  1. 代理IP统一管理:支持多供应商、不同格式的代理源接入与标准化处理;
  2. 多维度数据采集:通过频次、流量、成功率、区域等多维度数据计算综合得分;
  3. 智能调度引擎:根据分数动态调整分配策略,保证资源高效利用;
  4. 可视化监控与告警:通过看板实时查看IP使用情况与可用率,及时发现异常。

┌─────────────────┐    ┌──────────────────┐    ┌─────────────────┐
│   代理IP资源池   │───▶  │  多维度数据采集     │───▶│  智能调度引擎   │
│                 │     │                  │    │                 │
│ • 供应商代理IP   │      │ • 使用频次       │    │ • 权重计算      │
│ • 自建VPS       │      │ • 流量统计       │    │ • 动态分配      │
│ • VPN转发       │      │ • 区域信息       │    │ • 阈值监控      │
└─────────────────┘     │ • 连接成功率     │    └─────────────────┘
                        └──────────────────┘             │
                                    │                    │
                                    ▼                    ▼
                          ┌────────────────┐    ┌────────────────┐
                          │   数据存储层     │    │    租户应用     │
                          │                │    │                │
                          │ • MySQL        │    │ • 代理提取      │
                          │ • ClickHouse   │    │ • 使用监控      │
                          │ • Redis        │    │ • 看板展示      │
                          └────────────────┘    └─── ────────────┘

核心功能模块详解

1. 代理IP资源统一管理

资源接入多样化

  • 支持多供应商代理IP接入
  • 兼容自建VPS和VPN网络转发
  • 统一的认证和信息管理接口

image.png

数据存储优化 采用MySQL持久化存储 + Redis缓存查询,确保高性能读写。

image.png

-- 外部代理列表信息表:存储所有可用的外部代理基础信息
CREATE TABLE `t_tunnel_proxy_external_list` (
  `id` bigint(11) unsigned NOT NULL AUTO_INCREMENT,
  `protocol` varchar(10) DEFAULT 'HTTP' COMMENT '代理协议 HTTP, SOCKS5',
  `proxy_code` varchar(100) NOT NULL COMMENT '代理唯一编码',
  `proxy_category` varchar(100) DEFAULT NULL COMMENT '代理类别',
  `proxy_ip` varchar(100) DEFAULT NULL COMMENT '代理IP地址',
  `proxy_port` int(11) DEFAULT NULL COMMENT '代理端口',
  `need_auth` tinyint unsigned DEFAULT NULL COMMENT '是否需要认证',
  `auth_user` varchar(100) DEFAULT NULL COMMENT '认证用户名',
  `auth_pwd` varchar(100) DEFAULT NULL COMMENT '认证密码',
  `country` varchar(50) DEFAULT NULL COMMENT '所在国家',
  `province` varchar(100) DEFAULT NULL COMMENT '所在省份',
  `city` varchar(200) DEFAULT NULL COMMENT '所在城市',
  `data_source` varchar(100) DEFAULT NULL COMMENT '数据来源',
  `provider` varchar(100) DEFAULT NULL COMMENT '服务提供商',
  `status` varchar(10) DEFAULT 'ENABLE' COMMENT '状态 ENABLE使用中; DISABLE禁止使用',
  `create_time` datetime DEFAULT NULL COMMENT '创建时间',
  `update_time` datetime DEFAULT NULL COMMENT '更新时间',
  PRIMARY KEY (`id`) USING BTREE,
  KEY `status_index` (`status`) USING BTREE,
  KEY `data_source_index` (`data_source`) USING BTREE,
  KEY `provider_index` (`provider`) USING BTREE,
  KEY `proxy_code_index` (`proxy_code`) USING BTREE
) ENGINE=InnoDB AUTO_INCREMENT=1 DEFAULT CHARSET=utf8mb4 COMMENT='外部代理列表信息表:存储所有可用的外部代理基础信息';


-- 隧道代理客户端信息表:存储使用代理服务的客户端(租户)基本信息
CREATE TABLE `t_tunnel_proxy_clients` (
  `id` bigint(11) unsigned NOT NULL AUTO_INCREMENT,
  `parent_client_id` varchar(100) default '' COMMENT '父客户端ID',
  `client_id` varchar(100) NOT NULL COMMENT '客户端唯一标识',
  `client_key` varchar(100) not null comment '客户端请求密钥',
  `client_secret` varchar(100) not null comment '客户端访问密钥',
  `client_role` int(11) unsigned default '1' not null comment '客户端角色 1 管理员; 0 子账号',
  `client_name` varchar(255) NOT NULL COMMENT '客户端名称',
  `creator` varchar(100) NOT NULL COMMENT '创建人',
  `applicant` varchar(100) NOT NULL COMMENT '申请人',
  `dept` varchar(100) NOT NULL COMMENT '所属部门',
  `description` varchar(255) DEFAULT NULL COMMENT '描述信息',
  `client_status` varchar(10) DEFAULT 'ACTIVATE' COMMENT '状态 ACTIVATE使用中; INACTIVATE失效',
  `create_time` datetime NOT NULL DEFAULT CURRENT_TIMESTAMP COMMENT '创建时间',
  `update_time` datetime NOT NULL DEFAULT CURRENT_TIMESTAMP ON UPDATE CURRENT_TIMESTAMP COMMENT '更新时间',
  `expire_time` datetime DEFAULT NULL COMMENT '过期时间',
  PRIMARY KEY (`id`),
  UNIQUE KEY `index_client_id` (`client_id`) USING BTREE
) ENGINE=InnoDB AUTO_INCREMENT=1 DEFAULT CHARSET=utf8mb4 COMMENT='隧道代理客户端信息表:存储使用代理服务的客户端(租户)基本信息';


-- 隧道代理客户端限制配置表:存储客户端的代理使用限制参数
CREATE TABLE `t_tunnel_proxy_client_limits` (
  `id` bigint(11) unsigned NOT NULL AUTO_INCREMENT,
  `parent_client_id` varchar(100) default '' COMMENT '父客户端ID',
  `client_id` varchar(100) NOT NULL COMMENT '客户端唯一标识',
  `max_proxy_count` int(11) unsigned DEFAULT NULL COMMENT '最大分配代理数',
  `allowed_providers` varchar(200) DEFAULT NULL COMMENT '允许使用的服务提供商, 多个用英文逗号隔开',
  `max_connections` int(11) unsigned DEFAULT NULL COMMENT '最大连接数限制',
  `bandwidth_limit` bigint(20) unsigned DEFAULT NULL COMMENT '带宽限制(单位:Bytes)单次连接的最大带宽流量',
  `traffic_quota` bigint(20) unsigned DEFAULT NULL COMMENT '流量配额(单位:Bytes)一旦用尽则账号失效',
  `white_ips` varchar(100) NOT NULL COMMENT 'IP白名单限制 当不为空则仅该IP可以调用提取',
  `white_domains` varchar(100) NOT NULL COMMENT '域名白名单限制 当不为空则仅有该网站放行',
  `black_domains` varchar(100) NOT NULL COMMENT '域名黑名单限制 当不为空则仅有该网站禁止',
  `create_time` datetime NOT NULL DEFAULT CURRENT_TIMESTAMP COMMENT '创建时间',
  `update_time` datetime NOT NULL DEFAULT CURRENT_TIMESTAMP ON UPDATE CURRENT_TIMESTAMP COMMENT '更新时间',
  PRIMARY KEY (`id`),
  CONSTRAINT `fk_client_id` FOREIGN KEY (`client_id`) REFERENCES `t_tunnel_proxy_clients` (`client_id`) ON DELETE CASCADE
) ENGINE=InnoDB DEFAULT CHARSET=utf8mb4 COMMENT='隧道代理客户端限制配置表:存储客户端的代理使用限制参数';


-- 隧道代理客户端映射表:记录客户端与代理的绑定关系
CREATE TABLE `t_tunnel_proxy_client_mapping` (
  `id` bigint(11) unsigned NOT NULL AUTO_INCREMENT,
  `client_id` varchar(100) NOT NULL COMMENT '客户端唯一标识',
  `mapping_id` varchar(100) NOT NULL COMMENT '映射唯一标识, 规则是 client_id + 序号',
  `proxy_code` varchar(100) NOT NULL COMMENT '代理唯一编码',
  `mapping_status` varchar(10) DEFAULT 'ENABLE' COMMENT '映射状态 ENABLE使用中; DISABLE禁止使用',
  `create_time` datetime DEFAULT NULL COMMENT '创建时间',
  `update_time` datetime DEFAULT NULL COMMENT '更新时间',
  PRIMARY KEY (`id`),
  UNIQUE KEY `unique_mapping` (`client_id`, `proxy_code`) USING BTREE
) ENGINE=InnoDB AUTO_INCREMENT=1 DEFAULT CHARSET=utf8mb4 COMMENT='隧道代理客户端映射表:记录客户端与代理的绑定关系';

2. 多维度数据采集体系

静态属性采集
通过集成第三方IP信息服务(如scamalytics.comipinfo.io),定时更新代理IP的:

  • 地理位置信息(国家、城市、经纬度)
  • 网络属性(ISP、组织关联)
  • 风险评分

动态使用监控
基于隧道代理服务实现实时数据上报:

监控指标采集方式存储目标
使用流量实时上报ClickHouse
请求频次计数统计ClickHouse
状态码分布日志分析ClickHouse
响应时间时间戳计算ClickHouse

3. 智能权重分配算法

核心计算公式:

def calculate_availability_score(ip_stats):
    """
    计算代理IP可用性分数
    分数越高表示IP质量越好,优先分配
    """
    # 归一化处理(防零值和平滑处理)
    frequency_norm = log10(max(ip_stats.frequency, 1)) / log10(max_frequency)
    traffic_norm = log10(max(ip_stats.traffic, 1)) / log10(max_traffic)
    
    # 权重配置(可动态调整)
    # 取经验值
    weights = {
        'frequency': 0.3,   # 使用频次权重
        'traffic': 0.3,     # 流量使用权重  
        'region': 0.2,      # 区域权重
        'success': 1.0      # 成功率基础权重
    }
    
    # 区域系数映射(根据业务需求配置)
    region_coefficient = get_region_coefficient(ip_stats.region)
    
    # 综合分数计算
    score = (
        weights['frequency'] * (1 - frequency_norm) +
        weights['traffic'] * (1 - traffic_norm) +
        weights['region'] * region_coefficient +
        ip_stats.success_rate
    ) / (weights['frequency'] + weights['traffic'] + weights['region'] + 1)
    
    return score

算法特点:

  • 📊 对数归一化:压缩极端值影响,提高数据稳定性
  • ⚖️ 可配置权重:根据不同业务场景调整权重参数
  • 🔄 动态更新:定时重新计算,反映最新IP状态
  • 🎯 业务导向:使用频次越低、流量越小、成功率越高的IP分数越高

4. 动态分配策略

初次分配流程

用户申请 → 填写需求信息 → 计算可用IP分数 → 按分数排序 → 分配高分数IP → 建立租户关联

定时监控与再分配

# 定时监控脚本核心逻辑
def monitor_and_reallocate():
    tenants = get_all_tenants()
    
    for tenant in tenants:
        allocated_ips = get_tenant_ips(tenant.id)
        available_count = count_available_ips(allocated_ips)
        
        if available_count < tenant.min_threshold:
            # 触发再分配
            additional_ips = allocate_additional_ips(
                tenant, 
                tenant.min_threshold - available_count
            )
            
            if len(additional_ips) == 0:
                # 资源不足告警
                send_alert(tenant, "IP资源不足")

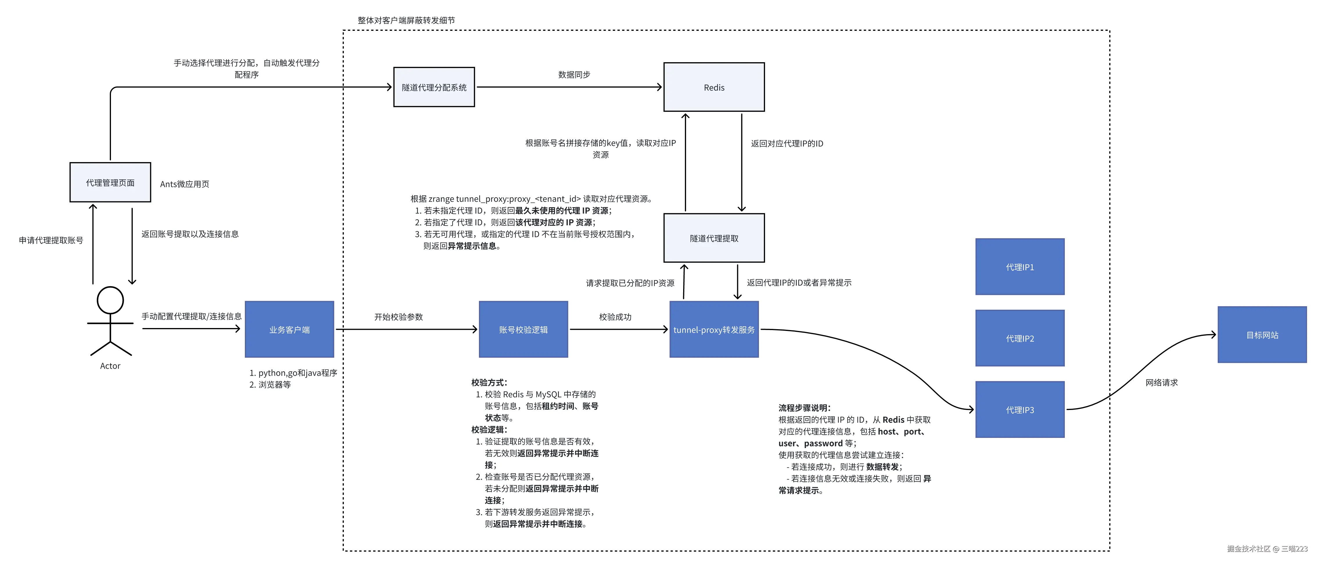
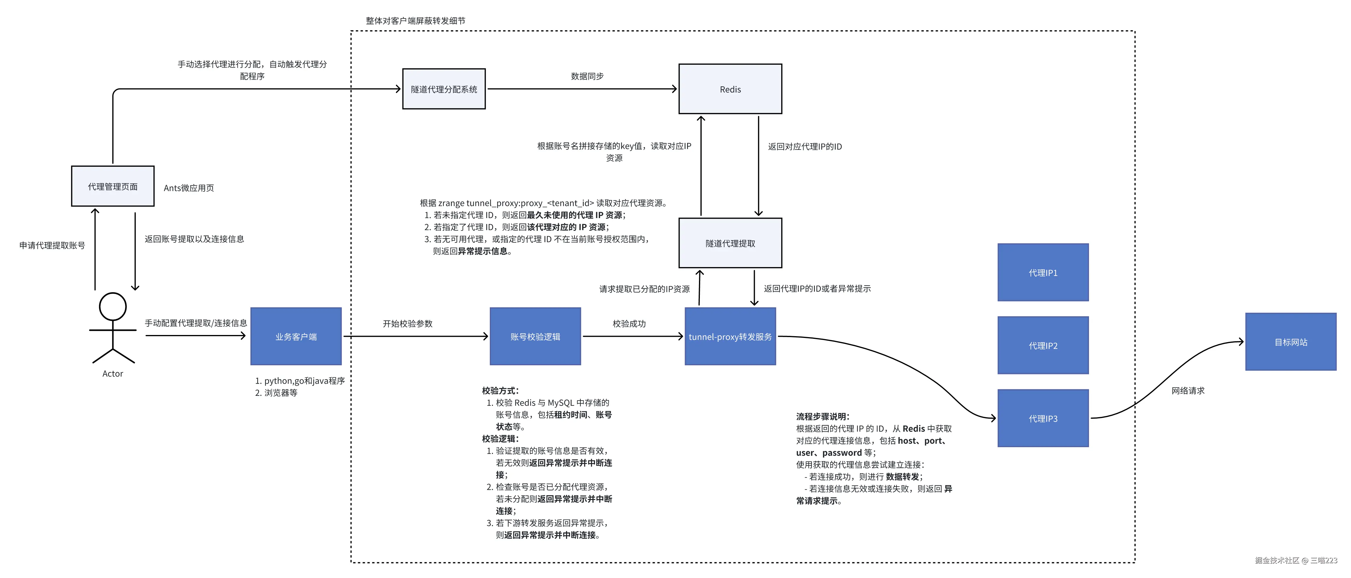
核心交互细节

隧道代理的分配和校验流程

image.png

  1. 代理分配系统tunnel-proxy 分配系统负责用户账号的创建及代理资源的动态分配。
  2. 账号校验与代理提取服务:此流程用于校验隧道代理服务的认证合法性,并处理代理提取操作。

租户创建流程以及代理分配流程时序图

image.png

核心数据转发代码

package service

import (
	"context"
	"crypto/tls"
	"encoding/base64"
	"fmt"
	uuid "github.com/satori/go.uuid"
	"github.com/panjf2000/ants/v2"
	"github.com/sirupsen/logrus"
	"io"
	"net"
	"net/http"
	"net/url"
	"runtime/debug"
	"strings"
	"sync/atomic"
	"time"
	"tproxy/internal/client"
	"tproxy/internal/hook"
	"tproxy/internal/models"
	"tproxy/internal/protocol"
)

// ============================
// 核心结构定义
// ============================

type TproxyHTTPAgent struct {
	Host            string
	Port            int
	done            int32
	ConnectPoolSize int32
	Ants            *ants.Pool
}

type tproxyHTTPContext struct {
	F        logrus.Fields
	Proxyer  *client.TproxyClient
	ProxyReq *protocol.ProxyRequest
	Mtr      *models.TrafficMonitorData
}

// ============================
// 启动监听入口
// ============================

func (t *TproxyHTTPAgent) Listen() {
	if t.Host == "" {
		t.Host = "127.0.0.1"
	}
	if t.Port == 0 {
		t.Port = 50100
	}

	cert := &Certificate{ValidFor: 365 * 24 * time.Hour, KeySize: 2048}
	genCert, err := cert.GenCertificate()
	if err != nil {
		logrus.WithField("action", "Tproxy").Panicf("创建证书失败: %v", err)
	}

	options := ants.Options{PreAlloc: true, Nonblocking: false}
	pool, err := ants.NewPool(int(t.ConnectPoolSize), ants.WithOptions(options))
	if err != nil {
		logrus.Errorf("协程池创建失败: %v", err)
		return
	}
	t.Ants = pool

	addr := fmt.Sprintf("%s:%d", t.Host, t.Port)
	logrus.Infof("Tproxy 启动监听: %s", addr)

	server := http.Server{
		Addr:      addr,
		Handler:   t,
		TLSConfig: &tls.Config{Certificates: []tls.Certificate{genCert}},
	}
	server.ListenAndServe()
}

// ============================
// ServeHTTP 分发
// ============================

func (t *TproxyHTTPAgent) ServeHTTP(w http.ResponseWriter, r *http.Request) {
	switch r.URL.Path {
	case "/health/tproxy_service":
		t.handleMonitor(w, r)
	default:
		t.handleTunnel(w, r)
	}
}

func (t *TproxyHTTPAgent) handleMonitor(w http.ResponseWriter, r *http.Request) {
	logrus.Infof("[Monitor] method=%s path=%s from=%s", r.Method, r.URL.Path, r.RemoteAddr)
	w.WriteHeader(http.StatusOK)
	_, _ = w.Write([]byte(`{"status":200}`))
}

// ============================
// 隧道主逻辑
// ============================

func (t *TproxyHTTPAgent) handleTunnel(w http.ResponseWriter, r *http.Request) {
	defer func() {
		if err := recover(); err != nil {
			logrus.Errorf("[Panic] %v\n%s", err, debug.Stack())
		}
		atomic.AddInt32(&t.done, -1)
	}()

	ctx := &tproxyHTTPContext{
		Proxyer:  &client.TproxyClient{},
		ProxyReq: &protocol.ProxyRequest{Proto: r.Proto},
		Mtr:      models.NewTrafficMonitorData(),
	}
	ctx.F = logrus.Fields{"seq": ctx.Mtr.RndSeqID}
	ctx.Mtr.ConnectingHost = r.Host
	ctx.Mtr.DestinationAddr = r.Host
	ctx.Mtr.SourceAddr = getRealIP(r)
	ctx.Mtr.Method = r.Method
	ctx.Mtr.Protocol = r.Proto

	if atomic.AddInt32(&t.done, 1) > t.ConnectPoolSize {
		ctx.Mtr.Message = "连接过多"
		ctx.Mtr.ErrorOrReport()
		http.Error(w, "Too many requests", http.StatusTooManyRequests)
		return
	}

	logrus.WithFields(ctx.F).Info("开始认证代理凭证")
	authURL := t.authenticate(w, r, ctx)
	if authURL == nil {
		logrus.WithFields(ctx.F).Warn("认证失败,终止请求")
		return
	}

	if r.Method == http.MethodConnect {
		ctx.Mtr.TrafficType = "HTTPS"
		t.handleHTTPS(w, r, ctx, authURL)
	} else {
		ctx.Mtr.TrafficType = "HTTP"
		t.handleHTTP(w, r, ctx, authURL)
	}
}

// ============================
// 认证逻辑
// ============================

func (t *TproxyHTTPAgent) authenticate(w http.ResponseWriter, r *http.Request, ctx *tproxyHTTPContext) *url.URL {
	var (
		flag int
		err  error
	)

	authHeader := ""
	if vals, ok := r.Header["Proxy-Authorization"]; ok && len(vals) > 0 {
		authHeader = vals[0]
	}
	flag, err = ctx.Proxyer.Auth(ctx.Mtr, authHeader)

	if flag != client.PROXY_AUTH_SUCC {
		HttpError(w, fmt.Sprintf("[%d] PROXY_AUTH_FAIL", flag), http.StatusProxyAuthRequired)
		ctx.Mtr.Message = "认证失败: " + err.Error()
		ctx.Mtr.ErrorOrReport()
		return nil
	}

	mapInfo, err := ctx.Proxyer.ResolveMapping(ctx.Mtr)
	if err != nil {
		http.Error(w, err.Error(), http.StatusServiceUnavailable)
		ctx.Mtr.Message = "提取失败: " + err.Error()
		ctx.Mtr.ErrorOrReport()
		return nil
	}

	var proxyURL string
	if mapInfo.HasProxyAuth == 0 {
		proxyURL = fmt.Sprintf("%s://%s:%d", mapInfo.Protocol, mapInfo.ProxyHost, mapInfo.ProxyPort)
	} else {
		proxyURL = fmt.Sprintf("%s://%s:%s@%s:%d", mapInfo.Protocol,
			mapInfo.ProxyUser, mapInfo.ProxyPwd, mapInfo.ProxyHost, mapInfo.ProxyPort)
	}

	uri, err := url.Parse(proxyURL)
	if err != nil {
		HttpError(w, err.Error(), http.StatusProxyAuthRequired)
		ctx.Mtr.Message = "代理URL无效: " + err.Error()
		ctx.Mtr.ErrorOrReport()
		return nil
	}

	ctx.Mtr.Message = "认证成功"
	ctx.Mtr.InfoOrReport()
	return uri
}

// ============================
// HTTP转发逻辑
// ============================

func (t *TproxyHTTPAgent) handleHTTP(w http.ResponseWriter, r *http.Request, ctx *tproxyHTTPContext, proxy *url.URL) {
	ctx.Mtr.EventStage = models.ConnectStage

	transport := &http.Transport{
		Proxy:                 http.ProxyURL(proxy),
		ForceAttemptHTTP2:     true,
		MaxIdleConns:          100,
		IdleConnTimeout:       90 * time.Second,
		TLSHandshakeTimeout:   10 * time.Second,
		ExpectContinueTimeout: 1 * time.Second,
	}

	r.Header.Del("Proxy-Authorization")
	r.Body = &hook.RequestBodyLogger{O: r.Body, M: ctx.Mtr}
	defer r.Body.Close()

	resp, err := transport.RoundTrip(r)
	if err != nil {
		http.Error(w, err.Error(), http.StatusServiceUnavailable)
		ctx.Mtr.Message = "连接失败: " + err.Error()
		ctx.Mtr.ErrorOrReport()
		return
	}
	defer resp.Body.Close()

	resp.Header.Add("X-Tproxy-Id", uuid.NewV4().String())
	copyHeaders(w.Header(), resp.Header)
	w.WriteHeader(resp.StatusCode)

	writer := hook.LogLimitReaderWriter(hook.WriterNopCloser{w}, 0, true, ctx.Mtr)
	reader := hook.LogLimitReader(resp.Body, 0, true, ctx.Mtr)
	defer reader.Close()

	ctx.Mtr.EventStage = models.TransferStage
	ctx.Mtr.InfoOrReport()

	t.transfer(writer, reader)
}

// ============================
// HTTPS隧道转发逻辑
// ============================

func (t *TproxyHTTPAgent) handleHTTPS(w http.ResponseWriter, r *http.Request, ctx *tproxyHTTPContext, proxy *url.URL) {
	ctx.Mtr.EventStage = models.ConnectStage

	destConn, err := net.DialTimeout("tcp", proxy.Host, 60*time.Second)
	if err != nil {
		http.Error(w, err.Error(), http.StatusServiceUnavailable)
		ctx.Mtr.Message = "连接失败: " + err.Error()
		ctx.Mtr.ErrorOrReport()
		return
	}

	defer destConn.Close()
	proxyHeader := buildProxyHeader(r, proxy)
	_, err = destConn.Write([]byte(proxyHeader))
	if err != nil {
		http.Error(w, err.Error(), http.StatusServiceUnavailable)
		ctx.Mtr.Message = "发送握手失败: " + err.Error()
		ctx.Mtr.ErrorOrReport()
		return
	}

	buf := make([]byte, 2048)
	n, err := destConn.Read(buf)
	if err != nil {
		http.Error(w, err.Error(), http.StatusServiceUnavailable)
		return
	}
	if !strings.Contains(string(buf[:n]), "200") {
		http.Error(w, "Proxy authentication required", http.StatusProxyAuthRequired)
		ctx.Mtr.Message = "代理供应商需要验证"
		ctx.Mtr.ErrorOrReport()
		return
	}
	w.WriteHeader(http.StatusOK)

	hj, ok := w.(http.Hijacker)
	if !ok {
		http.Error(w, "Hijacker not supported", http.StatusInternalServerError)
		return
	}
	clientConn, _, err := hj.Hijack()
	if err != nil {
		http.Error(w, err.Error(), http.StatusServiceUnavailable)
		return
	}

	writer := hook.LogLimitReaderWriter(clientConn, 0, true, ctx.Mtr)
	ctx.Mtr.EventStage = models.TransferStage
	ctx.Mtr.InfoOrReport()

	t.Ants.Submit(func() {
		defer destConn.Close()
		defer writer.Close()
		go t.transfer(destConn, writer)
		t.transfer(writer, destConn)
	})
}

// ============================
// 公共工具函数
// ============================

func HttpError(w http.ResponseWriter, msg string, code int) {
	w.Header().Set("Content-Type", "text/plain; charset=utf-8")
	w.Header().Set("X-Content-Type-Options", "nosniff")
	w.Header().Set("Proxy-Authenticate", `Basic realm="tproxy"`)
	w.WriteHeader(code)
	fmt.Fprintln(w, msg)
}

func buildProxyHeader(r *http.Request, proxy *url.URL) string {
	builder := strings.Builder{}
	builder.WriteString(fmt.Sprintf("%s %s %s\r\n", r.Method, r.Host, r.Proto))
	for k, v := range r.Header {
		if strings.EqualFold(k, "Proxy-Authorization") {
			continue
		}
		builder.WriteString(fmt.Sprintf("%s: %s\r\n", k, v[0]))
	}
	if proxy.User != nil {
		pwd, _ := proxy.User.Password()
		auth := base64.StdEncoding.EncodeToString([]byte(proxy.User.Username() + ":" + pwd))
		builder.WriteString("Proxy-Authorization: Basic " + auth + "\r\n")
	}
	builder.WriteString("\r\n")
	return builder.String()
}

func (t *TproxyHTTPAgent) transfer(dst io.WriteCloser, src io.ReadCloser) {
	defer func() {
		if e := recover(); e != nil {
			logrus.Errorf("transfer panic: %v\n%s", e, debug.Stack())
		}
		dst.Close()
		src.Close()
	}()
	io.Copy(dst, src)
}

数据流转流程

  1. IP信息更新:XXL-JOB定时任务 → 第三方API → 更新IP维度数据
  2. 使用监控:隧道代理 → Pulsar → ClickHouse日志表
  3. 分数计算:XXL-JOB定时任务 → 多维度数据 → 权重公式 → 更新分数
  4. 资源分配:监控触发 → 分数排序 → IP分配 → 租户关联更新

实践效果与价值

  • 代理IP可用率:从~60%提升至85%+
  • 资源利用率:通过动态分配提高30%+
  • 响应时间:智能调度减少失败重试,平均降低40%
  • 智能告警:资源不足自动预警

实现效果

d8ef59f0b67013cf62444f85b7603293.png