Electron 集成第三方项目

342 阅读5分钟

如何将形态各异的开源项目(PC端App、包含前后端的Web应用)集成到统一的Electron应用商店中,并实现“开箱即用”的体验。

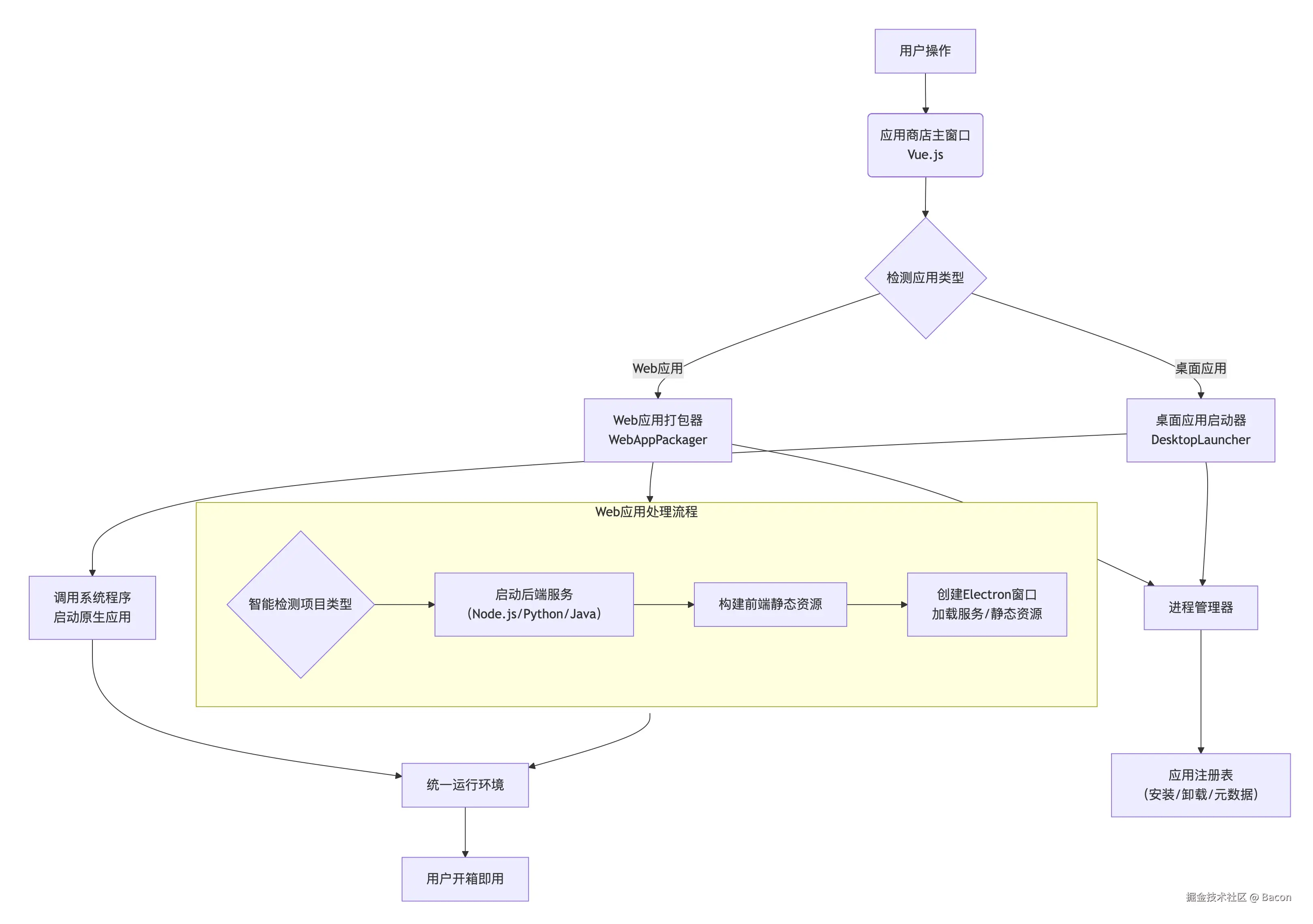
下面这两张架构图清晰地展示了方案的总体设计和技术选型: app-start-line.png


未命名.png flowchart TD A[用户操作] --> B(应用商店主窗口
Vue.js)

    B --> C{检测应用类型}
    C -->|Web应用| D[Web应用打包器<br>WebAppPackager]
    C -->|桌面应用| E[桌面应用启动器<br>DesktopLauncher]
    
    D --> F
    subgraph F [Web应用处理流程]
        F1{智能检测项目类型} --> F2[启动后端服务<br>(Node.js/Python/Java)]
        F2 --> F3[构建前端静态资源]
        F3 --> F4[创建Electron窗口<br>加载服务/静态资源]
    end

    E --> G[调用系统程序<br>启动原生应用]
    
    F --> H[统一运行环境]
    G --> H
    
    H --> I[用户开箱即用]
    
    D --> J[进程管理器]
    E --> J
    J --> K[应用注册表<br>(安装/卸载/元数据)]

核心设计理念

本方案的核心是设计一个应用打包器和运行时容器。它不是简单地将应用图标放在一起,而是通过一个统一的“启动器”(AppLauncher),智能地处理不同类型应用的完整启动生命周期,特别是解决Web应用前后端联动的难题。

方案详解与技术选型

1. 应用类型智能检测与处理策略

首先,我们需要一个“智能检测”模块(在架构图中体现为智能检测项目类型),它在应用安装时自动分析项目结构,决定后续如何处理。

检测目标(检查文件/配置)识别为类型后续处理策略
package.json(含expressnext等脚本)Node.js Web应用启动Node服务,然后加载前端页面。
requirements.txtapp.pypom.xmlPython/Java Web应用调用相应解释器启动后端服务。
index.html+ 静态资源(无复杂后端)静态Web应用直接由Electron窗口加载HTML文件。
.exe.app.dmg等可执行文件原生桌面应用通过Node.js的child_process直接调用系统命令运行。

关键技术工具推荐: 使用 **electron-is**库,它可以帮助在运行时便捷地检测当前操作系统、运行环境(开发/生产)等,从而执行正确的平台特定命令。

2. Web应用的核心解决方案:一体化打包与启动

这是方案的精髓,对应架构图中的“Web应用处理流程”。

  • 启动后端服务:在Electron的主进程中,使用Node.js的 child_process模块,动态地运行启动命令(如 npm startpython app.py)。这个后台进程的生命周期将与您的Electron应用商店绑定。
  • 构建前端资源:同样在主进程中,自动执行构建命令(如 npm run build),生成静态文件(dist目录)。
  • 创建渲染窗口:服务启动后,创建一个Electron的BrowserWindow窗口,但其加载的URL不再是本地文件,而是指向刚刚启动的后端服务地址(例如 http://localhost:3000)。这样就完美地将前后端串联了起来。

3. 桌面应用的直接启动方案

对于原生应用,方案相对直接。通过Electron的主进程,使用Node.js的API(如Mac上的open命令,Windows上的execFile)直接启动用户下载的.app.exe文件。这对应于架构图中的“调用系统程序”。

4. 应用商店的管理与元数据

  • 应用注册表:需要一个本地的数据库或JSON文件(应用注册表),记录所有已安装应用的信息,如名称、ID、安装路径、类型、图标等。
  • 生命周期管理:提供安装、启动、卸载的API。特别是卸载时,要确保能正确停止由商店启动的后台服务进程。

关键决策与进阶考量

  1. 安全性(沙箱与权限) :现代Electron强烈建议启用上下文隔离(Context Isolation)和进程沙箱(Sandbox) 。这意味着渲染进程(即您用来显示应用商店界面的网页)不应拥有Node.js访问权限。所有对系统操作的请求(如启动应用),都应通过预加载脚本(Preload Script)定义的安全API,发送给主进程执行。

  2. 性能与资源管理

    • 懒加载:只有当用户点击打开某个AI应用时,才启动对应的后端服务。
    • 进程清理:应用关闭时,务必在Electron主进程中清理掉对应的后端服务子进程,防止资源泄漏。
  3. 不同应用的集成深度

    • 深度集成(推荐) :将Web应用完全封装在Electron窗口内,用户体验统一。
    • 浅度集成:将桌面应用作为独立进程启动,体验更原生,但管理难度稍大。

总结

这个方案的核心价值在于通过自动化和进程管理,将复杂的部署和启动流程黑盒化,为用户提供极简的“点击即用”体验。它要求您作为开发者,在Electron主进程中构建一个强大的“应用运行时引擎”,来智能处理不同类型应用的完整生命周期。

希望这个不带代码的技术方案和架构图能为您提供清晰的路径。如果您对某个具体环节(如安全性实现、应用注册表设计)有更深入的疑问,我们可以继续探讨。