浅学任务调度

209 阅读6分钟

任务

任务:Task, linux操作系统中,linux内核将 进程线程,统一用 task_struct 来抽象封装,我们叫: “任务_结构体”, 也叫 “任务”

Linux内核的调度程序通过任务调度算法来决定哪个任务获得CPU执行权限

image.png

1. 任务的分类

任务(Task)分类——任务【进程】类型不同,那么调度算法肯定也是不一样

(1) 按场景划分

批处理任务(进程、线程)周期性任务(例如: 每天计算一次账户余额;每小时计算一下用户数据等)
交互式任务(进程、线程)用户要在很短时间内得到你的进程响应(例如: 文本编辑器,计算器,web服务等)
实时处理任务(进程、线程)任务必须在规定的时间内完成相应功能硬实时: 有绝对的截至时间(你的进程处理业务或任务时,你的进程不能超过规定的时间)软实时: 偶尔错过截至时间,可以容忍(你的进程处理业务或任务时, 偶尔超过了规定时间, 勉强接收)

(2) 按密集型划分

几乎所有的进程 I/O 请求(如:读写磁盘或网络) 和 CPU计算 都是交替发生的。进而第二种分类如下

计算密集型任务(进程、线程)也叫CPU密集型任务啊,绝大多数时间花在CPU计算上了
I/O密集型任务(进程、线程)在I/O等待上花费了绝大多数时间

2.Linux内核何时需要调度执行一个任务

第一: 当任务(进程),创建的时候,需要决定是继续执行父进程,还是调度执行子进程

第二: 在一个任务退出时(让出CPU时间片),需要做出调度决策,需要从所有处在TASK_RUNNING状态的任务队列中选择一个任务来执行

第三:当一个任务阻塞在I/O上,或者因为其他原因,让出CPU时间片了,必须调度另一个任务来执行

第四:在一个I/O中断发生时,必须做出调度决策 I/O中断来源于I/O设备,说明I/O的工作结束了,需要唤醒正在阻塞在这次I/O上的进程, 这时候,内核调度程序要决策是否调度这个被唤醒的任务(进程|线程)

第五:时钟中断发生的时候

image.png

通用的任务调度算法(与具体系统无关)

调度指标: 响应时间,周转时间

根据不同的场景,进行合理的权衡:

(1)如果想要响应时间的话,那么就要以牺牲周转时间为代价

(2)如果想要周转时间的话,那么就要以牺牲响应时间为代价

鱼和熊掌不可兼得啊!!!!

1.先进先出(FIFO)算法

先来先服务(First come First served 简称:FCFS), 简单,易于实现

image.png

2.最短任务优先(SJF)算法

最短任务优先(Shortest Job First——SJF)算法

image.png

3.最短完成时间优先(STCF)算法

向SJF算法中添加“抢占cpu”功能——得到——最短完成时间优先(Shortest Time-to-Completion First—STCF)算法

市面上也有另一种称呼: 抢占式最短作业优先(Preemptive Shortest Job First—PSJF)算法

image.png

4.轮转(Round-Robin)调度算法

基本思想:在一个时间片内(如:0~10s内)运行一个任务,时间片结束,然后切换到下一个任务(而不是运行一个任务直到结束),这样反复执行,直到所有任务完成

Round-Robin 有时被称为时间切片, 时间片长度必须是 “操作系统—时钟中断” 周期的倍数。如果时钟中断时每10ms中断一次,则时间片可以是10ms、20ms、30ms等等

image.png

5.多级反馈队列(MLFQ)算法

周转时间 和 响应时间,二者不能兼得,我们可以折中,找平衡,于是有了MLFQ算法

多级反馈队列——Multi-level Feedback Queue; MLFQ通过任务历史运行数据预测任务运行时间

Linux操作系统任务调度实现

1.Linux内核中任务调度——数据结构

image.png

(1) 实时任务 分为0~99等级,从图中可知 0级 优先级最高

实时任务数据结构如下: image.png

image.png

(2) 普通任务 CFS: Complete Fair Scheduler(翻译:完全公平调度)。 公平:给每个进程公平的CPU时间

优先级: 100~139; 通过 nice 系统调用来设置优先级(nice值:-20 ~ 19), 每降低一个nice值,则多获得10%的CPU时间。 每升高一个nice值,则放弃10%的CPU时间。

优先级越高获得的cpu时间越多,优先级越低获得的cpu时间越短。 image.png Linux内核中 nice 值对应的权重,封装在 sched_prio_to_weight 数组中, 通过这个权重能计算出每个任务能公平占用CPU时间百分比,每降低一个nice值,则多获得10%的CPU时间。 每升高一个nice值,则放弃10%的CPU时间。 image.png

image.png

image.png

linux内核里维护了任务的两个时间:

每次任务被调度执行的真实时间delta_exec = now — exec_start

(进程或线程被执行的真实时间 = 当前时间点 — 任务刚开始执行的时间点)

每个任务被调度执行的虚拟运行时间vruntime += delta_exec * ( NICE_0_LOAD / curr->load.weight )

【虚拟运行时间 = 任务执行的真实时间 * (nice为0的权重[1024] / 当前任务的权重 )】

每个任务都有 vruntime, 并且可能实时改变,为了保证公平,内核需要快速拿到 vruntime 值最小的哪个任务,去调度执行。

普通任务数据结构如下: image.png

(3) deadline有截止时间的任务数据结构 image.png

2.Per CPU多级调度队列——数据结构

Per CPU多级调度队列,数据结构rq 
struct rq{ 
    struct dl_rq 
    struct rt_rq 
    struct cfs_rq 
    stop 
    idle 
}

image.png 设备上可能有多个CPU, 每个CPU对应一个 rq 调度队列 image.png 对上面的 数据结构rq , 做增删改查动作,于是抽象了一个 sched_class

struct sched_class{ 
    enqueue_task() //添加一个任务
    dequeue_task() //删除一个任务 
    pick_next_task() //选择(查)下一个任务 
    task_tick() //应对时钟中断 
}

image.png

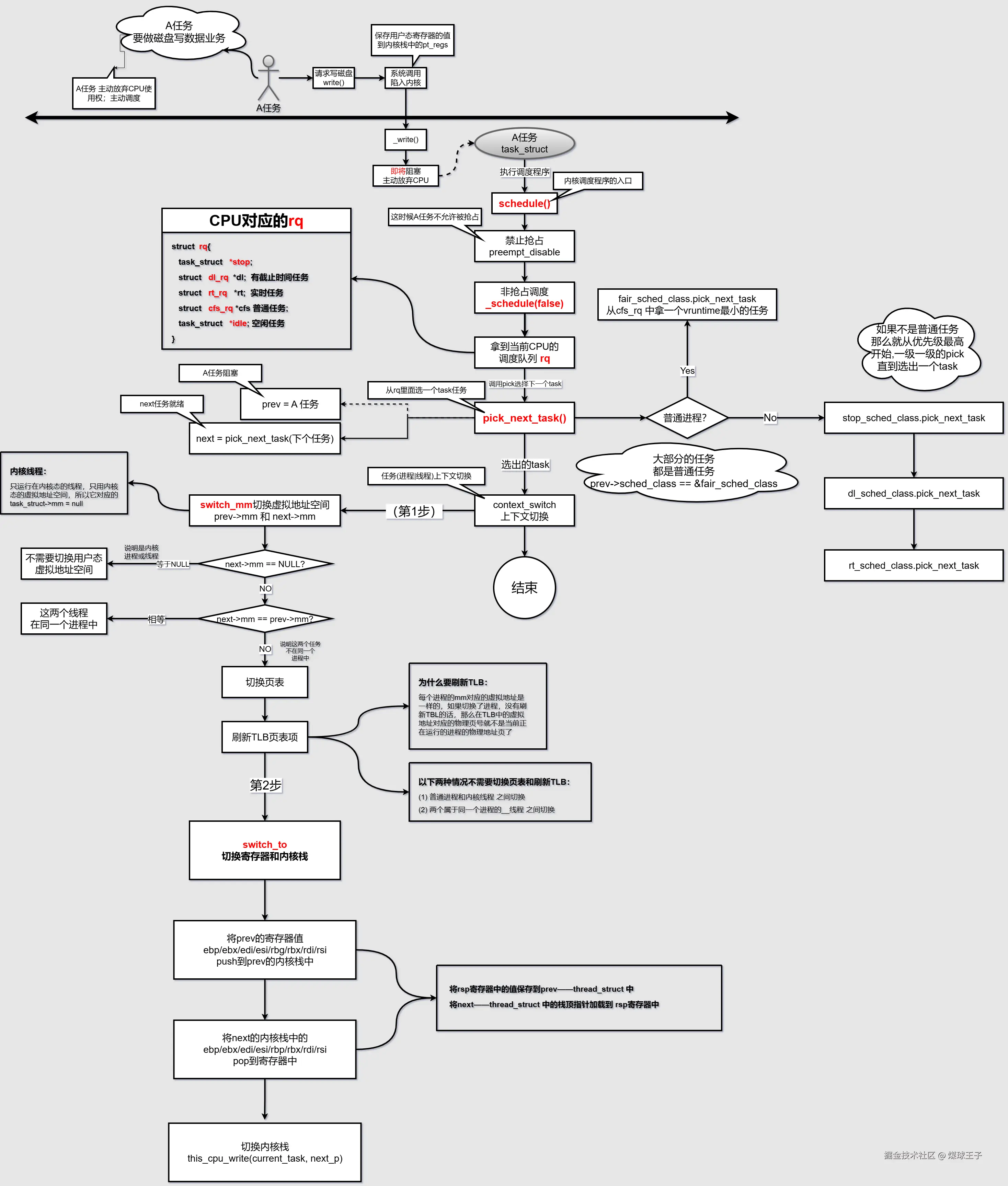
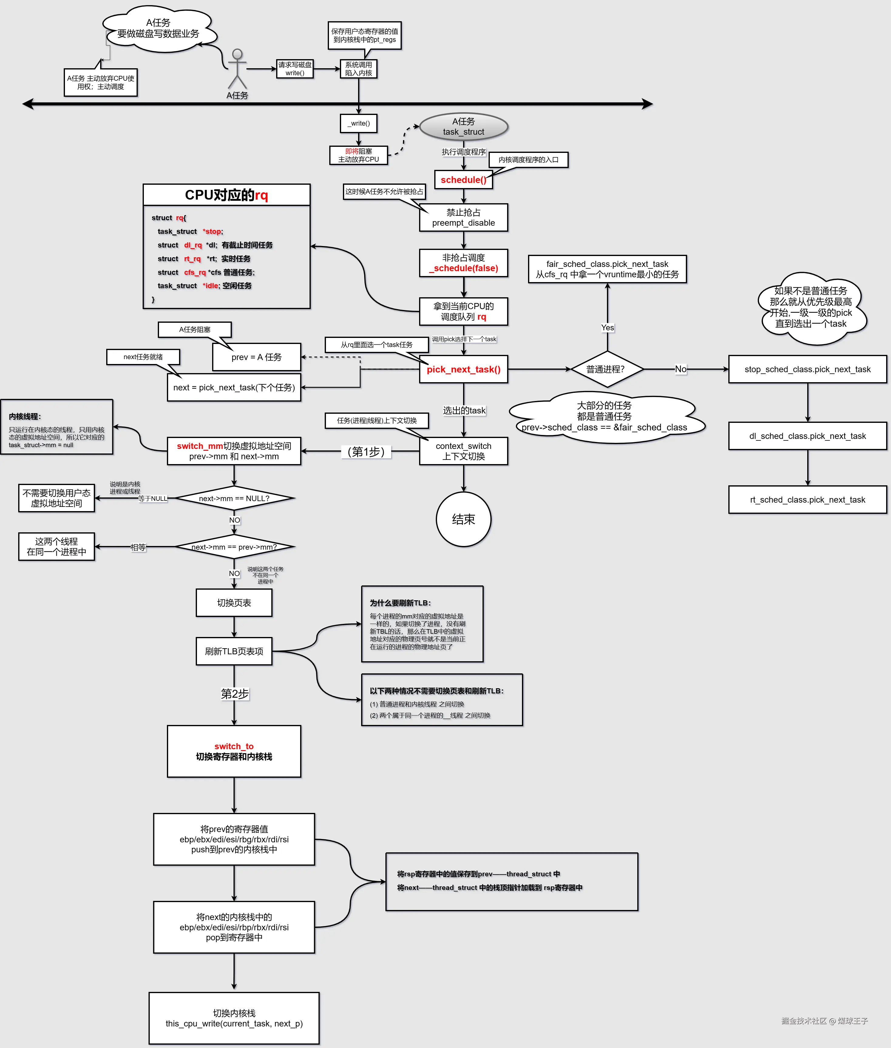
3.Linux内核基于上述数据结构做主动调度流程

任务主动放弃CPU使用权,主动调度粗略流程如下图

任务得主动调度粗略流程.png

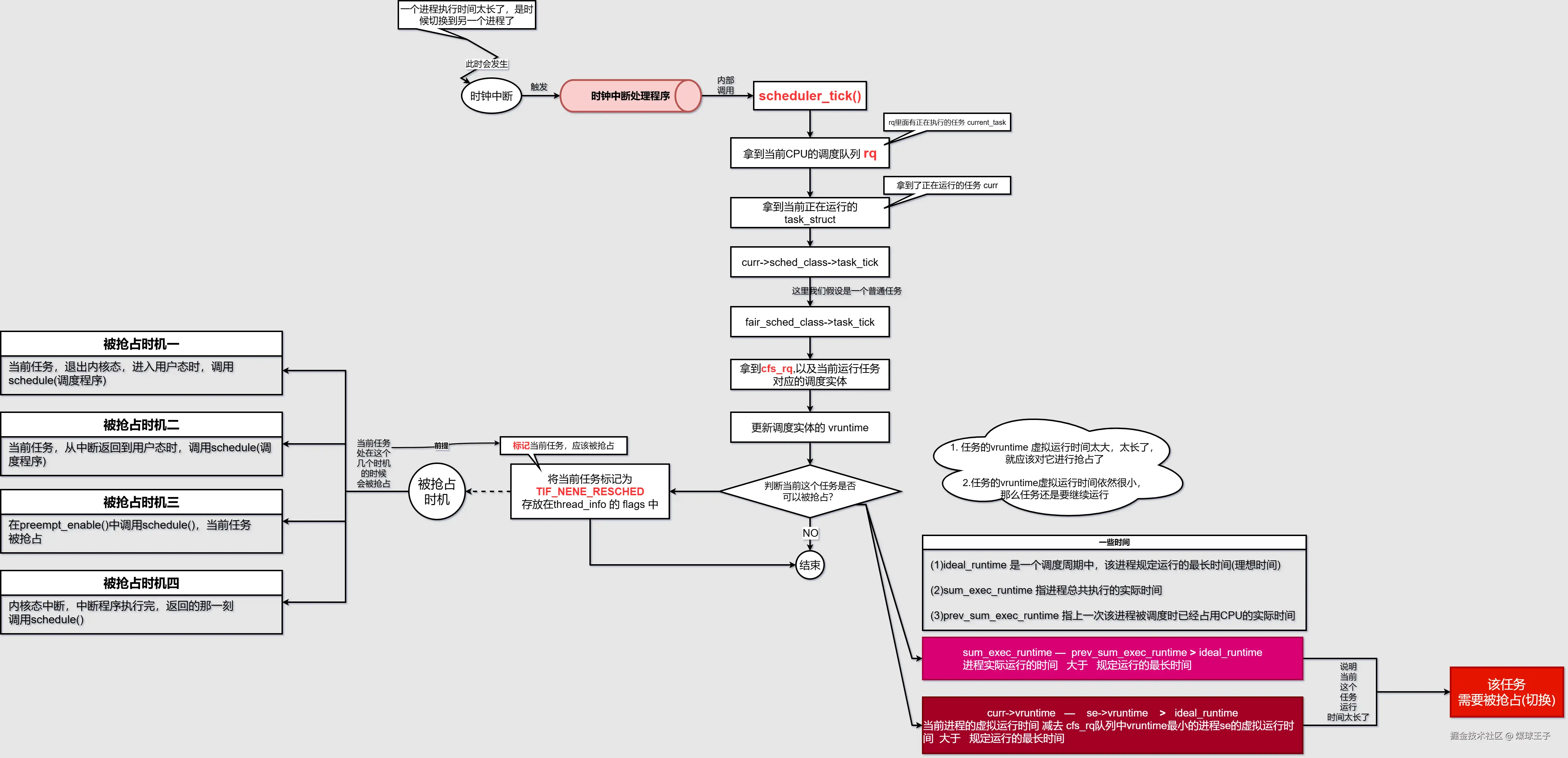
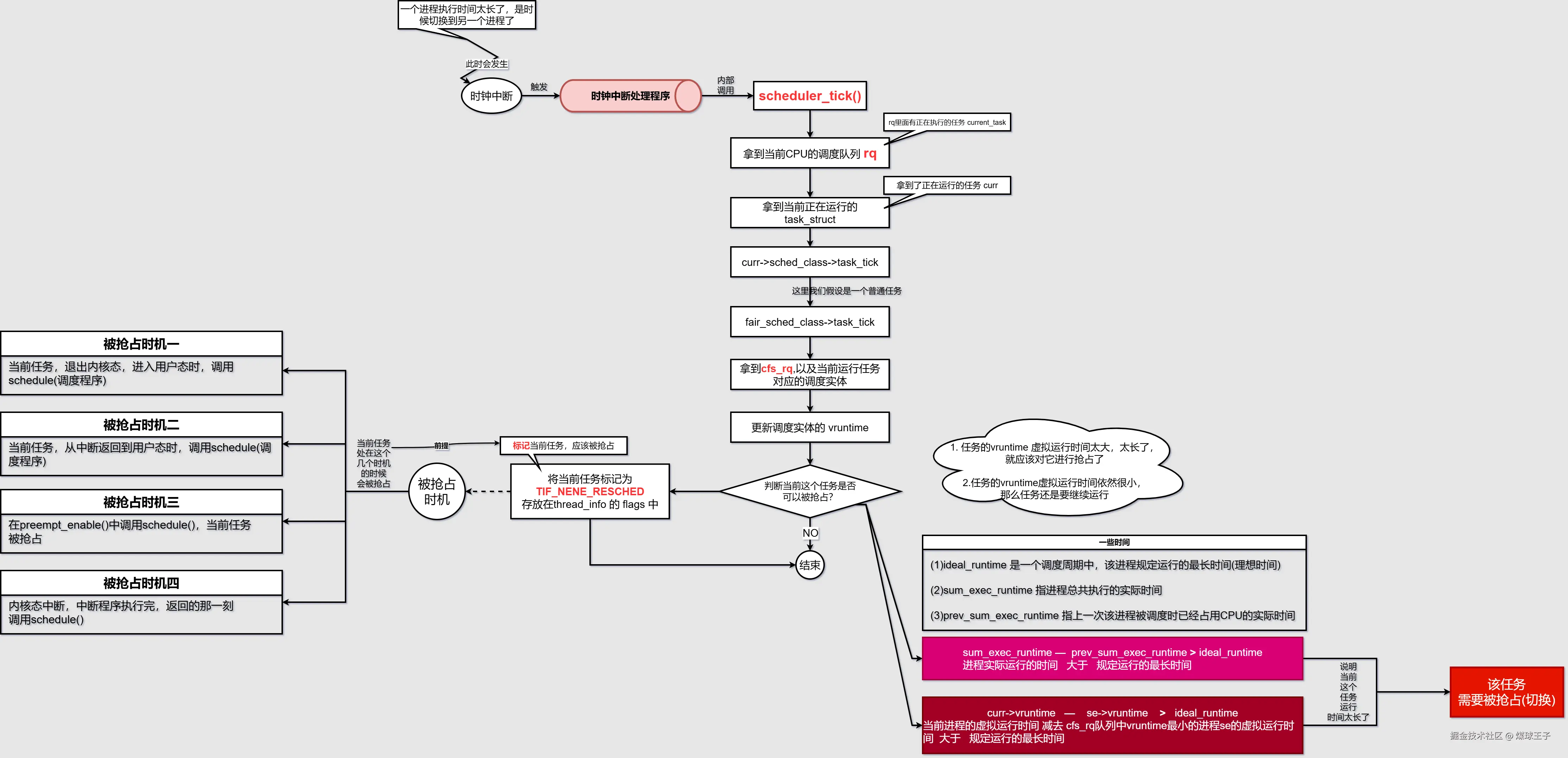
4.Linux内核基于上述数据结构做抢占调度流程

任务被抢占CPU使用权,被抢占调度粗略流程如下图

任务的被抢占调度粗略流程.png