Dify迎来最强开源对手!这个本地Agent内置微调+超细权限控制~

73 阅读11分钟

你好,我是袋鼠帝。

老粉们应该知道,我之前写过不少关于Dify的文章

但我已经有大半年,没有再更新过关于Dify的内容了

为什么?是因为Dify不好用吗?

不是,对于个人开发者或者想快速搭个Demo的用户来说,Dify依然是一个很不错的选择。

根本原因是我的一些合作过的客户,他们在尝试把Dify用于更严肃,更复杂的真实业务场景时,在很多地方都遇到了限制

比如,有个朋友,他们想在公司内部,实现每个人只能看到给定的应用。但令人头疼的是Dify不支持细粒度的权限控制和团队管理

图片1图片2在一个团队里,每个人的角色和权限应该是不一样的。

比如,实习生可能只能使用已经发布的应用,不能编辑和创建;业务部门的同事,应该只能看到和自己相关的知识库。

这些在企业里最基础的权限管理需求,Dify的开源版,给不了。

还有一些国企的客户,他们的要求更苛刻

整个平台,从大模型,到知识库,再到应用,所有的一切,都必须部署在他们自己的内网服务器上,物理隔绝。他们也想用Dify(毕竟Star数太高了)

但是Dify的开源版,对于本地模型的支持比较弱,更不要说模型微调这种重活儿了。

对于我自己来说,作为一个开发者,Dify的模型评测系统也过于简陋。

当我想为某个特定任务,科学的对比一下,比如到底是GLM-4.6效果好,还是Kimi-K2更胜一筹时,Dify给不了我一个客观公正的判断。

只能凭感觉,这在严肃的企业级开发场景里,是远远不够的。

不过最近我偶然发现了一个在Github刚开源不久的新项目:LazyCraft

github.com/LazyAGI/Laz…

图片3虽然它目前在GitHub上的Star数还不多,但体验下来,给我的感觉,就像是专门为了狙击Dify的问题,而定做的一样!并且Dify有的功能,它基本上也都有。

作为一个开源项目,功能已经满足了很多企业级场景,是非常难得的。

LazyCraft,到底是个啥?

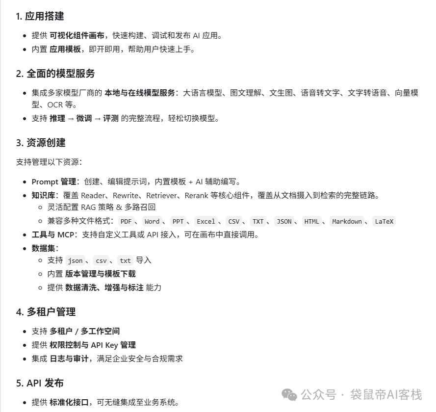
LazyCraft是一个开源的****AI Agent应用开发与管理平台,它的设计思路跟Dify还挺不一样的。

它提供的是一个功能更完整的闭环系统:包含了应用搭建的可视化界面,还内置了知识库、Prompt管理、推理服务、MCP工具(包含本地和远程)、数据集管理和模型评测等多个核心模块。

图片4这意味着从应用创建、科学调试、发布到监控,以及Bad Case分析,都可以在这一个平台内完成。

还内置了模型管理功能,包含数据集管理、模型微调和推理服务。

并且兼容多种向量库和RAG策略,支持自定义知识库编排,包含定制离线解析策略和在线召回策略,非常灵活。

亮点功能:

图片5好了,话不多说,我们还是上实操吧。

下面,我先带大家走一遍本地部署的流程。

然后再看一下那些个亮点功能到底怎么样

图片6LazyCraft本地部署

图片7第一步,当然是先把代码从GitHub上克隆下来。

git clone https://github.com/LazyAGI/LazyCraft.git图片8

进入docker目录

cd ./LazyCraft/docker没有安装git的朋友也可以直接下载zip压缩包

图片9

解压后进入LazyCraft/docker目录下,在搜索栏,输入cmd 回车,就能进入当前目录下的控制台。

图片10

第二步,使用docker-compose的方式直接启动。

*PS:如果需要用到本地模型和微调功能,需要先进入docker目录下,找到docker-compose.yml文件并编辑。 *

把docker-compose.yml文件里面cloud-service的相关注释像下图这样解开(因为这段默认是被注释掉的,也就是默认不会启动这个服务)

图片11因为docker目录下有docker-compose.yml文件,所以我们可以在该目录下的控制台,直接使用 docker-compose up -d指令一键把LazyCraft部署到本地:

图片12

LazyCraft整个服务挺多的(13个服务/容器),有几个镜像比较大,特别是cloud-service有34G,所以下载镜像的这个过程可能会有点久,需要本地有足够大的空间。

图片13最后出现像下面这样的日志就代表部署成功啦

图片14

docker面板里面所有容器都是启动成功的状态(除了init-minio-1)

图片15第三步,访问服务。

当所有服务都正常启动后,直接在浏览器里打开**http://127.0.0.1:30382**,你就能看到LazyCraft的登录界面了。

默认账号:admin,默认密码:LazyCraft@2025。

图片16

就这么简单,三步,你就拥有了一个完全属于你自己的,可以跑在内网的,功能完整的AI Agent应用开发与管理平台。

图片17LazyCraft亮点功能

图片18接下来,就是最核心的环节。

我们来看看,LazyCraft到底是如何解决我们之前提到的那些痛点的。

/>1.多租户管理

LazyCraft支持 多租户 / 多工作空间

图片19可以在团队->用户管理->添加用户,新增一个用户。也可以在登录页选择注册新用户。

图片20然后在**「用户组管理」这里,比如说新增一个工作空间「产品部门」**,可以把test这个用户加入这个空间,并且设置他的权限。

图片21

只读就代表,这个用户只能查看,使用这个空间下的Agent应用、知识库、模型等等

读写就代表对上面这些资源有编辑权限

管理员就代表对「产品部门」这个工作空间有管理权限。

*你看,这种多租户 / 多工作空间完全解决了文章开头那位朋友的细粒度权限控制和团队管理的需求。 *

另外,因为空间里面可以下载本地模型,有微调功能,所以还可以为这个空间申请存储和GPU(算力)的配额。

可以在配额管理这里,选择批准或者驳回

图片22另外还有,「日志记录」和「费用统计」

图片23图片24这意味着,你可以像管理一个真正的互联网产品一样,去管理你的AI应用平台。

可以给不同的团队,开设不同的工作空间。可以在一个工作空间里,给不同的成员,分配不同的角色和权限。

这些功能,对于个人开发者来说,可能感知不强。但对于任何一个想在团队或企业内部,推广和使用AI Agent应用的组织来说,都是绝对的刚需。

现在市面上几乎所有的开源agent平台对都是关闭这块功能的,只有在他们的企业版或者付费版中才会开放使用。

/>2. 本地模型微调与管理

这可能是LazyCraft相比Dify,最大的一个优势。

它直接把模型微调集成到平台里面了,只需要准备好数据集、模型,经过简单的配置就可以开始微调。

你看这个界面,非常简单,也有提供默认参数支持。

图片25微调的速度肯定是跟你本地的资源、算力相关。

你还可以用平台内置的**「****模型仓库->模型测评」**功能,来科学的对比,你微调出来的模型,和原始模型相比,在你的特定任务上,到底有多大的提升。

你可以设置人工评测,也可以设置AI评测,在同一个数据集上,进行盲测,最终用数据说话。

图片26这个功能除了可以对比模型微调前后的差异,也可以更科学的测试对比不同模型的效果差异。

整个数据集管理->模型微调->模型评测的功能闭环,彻底解决了Dify在模型层面只能调用,不能掌控的困境。

对于那些有数据隐私要求,或者有深度定制化需求的企业来说,价值是非常大的。

说到本地模型,LazyCraft也可以选择Hugging Face、Model Scope的模型地址进行安装,或者导入本地已经下载好的模型文件。

图片27比如在模型仓库>模型管理 可以添加Qwen3-1.7b

图片28

模型地址可以到Model Scope上面获取

modelscope.cn/

图片29

对了,微调要使用的数据集也可以到Model Scope下载,这里面有20943个不同种类的数据集。

图片30点击确定后,就会开始下载模型

图片31

甚至可以安装最近爆火的百度最新OCR模型:PaddleOCR-VL

图片32

不过很遗憾,目前LazyCraft限制了本地使用的模型种类(本地安装的模型,需要在推理服务->新建推理服务,并开启之后才能使用)

图片33所以虽然理论上能下载所有开源模型,但目前还不能使用,不过我估计后面会开放这个限制,不然为什么要做模型下载的功能呢,对吧。

*可惜我本地剩余的存储空间太少了,而且算力有限,连下载个新模型的空间都快没了,这次就没有测试微调功能,大家可以去测试,然后评论区反馈一下🙏。 *

图片34除了本地模型,LazyCraft也支持在**「推理服务->云服务」接入云端的大模型API。**

图片35

选择厂商,填入对应的apikey就能一键接入了

图片36

不过目前支持的厂商有限,以及还未支持自定义的Base URL

针对上面说的两个问题,我已经给他们提了issue,希望可以尽快支持~

大家多多转发,说不定官方重视起来就能快速改进啦~

图片37

/>3.强大的工具集成(支持远程和本地MCP)

不得不说,LazyCraft是我见过的Agent平台中,对MCP支持得最好的平台之一。

MCP主要有三种接入方式,两种远程的(SSE、StreamableHttp),一种本地的(STDIO)

LazyCraft就支持了两种:一种远程(SSE),一种本地(STDIO)

*而很多大厂的Agent平台都没做到支持本地(STDIO)的接入方式,关键大部分mcp工具都是提供的STDIO,包含很多好用的mcp也是。 *

图片38添加过程简单,又严谨

工具->插件工具(MCP),以下图为例

图片39添加之后,还需要对这个MCP里面的工具逐一测试之后才能发布,发布后,就能在应用中使用这个MCP工具啦。

图片40最牛的是在自定义工具里面,不仅支持外部API创建,还支持本地的IDE创建!这个是Coze线上版本才有的功能啊

图片41图片42

/>4.应用搭建

我们再来看它的应用搭建画布。

第一眼看过去,很熟悉,左边是各种组件,中间是拖拽式的画布。这个模式,现在已经成了行业的标配。

图片43但魔鬼,藏在细节里。

LazyCraft的画布,能拖拽进来的功能模块,比Dify要丰富得多。

LazyCraft的功能模块有23个,Dify只有16个。

每个功能模块的开放的配置也是非常齐全,总的来说,LazyCraft的应用搭建能力也是非常强的。

另外LazyCraft还有Prompt管理、脚本管理等诸多功能。

对其他功能感兴趣的朋友可以去看看它的帮助文档,很少有Agent平台有这么详细的帮助文档。

图片44「最后」

LazyCraft虽然刚刚开源不久,但还是很有来头的,是商汤基于他们在去年开源的LazyLLM构建的AI Agent应用开发与管理平台。

*下面是他们官方公众号,会分享一些技术、思路、教程,还挺不错的 *

我感觉LazyCraft没有玩虚的,把应用编排,模型管理,模型微调,权限管理,这些核心能力,完整地开源了出来。

让我看到了AI Agent平台发展的下一个趋势。

第一波浪潮,以Dify为代表,核心是降低门槛,让更多人能用上AI。

而第二波浪潮,我感觉核心将是企业级、实用性。

它不再满足于只让你用起来,而是把从数据到模型,再到应用的完整掌控权,交还到开发者和企业自己手里,让大家能真正地去构建那些强大的,定制化的,真正能解决问题的,可落地的AI应用。

我有一个大胆的预测:在不久的将来,当模型能力发展遇到瓶颈之后,一家企业的核心竞争力,可能不再是它调用了哪个大模型,而是它拥有多大的,高质量的自有数据集,以及多强的,能基于自有数据,快速进行模型微调和应用迭代的能力。

而像LazyCraft这样,提供数据投喂-模型孵化-应用集成全链路闭环能力,而且还开源的Agent平台,可能会成为未来企业AI战略的新基建吧。

能看到这里的都是凤毛麟角的存在!

如果觉得不错,随手点个赞、在看、转发三连吧~

如果想第一时间收到推送,也可以给我个星标⭐

谢谢你耐心看完我的文章~