支付常犯错误

558 阅读1小时+

一、并发更新不加锁:数据混乱的元凶

还记得我在一家电商公司负责支付系统开发时遇到的一个棘手问题:系统偶尔会出现两笔支付数据莫名其妙地混乱。排查日志后,我怀疑是并发更新导致的,但但是我觉得不应该啊,因为代码外层已经加了基于Redis的分布式锁,理论上应该能防住并发请求。

由于问题发生频率极低,加上后来我转提桶跑路,这个问题就此搁置。直到加入蚂蚁后,阅读开发规范时才恍然大悟:基于缓存的分布式锁并不是完全可靠的,支付系统这类对数据一致性要求极高的场景,必须基于数据库锁机制来保证并发安全。

❌ 错误示范:裸奔式更新


public void updateAccountBalance(Long accountId, BigDecimal amount) {
    // 查询账户
    Account account = accountRepository.findById(accountId);
    
    // 计算新余额
    BigDecimal newBalance = account.getBalance().add(amount);
    
    // 更新余额
    account.setBalance(newBalance);
    accountRepository.save(account);
}

这段代码在单线程环境下运行良好,但在并发场景中会导致严重问题:

最终账户余额变成了1500元,而不是正确的1300元!这在支付系统中是绝对不能接受的。那正确的做法是什么呢?就是支付编码的军规铁律:一锁二判三更新

✅ 正确姿势:一锁二判三更新

一锁:选择合适的锁机制

数据库行锁是处理支付业务并发更新的最佳选择,相比其他分布式锁机制更为可靠:

// 使用数据库行锁(通过SELECT FOR UPDATE语句)
@Transactional
public void updatePaymentWithDbLock(Long paymentId, BigDecimal amount) {
    // 获取数据库行锁
    Payment payment = paymentRepository.findByIdForUpdate(paymentId);
    // 后续操作...
}

不同锁机制比较

锁类型实现方式优势劣势适用场景
数据库行锁SELECT FOR UPDATE• 与数据强绑定 • 事务自动管理锁 • 可靠性高• 依赖数据库 • 长事务影响性能资金操作、库存更新等核心业务
Redis分布式锁SETNX + 过期时间• 性能高 • 实现简单• 主从切换丢锁 • 时钟偏移风险高并发非核心业务、限流
Zookeeper锁临时顺序节点• 强一致性 • 自动故障检测• 性能较低 • 实现复杂配置变更、集群协调
Redisson锁Lua脚本+看门狗• 自动续期 • 可重入• 依赖Redis • 网络分区风险分布式任务调度
etcd锁租约机制• 强一致性 • 高可用• 部署复杂 • 学习成本高微服务配置管理

对于支付系统,数据库行锁是最可靠的选择,因为:

  • 锁与数据在同一存储系统,避免了分布式锁的网络延迟和一致性问题
  • 事务机制自动管理锁的获取和释放,不会出现忘记释放锁的情况
  • 数据库的ACID特性为锁提供了可靠保障

二判:业务判断确保安全

“判”即判断、校验。即使已经获取了锁,在真正执行更新前,进行必要的业务状态和数据校验依然至关重要。这通常包括:

  • 数据存在性校验:确保你要操作的数据确实存在。
  • 状态校验:例如,支付订单时,判断订单是否处于“待支付”状态;退款时,判断订单是否允许退款。
  • 条件校验:例如,扣款时,再次确认账户余额是否充足(即使在 SELECT ... FOR UPDATE 时已经读取,但在复杂的业务逻辑中,多一次校验更安全,也可能在业务逻辑中基于锁定的数据进行其他判断)。
public void updateAccountBalance(Long accountId, BigDecimal amount) {
    transactionTemplate.execute(new TransactionCallbackWithoutResult() {
        @Override
        protected void doInTransactionWithoutResult(TransactionStatus status) {
            // 加锁查询
            Account account = accountRepository.findByIdForUpdate(accountId);
            
            // 判断账户是否存在
            if (account == null) {
                throw new AccountNotFoundException("账户不存在");
            }
            
            // 判断账户状态是否正常
            if (account.getStatus() != AccountStatus.NORMAL) {
                throw new InvalidAccountStatusException("账户状态异常");
            }
            
            // 判断余额是否充足(如果是扣款操作)
            if (amount.compareTo(BigDecimal.ZERO) < 0 && 
                account.getBalance().add(amount).compareTo(BigDecimal.ZERO) < 0) {
                throw new InsufficientBalanceException("余额不足");
            }
            
            // 判断版本号是否匹配(乐观锁补充)
            if (account.getVersion() != expectedVersion) {
                throw new ConcurrentUpdateException("数据已被其他请求修改");
            }
            
            // 后续操作...
        }
    });
}

为什么加锁后还要判断?  因为锁解决的是并发访问的“同步”问题,而判断解决的是业务逻辑的“正确性”问题。有可能在你获取锁之前,数据的状态已经被其他事务改变(虽然当前事务会等待锁),或者业务规则本身就不允许此次操作。

三更新:事务保障数据一致性

在锁和判断的基础上,使用事务模板确保数据更新的原子性:

// 使用Spring的TransactionTemplate进行事务管理
public void updatePaymentAmount(final Long paymentId, final BigDecimal amount) {
    transactionTemplate.execute(new TransactionCallback<Void>() {
        @Override
        public Void doInTransaction(TransactionStatus status) {
            try {
                // 一锁:获取行锁
                Payment payment = paymentRepository.findByIdForUpdate(paymentId);
                
                // 二判:业务状态检查
                if (payment == null) {
                    throw new PaymentNotFoundException("支付记录不存在");
                }
                
                if (!PaymentStatus.PROCESSING.equals(payment.getStatus())) {
                    throw new IllegalPaymentStateException("当前支付状态不允许修改金额");
                }
                
                // 三更新:执行更新操作
                payment.setAmount(amount);
                payment.setUpdateTime(new Date());
                paymentRepository.save(payment);
                
                // 记录操作日志
                paymentLogService.recordAmountChange(paymentId, amount);
                
                return null;
            } catch (Exception e) {
                // 异常回滚
                status.setRollbackOnly();
                log.error("更新支付金额失败", e);
                throw e;
            }
        }
    });
}
事务隔离级别选择

支付系统通常应使用较高的事务隔离级别:

arduino
 体验AI代码助手
 代码解读
复制代码
// 配置TransactionTemplate
@Bean
public TransactionTemplate transactionTemplate(PlatformTransactionManager transactionManager) {
    TransactionTemplate template = new TransactionTemplate(transactionManager);
    // 设置隔离级别为REPEATABLE_READ,防止幻读和不可重复读
    template.setIsolationLevel(TransactionDefinition.ISOLATION_REPEATABLE_READ);
    // 设置传播行为为REQUIRED
    template.setPropagationBehavior(TransactionDefinition.PROPAGATION_REQUIRED);
    // 设置超时时间,避免长时间占用连接
    template.setTimeout(10); // 10秒
    return template;
}

隔离级别说明

  • 读未提交 (Read Uncommitted) :问题最多,可能发生脏读、不可重复读、幻读。基本不用。
  • 读已提交 (Read Committed) :大多数数据库的默认级别(如 Oracle, PostgreSQL, SQL Server)。避免脏读,但可能发生不可重复读、幻读。SELECT ... FOR UPDATE 在此级别下通常能提供更强的行级保护。
  • 可重复读 (Repeatable Read) :MySQL InnoDB 默认级别。避免脏读、不可重复读,但仍可能发生幻读(InnoDB通过MVCC和Next-Key Lock在一定程度上解决了幻读)。
  • 串行化 (Serializable) :最高隔离级别,完全避免并发问题,但性能最低,相当于单线程执行。 对于支付这类对一致性要求高的场景,至少应使用“读已提交”,并配合SELECT ... FOR UPDATE 实现行级锁定。若业务逻辑极其复杂且对幻读敏感,可考虑“可重复读”或更严格的手段。
锁冲突异常处理

当使用数据库悲观锁(如SELECT ... FOR UPDATE )时,如果多个事务试图同时锁定同一行,后来的事务会等待。

arduino
 体验AI代码助手
 代码解读
复制代码
public void updatePaymentWithRetry(Long paymentId, BigDecimal amount) {
    int maxRetries = 3;
    int retryCount = 0;
    
    while (retryCount < maxRetries) {
        try {
            updatePaymentAmount(paymentId, amount);
            return; // 成功则返回
        } catch (CannotAcquireLockException | LockTimeoutException e) {
            retryCount++;
            if (retryCount >= maxRetries) {
                // 超过最大重试次数,可以发送告警或记录特殊日志
                log.warn("更新支付记录{}达到最大重试次数", paymentId);
                throw new ServiceTemporarilyUnavailableException("系统繁忙,请稍后再试");
            }
            
            // 指数退避策略
            long sleepTime = (long) (100 * Math.pow(2, retryCount));
            Thread.sleep(sleepTime);
        }
    }
}
  • 锁等待超时:数据库通常配置有锁等待超时时间(innodb_lock_wait_timeout in MySQL)。如果等待超过这个时间仍未获取到锁,数据库会抛出异常,如 LockTimeoutException 或类似的数据库特定异常(Spring Data Access会统一封装,如 PessimisticLockingFailureException ,CannotAcquireLockException )。
  • 死锁:如果两个或多个事务互相等待对方释放锁,就会形成死锁。数据库会自动检测死锁,并选择一个事务作为“牺牲品”进行回滚,抛出死锁相关的异常(如 DeadlockLoserDataAccessException )。

处理策略

  • 捕获特定异常:在代码中 catch 这些锁相关的异常。
  • 重试机制:对于锁等待超时或可识别的瞬时死锁,可以考虑引入重试机制(例如使用 Spring Retry)。重试时应有次数限制和退避策略(如指数退避),避免无休止重试。
  • 用户反馈:如果重试几次后仍然失败,应向用户或调用方返回明确的错误信息,提示操作繁忙或稍后再试。
  • 业务降级:在极端并发下,如果锁竞争非常激烈,可以考虑业务层面的降级方案,如暂时关闭某些非核心功能,或引导用户稍后操作。
  • 优化锁粒度和事务范围:尽量减小锁定的数据范围和事务的持续时间,以降低锁冲突的概率。
为什么推荐事务模板而非注解

虽然 Spring 的  @Transactional 注解用起来非常方便,但在某些情况下,特别是涉及复杂逻辑或需要更精细控制事务边界时,编程式事务管理TransactionTemplate 是一个更佳的选择。

Spring的事务模板相比注解式事务有以下优势:

  • 避免AOP代理问题@Transactional 基于AOP代理实现。如果在本类中调用另一个标记了  @Transactional 的方法(即自调用),事务注解可能不会生效,因为绕过了代理。
  • 更细粒度的控制TransactionTemplate 允许你在代码中显式定义事务的开始、提交、回滚点,控制更灵活。
  • 明确性:代码即文档,事务边界清晰可见。

*配置 *** TransactionTemplate (Spring Boot 示例):

typescript
 体验AI代码助手
 代码解读
复制代码
import org.springframework.context.annotation.Bean;
import org.springframework.context.annotation.Configuration;
import org.springframework.jdbc.datasource.DataSourceTransactionManager;
import org.springframework.transaction.PlatformTransactionManager;
import org.springframework.transaction.support.TransactionTemplate;
​
import javax.sql.DataSource;
​
@Configuration
public class TransactionConfig {
​
    @Bean
    public PlatformTransactionManager transactionManager(DataSource dataSource) {
        return new DataSourceTransactionManager(dataSource);
    }
​
    @Bean
    public TransactionTemplate transactionTemplate(PlatformTransactionManager transactionManager) {
        TransactionTemplate transactionTemplate = new TransactionTemplate(transactionManager);
        // transactionTemplate.setPropagationBehavior(...); // 设置传播行为
        // transactionTemplate.setIsolationLevel(...);    // 设置隔离级别
        // transactionTemplate.setTimeout(...);          // 设置超时时间
        return transactionTemplate;
    }
}
事务传播行为

事务传播行为的配置也需要特别注意,尤其是在一个事务方法中调用另一个事务方法时,不同的传播行为会导致截然不同的结果。选择不当可能导致事务回滚范围不符合预期,甚至引发数据不一致问题。

事务传播行为看似简单,实则暗藏玄机。例如,当内部方法使用REQUIRED传播行为时,如果内部方法捕获了异常但未向外抛出,外部方法的事务将不会回滚,这可能导致严重的数据不一致问题。而过度使用REQUIRES_NEW则可能创建过多的事务,不仅增加了数据库连接的消耗,还可能因为锁竞争导致死锁。

在支付系统中,正确理解和使用事务传播行为至关重要。例如,订单创建与支付应该使用不同的事务边界,可以考虑REQUIRES_NEW;而订单内的多个操作(如创建订单、更新库存)则应在同一事务中完成,适合使用REQUIRED。选择时需权衡业务完整性需求、异常处理策略、性能影响以及底层数据库的支持特性。

总结

在支付系统中,并发更新是一个常见但危险的场景。通过"一锁二判三更新"的模式,我们可以有效防止数据混乱和资金错误:

  1. 一锁:优先选择数据库行锁,它与数据直接绑定,提供最强的一致性保证
  2. 二判:获取锁后进行全面的业务判断,确保数据状态符合预期
  3. 三更新:在事务保护下执行数据更新,保证操作的原子性

记住,支付系统中的每一分钱都至关重要,宁可牺牲一些性能,也要确保数据的绝对正确。防患于未然,远比事后救火要容易得多。


二、状态机缺失:支付流程的定时炸弹

还是在电商公司,记得我刚接手支付系统的时候,支付单表里,单据状态只有两个:0和1,0表示失败,1表示成功,后来接有些支付渠道,发现人家有中间状态,看着数据库里的0和1,一时麻瓜,后来十一加了三天大班,吭哧吭哧做支付系统的支付状态改造,现在想起来,有些地方做的仍然不太合理。

支付流程本质上是一个状态转换的过程,从创建到处理中,再到成功或失败,甚至可能出现撤销、退款等后续操作。如果没有完善的状态机设计,支付系统就像埋了一颗定时炸弹,随时可能因为状态混乱的流转引发异常,导致客诉。

❌ 错误示范:随意状态转换

  • 伪代码演示

// ❌ 混乱的状态管理示例
if (paymentOrder.getStatus().equals("已创建")) {
    if (newStatus.equals("已支付")) {
        // 处理支付逻辑
        paymentOrder.setStatus("已支付");
        paymentOrderRepository.save(paymentOrder);
    } else if (newStatus.equals("已退款")) { // 非法状态转换!
        // 直接处理退款,跳过了"已支付"状态
        paymentOrder.setStatus("已退款");
        paymentOrderRepository.save(paymentOrder);
    }
}
​
// 在另一个服务中
public void cancelPayment(Long orderId) {
    PaymentOrder order = paymentOrderRepository.findById(orderId);
    // 没有检查当前状态就直接修改,可能导致非法转换
    order.setStatus("已取消");
    paymentOrderRepository.save(order);
}

✅ 最佳实践:轻量状态机实现

状态机本质上是一种行为模型,用于描述系统如何根据当前状态和输入事件转换到新状态。在支付系统中,交易状态的转换必须严格遵循预定义的规则,确保数据一致性和业务正确性。

一个完善的支付状态机通常包含以下要素:

  • 状态定义(States):系统可能处于的各种状态
  • 事件(Events):触发状态转换的外部输入
  • 转换规则(Transitions):定义在特定状态下接收特定事件后应转换到的新状态
  • 动作(Actions):状态转换时执行的业务逻辑

下面是一个比较轻量级的状态机实现,仅供参考:

1. 状态机枚举设计

首先,我们使用枚举来定义支付状态和事件,这是一种轻量级且类型安全的实现方式。

arduino
 体验AI代码助手
 代码解读
复制代码
/**
 * 支付交易状态枚举
 */
public enum PaymentStatus {
    
    CREATED("已创建", "交易已创建,等待用户支付"),
    PROCESSING("处理中", "用户已发起支付,等待支付结果"),
    SUCCESS("支付成功", "交易支付成功"),
    FAILED("支付失败", "交易支付失败"),
    CLOSED("已关闭", "交易已关闭"),
    REFUND_PROCESSING("退款处理中", "退款申请已提交,等待处理"),
    REFUND_SUCCESS("退款成功", "退款已成功处理"),
    REFUND_FAILED("退款失败", "退款处理失败");
    
    private final String displayName;
    private final String description;
    
    PaymentStatus(String displayName, String description) {
        this.displayName = displayName;
        this.description = description;
    }
    
    public String getDisplayName() {
        return displayName;
    }
    
    public String getDescription() {
        return description;
    }
}
​
/**
 * 支付事件枚举
 */
public enum PaymentEvent {
    
    CREATE("创建交易"),
    PAY("发起支付"),
    PAYMENT_SUCCESS("支付成功通知"),
    PAYMENT_FAILED("支付失败通知"),
    CLOSE("关闭交易"),
    REQUEST_REFUND("申请退款"),
    REFUND_SUCCESS("退款成功通知"),
    REFUND_FAILED("退款失败通知");
    
    private final String description;
    
    PaymentEvent(String description) {
        this.description = description;
    }
    
    public String getDescription() {
        return description;
    }
}

2. 设计完整的状态转换图

使用PlantUML绘制状态转换图,直观展示状态间的转换关系:

3. 状态转换规则定义

接下来,我们定义状态转换规则,明确在特定状态下接收特定事件时应转换到的新状态:

typescript
 体验AI代码助手
 代码解读
复制代码
/**
 * 状态转换规则定义
 */
public class PaymentStateTransition {
    
    // 使用Map存储状态转换规则
    private static final Map<PaymentStatus, Map<PaymentEvent, PaymentStatus>> STATE_MACHINE_MAP = new HashMap<>();
    
    static {
        // 初始化状态转换规则
        
        // CREATED状态下的转换规则
        Map<PaymentEvent, PaymentStatus> createdTransitions = new HashMap<>();
        createdTransitions.put(PaymentEvent.PAY, PaymentStatus.PROCESSING);
        createdTransitions.put(PaymentEvent.CLOSE, PaymentStatus.CLOSED);
        STATE_MACHINE_MAP.put(PaymentStatus.CREATED, createdTransitions);
        
        // PROCESSING状态下的转换规则
        Map<PaymentEvent, PaymentStatus> processingTransitions = new HashMap<>();
        processingTransitions.put(PaymentEvent.PAYMENT_SUCCESS, PaymentStatus.SUCCESS);
        processingTransitions.put(PaymentEvent.PAYMENT_FAILED, PaymentStatus.FAILED);
        STATE_MACHINE_MAP.put(PaymentStatus.PROCESSING, processingTransitions);
        
        // SUCCESS状态下的转换规则
        Map<PaymentEvent, PaymentStatus> successTransitions = new HashMap<>();
        successTransitions.put(PaymentEvent.REQUEST_REFUND, PaymentStatus.REFUND_PROCESSING);
        STATE_MACHINE_MAP.put(PaymentStatus.SUCCESS, successTransitions);
        
        // FAILED状态下的转换规则
        Map<PaymentEvent, PaymentStatus> failedTransitions = new HashMap<>();
        failedTransitions.put(PaymentEvent.CLOSE, PaymentStatus.CLOSED);
        STATE_MACHINE_MAP.put(PaymentStatus.FAILED, failedTransitions);
        
        // REFUND_PROCESSING状态下的转换规则
        Map<PaymentEvent, PaymentStatus> refundProcessingTransitions = new HashMap<>();
        refundProcessingTransitions.put(PaymentEvent.REFUND_SUCCESS, PaymentStatus.REFUND_SUCCESS);
        refundProcessingTransitions.put(PaymentEvent.REFUND_FAILED, PaymentStatus.REFUND_FAILED);
        STATE_MACHINE_MAP.put(PaymentStatus.REFUND_PROCESSING, refundProcessingTransitions);
    }
    
    /**
     * 获取下一个状态
     * @param currentStatus 当前状态
     * @param event 触发事件
     * @return 下一个状态,如果转换不合法则返回null
     */
    public static PaymentStatus getNextStatus(PaymentStatus currentStatus, PaymentEvent event) {
        Map<PaymentEvent, PaymentStatus> transitions = STATE_MACHINE_MAP.get(currentStatus);
        return transitions != null ? transitions.get(event) : null;
    }
    
    /**
     * 判断状态转换是否合法
     * @param currentStatus 当前状态
     * @param event 触发事件
     * @return 是否合法
     */
    public static boolean canTransfer(PaymentStatus currentStatus, PaymentEvent event) {
        return getNextStatus(currentStatus, event) != null;
    }
}

4. 状态机管理器

状态机管理器负责执行状态转换,并确保遵循"一锁二判三更新"原则:

typescript
 体验AI代码助手
 代码解读
复制代码
/**
 * 支付状态机管理器
 */
@Component
public class PaymentStateMachineManager {
    
    @Autowired
    private PaymentRepository paymentRepository;
    
    @Autowired
    private TransactionTemplate transactionTemplate;
    
    @Autowired
    private ApplicationEventPublisher eventPublisher;
    
    /**
     * 执行状态转换
     * @param paymentId 支付ID
     * @param event 触发事件
     * @return 转换结果
     */
    public PaymentStateChangeResult executeTransition(String paymentId, PaymentEvent event) {
        return transactionTemplate.execute(status -> {
            try {
                // 一锁:获取数据库行锁(通过for update实现)
                Payment payment = paymentRepository.findByIdWithLock(paymentId);
                if (payment == null) {
                    return new PaymentStateChangeResult(false, "支付记录不存在");
                }
                
                // 二判:判断状态转换是否合法
                PaymentStatus currentStatus = payment.getStatus();
                if (!PaymentStateTransition.canTransfer(currentStatus, event)) {
                    return new PaymentStateChangeResult(false, 
                        String.format("不允许的状态转换:从 %s 到 %s", currentStatus.getDisplayName(), event.getDescription()));
                }
                
                // 获取目标状态
                PaymentStatus targetStatus = PaymentStateTransition.getNextStatus(currentStatus, event);
                
                // 执行业务逻辑
                executeBusinessLogic(payment, currentStatus, targetStatus, event);
                
                // 三更新:更新状态
                payment.setStatus(targetStatus);
                payment.setUpdateTime(new Date());
                paymentRepository.save(payment);
                
                // 发布状态变更事件
                publishStateChangeEvent(payment, currentStatus, targetStatus, event);
                
                return new PaymentStateChangeResult(true, "状态转换成功", targetStatus);
                
            } catch (Exception e) {
                status.setRollbackOnly();
                return new PaymentStateChangeResult(false, "状态转换异常:" + e.getMessage());
            }
        });
    }
    
    /**
     * 执行状态转换相关的业务逻辑
     */
    private void executeBusinessLogic(Payment payment, PaymentStatus currentStatus, 
                                      PaymentStatus targetStatus, PaymentEvent event) {
        // 根据不同的状态转换执行不同的业务逻辑
        switch (event) {
            case PAY:
                // 处理发起支付逻辑
                break;
            case PAYMENT_SUCCESS:
                // 处理支付成功逻辑
                break;
            case REQUEST_REFUND:
                // 处理退款申请逻辑
                break;
            // 其他事件处理...
        }
    }
    
    /**
     * 发布状态变更事件
     */
    private void publishStateChangeEvent(Payment payment, PaymentStatus previousStatus, 
                                         PaymentStatus currentStatus, PaymentEvent event) {
        PaymentStateChangeEvent stateChangeEvent = new PaymentStateChangeEvent(
            payment.getId(), previousStatus, currentStatus, event, new Date());
        eventPublisher.publishEvent(stateChangeEvent);
    }
    
    /**
     * 状态转换结果类
     */
    public static class PaymentStateChangeResult {
        private final boolean success;
        private final String message;
        private PaymentStatus targetStatus;
        
        public PaymentStateChangeResult(boolean success, String message) {
            this.success = success;
            this.message = message;
        }
        
        public PaymentStateChangeResult(boolean success, String message, PaymentStatus targetStatus) {
            this.success = success;
            this.message = message;
            this.targetStatus = targetStatus;
        }
        
        // getter方法...
    }
}

5. 状态机服务层

服务层封装状态机的业务操作,提供更高级别的接口:

typescript
 体验AI代码助手
 代码解读
复制代码
/**
 * 支付状态机服务
 */
@Service
public class PaymentStateMachineService {
    
    @Autowired
    private PaymentStateMachineManager stateMachineManager;
    
    @Autowired
    private PaymentRepository paymentRepository;
    
    /**
     * 创建支付交易
     */
    public Payment createPayment(PaymentCreateRequest request) {
        Payment payment = new Payment();
        payment.setOrderId(request.getOrderId());
        payment.setAmount(request.getAmount());
        payment.setStatus(PaymentStatus.CREATED);
        payment.setCreateTime(new Date());
        payment.setUpdateTime(new Date());
        
        return paymentRepository.save(payment);
    }
    
    /**
     * 发起支付
     */
    public PaymentStateMachineManager.PaymentStateChangeResult pay(String paymentId) {
        return stateMachineManager.executeTransition(paymentId, PaymentEvent.PAY);
    }
    
    /**
     * 处理支付结果通知
     */
    public PaymentStateMachineManager.PaymentStateChangeResult processPaymentResult(
            String paymentId, boolean success) {
        PaymentEvent event = success ? PaymentEvent.PAYMENT_SUCCESS : PaymentEvent.PAYMENT_FAILED;
        return stateMachineManager.executeTransition(paymentId, event);
    }
    
    /**
     * 申请退款
     */
    public PaymentStateMachineManager.PaymentStateChangeResult requestRefund(String paymentId) {
        return stateMachineManager.executeTransition(paymentId, PaymentEvent.REQUEST_REFUND);
    }
    
    /**
     * 处理退款结果通知
     */
    public PaymentStateMachineManager.PaymentStateChangeResult processRefundResult(
            String paymentId, boolean success) {
        PaymentEvent event = success ? PaymentEvent.REFUND_SUCCESS : PaymentEvent.REFUND_FAILED;
        return stateMachineManager.executeTransition(paymentId, event);
    }
    
    /**
     * 关闭交易
     */
    public PaymentStateMachineManager.PaymentStateChangeResult closePayment(String paymentId) {
        return stateMachineManager.executeTransition(paymentId, PaymentEvent.CLOSE);
    }
}

6.使用实例

下面通过一个完整的支付流程示例,展示状态机的使用:

less
 体验AI代码助手
 代码解读
复制代码
@RestController
@RequestMapping("/payment")
public class PaymentController {
    
    @Autowired
    private PaymentStateMachineService paymentService;
    
    /**
     * 创建支付
     */
    @PostMapping("/create")
    public ResponseEntity<?> createPayment(@RequestBody PaymentCreateRequest request) {
        Payment payment = paymentService.createPayment(request);
        return ResponseEntity.ok(payment);
    }
    
    /**
     * 发起支付
     */
    @PostMapping("/{paymentId}/pay")
    public ResponseEntity<?> pay(@PathVariable String paymentId) {
        PaymentStateMachineManager.PaymentStateChangeResult result = paymentService.pay(paymentId);
        if (result.isSuccess()) {
            return ResponseEntity.ok(result);
        } else {
            return ResponseEntity.badRequest().body(result);
        }
    }
    
    /**
     * 支付结果通知(模拟支付回调)
     */
    @PostMapping("/{paymentId}/notify")
    public ResponseEntity<?> paymentNotify(
            @PathVariable String paymentId, @RequestParam boolean success) {
        PaymentStateMachineManager.PaymentStateChangeResult result = 
            paymentService.processPaymentResult(paymentId, success);
        return ResponseEntity.ok(result);
    }
    
    /**
     * 申请退款
     */
    @PostMapping("/{paymentId}/refund")
    public ResponseEntity<?> requestRefund(@PathVariable String paymentId) {
        PaymentStateMachineManager.PaymentStateChangeResult result = 
            paymentService.requestRefund(paymentId);
        if (result.isSuccess()) {
            return ResponseEntity.ok(result);
        } else {
            return ResponseEntity.badRequest().body(result);
        }
    }
    
    /**
     * 关闭交易
     */
    @PostMapping("/{paymentId}/close")
    public ResponseEntity<?> closePayment(@PathVariable String paymentId) {
        PaymentStateMachineManager.PaymentStateChangeResult result = 
            paymentService.closePayment(paymentId);
        return ResponseEntity.ok(result);
    }
}

扩展:状态机流转配置化

除了上述硬编码方式定义状态转换规则外,我们也可以考虑将状态转换规则配置化,提高灵活性:

typescript
 体验AI代码助手
 代码解读
复制代码
/**
 * 配置化状态转换规则
 */
@Configuration
public class PaymentStateMachineConfig {
​
    @Bean
    public Map<PaymentStatus, Map<PaymentEvent, PaymentStatus>> stateMachineConfig() {
        Map<PaymentStatus, Map<PaymentEvent, PaymentStatus>> config = new HashMap<>();
        
        // 可以从数据库、配置文件或配置中心加载状态转换规则
        // 例如从properties文件加载
        // payment.state.CREATED.PAY=PROCESSING
        // payment.state.CREATED.CLOSE=CLOSED
        // ...
        
        return config;
    }
}

这种方式的优点是可以在不修改代码的情况下调整状态转换规则,适合状态转换逻辑频繁变更的场景。

扩展:Spring State Machine

对于更复杂的状态机需求,可以考虑使用Spring State Machine框架。它提供了更完善的状态机功能,包括状态持久化、事件监听、状态机工厂等:

csharp
 体验AI代码助手
 代码解读
复制代码
@Configuration
@EnableStateMachineFactory
public class PaymentStateMachineConfig extends StateMachineConfigurerAdapter<PaymentStatus, PaymentEvent> {
​
    @Override
    public void configure(StateMachineStateConfigurer<PaymentStatus, PaymentEvent> states) throws Exception {
        states
            .withStates()
            .initial(PaymentStatus.CREATED)
            .states(EnumSet.allOf(PaymentStatus.class));
    }
​
    @Override
    public void configure(StateMachineTransitionConfigurer<PaymentStatus, PaymentEvent> transitions) throws Exception {
        transitions
            .withExternal()
                .source(PaymentStatus.CREATED).target(PaymentStatus.PROCESSING)
                .event(PaymentEvent.PAY)
                .and()
            .withExternal()
                .source(PaymentStatus.CREATED).target(PaymentStatus.CLOSED)
                .event(PaymentEvent.CLOSE)
                .and()
            // 其他转换规则...
    }
    
    @Bean
    public StateMachineListener<PaymentStatus, PaymentEvent> listener() {
        return new StateMachineListenerAdapter<PaymentStatus, PaymentEvent>() {
            @Override
            public void stateChanged(State<PaymentStatus, PaymentEvent> from, State<PaymentStatus, PaymentEvent> to) {
                if (from != null) {
                    System.out.println("状态从 " + from.getId() + " 变更为 " + to.getId());
                }
            }
        };
    }
}

Spring State Machine功能强大,但相对较重,适合状态逻辑复杂的大型系统。对于简单场景,轻量级的枚举实现可能更加合适。


总结

支付状态机的设计和实现是支付系统的关键环节。通过可靠的状态机系统,可以确保支付流程的正确性和一致性。关键设计要点包括:

  1. 使用枚举定义状态和事件,类型安全且便于维护
  2. 明确定义状态转换规则,确保状态转换的正确性
  3. 遵循"一锁二判三更新"原则,防止并发问题
  4. 使用事务模板确保状态更新的原子性
  5. 根据实际需求选择合适的状态机实现方式

正确实现状态机可以避免支付新手常犯的错误,如状态混乱、并发问题、缺乏扩展性等,为支付系统奠定坚实的基础。


三、幂等性忽略:重复支付的罪魁祸首

幂等性是指对同一操作执行一次或多次,产生的结果是一致的。而防重机制则是确保同一请求不会被重复处理的具体实现手段。简单来说:

  • 幂等性:一种特性,保证操作可重复执行而不改变结果
  • 防重:一种机制,用于检测并阻止重复请求

在支付场景下,幂等性尤为重要。想象一下,用户下单支付时,由于网络波动点击了两次"支付"按钮,如果系统没有幂等处理,可能导致重复扣款,这无疑会造成用户投诉和商誉损失。

内部幂等与外部幂等

支付系统中的幂等性可分为两类:

1. 内部幂等

指在自身系统内的操作幂等性,如订单状态更新、账户余额变更等。

2. 外部幂等

指与外部系统(如银行、支付渠道)交互时的幂等性保证,防止因为重试导致向第三方重复发起支付请求。


❌ 常见错误:无幂等检查

这是一个典型的无幂等性处理的支付代码:


// ❌ 没有幂等检查的支付处理
public void processPayment(PaymentRequest request) {
    // 直接处理支付,没有检查是否已处理过
    Payment payment = new Payment(request);
    paymentRepository.save(payment);
    thirdPartyService.pay(payment);
}

这段代码的问题在于:如果同一支付请求因网络问题重试多次,可能会导致重复创建支付记录并多次调用第三方支付服务。

✅ 最佳实践:多层幂等保障防止重复支付

要实现完整的支付幂等性,应该考虑采用多层级的设计,来更加可靠地保证幂等性:

1. 幂等键设计

幂等键是识别重复请求的关键,通常由以下要素组合而成:

  • 商户ID
  • 订单号
  • 支付渠道
  • 请求时间戳

2. 多级防重策略

最佳实践流程:

  1. 先查缓存:利用Redis等高性能缓存快速判断请求是否处理过
  2. 再查数据库:缓存未命中时查询数据库确认
  3. 分布式锁保护:使用分布式锁避免并发处理同一请求
  4. 写入结果记录:处理完成后持久化结果并更新缓存

3. 分布式锁实现

在高并发环境下,仅依靠查询判断是不够的,还需要分布式锁确保同一时刻只有一个线程处理同一请求。


// ✅ 完整幂等方案:分布式锁+多级检查
public class IdempotentPaymentService {
    private final DistributedLock lock;
    private final RedisTemplate redisTemplate;
    private final PaymentRepository paymentRepository;
    private final ThirdPartyPaymentService thirdPartyService;
    
    public PaymentResult processPayment(PaymentRequest request) {
        // 1. 构建幂等键
        String idempotentKey = buildIdempotentKey(request);
        
        // 2. 尝试从缓存获取结果
        PaymentResult cachedResult = redisTemplate.opsForValue().get(idempotentKey);
        if (cachedResult != null) {
            log.info("从缓存获取到幂等结果, key={}", idempotentKey);
            return cachedResult;
        }
        
        // 3. 使用分布式锁确保并发安全
        return lock.executeWithLock(idempotentKey, 30, TimeUnit.SECONDS, () -> {
            // 4. 再次从数据库查询(双重检查)
            Payment existingPayment = paymentRepository.findByIdempotentKey(idempotentKey);
            if (existingPayment != null) {
                PaymentResult result = existingPayment.toResult();
                // 回填缓存
                redisTemplate.opsForValue().set(idempotentKey, result, 24, TimeUnit.HOURS);
                return result;
            }
            
            // 5. 执行实际支付逻辑
            PaymentResult result = executePayment(request);
            
            // 6. 保存结果并更新缓存
            savePaymentResult(idempotentKey, result);
            redisTemplate.opsForValue().set(idempotentKey, result, 24, TimeUnit.HOURS);
            
            return result;
        });
    }
    
    private String buildIdempotentKey(PaymentRequest request) {
        return String.format("payment:idempotent:%s:%s:%s",
                request.getMerchantId(),
                request.getOrderNo(),
                request.getPayChannel());
    }
    
    private PaymentResult executePayment(PaymentRequest request) {
        // 实际支付逻辑,包含内部状态变更和外部渠道调用
        // ...
    }
    
    private void savePaymentResult(String idempotentKey, PaymentResult result) {
        // 持久化支付结果
        // ...
    }
}

4. 外部调用幂等性保证

当调用第三方支付渠道时,同样也要考虑外部的幂等,对三方渠道的幂等机制也要搞清楚:

  1. 使用渠道支持的幂等机制:许多支付渠道提供业务单号作为幂等标识,接入新渠道要确定对方的幂等机制,比如同一个外部单号,失败了就无法原单重试,还是只要没成功,就可以继续请求
  2. 支付状态查询:如果对方的幂等性支持做的不是很好,那句在调用前先查询支付状态,避免重复调用,如果对方幂等响应,也要注意处理
  3. 结果记录与对账:记录每次调用结果,并通过定时对账确保数据状态一致性,防止状态不齐


总结

幂等性实现的注意事项

  1. 幂等键的选择:确保能唯一标识业务请求,通常包含业务ID、操作类型、用户ID等
  2. 幂等记录的保存时间:根据业务需求设置合理的过期时间
  3. 分布式锁的超时设置:避免锁超时导致的并发问题
  4. 异常情况的处理:在各种异常场景下仍能保证幂等性
  5. 性能与可用性平衡:在保证幂等性的同时注意系统性能

幂等性是支付系统的核心特性,实现良好的幂等性控制需要:

  1. 多层次防重设计:缓存+数据库+分布式锁的组合使用
  2. 内外部幂等并重:既保证内部操作幂等,也确保外部调用幂等
  3. 完善的异常处理:在各种异常场景下都能保持幂等特性
  4. 合理的性能平衡:在保证幂等的同时兼顾系统性能

只有真正理解并实现了严格的幂等性控制,才能构建出可靠、稳定的支付系统,避免重复支付这一支付系统中的致命问题。记住支付的原则:宁可多检查一分钟,也不能让用户多付一分钱

四、三方错误码黑洞:资金流向的罗生门

❌错误案例:当错误码成为资损陷阱

支付系统与第三方支付渠道对接时,错误码处理看似简单,实则暗藏玄机。以下是一个真实发生的资损案例:

案例:我在参考[1]里看到这个案,某电商平台支付团队在对接新支付渠道时,遇到渠道返回"订单不存在"错误码。团队新手开发人员直接将此错误码判定为"支付失败",并向用户展示"支付未成功,请重新支付"。然而,在次日对账时发现,大量标记为"支付失败"的订单实际上在渠道侧已完成扣款。由于系统错误地引导用户重复支付,短短两天造成了近百万元的资金差错,引发大量用户投诉。

在电商公司的时候,我也犯过类似的错误,拉美的一个支付平台,响应了某个报错,我当时直接把这个报错归为支付失败处理,其实在支付渠道那里已经扣款成功了,结果自然是客诉+复盘,被各方吊起来打。

从这我们可以看出,支付系统中要注意一个关键问题:对第三方错误码的误解可能导致资金流向不明,形成支付系统的"罗生门"

错误码黑洞的本质

第三方错误码处理困难的根本原因在于:

  1. 语义不统一:不同渠道对相同问题使用不同错误码和描述
  2. 状态不确定:某些错误码(如超时、系统繁忙)无法确定交易最终状态
  3. 文档不完善:渠道方文档对错误码解释不充分或缺少处理建议
  4. 缺乏经验:开发人员对支付流程理解不全面,无法正确解读错误含义

✅最佳实践:三方错误码处理的合理映射

1. 构建统一的错误码映射系统

对于三方,甚至下游系统的错误码,都应该构造一套错误码映射系统,最简单的就是拿枚举定义和映射,进阶一点的就是搭建错误码映射的配置系统。

2. 错误码分类与处理策略

将第三方错误码按照处理策略分类是关键一步:要明确错误是什么类型,系统异常还是业务异常,可重试还是不可重试

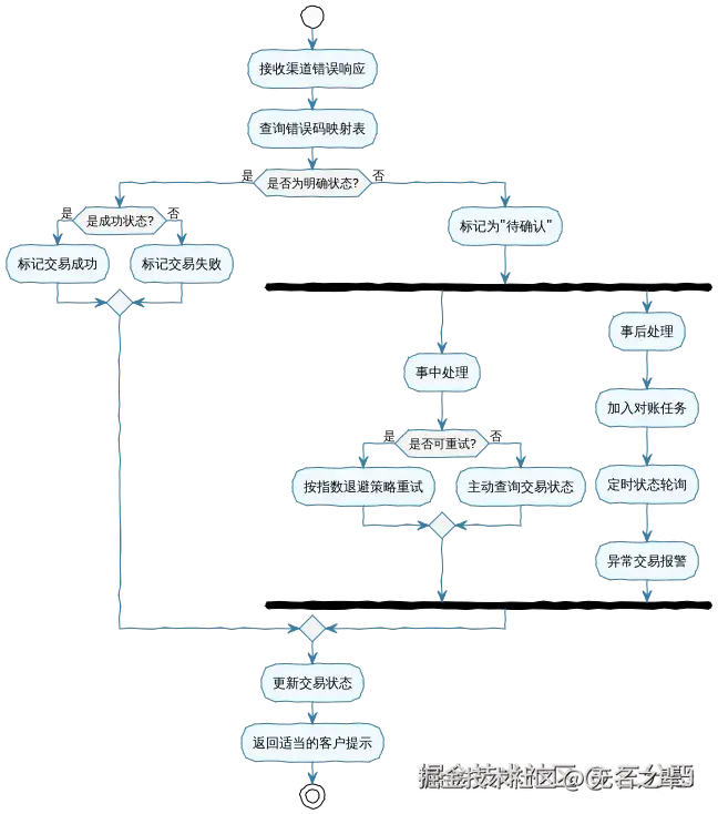
3. 错误码处理流程:事中与事后

处理第三方错误码需要事中和事后两种机制相结合:事中要做好映射和处理,事后要做好核对

3.1 事中处理机制
  • 重试机制:对于"可重试"类错误,采用指数退避算法进行重试
  • 状态查询:对于"状态不确定"类错误,立即发起查询确认最终状态
  • 降级策略:当渠道持续返回系统错误时,启动降级流程,切换备用渠道
3.2 事后处理机制
  • 对账核实:通过T+1对账文件核对不确定状态的交易,如果是内部系统可以通过一些离线核对的机制
  • 定时轮询:对状态不明确的交易进行定期查询,直到获得最终状态
  • 人工介入:对长时间未确认状态的交易,触发报警并由运营人员介入处理

4. 错误码映射表设计

一个完善的错误码映射表至少应包含以下字段:

typescript
 体验AI代码助手
 代码解读
复制代码
public class ErrorCodeMapping {
    // 渠道标识
    private String channelCode;
    
    // 原始错误码
    private String originalCode;
    
    // 标准错误码(内部统一编码)
    private String standardCode;
    
    // 错误类型(明确失败/明确成功/状态不确定/可重试/系统错误)
    private ErrorType errorType;
    
    // 处理策略(直接返回/查询状态/重试/报警)
    private List<ProcessStrategy> strategies;
    
    // 最大重试次数
    private Integer maxRetryTimes;
    
    // 重试间隔策略
    private RetryIntervalStrategy retryIntervalStrategy;
    
    // 客户端错误提示(多语言)
    private Map<String, String> clientMessages;
    
    // 内部错误描述
    private String internalDescription;
    
    // 推荐处理方案
    private String recommendedAction;
    
    // 是否计入监控指标
    private boolean countForMetrics;
    
    // 更新时间
    private Date updateTime;
}

5. 客户端错误信息设计原则

对用户展示的错误信息设计也是关键环节:

客户端错误展示原则
  1. 简明易懂:用户能够理解的语言,避免技术术语
  2. 指导性:告知用户下一步应该如何操作
  3. 真实性:不误导用户,对确定失败的交易明确告知
  4. 一致性:相同错误在不同场景下提示保持一致
  5. 分级展示:区分系统级错误和业务级错误
最佳实践实现案例

以下是一个完整的错误码处理类示例:


public class PaymentErrorHandler {
    private final ErrorCodeMappingService errorCodeService;
    private final PaymentQueryService queryService;
    private final RetryService retryService;
    private final AlarmService alarmService;
    
    public PaymentResponse handleChannelError(String channelCode, String errorCode, 
                                             PaymentContext context) {
        // 1. 查询错误码映射
        ErrorCodeMapping mapping = errorCodeService.getMapping(channelCode, errorCode);
        
        // 2. 记录原始错误
        logOriginalError(channelCode, errorCode, context);
        
        // 3. 根据错误类型处理
        switch (mapping.getErrorType()) {
            case DEFINITE_FAILURE:
                return handleDefiniteFailure(mapping, context);
                
            case DEFINITE_SUCCESS:
                return handleDefiniteSuccess(mapping, context);
                
            case UNCERTAIN:
                return handleUncertainStatus(mapping, context);
                
            case RETRYABLE:
                return handleRetryableError(mapping, context);
                
            case SYSTEM_ERROR:
                return handleSystemError(mapping, context);
                
            default:
                // 未知错误类型,按状态不确定处理
                alarmService.sendAlarm("未映射的错误码: " + channelCode + "-" + errorCode);
                return handleUncertainStatus(
                    ErrorCodeMapping.createDefault(ErrorType.UNCERTAIN), context);
        }
    }
    
    private PaymentResponse handleDefiniteFailure(ErrorCodeMapping mapping, PaymentContext context) {
        // 更新交易状态为失败
        context.getTransaction().updateStatus(TransactionStatus.FAILED);
        context.getTransaction().setFailReason(mapping.getStandardCode());
        
        // 返回用户友好信息
        return PaymentResponse.failed(
            mapping.getClientMessages().get(context.getLanguage()),
            mapping.getStandardCode()
        );
    }
    
    private PaymentResponse handleUncertainStatus(ErrorCodeMapping mapping, PaymentContext context) {
        // 标记为待确认状态
        context.getTransaction().updateStatus(TransactionStatus.PENDING);
        
        // 启动查询任务
        queryService.scheduleQuery(context.getTransaction());
        
        // 如果支持异步通知,等待异步通知更新状态
        if (context.isAsyncNotifySupported()) {
            // 设置异步通知超时时间
            context.getTransaction().setAsyncNotifyTimeout(
                System.currentTimeMillis() + 5 * 60 * 1000); // 5分钟
        }
        
        // 加入对账任务
        reconciliationService.addTask(context.getTransaction());
        
        // 返回用户友好信息
        return PaymentResponse.pending(
            mapping.getClientMessages().get(context.getLanguage()),
            mapping.getStandardCode()
        );
    }
    
    // 其他处理方法...
}

错误码系统设计最佳原则

  1. 统一管理:集中管理所有渠道错误码,避免分散在代码中
  2. 持续更新:建立错误码收集机制,持续完善映射表
  3. 可配置化:错误码映射通过配置文件或数据库管理,便于调整
  4. 多维度分类:按错误来源、错误类型、处理策略等多维度分类
  5. 监控告警:对关键错误和异常模式建立监控,及时发现问题
  6. 经验沉淀:记录错误处理经验,形成知识库

总结

总结一下,第三方错误码处理是支付系统中容易被忽视但极其重要的环节。正确处理错误码不仅能避免资金差错,还能提升用户体验,降低运营成本。

遵循以下核心原则:

  1. 永远不要假设:不要根据错误描述猜测交易状态,而应查询确认
  2. 宁可多查不漏查:对状态不确定的交易,宁可多一次查询,也不要草率判断
  3. 构建完善的映射体系:持续完善错误码映射,积累处理经验
  4. 事中事后结合:将实时处理与对账核实结合,确保交易状态准确
  5. 以用户体验为中心:错误提示应帮助用户理解问题并指导后续操作

记住:在支付系统中,正确处理错误码与正确处理成功流程同等重要。一个成熟的支付系统,不仅在阳光大道上行驶顺畅,也能在坎坷小路上稳健前行。

五、分布式一致性陷阱:资金消失的魔术

❌错误案例:当支付成功却不一致

反例:某电商平台在促销活动期间,用户成功支付了一笔订单,收到了支付成功通知,银行也确实扣款了。但令人尴尬的是,订单状态依然显示"待支付",商品库存未减少,导致商品被"超卖"。客服查询后发现:支付服务与订单服务之间的通信出现了故障,支付状态未能正确同步。

这就是典型的分布式一致性问题——资金已经转移,但业务状态未更新,导致系统各部分数据不一致,仿佛资金在系统中"消失"了。

分布式一致性基础理论

在支付系统中,我们通常面临多个服务间的数据一致性问题。传统单体应用中的ACID事务在分布式环境下难以实现,我们需要理解:

CAP理论与支付系统

支付系统在CAP三角中通常选择AP(可用性+分区容错性),牺牲强一致性换取系统的高可用,但我们仍需保证最终一致性

✅正缺姿势:内部系统一致性保证

1. 分布式事务模型选择

在支付系统中,常用的分布式事务模型包括:

2. 事务消息实现最终一致性

在支付系统中,基于事务消息的最终一致性方案是最常用的解决方案之一:

typescript
 体验AI代码助手
 代码解读
复制代码
// ✅ 使用RocketMQ事务消息确保一致性
@Transactional
public void processPayment(PaymentRequest request) {
    // 1. 本地事务:保存支付记录
    Payment payment = new Payment(request);
    paymentRepository.save(payment);
    
    // 2. 发送事务消息:确保支付状态同步
    rocketMQTemplate.sendMessageInTransaction(
        "payment-topic", 
        MessageBuilder.withPayload(payment)
                    .setHeader("txId", payment.getTxId())
                    .build(),
        payment  // 作为事务参数传递
    );
}
​
// 事务消息本地事务执行器
@RocketMQTransactionListener
public class PaymentTransactionListener implements RocketMQLocalTransactionListener {
    @Autowired
    private PaymentRepository paymentRepository;
    
    // 执行本地事务
    @Override
    public RocketMQLocalTransactionState executeLocalTransaction(Message msg, Object arg) {
        try {
            // 本地事务已在processPayment方法中执行
            return RocketMQLocalTransactionState.COMMIT;
        } catch (Exception e) {
            return RocketMQLocalTransactionState.ROLLBACK;
        }
    }
    
    // 消息回查
    @Override
    public RocketMQLocalTransactionState checkLocalTransaction(Message msg) {
        String txId = (String) msg.getHeaders().get("txId");
        Payment payment = paymentRepository.findByTxId(txId);
        if (payment != null) {
            return RocketMQLocalTransactionState.COMMIT;
        }
        return RocketMQLocalTransactionState.UNKNOWN;
    }
}

流程图解:

3. 分布式事务常见坑点

对于一些强一致性的场景,一般都是采用2PC的事务,开源的分布式事务框架有Seata等,但是事务框架的使用,也要注意一些坑点,处理不当,同样可能会造成线上问题。

事务悬挂问题

问题:若先收到消息补偿请求,后收到正向操作请求,可能导致数据不一致。

解决方案:使用状态机模式,记录每个事务的执行阶段,拒绝执行不符合状态流转的操作。

空回滚问题

问题:协调器触发回滚,但Try操作尚未执行或执行失败。

解决方案:空回滚处理机制,对于未找到Try操作记录的Cancel请求,也要返回成功。

幂等性问题

分布式事务中每个操作都必须保证幂等,以应对网络抖动和重试。


// ✅ TCC模式中的Try阶段幂等实现
@Transactional
public boolean tryDeductAmount(String userId, String txId, BigDecimal amount) {
    // 1. 幂等检查
    TransactionRecord record = txRecordDao.findByTxId(txId);
    if (record != null) {
        // 已处理过,直接返回上次结果
        return record.isSuccess();
    }
    
    // 2. 冻结资金
    AccountFreezeRecord freezeRecord = new AccountFreezeRecord();
    freezeRecord.setUserId(userId);
    freezeRecord.setTxId(txId);
    freezeRecord.setAmount(amount);
    freezeRecord.setStatus(FreezeStatus.FROZEN);
    
    // 3. 检查余额并冻结
    Account account = accountDao.findByUserIdForUpdate(userId);
    if (account.getAvailableAmount().compareTo(amount) < 0) {
        // 记录失败事务
        txRecordDao.save(new TransactionRecord(txId, "tryDeductAmount", false));
        return false;
    }
    
    // 4. 扣减可用余额,增加冻结金额
    account.setAvailableAmount(account.getAvailableAmount().subtract(amount));
    account.setFrozenAmount(account.getFrozenAmount().add(amount));
    accountDao.update(account);
    
    // 5. 保存冻结记录
    freezeRecordDao.save(freezeRecord);
    
    // 6. 记录成功事务
    txRecordDao.save(new TransactionRecord(txId, "tryDeductAmount", true));
    return true;
}

✅正缺姿势:外部渠道一致性保证

1. 错误码处理策略

外部支付渠道的错误码处理是保证与外部系统一致性的关键,在前面也提到了对外部渠道错误码的处理机制:

2. 事中重试与状态确认机制

如果发现渠道的支付状态不明确,事中的重试和状态确认机制也很重要。


// ✅ 渠道支付请求与重试机制
public PaymentResult processThirdPartyPayment(PaymentRequest request) {
    String requestId = UUID.randomUUID().toString();
    
    // 1. 设置重试策略
    RetryPolicy retryPolicy = RetryPolicy.builder()
        .withMaxRetries(3)
        .withBackoff(1000, 10000, TimeUnit.MILLISECONDS) // 指数退避
        .withJitter(0.5) // 添加随机抖动
        .retryOn(NetworkException.class, TimeoutException.class)
        .abortOn(BusinessException.class)
        .build();
    
    try {
        // 2. 执行带重试的支付请求
        PaymentResult result = Failsafe.with(retryPolicy)
            .onRetry(e -> log.warn("支付请求重试: {}, 异常: {}", requestId, e.getMessage()))
            .get(() -> thirdPartyService.pay(request));
            
        return result;
    } catch (Exception e) {
        // 3. 处理最终失败的情况
        ThirdPartyErrorCode errorCode = parseErrorCode(e);
        
        // 4. 对于需确认的错误,主动发起查询
        if (errorCode.needConfirmation()) {
            // 5. 添加异步查询任务
            paymentQueryTaskManager.scheduleQuery(
                request.getOrderNo(), 
                request.getChannel(),
                new int[]{5, 15, 30, 60, 120} // 查询间隔(秒)
            );
            
            return PaymentResult.pending(request.getOrderNo());
        }
        
        return PaymentResult.fail(request.getOrderNo(), errorCode.getMappedCode());
    }
}

3. 消息中间件与定时任务结合

为保证最终一致性,我们可以结合消息中间件和定时任务进行状态补偿:

4. 事后对账机制

对账是支付系统保证最终一致性的最后一道防线:


// ✅ 日终对账处理
@Scheduled(cron = "0 0 1 * * ?") // 每天凌晨1点执行
public void dailyReconciliation() {
    // 1. 获取昨日交易记录
    LocalDate yesterday = LocalDate.now().minusDays(1);
    List<Payment> localPayments = paymentRepository.findByDateBetween(
        yesterday.atStartOfDay(),
        yesterday.plusDays(1).atStartOfDay()
    );
    
    // 2. 获取渠道对账单
    List<ChannelPaymentRecord> channelRecords = channelService.downloadDailyStatement(yesterday);
    
    // 3. 执行对账处理
    ReconciliationResult result = reconciliationService.reconcile(localPayments, channelRecords);
    
    // 4. 处理差异数据
    for (PaymentDifference diff : result.getDifferences()) {
        switch (diff.getDiffType()) {
            case LOCAL_MISSING:
                // 本地缺失但渠道存在的交易
                handleChannelExistsButLocalMissing(diff.getChannelRecord());
                break;
                
            case CHANNEL_MISSING:
                // 本地存在但渠道缺失的交易
                handleLocalExistsButChannelMissing(diff.getLocalPayment());
                break;
                
            case STATUS_DIFFERENT:
                // 状态不一致的交易
                handleStatusInconsistency(diff.getLocalPayment(), diff.getChannelRecord());
                break;
                
            case AMOUNT_DIFFERENT:
                // 金额不一致的交易
                handleAmountInconsistency(diff.getLocalPayment(), diff.getChannelRecord());
                break;
        }
    }
    
    // 5. 生成对账报告
    reconciliationReportService.generateReport(result);
}

✅正缺姿势:一致性异常处理

当发现一致性问题时,需要有完善的补偿机制:

1. 系统内部不一致处理

2. 与外部渠道不一致处理


// ✅ 处理本地支付成功但渠道支付失败的情况
public void handleLocalSuccessButChannelFailed(Payment payment) {
    try {
        // 1. 记录异常情况
        paymentAnomalyRepository.save(new PaymentAnomaly(
            payment.getId(), 
            AnomalyType.LOCAL_SUCCESS_CHANNEL_FAILED,
            "本地状态为成功但渠道查询失败"
        ));
        
        // 2. 发起退款流程
        RefundRequest refundRequest = RefundRequest.builder()
            .originalPaymentId(payment.getId())
            .amount(payment.getAmount())
            .reason("系统状态不一致自动退款")
            .build();
            
        RefundResult refundResult = refundService.refund(refundRequest);
        
        // 3. 更新支付状态
        if (refundResult.isSuccess()) {
            payment.setStatus(PaymentStatus.REFUNDED);
            payment.setRefundId(refundResult.getRefundId());
            payment.setRefundTime(LocalDateTime.now());
            paymentRepository.save(payment);
            
            // 4. 通知订单系统
            orderNotificationService.notifyPaymentRefunded(payment.getOrderNo(), payment.getId());
        } else {
            // 5. 退款失败,升级处理
            escalateToManualProcess(payment, "自动退款失败,需人工处理");
        }
    } catch (Exception e) {
        log.error("处理支付不一致异常", e);
        escalateToManualProcess(payment, "处理异常: " + e.getMessage());
    }
}

总结

对分布式一致性保障总结一下:

  1. 分布式事务选型:根据业务场景选择合适的分布式事务模型,避免过度使用重量级事务
  2. 状态设计:明确定义每个业务操作的状态,通过状态机管理状态流转
  3. 幂等设计:每个分布式操作必须实现幂等
  4. 重试策略:为可重试的错误制定合理的重试策略,避免无效重试和雪崩
  5. 事务补偿:设计完善的补偿机制,确保系统能从异常中恢复
  6. 主动确认:对于不确定的状态,实现主动查询和确认机制
  7. 全面对账:建立多层次对账机制,作为最终一致性的兜底保障

记住:"在分布式支付系统中,不存在绝对的一致性,只有尽力而为的最终一致性和严谨的兜底机制。"

六、金额转换问题:金额计算的百倍笑话

之前合作的团队有个线上问题,调用三方一直失败,为什么呢?因为他们金额转换把原来的金额算成了百倍,结果三方校验不通过——还好校验不通过,不然就不是线上问题,而是线上故障了。当时就就被笑话了,不专业,但是我笑不出来,因为这个错,我还真犯过。

🚫 错误姿势:金额转换背大锅

  • 跨境支付的百倍惨案

还是在跨境电商的时候,收单请求渠道,需要把日元转成最小单位,当时直接x100,忽略了日元的最小单位就是元,导致日本用户的钱被百倍收取——这是真拿用户当日本人整。后来当然是客诉退款,擦了好些天的屁股。

✅ 金额处理最佳实践

1. 统一的Money类封装

金额处理的首要原则是:永远不要使用浮点数(float/double)直接表示金额。正确的做法是创建专门的Money类进行封装,内部的金额表达一定要一致:

public class Money implements Comparable<Money>, Serializable {
    // 使用长整型存储货币的最小单位
    private final long amount;
    // 货币类型
    private final Currency currency;
    
    // 私有构造函数,强制使用工厂方法创建实例
    private Money(long amount, Currency currency) {
        this.amount = amount;
        this.currency = currency;
    }
    
    // 工厂方法:从元到分的转换
    public static Money of(BigDecimal amount, Currency currency) {
        // 获取当前货币的小数位数
        int scale = currency.getDefaultFractionDigits();
        // 转换为最小单位
        BigDecimal amountInMinor = amount.movePointRight(scale)
                                        .setScale(0, RoundingMode.HALF_UP);
        return new Money(amountInMinor.longValueExact(), currency);
    }
    
    // 安全的加法运算
    public Money add(Money other) {
        if (!this.currency.equals(other.currency)) {
            throw new IllegalArgumentException("Cannot add amounts with different currencies");
        }
        return new Money(this.amount + other.amount, this.currency);
    }
    
    // 其他操作方法...
    
    // 转换为展示用的BigDecimal
    public BigDecimal toDecimal() {
        int scale = currency.getDefaultFractionDigits();
        return BigDecimal.valueOf(amount, scale);
    }
    
    @Override
    public String toString() {
        return currency.getSymbol() + toDecimal().toString();
    }
}

2. 多币种支持的增强版Money类

Money类里要封装一些常用的方法,同时也要注意宣讲,每一个方法到底是什么含义,应该怎么使用,要在内部的研发团队达成一致,减少大家错误使用的概率。

3. 统一的金额处理工具

创建专门的工具类处理金额相关操作:统一的金额工具类能够降低测试的成本,提高健壮性。

csharp
 体验AI代码助手
 代码解读
复制代码
public final class MoneyUtils {
    private MoneyUtils() {
        // 防止实例化
    }
    
    // 金额比较
    public static int compare(Money money1, Money money2) {
        ensureSameCurrency(money1, money2);
        return Long.compare(money1.getAmount(), money2.getAmount());
    }
    
    // 金额求和
    public static Money sum(List<Money> monies) {
        if (monies == null || monies.isEmpty()) {
            throw new IllegalArgumentException("Money list cannot be empty");
        }
        
        Currency currency = monies.get(0).getCurrency();
        long total = 0;
        
        for (Money money : monies) {
            if (!money.getCurrency().equals(currency)) {
                throw new IllegalArgumentException("All monies must have the same currency");
            }
            total += money.getAmount();
        }
        
        return Money.ofMinor(total, currency);
    }
    
    // 分配金额(处理分配不均问题)
    public static List<Money> allocate(Money total, int parts) {
        long amount = total.getAmount();
        Currency currency = total.getCurrency();
        
        long baseAmount = amount / parts;
        long remainder = amount % parts;
        
        List<Money> allocation = new ArrayList<>(parts);
        for (int i = 0; i < parts; i++) {
            long amountPart = baseAmount + (i < remainder ? 1 : 0);
            allocation.add(Money.ofMinor(amountPart, currency));
        }
        
        return allocation;
    }
    
    // 其他辅助方法...
}
内外部金额处理规范
内部统一金额表达

内部处理原则:

  1. 最小单位原则:内部始终使用货币最小单位(如分、厘)存储金额
  2. 类型安全原则:所有金额操作均通过Money类方法完成,避免直接操作原始数值
  3. 不可变原则:Money对象设计为不可变类,防止意外修改
  4. 显式转换原则:币种转换必须显式执行,禁止隐式转换

外部交互统一封装

typescript
 体验AI代码助手
 代码解读
复制代码
public class PaymentGatewayAdapter {
    // 从外部API接收金额
    public Money receiveAmount(String amountStr, String currencyCode) {
        try {
            Currency currency = Currency.getInstance(currencyCode);
            BigDecimal amount = new BigDecimal(amountStr);
            return Money.of(amount, currency);
        } catch (Exception e) {
            throw new PaymentException("Invalid amount or currency: " + amountStr + " " + currencyCode, e);
        }
    }
    
    // 向外部API发送金额
    public String sendAmount(Money money, ExternalSystem system) {
        switch (system) {
            case ALIPAY:
                return formatForAlipay(money);
            case WECHAT:
                return formatForWechat(money);
            case PAYPAL:
                return formatForPaypal(money);
            default:
                return money.toDecimal().toString();
        }
    }
    
    // 不同外部系统的格式化方法...
}
充分测试策略

金额处理的测试应当覆盖以下场景:

  1. 边界值测试:零值、最大值、最小值、负值处理
  2. 精度测试:涉及除法和舍入的各种场景
  3. 多币种测试:不同币种之间的转换与计算
  4. 极端案例测试:异常大/小金额的处理
  5. 并发测试:高并发场景下的金额累加正确性

⚠️金额处理常见坑点

1. 精度陷阱

ini
 体验AI代码助手
 代码解读
复制代码
// 错误示例
double price = 0.1;
double quantity = 3;
double total = price * quantity;  // 期望0.3,但可能得到0.30000000000000004
​
// 正确做法
Money unitPrice = Money.of(new BigDecimal("0.1"), Currency.getInstance("USD"));
Money total = unitPrice.multiply(new BigDecimal(3));

2. 舍入问题

ini
 体验AI代码助手
 代码解读
复制代码
// 错误示例
double amount = 10.005;
double rounded = Math.round(amount * 100) / 100.0;  // 期望10.01,可能得到10.00
​
// 正确做法
Money money = Money.of(new BigDecimal("10.005"), Currency.getInstance("USD"));
Money rounded = money.round(RoundingMode.HALF_UP);  // 保证10.01

3. 货币符号与格式化

ini
 体验AI代码助手
 代码解读
复制代码
// 错误示例
String formattedAmount = "$" + amount;  // 简单拼接,忽略地区差异
​
// 正确做法
MoneyFormatter formatter = new MoneyFormatter();
String formattedAmount = formatter.format(money, Locale.US);  // $10.99
String formattedAmountCN = formatter.format(money, Locale.CHINA);  // US$10.99

4. 分配问题

当需要将一笔金额平均分配给多人时(如拆分账单),简单除法可能导致"丢分"问题:

ini
 体验AI代码助手
 代码解读
复制代码
// 错误示例
double total = 10.00;
int people = 3;
double perPerson = total / people;  // 3.33...
// 3.33 * 3 = 9.99,丢失0.01
​
// 正确做法
Money total = Money.of(new BigDecimal("10.00"), Currency.getInstance("USD"));
List<Money> shares = MoneyUtils.allocate(total, 3);  // [3.34, 3.33, 3.33],确保总和为10.00

5. 国际化挑战

不同国家和地区的货币特性差异巨大,最小单位,金额展示都有很大的不同:

⚙️统一金额处理架构

总结与建议

金额处理看似简单,却是支付系统中最容易出错且后果最严重的环节之一。遵循以下原则能有效避免"百倍笑话":

  1. 永远使用专门的Money类,而不是基本数据类型处理金额
  2. 内部统一使用最小货币单位,避免小数运算
  3. 设计严格的币种检查机制,防止不同币种意外混合计算
  4. 明确舍入规则,并在整个系统中一致应用
  5. 外部接口交互时进行显式转换,不假设第三方系统使用相同的金额表示
  6. 全面测试边界条件,尤其是除法、舍入和分配场景

最后,请记住这个支付领域的金句: "在金额处理上,宁可多花一天编码,也不要在深夜被叫醒去修复百倍资损。"

七、变更三板斧缺失:午夜惊魂时刻

🚫反例:凌晨一点的紧急电话

说起来都是泪,还是在跨境电商公司,那是我的生日,买了个小蛋糕,正准备许个愿,一个紧急电话就打了过来,有线上问题。赶紧起来排查处理,原来是前端悄悄发布上线了,引入了一个线上问题,还好可以回滚,赶紧回滚!影响面还比较小,唯独搞砸了我的生日。许个愿吧,我负责的支付别出问题——下一个生日之前我就跑路了,那个支付跟我没关系了,也算实现愿望了吧。

在之前那家跨境电商公司,一个很大的问题,就是没有灰度环境,上线也没有分批发布,上线即梭哈,不出问题则已,一出问题就得来个大的。

可以快速回滚的故障还不是最棘手的,棘手的不能快速回滚的故障。还是那个跨境电商公司,有次运维改了个配置,直接导致网关到支付这一段请求失败,更坑的是,没法变更回滚,只能运维重新修改,那个配置也比较复杂,看着运维颤颤巍巍地修改,支付跌零疯狂告警,所有人冷汗直流。从发现故障,到最后的恢复,支付系统足足有半个小时不可用。

对于错误,可以分为三类:无知型错误、无能型错误、系统性错误,对于变更,减少错误的办法就是通过机制,来系统地防范,这个机制就是:变更三板斧。

✅正确姿势:变更三板斧保平安

在支付系统中,任何变更都可能带来风险。"变更三板斧"是确保系统稳定性的关键保障:

1 可灰度:验证变更的安全网

灰度发布是一种渐进式的发布策略,通过向一小部分用户或服务器提供新版本,逐步扩大范围,最终完成全量发布。

  • 流量分配机制:根据用户ID、商户号、地域等维度进行流量切分
  • 多级灰度策略:1% → 5% → 10% → 50% → 100%,每个阶段充分观察系统表现
  • 测试账号体系:建立内部测试账号,作为灰度发布的首批用户

2 可监控:变更的眼睛和耳朵

监控是识别变更问题的关键,应覆盖以下几个方面:

  • 业务指标监控:交易成功率、交易量、交易响应时间等
  • 系统资源监控:CPU、内存、磁盘I/O、网络流量、连接数等
  • 异常监控:错误日志、异常堆栈、业务异常等
  • 依赖服务监控:上下游系统的调用成功率、响应时间等

3 可回滚:变更的后悔药

无论监控多完善,总有无法预见的问题。快速回滚能力是最后的安全网:

  • 代码回滚:保留上一版本的部署包,配置一键回滚流程
  • 配置回滚:关键配置的变更应有回滚机制,如配置中心的版本控制
  • 数据回滚:对数据结构或内容的变更,应有相应的回滚脚本
  • 预案演练:定期演练回滚流程,确保紧急情况下可以快速执行

📚变更管理标准流程

支付系统的变更应遵循严格的流程控制:

1 变更申请与评审

  • 变更申请:明确变更目的、范围、预期收益和可能的风险
  • 变更评审:多角色参与(研发、测试、运维、产品、风控)共同评估变更的必要性和风险

2 风险评估与方案制定

  • 风险分析:识别潜在风险点,评估影响范围和严重程度
  • 制定方案:指定发布计划,包括实施步骤清单、灰度策略、监控点、回滚预案等
  • 应急预案:针对可能出现的问题,提前准备应对措施

在蚂蚁内部,一般的变更都会有一个稳定性评估,就是来做变更的风险评估和方案检查。

3 实施与验证

  • 预发布测试:在模拟生产环境中全面测试
  • 灰度发布:发布到灰度环境,灰度一定要充分,在灰度停留的时间,灰度流量的命中都要有保证
  • 灰度验证:拥有灰度账户的员工内部验证
  • 线上分批发布:线上按照一定的比例分批发布,一般在第一批的时候要停留观察,原则上不应该小于两小时
  • 线上首笔验证:在线上发完第一批之后,一般需要进行功能的验证,确认符合预期
  • 线上全量发布:完成全部服务的变更
  • 变更验证:确认变更达到预期目标,无负面影响

变更管理的左右防线

支付系统变更管理应建立完善的左右防线体系:

1 左侧防线(事前预防)

  • 严格的变更申请流程:所有变更必须经过正式申请和评审
  • 分级审批机制:根据变更影响范围和风险等级,设置不同级别的审批流程
  • 专职变更评审团队:由架构师、资深工程师、安全专家组成的评审团队
  • 变更窗口期管理:设定固定的变更时间窗口,避开业务高峰期
  • 自动化测试保障:全面的单元测试、集成测试和端到端测试覆盖

2 右侧防线(事中事后响应)

  • 多维度监控:业务指标、系统资源、网络流量等全方位监控
  • 智能告警系统:设置合理的告警阈值,支持多渠道告警推送
  • 专业应急响应团队:7×24小时待命的应急响应团队
  • 自动化回滚机制:一键回滚能力,最大限度减少人为操作错误
  • 实时损失评估:能够快速评估故障造成的业务损失

变更管理机制建设

1 变更清单管理

建立标准化的变更清单,确保每项变更都经过充分检查:

  • 前置条件清单:确认变更前必须满足的条件
  • 变更步骤清单:详细的操作步骤和执行顺序
  • 验证点清单:每个步骤完成后的验证方法
  • 回滚清单:出现问题时的回滚步骤

2 人员通知机制

  • 变更预告通知:提前向相关方通报变更计划
  • 变更执行通知:变更开始和完成时的实时通知
  • 异常情况通知:问题出现时的及时通报
  • 多渠道通知:邮件、短信、即时通讯工具等多渠道保障

3 人员培训体系

  • 变更规范培训:确保所有相关人员了解变更流程和规范
  • 应急处置培训:提升团队应对变更风险的能力
  • 案例学习:通过历史案例学习经验教训
  • 定期演练:模拟变更场景,进行全流程演练

百分之九十的线上故障都是由变更引起的,变更也就意味着不稳定,每一次变更,不仅要依靠流程去保证可靠性,也依赖流程上每一环执行人的素质。敬畏变更,是每一个支付人都应该有的基本素养。


八、应急不止血:损失扩大的帮凶

🚫 错误反例:不止血就是往伤口撒盐

还是在跨境电商公司,某一天发布之后,监控系统开始显示支付成功率下降。立即组织了紧急会议,大家花了近二十分钟争论可能的原因,排查日志和代码变更,甚至开始讨论如何修复潜在问题。与此同时,支付失败率持续攀升,用户投诉持续增加。最终,还是决定先回滚代码,问题迅速解决,但由于延迟了止血时间,导致影响的用户更多,属于是往伤口上撒盐了。

✅ 最佳实践:故障应急先止血

1. 故障应急黄金法则:先止血,后分析

在支付系统故障处理中,应始终遵循"先止血,后分析"的黄金法则。就像医生面对大出血患者,首要任务不是确定出血原因,而是立即止血防止生命危险。

故障应急处理流程

快速确定影响范围

故障发生后,首先需要快速确定影响范围:

  1. 用户影响:多少用户受影响?哪些地区?哪些业务场景?
  2. 资金影响:是否有资金风险?资金损失规模估算?是否有对账差异?
  3. 业务影响:核心业务指标下降程度?交易量、成功率变化?
高效止血策略

止血措施分为两类:

  1. 增量止血(防止新问题产生)

    • 变更回滚:如有近期变更,立即回滚是最安全有效的止血手段
    • 流量控制:降级非核心功能,引流至备用系统
    • 熔断保护:隔离故障点,防止故障扩散
  2. 存量止血(处理已发生的问题)

    • 资金对账:确保资金安全,及时冻结异常账户
    • 交易状态修正:修复不一致交易状态
    • 用户通知:及时通知受影响用户

2. 高效故障沟通机制

沟通要点
  1. 建立故障沟通群:统一信息渠道,避免信息碎片化

  2. 定时播报机制:每15-30分钟提供一次进展更新,即使没有实质性进展

  3. 角色明确:指定故障指挥官、沟通负责人、技术负责人等角色

  4. 标准化信息格式

    • 故障现象:简明描述问题
    • 影响范围:用户数、交易额等
    • 当前状态:处理中/已止血/已恢复
    • 下一步计划:即将采取的措施
    • 预计恢复时间:给出合理预期

3. 支付系统变更管理标准

变更是故障的主要来源之一,严格的变更管理是预防故障的关键。

变更管理核心原则
  1. 变更分级

    • P0:影响核心支付流程的变更(如支付引擎、资金系统)
    • P1:影响用户体验的变更(如支付界面、支付方式)
    • P2:内部优化类变更(如后台管理、监控系统)
  2. 变更窗口期

    • 避开业务高峰期(如电商大促、工资发放日)
    • 预留充分的回滚时间
    • 确保关键人员在岗
  3. 变更审批流程

    • P0变更:架构师+技术负责人+产品负责人联合审批
    • P1变更:技术负责人+测试负责人审批
    • P2变更:团队负责人审批
  4. 强制回滚机制

    • 明确回滚触发条件(如交易成功率下降超过1%)
    • 自动化回滚脚本验证
    • 回滚操作演练

4. 应急响应人员培训与演练

定期的培训和演练是确保团队在真实故障发生时能高效应对的关键。

培训内容
  1. 应急角色培训

    • 故障指挥官职责
    • 技术分析员职责
    • 沟通协调员职责
  2. 故障场景模拟

    • 支付网关故障
    • 数据库性能下降
    • 第三方支付渠道中断
    • 安全漏洞应对
  3. 工具使用培训

    • 监控系统操作
    • 日志分析工具
    • 应急指挥平台
演练机制
  1. 桌面演练:团队围坐讨论假设场景的应对方案
  2. 技术演练:在测试环境模拟故障,实际操作解决
  3. 全链路演练:模拟真实故障,包括沟通、决策和技术操作
  4. 突发演练:不预先通知的随机演练,测试团队应急反应能力
总结

支付系统故障处理的核心原则是"先止血,后分析"。面对故障,第一反应应该是采取有效措施阻止损失扩大,而不是深入分析原因。特别是对于刚发布的变更,回滚往往是最快捷有效的止血方案。

建立完善的变更管理机制、故障应急流程和有效的沟通机制,是防范支付系统故障和降低故障影响的三大支柱。通过定期培训和演练,确保团队在面对真实故障时能够冷静高效地应对,最大限度地保护用户体验和资金安全。

记住:在支付系统中,每一分钟的延误都可能造成巨大的损失。快速止血永远是第一位的,分析原因可以在系统恢复后进行。


九、安全防护漏洞:数据裸奔的狂欢

🚫 错误反例:水平越权的火场

安全防护比较敏感,反例由AI生成,纯属虚构!

某支付平台为提高开发效率,采用了简单的URL参数传递用户标识,例如访问/api/payments/records?userId=10001可查询ID为10001的用户支付记录。开发人员仅在登录网关做了身份验证,却忽略了用户权限边界校验。结果,已登录用户小王只需将URL中的userId参数从自己的ID修改为他人ID(如/api/payments/records?userId=10002),就能轻松查看其他用户的交易明细、账户余额等敏感信息,造成严重的数据泄露风险。

✅ 最佳实践:充分的安全防护

支付系统权限管理基本原则

支付系统权限管理应遵循"最小权限原则"和"纵深防御策略",构建多层次安全屏障:

  1. 统一身份认证:实施强健的身份验证机制,确保用户身份真实可信
  2. 细粒度权限控制:根据用户角色、资源类型实施差异化权限控制
  3. 水平越权防护:确保用户只能访问属于自己的资源和数据
  4. 垂直越权防护:严格控制功能权限,防止普通用户获取管理员权限
  5. 全方位访问控制:在API网关、服务层、数据层实施一致的权限校验
水平越权风险与防护
  • 不应该仅仅在网关层进行登录态的验证,因为在实际的业务里,登录的用户可能涉及到和具体业务相关的操作,这一步在网关难以验证

  • 在业务层也要做校验,确保需要操作的业务数据属于当前登录的用户

工程师日常编码最佳实践

为什么不能仅依赖统一网关校验?因为许多业务功能本质上是与特定账户关联的,业务层更了解资源与用户的从属关系。在日常编码中,应当:

  1. 上下文传递:确保用户身份信息在服务调用链中安全传递
ini
 体验AI代码助手
 代码解读
复制代码
// 从安全上下文获取当前用户,而非仅依赖请求参数
Long currentUserId = SecurityContextHolder.getCurrentUser().getId();

2. 强制所属关系校验:每次访问敏感数据前验证资源归属

csharp
 体验AI代码助手
 代码解读
复制代码
// 支付记录查询前校验
public PaymentRecord getPaymentRecord(Long recordId, Long requestUserId) {
    PaymentRecord record = paymentRepository.findById(recordId);
    // 核心:校验记录所属用户与请求用户是否一致
    if (record != null && !record.getUserId().equals(requestUserId)) {
        throw new UnauthorizedException("无权访问他人支付记录");
    }
    return record;
}

3. 数据过滤:在查询层面实施权限过滤


// 自动附加用户条件,防止越权查询
public List<PaymentRecord> getUserPayments(PaymentQueryDTO query) {
    Long currentUserId = SecurityContextHolder.getCurrentUser().getId();
    // 强制使用当前用户ID作为查询条件
    query.setUserId(currentUserId);
    return paymentRepository.findByConditions(query);
}
  1. 注解式权限控制:利用AOP实现声明式权限检查
kotlin
 体验AI代码助手
 代码解读
复制代码
// 使用自定义注解标记需要资源所属校验的方法
@ResourceOwnerCheck(resourceType = "payment", paramIdField = "paymentId")
public PaymentDetail getPaymentDetail(Long paymentId) {
    // 方法执行前,注解处理器会自动校验资源归属
    return paymentService.findDetailById(paymentId);
}

5. 定期安全测试:实施越权漏洞扫描,模拟攻击者行为检测系统漏洞

⚙️权限架构设计

防范水平越权的关键措施
  1. 设计原则:

    • 接口设计时考虑"谁能看、谁能改"的权限边界
    • 资源ID使用不可预测的格式(如UUID)代替递增ID
    • 敏感操作采用签名验证或二次校验
  2. 统一权限框架:

    • 构建统一的权限校验框架,简化开发者实现正确权限控制的难度
    • 默认拒绝访问,除非明确授权
  3. 安全意识培养:

    • 提高开发团队的安全意识,将权限校验视为标准开发流程
    • 建立代码安全审计机制,关注权限控制实现
  4. 异常监控:

    • 对权限校验失败进行记录和告警,及时发现潜在攻击

通过实施这些最佳实践,支付系统可有效防范水平越权风险,保障用户数据安全与隐私。记住,在支付领域,安全不是可选项,而是必备条件。


十、时间边界陷阱:财务的平行宇宙

在支付系统中,时间不仅仅是一个记录,更是系统行为和财务核算的关键维度。然而,看似简单的时间处理,却埋藏着足以导致系统崩溃、资金差错的危险陷阱。特别是当涉及跨日、跨月、跨年等边界条件时,一个微小的时间设置错误,可能让你的财务系统进入一个"平行宇宙"—在那里,账务不平、对账有差、资金有缺口,却找不到原因。

🚫 错误反例:千万缺口的时间裂缝

财务问题比较敏感,错误反例由AI生成,纯属虚构!

某大型电商平台的支付系统在月初的对账过程中发现资金缺口高达1200万元。经过紧急排查,技术团队发现这是由于对账系统中的时间区间设置存在问题:

系统将每日对账时间区间设为[00:00:00, 23:59:59],而不是[00:00:00, 24:00:00)[00:00:00, 00:00:00)(次日)。看似只差1秒钟,但实际上:

  1. 所有在23:59:59.00123:59:59.999之间产生的交易被漏掉
  2. 每天积少成多,尤其在跨日订单高峰期(如双十一等大促活动)
  3. 一个月下来,这些"消失的交易"累积成了千万级的财务缺口
  4. 更严重的是,这个问题在系统上线运行了近8个月才被发现

⚠️时间边界的常见陷阱

1. 精度陷阱

不同系统对时间精度的处理不同:

  • 有些系统精确到秒(如MySQL的DATETIME)
  • 有些系统精确到毫秒(如Java的Date)
  • 有些系统精确到微秒(如PostgreSQL的TIMESTAMP)

当不同精度的系统交互时,容易产生数据不一致。

2. 时区陷阱

在全球化业务中,不同地区的交易可能涉及不同时区:

  • 系统内部是否统一使用UTC时间?
  • 与外部系统交互时如何处理时区转换?
  • 夏令时调整如何影响跨时区交易?

3. 边界定义陷阱

时间区间的定义方式多样,容易混淆:

  • 左闭右开:[startTime, endTime)
  • 左闭右闭:[startTime, endTime]
  • 精确到天:[2023-05-01, 2023-05-31]
  • 精确到秒:[2023-05-01 00:00:00, 2023-05-31 23:59:59]

不同的定义方式可能导致重复计算或漏算。

✅ 最佳实践:时间边界处理准则

1. 统一时间区间定义

2. 具体实施建议

时间表示法
  1. 使用ISO 8601标准YYYY-MM-DDThh:mm:ss.sssZ

    • 例如:2023-05-25T13:45:30.123Z表示UTC时间
    • 带时区:2023-05-25T21:45:30.123+08:00表示北京时间
  2. 内部存储使用统一格式

    • 推荐使用Unix时间戳(毫秒级)存储
    • 数据库设计时使用带时区的时间类型
时间区间处理
  1. 始终使用左闭右开区间[startTime, endTime)

    • 日交易:[2023-05-25 00:00:00.000, 2023-05-26 00:00:00.000)
    • 月交易:[2023-05-01 00:00:00.000, 2023-06-01 00:00:00.000)
  2. 避免使用模糊的边界

    • 不推荐:当天23:59:59当月最后一天
    • 推荐:明确指定下一个时间单位的起始点

3. 代码实现示例

arduino
 体验AI代码助手
 代码解读
复制代码
/**
 * 时间边界处理工具类
 */
public class TimeRangeUtil {
​
    /**
     * 获取指定日期的开始时间(00:00:00.000)
     */
    public static Date getDayStart(Date date) {
        Calendar calendar = Calendar.getInstance();
        calendar.setTime(date);
        calendar.set(Calendar.HOUR_OF_DAY, 0);
        calendar.set(Calendar.MINUTE, 0);
        calendar.set(Calendar.SECOND, 0);
        calendar.set(Calendar.MILLISECOND, 0);
        return calendar.getTime();
    }
​
    /**
     * 获取指定日期的结束时间(次日00:00:00.000)
     * 注意:是下一天的开始,而非当天的23:59:59
     */
    public static Date getDayEnd(Date date) {
        Calendar calendar = Calendar.getInstance();
        calendar.setTime(date);
        calendar.add(Calendar.DAY_OF_MONTH, 1);
        calendar.set(Calendar.HOUR_OF_DAY, 0);
        calendar.set(Calendar.MINUTE, 0);
        calendar.set(Calendar.SECOND, 0);
        calendar.set(Calendar.MILLISECOND, 0);
        return calendar.getTime();
    }
​
    /**
     * 获取指定月份的时间范围(左闭右开)
     */
    public static TimeRange getMonthRange(int year, int month) {
        Calendar startCal = Calendar.getInstance();
        startCal.set(year, month - 1, 1, 0, 0, 0);
        startCal.set(Calendar.MILLISECOND, 0);
        
        Calendar endCal = Calendar.getInstance();
        endCal.set(year, month, 1, 0, 0, 0);
        endCal.set(Calendar.MILLISECOND, 0);
        
        return new TimeRange(startCal.getTime(), endCal.getTime());
    }
    
    /**
     * 时间范围类,表示左闭右开区间[start, end)
     */
    public static class TimeRange {
        private final Date start;
        private final Date end;
        
        public TimeRange(Date start, Date end) {
            this.start = start;
            this.end = end;
        }
        
        public Date getStart() {
            return start;
        }
        
        public Date getEnd() {
            return end;
        }
        
        public boolean contains(Date time) {
            return !time.before(start) && time.before(end);
        }
        
        @Override
        public String toString() {
            SimpleDateFormat sdf = new SimpleDateFormat("yyyy-MM-dd HH:mm:ss.SSS");
            return "[" + sdf.format(start) + ", " + sdf.format(end) + ")";
        }
    }
}

4. 对账最佳实践

  1. 双向核对机制

    • 交易系统统计 ↔ 财务系统统计
    • 内部系统统计 ↔ 外部渠道统计
  2. 时间边界一致性检查

    • 对账前,确保各系统使用完全相同的时间范围定义
    • 建立时间边界管理服务,统一提供时间区间
  3. 零容忍原则

    • 对任何时间边界差异采取零容忍策略
    • 哪怕是毫秒级的差异也要彻底排查
  4. 自动化边界校验

    • 构建自动化测试用例,验证边界条件处理
    • 特别测试"23:59:59.999"、"00:00:00.000"等临界点
总结:避免财务平行宇宙

时间边界处理是支付系统中看似简单却异常关键的环节。一个微小的时间处理偏差,可能导致严重的财务差错,甚至让你的系统进入一个与现实不符的"财务平行宇宙"。

关键要点:

  1. 统一标准:全系统采用一致的时间表示、精度和区间定义
  2. 左闭右开:使用[startTime, endTime)格式定义时间区间
  3. 精确到毫秒:时间精度至少到毫秒级,避免亚秒级交易被忽略
  4. 明确归属:对跨边界交易制定明确的归属规则
  5. 系统校验:定期进行全链路对账,验证时间边界处理的正确性

时间边界看似微小,但在支付系统中却关乎账务准确性和资金安全。作为支付系统开发者,必须对时间边界处理给予足够重视,避免陷入"财务的平行宇宙"。

作者:三分恶
链接:juejin.cn/post/751103…
来源:稀土掘金
著作权归作者所有。商业转载请联系作者获得授权,非商业转载请注明出处。