函数式编程实现简单的 Fiber 架构

104 阅读9分钟

此文档对应仓库路径src/mini-react-fiber-v1。 覆盖文件:

  • index.js
  • createNestedFiberjs

目标:把 mini-react-fiber-v1 中的实现拆解成非常详细的学习笔记,包含每个函数的逐行解释、流程图(Mermaid 文本)、算法伪码、可能的坑与改进建议,确保小白也能循序渐进理解 fiber + time-slicing 的核心思想。


1. 目标与契约

  • 输入:一个以 fiber 结构表示的工作根(root fiber),在本示例里由 createNestedFibers(depth) 生成并赋值给 nextWorkOfUnit
  • 输出:对应的真实 DOM 节点被逐步创建并挂载到页面(优先挂到父 fiber 的 dom,若无则回退到 #root)。
  • 成功条件:浏览器不会被长期阻塞,渲染能被分片执行(time-slicing),在多个空闲时间片内完成全部节点创建与挂载。
  • 错误模式:找不到 #root 时不会报错但也不会挂载;属性处理简单导致事件/样式等行为缺失;回退挂载策略会破坏原始 DOM 结构。

实现契约(简明)

  • 输入数据形状(Fiber 节点):{ type, props, parent, child, sibling, dom }
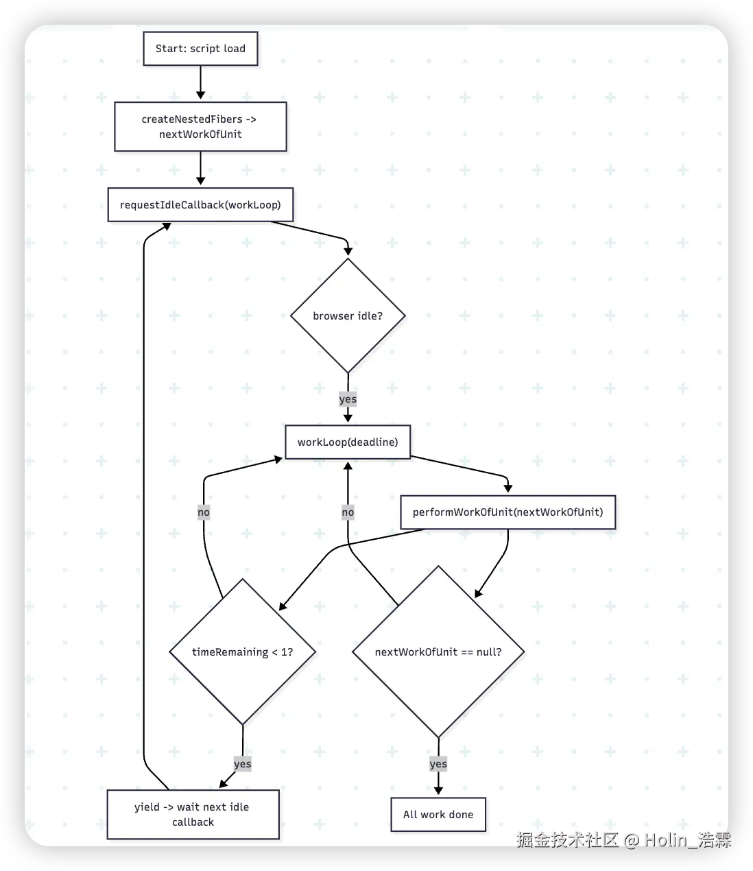
  • 主循环:浏览器空闲时调用 workLoop(deadline),每次处理一个或多个 performWorkOfUnit,时间不够时保存 nextWorkOfUnit 并等待下一次空闲回调。

2. 高层运行流程

总体步骤:

  1. 构造测试用 fiber 树(createNestedFibers(depth))。
  2. 启动调度器:requestIdleCallback(workLoop)
  3. 当浏览器空闲时运行 workLoop(deadline),在时间允许内循环调用 performWorkOfUnit,创建 DOM 并挂载。
  4. deadline.timeRemaining() < 1 时让出 CPU,等待下一次空闲回调继续从 nextWorkOfUnit 处恢复。
  5. performWorkOfUnit 返回 null(没有更多任务)时,说明所有工作已完成。

这是一个简单、教学性的协作式调度(cooperative scheduling)示例,强调“把大任务拆成很多小任务并在空闲时段逐个执行”。


3. fiber 数据结构详解

在本实现中,每个 fiber 是一个普通的 JavaScript 对象,字段:

  • type:节点类型,例如 'div''TEXT_ELEMENT'
  • props:属性对象,例如 { id: 'node-1', children: [] }
  • parent:指向父 fiber(或 null)。
  • child:指向第一个子 fiber(或 null)。
  • sibling:指向下一个兄弟 fiber(或 null)。
  • dom:对应的真实 DOM 节点(或 null,当还没创建时)。

性质与设计意图:

  • 使用 child/sibling/parent 指针可以在不使用 JavaScript 调用栈(函数递归)的情况下遍历整棵树,这在处理深层嵌套时能避免栈溢出风险。
  • props.children 在这里并不是 DOM 属性,而用于原始虚拟树或构建树的占位(updateProperties 会跳过 children 字段)。

示例(轻量化展示,depth=3):

image.png


4. 逐函数详解

下面按文件中的函数逐一详细讲解每个实现细节与边界情况。

4.1 createDom(fiber)

作用:根据 fiber 创建真实 DOM 节点(但不设置属性/内容)。

核心实现要点:

  • 如果 fiber.type === 'TEXT_ELEMENT',调用 document.createTextNode('') 创建文本节点(先留空字符串)。
  • 否则,调用 document.createElement(fiber.type) 创建元素节点。

细节与解释:

  • 文本节点内容是在 updateProperties 中通过 dom.nodeValue = props.nodeValue 写入的,因此 createTextNode('') 是可行的。把创建与赋值分离是一种职责分离的做法。
  • 优化点:可以直接用 document.createTextNode(fiber.props.nodeValue || '') 一步完成创建并赋值,减少一次写操作。

可能的问题:

  • 如果 fiber.type 不是合法的 DOM 元素名称(例如自定义 React 组件),createElement 会抛出错误(本示例只考虑字符串类型的 DOM 元素)。

4.2 updateProperties(dom, props)

作用:把 props 应用到 DOM 节点(简单版)。

实现要点:

  • 先过滤掉 childrenisProperty = key => key !== 'children')。
  • 对其余每个 key 执行 dom[key] = props[key]

示例:

  • 对于 { id: 'node-1' },执行 dom.id = 'node-1',等价于设置了元素的 id。
  • 对于文本节点,会对 nodeValuedom.nodeValue = '...'

局限性与注意:

  • 直接 dom[key] = value 对许多属性是可行的(id, className, nodeValue),但对事件属性(onClick)或 style 对象需特殊处理。
  • 真实框架会在 update 时做差分(patch)而不是每次都直接覆盖属性。

扩展建议:

  • style 做特殊分支:如果 props.style 是对象,逐键设置 dom.style[key] = value
  • 对以 on 开头的事件名,使用 addEventListener/removeEventListener 管理。

4.3 appendDomToContainer(domNode, parentFiber)

作用:把当前节点挂载到合适的容器。

挂载策略(代码逻辑):

  1. 先查找根容器 document.querySelector('#root') 作为兜底。
  2. 如果 parentFiber 存在且 parentFiber.dom 存在,则调用 parentFiber.dom.appendChild(domNode)
  3. 如果 parentFiber 存在但 parentFiber.dom 还没创建,则直接把节点挂到 #root(演示用简化策略)。
  4. 如果没有 parentFiber,也挂到 #root

为什么这样设计:

  • 在 time-slicing 场景中,父节点可能还没被处理完但我们已经创建了子节点。为了尽量让用户看到逐步产生的内容(提高感知性能),演示代码把子节点回退挂载到根节点而不是等待父节点。

缺点与边界情况:

  • 回退到根会破坏 DOM 的层级结构和样式依赖(例如依赖父元素 layout 的子元素会变形)。
  • 更严谨的实现会缓存这些“待挂载”节点,在父 DOM 创建好后进行正确的插入。

扩展改进:

  • 为父 fiber 添加 pendingChildren 队列,在父 DOM 可用时批量插入,以保证结构正确且减少 reflow(或使用 DocumentFragment)。

4.4 performWorkOfUnit(fiber)

这是核心:对单个 fiber 执行工作并返回下一个要执行的 fiber。

步骤(与伪码高度一致):

  1. fiber 为 null,返回 null(没有工作)。
  2. fiber.dom 不存在:
    • fiber.dom = createDom(fiber)
    • updateProperties(fiber.dom, fiber.props)
  3. appendDomToContainer(fiber.dom, fiber.parent)
  4. 寻找下一个要处理的 fiber:
    • 如果 fiber.child 存在,返回 fiber.child(进入下一层)
    • 否则,从当前 fiber 向上(nextFiber = fiber)循环:
      • nextFiber.sibling 存在,返回 nextFiber.sibling
      • 否则 nextFiber = nextFiber.parent(继续回溯)
    • 如果到达根还没有发现兄弟,返回 null(任务完成)

算法说明(行为)

  • 这是一个非递归的前序深度优先遍历: 当前节点 -> 子节点 -> 兄弟节点 -> 回溯 -> 继续。
  • 返回值是下一个要处理的 fiber,这使得 workLoop 可以在每个时间片内多次处理节点并在时间耗尽时保存 nextWorkOfUnit

复杂度:

  • 每个 fiber 在首次被处理时会创建 DOM,后续若不再创建则不会重复 DOM 构建 -> 总体 O(n)。
  • 空间 O(1)(除 fiber 树本身)。

边界与注意:

  • 如果 appendDomToContainer 把子节点回退挂载到 root,最终可能需要一次“commit 调整”来把子节点插回正确位置——演示代码没有这一步。

4.5 workLoop(deadline) 与 requestIdleCallback

目的:使用浏览器的空闲回调实现时间切片(time-slicing),每次空闲都只做少量工作以避免长时间阻塞主线程。

实现要点:

  • workLoop 会循环执行 performWorkOfUnit(nextWorkOfUnit) 并在每次循环后检查 deadline.timeRemaining()
  • deadline.timeRemaining() < 1 时,设置 shouldYield = true 并中止循环,随后再次调用 requestIdleCallback(workLoop) 以在下一次空闲时继续工作。

解释 deadline.timeRemaining()

  • 由浏览器传入,表示当前空闲回调还能使用的大概毫秒数。
  • 这个 API 的精确行为取决于浏览器实现;它提供了一个让出窗口来避免与渲染/交互冲突的简单手段。

兼容性与替代实现:

  • requestIdleCallback 并非在所有浏览器中都可用(部分 Safari/移动浏览器历史上未支持或支持不完全)。
  • 可使用 polyfill(基于 requestAnimationFrame + setTimeout)或直接使用 requestAnimationFrame 实现每帧工作(但无法获得精确的“剩余空闲时间”)。

阈值选择:

  • 本示例使用 < 1ms 作为让出阈值,保守但可能导致更多轮次切换。可根据实际体验将阈值增大(例如 < 5ms)来减少切换次数但可能增加单次阻塞。

5. createNestedFibers(depth)

作用:构造一个深度为 depth 的测试用 fiber 树,交替生成 TEXT_ELEMENTdiv,并设置 parent/child/sibling 指针,返回根节点。

实现策略(优点):

  • 使用循环而非递归来构建指针关系,更高效且对于大 depth 不会触发 JS 栈溢出。
  • 每次创建 textFiberdivFiber,把 parent.child = textFibertextFiber.sibling = divFiber,然后把 parent = divFiber 进入下一层。

示例(depth = 3 的视觉结构):

root(div#test-root)
 └ child -> TEXT(level1)
           └ sibling -> div#node-1
                      └ child -> TEXT(level2)
                                └ sibling -> div#node-2
                                           └ child -> TEXT(level3)
                                                     └ sibling -> div#node-3

用途:用于在浏览器中触发大量 DOM 创建,观察 time-slicing 的效果与性能影响。


6. 算法伪码与复杂度

workLoop 的伪码:

function workLoop(deadline):
    shouldYield = false
    while not shouldYield:
        nextWorkOfUnit = performWorkOfUnit(nextWorkOfUnit)
        shouldYield = deadline.timeRemaining() < 1
    requestIdleCallback(workLoop)

performWorkOfUnit 的伪码:

function performWorkOfUnit(fiber):
    if fiber == null:
        return null

    if fiber.dom == null:
        fiber.dom = createDom(fiber)
        updateProperties(fiber.dom, fiber.props)

    appendDomToContainer(fiber.dom, fiber.parent)

    if fiber.child:
        return fiber.child

    nextFiber = fiber
    while nextFiber != null:
        if nextFiber.sibling:
            return nextFiber.sibling
        nextFiber = nextFiber.parent

    return null

复杂度:

  • 时间复杂度(单次完整渲染):O(n),每个 fiber 创建 dom 时被访问一次。
  • 空间复杂度:O(n)(fiber 树);运行时额外空间近似 O(1)。

7. 流程图

工作循环与调度:

image.png

performWorkOfUnit 的遍历流程:

flowchart TD
  S[start: given fiber] --> C{fiber == null?}
  C -->|yes| EndNull[return null]
  C -->|no| CreateDom[if !fiber.dom -> createDom & updateProperties]
  CreateDom --> Append[appendDomToContainer]
  Append --> ChildCheck{fiber.child ?}
  ChildCheck -->|yes| ReturnChild[return fiber.child]
  ChildCheck -->|no| UpLoop[let nextFiber = fiber]
  UpLoop --> UpLoopCheck{nextFiber.sibling ?}
  UpLoopCheck -->|yes| ReturnSibling[return nextFiber.sibling]
  UpLoopCheck -->|no| SetParent[nextFiber = nextFiber.parent]
  SetParent --> UpLoopCheck
  ReturnChild --> End
  ReturnSibling --> End

Fiber 节点关系示意:

graph LR
  Root((root))
  Root --> Child1((child: TEXT))
  Child1 --> Sibling1((sibling: div))
  Sibling1 --> Child2((child: TEXT))
  Child2 --> Sibling2((sibling: div))

8. 常见问题、陷阱与改进建议

常见问题(FAQ):

  • 为什么使用 createTextNode('') 而不是直接给文本?

    • 答:实现把“创建”和“赋值”分开;updateProperties 会写入 nodeValue。可优化为一步创建并赋值。
  • 把子节点回退挂载到 #root 会有什么风险?

    • 答:会破坏 DOM 结构和样式依赖,真实实现不会这样做。更好的方法是缓存并在父 DOM 准备好时插回。
  • updateProperties 直接 dom[key] = value 有什么限制?

    • 答:对简单属性可用,但对事件、style、dataset 等要特殊处理。生产代码需要区分属性类型并做差分更新。

改进建议(可作为下一步工作):

  1. 实现挂载占位机制:当父 DOM 未准备时缓存子节点,父准备好后批量插入。
  2. updateProperties 做更完整的 patch(支持 style 对象、事件处理、移除旧属性等)。
  3. requestIdleCallback 添加兼容 polyfill(使用 requestAnimationFrame + setTimeout)。
  4. 实现 reconciliation(diff)来支持更新而不是每次重建 DOM。
  5. 将“构建阶段”(创建 fiber tree)与“提交阶段”(一次性插入 DOM)分离,减少中间不一致状态。

9. 实验与调试步骤(如何在本仓库运行)

下面给出在本仓库中运行和调试该示例的建议步骤:

  1. 安装依赖(如果项目使用 pnpm):
pnpm install
  1. 启动开发服务器(如果项目使用 Vite):
pnpm dev
  1. 打开浏览器访问开发服务器地址(通常是 http://localhost:5173),并打开 DevTools 的 Console/Performance 面板观察渲染和主线程活动。

  2. src/mini-react-fiber-v1/index.js 文件底部调整深度:

nextWorkOfUnit = createNestedFibers(100); // 改为 10 / 500 试验不同规模
  1. workLoop 中调整让出阈值(deadline.timeRemaining() < 1)为 < 5< 8,观察流畅度与总耗时之间的变化。

  2. 增加日志以追踪进度:

console.log('processing: ', fiber && fiber.type, 'remaining:', deadline.timeRemaining());
  1. 如果需要对没有 requestIdleCallback 的浏览器做兼容测试,可临时替换:
// 简单 polyfill(示意):
window.requestIdleCallback = window.requestIdleCallback || function(cb) {
  return setTimeout(function(){
    cb({ timeRemaining: function(){ return 50 } })
  }, 1)
}

(注意:这是示意 polyfill,不精准。生产 polyfill 需要更复杂的调度逻辑。)