shopify theme (六)

47 阅读1分钟

(61)block

官网地址

image.png

① 当前组件添加的所有动态子块 转成 HTML 代码 后, 传递 给 group.liquid

通过 capture 捕获动态子块内容,再传递给 group.liquid 片段统一渲染

image.png

image.png

block.settings

  • block.settings:是「商家在编辑器中对当前子块的配置数据」(比如选择的 “水平排列”“两端对齐” 等,是个 JSON 对象);
  • block.shopify_attributes:是「Shopify 自动生成的内置属性」(比如子块 ID、数据属性,用于编辑器识别子块,是段 HTML 属性字符串)。

image.png

image.png

block.shopify_attributes

image.png

image.png

block.id

image.png

image.png

image.png

image.png

image.png

(62) md5

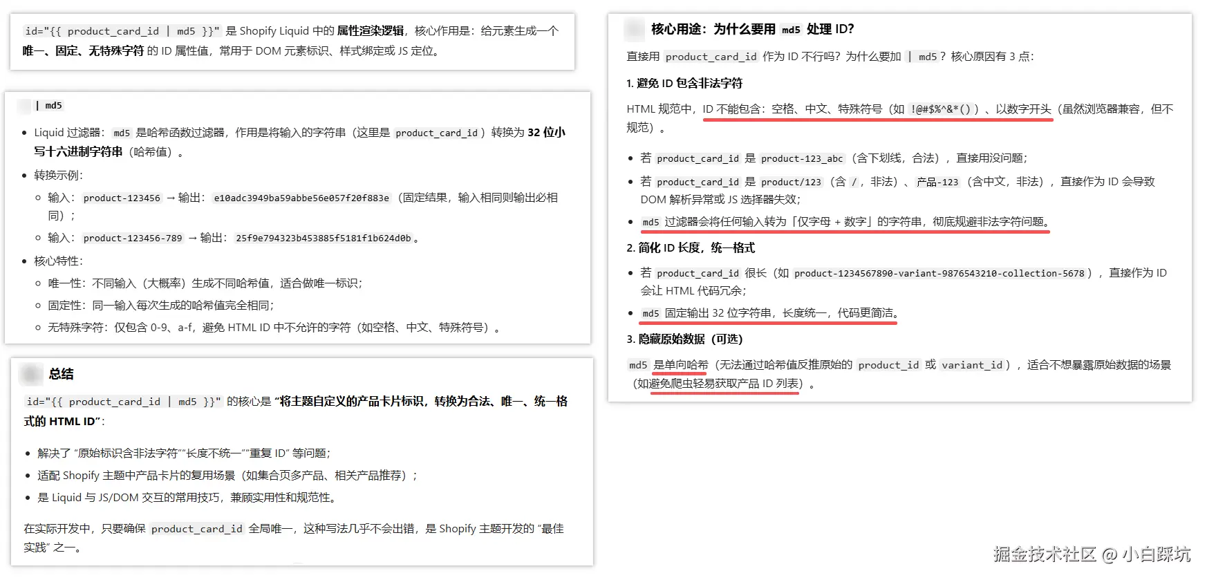
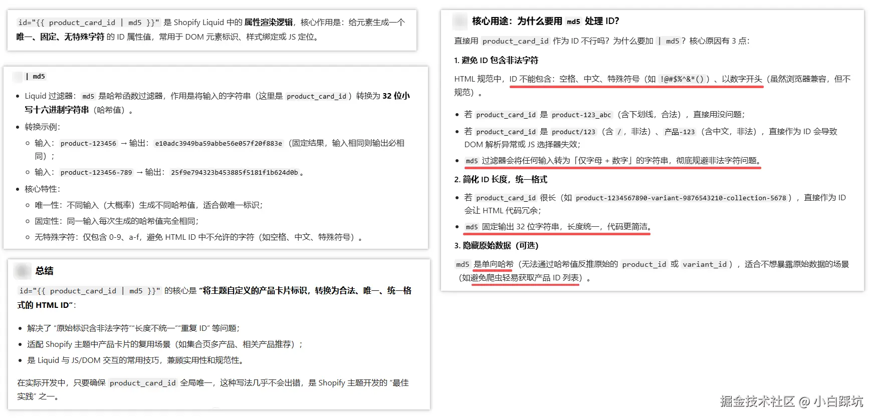
  #核心目的:给每个产品卡片生成一个唯一的 HTML ID,后续给卡片内的元素(比如链接、按钮)用,避免多个产品卡片的 ID 重复(导致 JS 交互冲突)。
  #生成逻辑:拼接 3 个部分组成唯一 ID:
  #固定前缀:product-card-link-;
  #区块 ID(block.id):当前产品卡片所在区块的唯一标识(比如 block-123);
  #产品 ID(product.id):产品本身的唯一标识(比如 123456)。
  #实际输出示例:product-card-link-block-123-123456。
  
assign product_card_id = 'product-card-link-' | append: block.id | append: '-' | append: product.id
  <a
    id="{{ product_card_id | md5 }}"
    
    class="product-card__link"
    ref="productCardLink"
  >
   
  </a>

image.png

(64) (65) (66) (67) (68) (69) (70) (71)