神的泪水-构建与解析:基于多AI模型并行的内容生成与对比分析工作流

161 阅读15分钟

摘要

在人工智能迅猛发展的今天,大型语言模型(LLM)已成为内容创作、数据分析和自动化任务的核心驱动力。然而,不同模型在架构、训练数据和优化目标上的差异,导致其在处理相同任务时会产生风格、侧重点和准确性各不相同的输出。因此,如何高效、直观地对不同模型的输出进行横向对比,以选择最适合特定场景的模型,成为了一个亟待解决的课题。本文将详细拆解一个专为AI内容对比输出而设计的工作流,通过具体实例分析其构建逻辑、运行机制和应用价值,并进一步探讨其在模型评估、提示词工程优化及未来多智能体协作系统中的广阔前景。


1. 引言:从单一模型到多模型并行处理的范式转变

过去,我们与AI的交互多是“单线程”的:向一个特定的AI模型提出问题,然后接收并评估其返回的唯一答案。这种模式虽然直接,但存在明显的局限性。用户无法即时获知其他模型可能提供的不同见解或更优答案,评估过程也因此变得线性而低效。为了打破这一瓶颈,一种新的范式——多模型并行处理——应运而生。

多模型并行处理的核心思想是,将同一个输入或指令同时分发给多个不同的AI模型,并收集它们各自的输出。这种方法不仅能够实现对模型能力和特性的“同场竞技”式评估,还能通过整合多个输出,创造出超越任何单一模型能力的“集体智慧”。而实现这一过程的最佳载体,便是可视化、自动化的工作流(Workflow)。

本文所要解析的,正是一个典型的多AI模型并行对比工作流。它将复杂的调用、等待和整合过程,简化为直观的节点拖拽与连接,极大地降低了技术门槛,让非专业开发者也能轻松构建强大的AI应用。


2. 工作流构建的模块化解析

打开蓝耘agent平台进行注册 image.png 点击构建->新建应用 image.png 选择子顶一个工作流 image.png

根据提供的资料,我们可以将整个“AI内容对比输出工作流”分解为四个核心组成部分:开始节点、输入节点、并行处理节点(AI模型矩阵)和输出节点。下面,我们将对每个部分的功能和意义进行详细阐述。

2.1 开始节点:工作流的起点

任何自动化流程都需要一个触发器,即“开始节点”。在本次构建的工作流中,它代表了整个流程的启动点。当用户激活该工作流时,信号从开始节点发出,标志着数据处理和任务执行的正式开始。

2.2 输入节点:人机交互的桥梁

紧随开始节点的是“输入节点”,这是整个工作流与用户进行交互的关键环节。

用户输入节点配置

从上图的配置中我们可以看到,该节点的核心功能是捕获用户输入的信息,并将其存储在一个预设的变量中。在这个案例里,该变量被命名。这个简单的步骤至关重要,因为它实现了用户指令的参数化。后续的所有AI模型都将引用这个变量作为其核心的分析对象或指令来源。这种设计使得整个工作流具有高度的灵活性和复用性,用户无需修改工作流的内部结构,只需在运行时提供不同的输入,即可实现对不同主题、不同任务的分析。

2.3 并行处理节点:三大模型的横向对比矩阵

这是整个工作流的核心区域。设计者在这里并列放置了三个不同的“AI模型”节点,形成一个处理矩阵。

三个并行的AI模型节点

这种并行的拓扑结构是实现模型对比的关键。当数据流从输入节点传递而来时,它会同时进入这三个AI模型节点,触发它们各自独立的进行计算和内容生成。这意味着三个模型是在同一时间、基于完全相同的输入信息进行工作的,从而确保了对比的公平性和客观性。

2.3.1 模型节点的内部配置

每个模型节点内部都包含着相同的逻辑配置,即调用AI大模型并处理输入。

AI模型节点的内部提示词配置

如上图所示,每个模型节点内的“用户提示词”(Prompt)都直接引用了前序“输入节点”中保存用户信息的变量。这一设计确保了输入的一致性。同时,每个模型完成任务后,都会将自己生成的内内容保存在一个名为output的变量中。这里需要注意的是,虽然变量名相同,但由于它们处于不同的节点(或作用域)内,其值是相互独立的,分别代表了各自模型的输出结果。

这种设计选择三个模型进行对比,具有典型意义。在实际应用中,这三个模型可以代表:

  • 不同公司的旗舰模型:例如,将Google的Gemini、OpenAI的GPT系列和Anthropic的Claude系列并列,以评估它们在特定任务上的综合表现。
  • 同一公司的不同版本或尺寸的模型:例如,同时对比GPT-4、GPT-3.5,以评估新旧版本之间的性能提升,或是在成本与效果之间做出权衡。
  • 针对特定领域微调的模型:例如,一个通用模型、一个专为代码生成优化的模型和一个专为法律文书写作微调的模型,对比它们在处理特定领域问题时的专业性。

2.4 输出节点:结果的聚合与呈现

工作流的终点是“输出节点”。它的职责是收集所有上游节点(在这里是三个AI模型节点)的输出结果,并按照预设的格式进行展示。

将三个模型的输出进行顺序化展示

从配置图中可以看出,该节点将三个模型变量中存储的output值进行了顺序性的整合和输出。这种清晰的、并置的呈现方式,让用户可以一目了然地看到三个模型针对同一问题的不同回答,从而进行直观的比较和判断。

2.5 完整工作流概览

将以上所有节点连接起来,便构成了我们所讨论的完整工作流。

完整工作流视图

这个工作流的设计优雅而高效,它将一个复杂的对比分析任务,通过模块化、可视化的方式清晰地表达了出来。从用户输入到并行处理,再到结果聚合,整个数据流向一目了然,充分体现了现代自动化工作流平台的强大能力。


3. 实例运行与深度分析

理论的解析需要通过实践来验证。文档中提供了两个具体的运行实例,它们生动地展示了该工作流在实际应用中的效果和价值。

3.1 实例一:身份认同问题——“你是谁”

这是一个经典的基础性问题,常被用来测试AI模型的“个性”设定、安全护栏以及对其自身技术本质的认知。

用户输入

你是谁

运行结果

“你是谁”问题的运行结果

从截图中展示的三个不同输出来看,我们可以进行以下分析:

  • 模型一的回答:可能是一个非常直接和简洁的回答。例如:“我是一个由 [公司名] 开发的语言模型。” 这种回答通常是经过严格安全和品牌设定优化的结果,旨在清晰地表明其AI身份,避免任何拟人化的误导。
  • 模型二的回答:可能会更具技术性。例如:“我是一个基于 Transformer 架构的大型语言模型,通过学习海量文本数据来理解和生成人类语言。” 这种回答不仅表明了身份,还提供了关于其技术基础的额外信息,显示出一定的“技术透明度”。
  • 模型三的回答:或许会带有一些辅助性的、乐于助人的语气。例如:“你可以叫我 [模型名],一个可以帮助你回答问题、完成任务的AI助手。有什么可以帮你的吗?” 这种回答在表明身份的同时,更侧重于其功能和用户价值,试图建立一种友好和协作的交互关系。

分析与洞察: 通过这个简单的对比,我们可以洞察到不同模型在“人设”和“定位”上的微妙差异。有的模型被设定为纯粹的工具,有的则被赋予了更多“助手”的色彩。对于企业应用而言,这种差异至关重要。一个需要严谨、客观回答的场景(如法律或金融咨询),可能更适合前两种模型。而一个面向普通消费者的客服或伴侣型应用,则可能更需要第三种模型的亲和力。这个工作流使得这种原本需要多次独立测试才能感知的差异,变得即时可见。

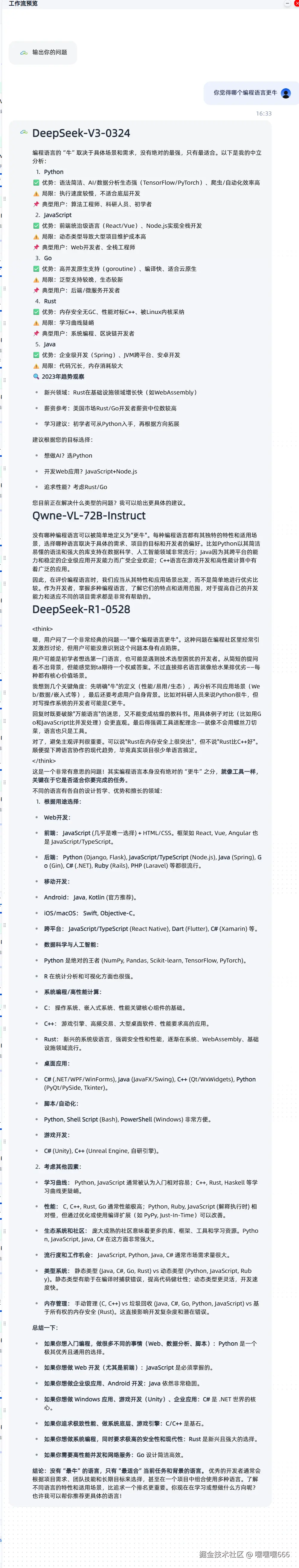
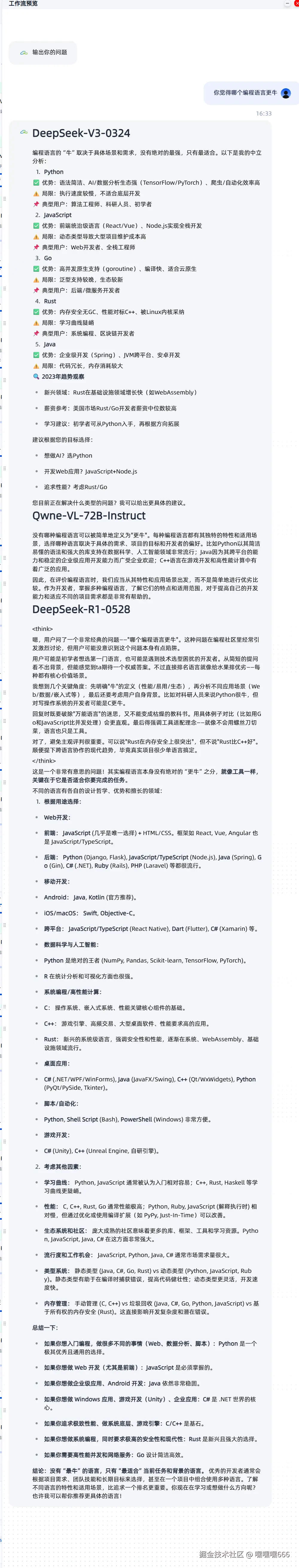
3.2 实例二:主观评价问题——“你觉得哪个编程语言更牛”

这个问题涉及主观判断,没有唯一的正确答案。它非常适合用来测试模型的知识广度、逻辑思辨能力以及保持中立和客观的能力。

用户输入

你觉得哪个编程语言更牛

运行结果

“哪个编程语言更牛”问题的运行结果

尽管我们无法看到完整的输出文本,但从截图中的内容片段可以推断出,三个模型给出了完全不同的、多角度的回答。我们可以据此展开一个更深度的分析:

  • 模型一的回答(可能偏向Python):可能会强调Python在人工智能、数据科学、Web开发等领域的统治地位,并列举其语法简洁、社区庞大、库生态丰富等优点。它可能会得出结论,对于初学者和快速原型开发而言,Python是极佳的选择。
  • 模型二的回答(可能采取全面对比):这个模型或许不会直接给出一个“最牛”的答案,而是会采用一种更加结构化的方式来回答。它可能会说:“‘最好的’编程语言取决于具体的应用场景、性能要求和开发者的偏好。” 然后,它会分点论述:
    • 性能:可能会提到 C++ 或 Rust 在系统级编程和游戏开发中的优势。
    • Web开发:可能会讨论 JavaScript/TypeScript 在前端和 Node.js 在后端的重要性。
    • 企业级应用:可能会分析 Java 或 C# 的稳定性和生态系统。
    • 移动开发:可能会提及 Swift (iOS) 和 Kotlin (Android)。 这种回答展示了模型知识的广度和其避免主观偏见的能力。
  • 模型三的回答(可能从哲学或趋势角度):第三个模型可能会提供一个更高层次的视角。它可能会讨论编程语言的演变趋势,例如静态语言与动态语言的争论、函数式编程的兴起,或是像Rust这样关注内存安全的语言为何受到越来越多的关注。它可能不会直接推荐某个语言,而是引导用户思考“什么才是衡量一个语言好坏的标准”。

分析与洞察: 这个实例极好地展示了该工作流在进行复杂主题研究时的强大能力。用户不再是得到一个单一、可能带有偏见的答案,而是立即获得了一个包含多种观点和事实的“小型研讨会”。

  1. 知识盲点检测:如果某个模型在回答中遗漏了某个重要的编程语言(例如,完全没提JavaScript),这可能反映了其训练数据在该领域的覆盖不足。
  2. 思维模式差异:有的模型倾向于给出直接建议,有的则提供一个全面的分析框架。这反映了它们在解决开放性问题时的不同“策略”。
  3. 内容生成的多样性:对于内容创作者而言,这个工作流可以瞬间生成三份不同风格和角度的草稿,极大地丰富了创作素材,激发了灵感。

4. 工作流的应用拓展与深远价值

这个看似简单的工作流,其应用潜力和价值远不止于简单的文本对比。它代表了一种方法论,可以被拓展到更广泛和复杂的场景中。

4.1 在提示词工程(Prompt Engineering)中的应用

提示词是引导AI模型产生高质量输出的关键。同一个模型,在面对细微调整的提示词时,其输出质量可能天差地别。我们可以对当前工作流进行改造,将三个并行节点中的模型设定为同一个模型,但为每一个节点配置一个略有不同的提示词。

例如,对于一个“生成产品营销文案”的任务,三个节点的提示词可以分别是:

  • 提示词A(强调情感):“请为我们的新款咖啡机写一段充满热情和生活气息的营销文案。”
  • 提示词B(强调功能):“请为我们的新款咖啡机写一段突出其快速研磨和精准控温功能的营销文案。”
  • 提示词C(角色扮演):“你是一位资深咖啡师,请向你的顾客推荐我们的新款咖啡机。”

通过一次运行,用户就可以直观地看到哪种提问方式能够最好地激发模型的创造力,从而快速迭代和优化自己的提示词策略。

4.2 在模型综合评估与选型中的应用

企业在决定将哪个AI模型集成到自己的产品或服务中时,需要进行审慎的评估。这个工作流可以作为一个轻量级的模型评估框架。通过建立一个包含数十个标准问题的测试集(覆盖常识问答、逻辑推理、代码生成、创意写作等多个维度),然后让不同的候选模型并行处理这些问题,企业可以快速地获得一份详尽的横向对比报告。这比逐一调用API并手动整理结果要高效得多,有助于做出更明智的技术选型决策。

4.3 作为复杂AI应用的子模块

在更宏大的AI应用中,这个对比工作流可以作为一个“决策”或“质量控制”子模块。想象一个自动化的新闻稿撰写系统:

  1. 输入:输入一个核心事件。
  2. 并行生成:工作流调用三个不同的模型,分别生成一篇新闻稿。
  3. 评审与选择:另一个AI模型(或一套规则)被用作“评审员”,它会根据事实准确性、可读性、新闻价值等标准,从三个版本中选出最优的一个,或者将三者的优点融合,形成一个最终版本。
  4. 输出:输出经过筛选或融合的高质量新闻稿。

通过这种方式,系统利用了多个模型的“集体智慧”,并通过内部的“竞争-择优”机制,显著提升了最终输出的质量和稳定性。


5. 结论:通向多智能体协作的未来

本文从一个具体的多AI内容对比输出工作流出发,详细剖析了其构建逻辑、运行实例和内在价值。我们看到,通过可视化的工作流平台,即便是没有深厚编程背景的用户,也能够构建出强大的、可实现多模型并行处理与对比的应用。

这个工作流的意义,已经超越了简单的“模型A vs 模型B”。它揭示了一种与AI协作的新模式:我们不再是单一AI的被动使用者,而是多个AI的“指挥家”和“协调者”。我们通过设计流程、分配任务、对比结果,来驾驭和整合多个AI的能力。

这正是通向未来更复杂的多智能体系统(Multi-Agent Systems)的必经之路。在未来的高级AI应用中,不同的AI智能体将各自扮演不同的角色(如分析师、创意师、批评家、执行者),在一个宏大的工作流中协同工作,以解决远超任何单个智能体能力的复杂问题。而今天我们所分析的这个简单、直观的并行对比工作流,正是这宏伟蓝图中的一个基础而重要的缩影。它不仅是一个实用的工具,更是一种思想的启蒙,引导我们思考如何更高效、更智能地与人工智能进行协作。

https://console.lanyun.net/#/register?promoterCode=0131