HMI地图管理

62 阅读16分钟

无人叉车仓库狭窄通道避障与路径规划产品需求文档(PRD)

一、版本历史

版本号更新日期更新内容更新人审核人生效状态
V1.0202X-X-X首次搭建 PRD 框架,明确核心需求、功能规格及流程XXXXXX草稿
V1.1202X-X-X补充避障传感器参数、路径规划算法细节,优化流程图XXXXXX待评审
V1.2202X-X-X结合业务反馈调整非功能性需求指标,明确落地优先级XXXXXX已生效

二、背景与目标(Why)

2.1 业务背景

随着仓储物流行业向 “高密度存储” 转型,仓库通道宽度逐步压缩至 2.5-3.5 米(狭窄通道标准),传统人工叉车作业面临三大痛点:① 通道空间有限,人员、货架、其他设备交叉作业时碰撞风险高,年事故率达 8%-12%;② 人工规划路径依赖经验,易出现迂回、拥堵,作业效率低(平均每小时仅完成 6-8 单);③ 新员工培训周期长,对通道环境熟悉需 1-2 个月,且操作失误率高。

无人叉车作为自动化作业核心设备,在狭窄通道作业中需解决 “避障不及时”“路径不优化” 的核心问题,通过精准避障和智能路径规划,提升作业安全性、效率性,降低人力依赖。

2.2 核心目标

  1. 安全目标:狭窄通道内避障成功率≥99.5%,无碰撞事故;针对动态障碍物(人员、移动设备)响应时间≤0.3 秒。
  1. 效率目标:路径规划优化率≥30%(相比人工规划缩短路径长度),单小时作业量提升至 12-15 单;通道内会车、避让耗时≤10 秒 / 次。
  1. 适配目标:支持通道宽度 2.5-3.5 米,兼容不同货架布局(横梁式、穿梭式)、地面材质(水泥、防滑垫)。
  1. 易用目标:避障与路径规划状态可视化,支持远程监控;异常情况(如无法避障)自动报警并给出解决方案。

三、需求详述(What)

3.1 功能需求

3.1.1 狭窄通道环境感知与障碍物检测
  1. 支持检测两类障碍物:① 静态障碍物(货架、托盘、墙角);② 动态障碍物(人员、其他无人叉车、手动叉车)。
  1. 检测范围:前方 0.5-5 米,左右两侧 0.3-2 米(覆盖通道全宽度);检测精度≤±5cm。
  1. 障碍物分类识别:自动区分障碍物类型(人员 / 设备 / 固定设施),并标注危险等级(高 / 中 / 低)。
3.1.2 多场景避障策略
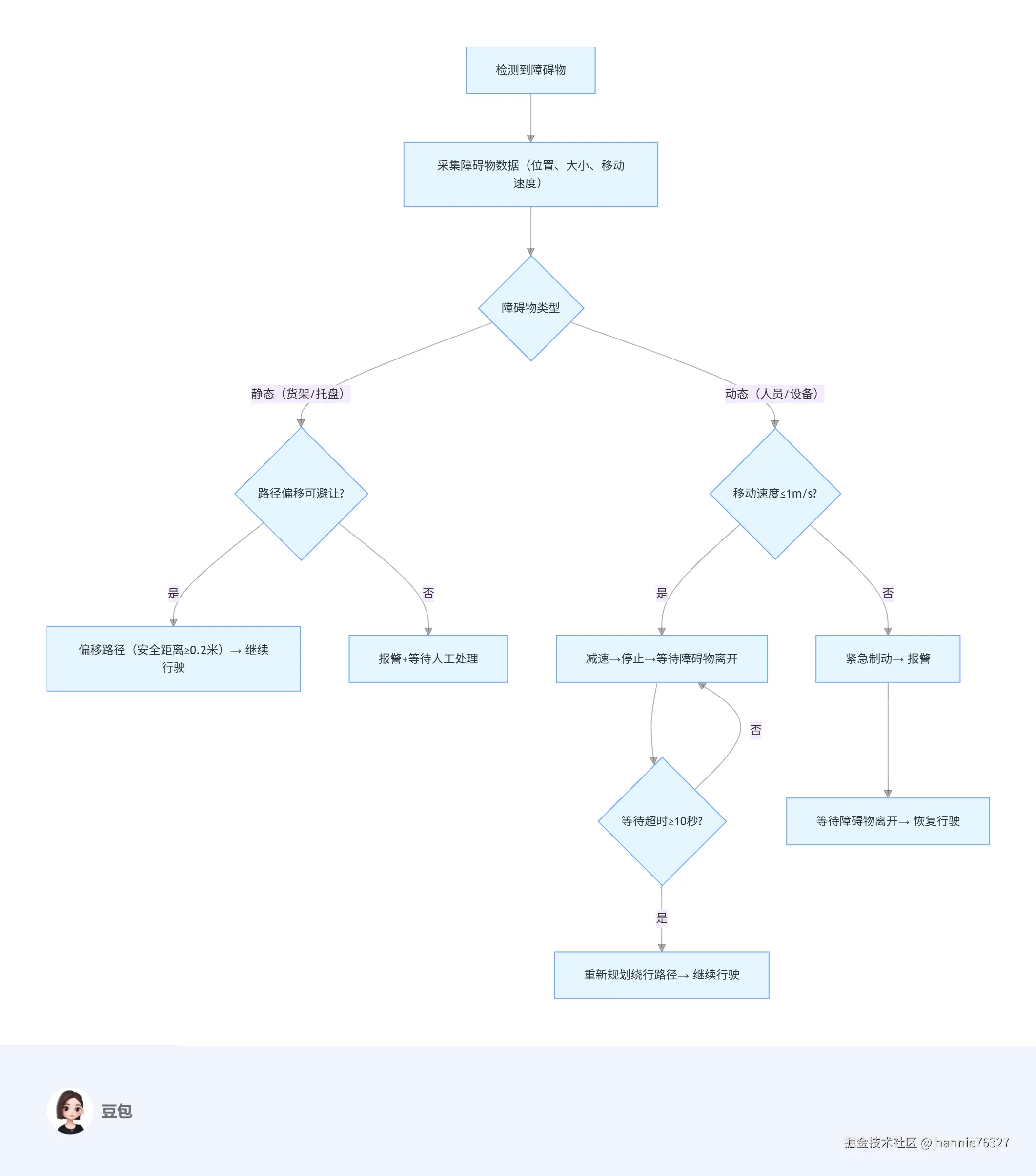
  1. 动态避障:检测到移动障碍物(如人员横穿通道),立即执行 “减速→停止→等待” 流程;若障碍物持续停留超过 10 秒,自动规划绕行路径(需满足通道宽度冗余≥0.5 米)。
  1. 静态避障:遇到货架偏移、散落托盘等固定障碍物,自动调整路径(偏移量≤0.3 米),确保与障碍物安全距离≥0.2 米。
  1. 会车避障:狭窄通道内两台无人叉车相遇时,自动识别优先级(依据任务紧急度、负载状态),低优先级叉车自动避让至预设会车点(如通道加宽段、货架间隙),避让过程无卡顿。
  1. 紧急避障:当障碍物进入危险范围(≤0.5 米),触发紧急制动,制动距离≤0.2 米。
3.1.3 狭窄通道路径规划
  1. 初始路径规划:接收任务(如从 A 货架到 B 货架)后,基于仓库电子地图,自动规划最短路径,同时规避已知静态障碍物(货架、立柱),路径宽度预留≥0.3 米安全冗余。
  1. 动态路径调整:作业过程中检测到新障碍物(如临时堆放的货物),实时重新规划路径,调整时间≤1 秒,且新路径长度不超过原路径的 1.2 倍。
  1. 拥堵规避:实时获取通道内其他无人叉车的位置信息,若预测到拥堵点(如 3 台以上设备汇聚),提前调整路径,绕开拥堵区域。
  1. 路径优先级规则:① 紧急任务(如紧急补货)路径优先级最高;② 空载叉车避让负载叉车;③ 小吨位叉车避让大吨位叉车。
3.1.4 状态可视化与报警
  1. 本地可视化:无人叉车操作面板实时显示当前路径、障碍物位置(图标标注)、避障策略(如 “减速避让”“绕行”)。
  1. 远程监控:仓库管理系统(WMS)实时同步路径规划轨迹、避障事件(时间、位置、障碍物类型),支持地图缩放查看。
  1. 报警机制:① 避障失败(如通道过窄无法绕行)时,立即发出声光报警,同时向 WMS 发送报警信息(含位置、障碍物图片);② 路径规划超时(≥3 秒),自动降级为预设备用路径,并提示人工介入。

3.2 业务场景需求

  1. 货架存取货场景:在狭窄通道内精准定位货架货位,避开工位周围的托盘、工具,路径贴合货架边缘(安全距离≥0.2 米)。
  1. 货物转运场景:从入库口到货架区、货架区到出库口的转运过程中,动态避让通道内的人员、其他设备,确保路径不迂回。
  1. 多车协同场景:3 台以上无人叉车同时在同一通道作业时,无拥堵、无碰撞,作业效率不低于单台作业的 80%。

四、流程图

4.1 核心作业流程(含避障与路径规划)

4.2 障碍物避让决策流程

五、功能规格 (Function Spec)

5.1 硬件功能规格

5.1.1 传感器配置
传感器类型数量核心参数功能用途
激光雷达2 个探测距离 0.1-50 米,角分辨率 0.1°,刷新率 10Hz主要障碍物检测、距离测量
视觉摄像头2 个1080P 分辨率,帧率 30fps,支持夜间红外拍摄障碍物分类(人员 / 设备)、图像采集
超声波传感器4 个探测距离 0.02-4 米,响应时间≤10ms近距离障碍物辅助检测(≤1 米)
惯性导航模块(IMU)1 个定位精度 ±2cm,更新频率 100Hz路径轨迹修正、自身位置定位
5.1.2 执行机构规格
  1. 制动系统:电磁制动,制动响应时间≤0.1 秒,制动距离≤0.2 米(行驶速度≤1.5m/s 时)。
  1. 转向系统:电动助力转向,转向角度范围 ±90°,转向精度 ±1°,支持原地转向(适配狭窄通道)。
  1. 行驶速度:狭窄通道内最高速度≤1.5m/s,避障时减速至≤0.5m/s。

5.2 软件功能规格

5.2.1 障碍物检测算法
  1. 采用 “激光雷达 + 视觉融合检测算法”,识别准确率≥99%。
  1. 动态障碍物跟踪算法:基于卡尔曼滤波,预测障碍物移动轨迹,预测误差≤10cm。
5.2.2 路径规划算法
  1. 核心算法:A算法(初始路径规划)+ D Lite 算法(动态路径调整),规划时间≤1 秒。
  1. 约束条件:路径宽度≥无人叉车宽度 + 0.3 米(安全冗余);转弯半径≤1.5 米(适配狭窄通道转向)。
  1. 多车协同算法:基于分布式调度策略,实时同步车辆位置信息,调度响应时间≤0.5 秒。
5.2.3 可视化与报警规格
  1. 本地显示:7 英寸触控屏,显示路径地图(比例尺 1:100)、障碍物图标(不同颜色区分类型:红色 = 高危险,黄色 = 中危险,蓝色 = 低危险)、避障状态文字提示。
  1. 远程监控:支持在 WMS 系统中查看单台 / 多台叉车的实时路径、避障事件日志(含时间、位置、处理结果),日志保留 90 天。
  1. 报警规格:声音报警(音量≥80dB)、灯光报警(红色 LED 灯闪烁),报警信息包含 “障碍物位置 + 类型 + 处理建议”。

核心作业流程(含避障与路径规划) image.png

障碍物避让决策流程 image.png

室内地图管理系统需求文档

一、文档概述

本需求文档旨在描述室内地图管理系统的功能、界面及交互要求,为开发团队提供明确的开发依据,以便生成相应的原型图和进行后续的系统开发。该系统主要用于对室内地图进行创建、编辑、管理和监控等操作。

二、界面总体布局

(一)顶部栏

  1. 左上角:包含系统标志或名称,增强品牌识别度。

  2. 左侧菜单图标:点击后展开侧边导航栏,用于切换不同功能模块,如主页、地图、任务、日志、权限、设置等。

  3. 中间区域:显示当前所选功能模块的名称,如“地图”。

  4. 右侧区域

    • 报警信息:以数字形式实时显示当前系统的报警数量,如“报警信息:0/0”,点击后可查看详细的报警列表和相关信息。
    • 登录信息:显示当前登录用户的状态,如“登录”,点击后可弹出用户信息及操作选项,如修改密码、退出登录等。
    • 电量显示:以百分比形式显示设备的电量情况,如“90%”。

(二)左侧导航栏

  1. 主页:点击后进入系统主页,展示系统的主要功能和快捷入口。
  2. 地图:当前所处功能模块,用于地图的查看、编辑和管理。
  3. 任务:用于创建、分配和跟踪与地图相关的任务,如地图更新任务、区域巡检任务等。
  4. 日志:记录系统操作日志和报警日志,方便用户查询和追溯历史记录。
  5. 权限:用于管理系统用户的角色和权限,确保不同用户具有合适的操作权限。
  6. 设置:用于配置系统的各项参数,如地图显示参数、报警阈值等。

(三)主体工作区

  1. 地图显示区域:占据界面的主要部分,用于展示室内地图。地图应支持缩放、平移等基本操作,用户可以通过鼠标滚轮或手势进行操作。

  2. 工具栏:位于地图显示区域上方,包含以下工具按钮:

    • 居中:将地图视图居中到初始位置或指定位置。
    • 旋转:对地图进行旋转操作,方便从不同角度查看。
    • 重定位:重新定位地图的中心点或特定地标。
    • 擦除:用于擦除地图上的某些元素或标记。
    • 补图:允许用户在地图上补充缺失的部分或添加新的地标。
    • 撤销:撤销上一步的操作。
    • 恢复:恢复被撤销的操作。
    • 删除:删除地图上的选中元素。
    • 保存:保存对地图所做的所有更改。

(四)右侧工具栏

  1. 点位:用于在地图上添加、编辑和删除点位信息,点位可以代表房间、设备、人员位置等。
  2. 虚拟墙:允许用户在地图上绘制虚拟墙,用于划分不同的区域或限制人员的通行范围。
  3. 禁区:用于标记地图上的禁区,当人员或设备进入禁区时触发报警。

(五)底部状态栏

  1. 主页:点击后返回系统主页。
  2. 地图:当前所处功能模块的快捷入口。
  3. 任务:点击后进入任务管理页面。
  4. 日志:点击后进入日志查看页面。
  5. 权限:点击后进入权限管理页面。
  6. 设置:点击后进入系统设置页面。
  7. 音量:用于控制系统提示音的开关和音量大小。
  8. 重启:点击后重启系统或相关服务。

三、功能需求

(一)地图操作功能

  1. 用户能够通过工具栏中的按钮对地图进行缩放、平移、旋转等操作,操作过程应流畅自然。
  2. 支持多种地图导入格式,如常见的图像格式(PNG、JPEG等)和矢量地图格式(SVG等),并能够自动识别地图的比例尺和坐标系。
  3. 用户可以在地图上添加、编辑和删除各种元素,如点位、虚拟墙、禁区等,并能够设置这些元素的属性,如名称、颜色、描述等。

(二)点位管理功能

  1. 用户可以点击“点位”按钮在地图上添加新的点位,输入点位的名称、描述等信息,并选择合适的图标进行标记。
  2. 支持对已有的点位进行编辑,包括修改点位的名称、位置、属性等信息,以及删除不再需要的点位。
  3. 点位可以与其他功能模块进行关联,如在任务管理中指定任务的目标点位,在日志中记录人员或设备到达的点位等。

(三)虚拟墙和禁区管理功能

  1. 用户可以使用“虚拟墙”按钮在地图上绘制虚拟墙,通过鼠标拖动的方式确定虚拟墙的起点和终点,虚拟墙应具有阻挡通行的视觉效果。
  2. 点击“禁区”按钮可以在地图上标记禁区,支持绘制不同形状的禁区,如矩形、圆形等,并设置禁区的名称、描述和报警规则。
  3. 当人员或设备接近或进入禁区时,系统应根据设置的报警规则触发相应的报警,如声音报警、弹出报警窗口等。

(四)任务管理功能

  1. 用户可以在“任务”模块中创建新任务,指定任务的名称、描述、执行时间、负责人等信息,并关联相关的地图点位或区域。
  2. 支持对任务进行分配、修改和删除操作,以及查看任务的执行进度和历史记录。
  3. 任务执行过程中,系统应能够实时监控任务的执行状态,并根据需要向相关人员发送提醒和通知。

(五)日志管理功能

  1. 系统自动记录所有的操作日志和报警日志,包括操作时间、操作人员、操作内容、报警类型、报警时间等信息。
  2. 用户可以在“日志”模块中查看日志列表,支持按时间、类型、关键字等进行筛选和排序。
  3. 提供日志导出功能,用户可以将日志导出为常见的文件格式(如 CSV、Excel 等)进行进一步分析。

(六)权限管理功能

  1. 管理员可以在“权限”模块中创建不同的用户角色,如管理员、普通用户、只读用户等,并为每个角色分配不同的操作权限。
  2. 权限设置应细化到具体的功能模块和操作,如是否允许添加点位、是否可以修改地图等。
  3. 支持用户账户的创建、修改和删除操作,以及对用户密码的管理。

(七)系统设置功能

  1. 用户可以在“设置”模块中对地图的显示参数进行配置,如地图的颜色、透明度、字体大小等。
  2. 设置报警阈值,如距离阈值的设定,当人员或设备与某个点位的距离小于设定的阈值时触发报警。
  3. 配置系统的其他参数,如数据备份周期、日志保存时间等。

四、交互需求

(一)操作反馈

  1. 用户在执行各项操作(如添加点位、保存地图等)后,系统应及时给予操作成功的反馈提示,如弹出提示框显示“操作成功”。
  2. 当操作失败时,系统应明确告知失败原因,如“网络连接失败,请检查网络设置”。

(二)鼠标和键盘交互

  1. 支持常见的鼠标操作,如单击、双击、右键菜单等,用于执行地图操作、点位编辑等功能。
  2. 提供键盘快捷键,方便用户快速执行常用操作,如 Ctrl + S 用于保存地图,Ctrl + Z 用于撤销操作等。

(三)数据交互

  1. 系统应能够与外部设备(如传感器、机器人等)进行数据交互,实时获取人员或设备的位置信息,并在地图上进行显示。
  2. 支持数据的上传和下载功能,用户可以将地图数据和任务数据上传到服务器进行备份,也可以从服务器下载最新的数据和配置信息。

五、性能需求

(一)响应时间

  1. 系统的界面响应时间应控制在 1 秒以内,确保用户操作的流畅性。
  2. 地图的加载时间应根据地图的大小和复杂度合理控制,一般应在 5 秒以内。

(二)数据处理能力

  1. 系统应能够处理大量的点位、虚拟墙和禁区数据,保证地图的显示和操作的流畅性。
  2. 在多用户并发操作的情况下,系统应具有良好的稳定性和数据处理能力,避免出现数据冲突和系统崩溃的情况。

六、兼容性需求

(一)浏览器兼容性

  1. 系统应兼容主流的浏览器,如 Chrome、Firefox、Safari、Edge 等,确保在不同浏览器上的显示和功能一致。

(二)设备兼容性

  1. 支持在桌面电脑、笔记本电脑、平板电脑和智能手机等多种设备上访问和使用,界面应能够自适应不同设备的屏幕尺寸和分辨率。

七、安全性需求

(一)用户认证和授权

  1. 系统应采用安全的用户认证机制,如用户名/密码认证、验证码认证等,确保只有合法用户能够登录系统。
  2. 对用户的操作进行严格的授权管理,不同角色的用户只能访问和操作其权限范围内的功能和数据。

(二)数据安全

  1. 系统应采用加密技术对用户的登录信息和重要数据进行加密存储,防止数据泄露和篡改。
  2. 定期对数据进行备份,确保在数据丢失或损坏的情况下能够及时恢复。

八、原型图要求

  1. 原型图应准确反映上述界面布局和功能需求,使用专业的原型设计工具(如 Axure、Sketch、Figma 等)进行制作。
  2. 原型图应具备交互性,能够模拟用户的基本操作,如点击按钮、拖动元素等,以便更好地展示系统的功能和交互流程。
  3. 原型图应包含必要的标注和说明,对界面的各个元素、功能按钮的作用和操作方法进行详细解释,方便开发团队理解和实现。