AI Agent 1.0 到 2.0,下一代深度智能体架构全解析!

151 阅读8分钟

AI Agent 1.0 到 2.0,下一代深度智能体架构全解析!

过去一年,构建 AI Agent(智能体)通常意味着一套固定流程:搭建循环机制,接收用户指令、调用大语言模型(LLM),解析工具调用需求,执行工具,将结果回传,再重复这一过程。这种模式被称为浅层智能体(Shallow Agent),也即Agent 1.0。【AI大模型教程】

Agent 1.0架构能高效处理 “今天天气如何?该穿什么衣服?” 这类事务性任务,但面对 “需耗时 3 天、分多步完成” 的复杂任务时力不从心。要么分心,要么丢失上下文,要么陷入无限循环,甚至产生幻觉。核心原因在于,单一上下文窗口无法承载如此多的任务步骤。如今,AI 智能体正迎来架构层面的转型,向能规划、善记忆、懂分工的深度智能体(Deep Agent)也即Agent 2.0演进,彻底突破复杂任务处理的瓶颈。

Agent 1.0:浅层循环的局限

要理解智能体的演进方向,需先明确当前的现状。目前大多数AI智能体均属“浅层”范畴,核心特征是完全依赖LLM的上下文窗口(对话历史)存储状态,无独立记忆或规划能力。

典型工作流程

以“查询苹果股票价格并判断是否值得买入”为例,Agent 1.0的运作逻辑如下:

  • 用户指令:“查询苹果公司股价,并判断是否值得买入。”
  • LLM 思考:“需要调用搜索工具。”
  • 工具调用:执行搜索指令 “search ("AAPL stock price")”。
  • 结果观察:工具返回股价数据。
  • LLM 响应:基于返回数据生成回答,或调用其他工具(如分析工具)。
  • 循环:重复上述步骤,直至任务完成。

Agent 1.0 的核心短板

这种无状态、临时性的架构,在处理复杂任务时,会暴露固有缺陷:

  • **上下文溢出:**工具调用会产生大量中间结果(如HTML代码、杂乱数据),这些信息会迅速填满有限的上下文窗口,将最初的指令和关键信息“挤出去”,导致模型失忆。
  • **目标丢失:**中间步骤的大量信息干扰,会让智能体偏离核心任务,陷入无关的细节。
  • **缺乏恢复机制:**一旦走入死胡同或陷入无限循环,浅层智能体缺乏回溯、停止并尝试新路径的前瞻性和机制,只能持续钻牛角尖。

简而言之,浅层智能体擅长处理5-15个步骤的任务,但面对需要500个步骤的复杂挑战则无能为力。

Agent 2.0:四大核心支柱

为解决上述问题,深度智能体(Agent 2.0)应运而生。它们不再仅仅是被动反应的循环,而是通过结合多种智能体模式,进行规划、管理持久化记忆/状态,并将工作委派给专业子智能体,以解决多步骤的复杂问题。Agent 2.0的突破,本质是将“规划”与“执行”解耦,并在上下文窗口外构建独立记忆系统。其架构由四大支柱构成,共同支撑多步骤、长时间的复杂任务处理。

支柱一:显性规划(Explicit Planning)

Agent 1.0的规划是隐性的,,通过思维链在脑海中形成“我应该先做X,再做Y”;而Agent 2.0会利用专门的工具创建一个可维护、可更新的显性计划,如Markdown格式的待办清单。

每完成一个步骤,智能体会更新计划状态,标记步骤为“待处理/进行中/已完成”,或添加备注。若某一步骤失败(如工具调用超时),它不会盲目重试,而是调整计划。这种机制确保了智能体始终聚焦于高层级任务。

支柱二:分层委派(Hierarchical Delegation)

复杂任务需要专业化分工,Agent 1.0试图身兼数职,用一个LLM处理所有环节;Agent 2.0则采用“协调者-子智能体”模式,实现高效分工。

协调者(Orchestrator)负责将具体任务拆解,委派给子智能体。子智能体拥有独立、干净的上下文窗口,且各有专精。它们各自执行自己的工具调用循环(搜索、出错、重试),最终将合成后的答案返回给协调者。这实现了任务的解耦和上下文的隔离。

支柱三:持久化记忆(Persistent Memory)

为解决上下文溢出问题,Agent 2.0利用外部存储作为事实的来源,例如文件系统或向量数据库。像Claude Code和Manus这样的框架为智能体提供了对这些存储的读写权限。

能体将中间结果(代码、草稿、原始数据)写入外部存储,,并标记清晰路径。后续的智能体无需记住所有信息,只需通过文件路径或数据库查询,调取所需内容即可。这实现了从“记住一切”到“知道去哪找信息”的范式转变。

支柱四:精细上下文工程(Extreme Context Engineering)

更强大的模型并非需要更少的提示,而是需要更优质的上下文。Agent 2.0依赖于极其详细的系统指令,有时长达数千个token。这些指令定义了:

  • 何时需停止行动、先规划再执行;
  • 何时应启动子智能体,何时需亲自处理任务;
  • 工具的定义、使用方法和时机。
  • 文件命名规则与目录结构标准;
  • 人机协作的严格格式。

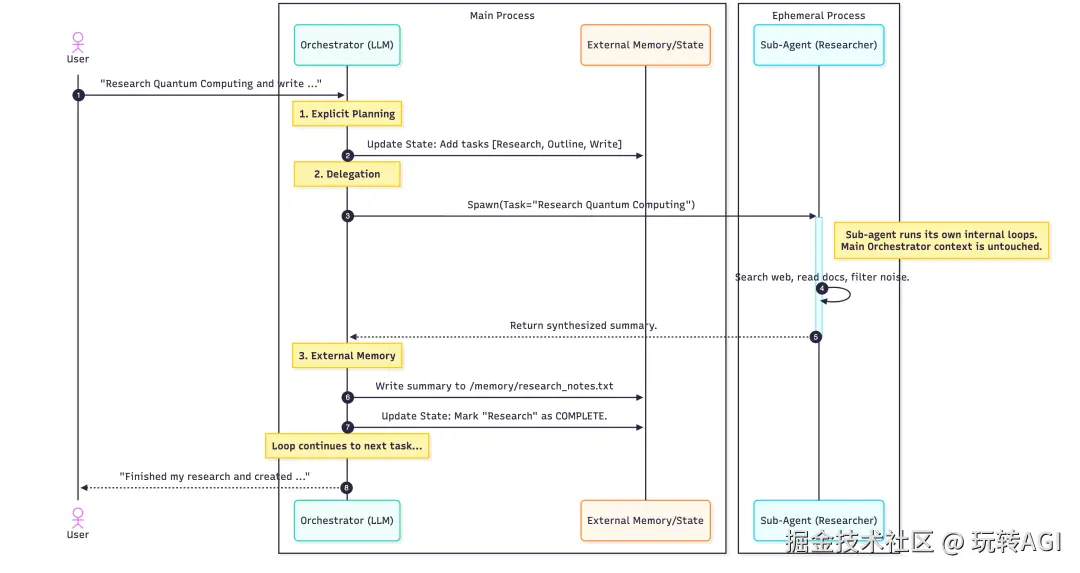
Agent 2.0工作流示例

结合四大支柱,Agent 2.0的实际运作流程可清晰呈现,以“研究量子计算并撰写总结文件”为例:

  • 用户发起任务,协调者启动显性规划:协调者(由 LLM 担任 )创建显性计划,将任务拆解为可执行的步骤,如Research(调研)、Outline(列大纲)、Write(撰写)。
  • 更新外部状态,锚定任务目标:协调者将拆解后的任务列表 [Research, Outline, Write] 写入外部记忆 / 状态(External Memory/State),实现任务进度的持久化记录,这一步直接解决了 Agent 1.0“无状态、易丢目标” 的问题。
  • 分层委托,启动子智能体:协调者进入分层委托阶段,针对 “Research Quantum Computing” 子任务,生成专用子智能体(Sub-Agent: Researcher),并向其下发任务。子智能体(研究员)启动专属内部循环:Search web, read docs, filter noise。
  • 子智能体返回结果,持久化存储:子智能体完成调研后,仅向协调者返回提炼后的总结,而非原始的海量数据)。协调者将总结写入外部存储:/memory/research_notes.txt,通过外部文件系统实现记忆持久化。
  • 更新任务状态,循环推进:协调者在外部记忆中标记 “Research” 任务为 “COMPLETE”,然后进入下一个任务循环(如 “Outline”),持续以显性计划为锚点推进整体目标。
  • 任务完成,向用户反馈结果:当所有子任务(Research、Outline、Write)完成后,协调者向用户返回最终结果:“Finished my research and created …”。

Agent 2.0的实际应用与实践工具

目前,Agent 2.0已在“深度研究”“代码开发”两大领域落地,主流模型提供商(如Anthropic、OpenAI)及初创公司均推出了针对性产品,典型案例包括:

  • Claude Code:支持代码生成、调试与文件管理,可通过子智能体拆分复杂编程任务,并用文件系统存储代码草稿与测试数据;
  • Manus:以持久化记忆为核心,擅长长时间研究任务,能将中间结论、文献摘要存入外部文件,支持跨天任务续接;
  • Deep Research:专注学术或产业研究,通过“协调者-研究员”模式,批量处理文献检索、数据验证、报告撰写等环节。

这些成功的Agent 2.0都具备了以下四大特征:

  • 详细的系统提示:Claude Code等系统的提示词非常长,包含了详细的操作指南和特定情境下的行为示例,这是其强大能力的基础。
  • 规划工具:Claude Code使用的“待办列表”工具本身可能不执行任何实际操作,但它作为一种上下文工程策略,有效地将规划过程外化,使智能体保持正轨。
  • 子智能体:通过生成专注于特定任务的子智能体,实现了任务的分解和上下文的精细管理,从而在单个主题上“钻探”得更深。
  • 文件系统:文件系统不仅用于完成任务,还可用于记录笔记,并作为所有智能体协作的共享工作空间,充当了持久化记忆的角色。

为降低Agent 2.0的开发门槛,已有开源工具包问世(如deepagents),它内置了与上述特性对应的组件:一个通用的系统提示、一个无操作的规划工具、生成子智能体的能力以及一个模拟的虚拟文件系统,允许开发者通过自定义提示、工具和子智能体来快速创建垂直领域的深度智能体。

小结

AI智能体从1.0到2.0的演进,绝非给LLM多接几个工具这么简单,而是从被动响应循环到主动规划架构的根本性转变,核心是通过工程化设计弥补LLM的局限。

借助显性规划、分层委托、持久化记忆三大手段,Agent 2.0实现了上下文可控;而上下文可控又进一步解锁了复杂度可控,让AI首次具备处理耗时几小时甚至几天的复杂任务的能力,将AI智能体的应用边界推向一个全新的高度。