职场综艺真有点东西啊!截图一句话有被点到!表达不好都来看

88 阅读7分钟

近半年,#职场性价比##高效工作法#话题持续升温,不少网友在社交平台吐槽“熬夜做的 PPT 被领导批像‘流水账’”“汇报时逻辑混乱,明明做了很多事却讲不明白”。

其实,职场中 80% 的无效努力,都源于没掌握 PPT 演讲的核心逻辑——不是你做得不够多,而是没找对呈现和表达的方法。

今天就结合专业模型与实用工具,帮你摆脱 PPT 焦虑,让每一次汇报都成为加分项。

编辑

01 先破后立:别让这些PPT通病拖垮你的努力

看过《令人心动的 Offer5 》的朋友,或许对许文婷的 PPT 讲解印象深刻——带教律师一致夸赞的背后,藏着职场汇报的隐形门槛。节目中,胡明昊请教经验时,刚开口就被指出两个典型问题:一是没有过渡语句,内容衔接像跳崖;二是没有重音,全程平铺直叙像念稿子。

编辑

编辑

这恰恰是很多职场人的真实写照:

有人做 PPT 时只顾堆砌文字,一页塞下 300 字,听众连重点都找不到;有人汇报时全程依赖稿子,眼神不敢与听众交流,紧张到反复说然后;

还有人逻辑混乱,从项目背景直接跳到结论,中间关键环节全靠听众脑补;

更尴尬的是,不少人花费数小时调字体、改配色,却忽略了 PPT 的核心价值——传递逻辑、突出重点。

编辑

其实,好的 PPT+演讲,从来不是颜值竞赛,而是逻辑与表达的双赢。

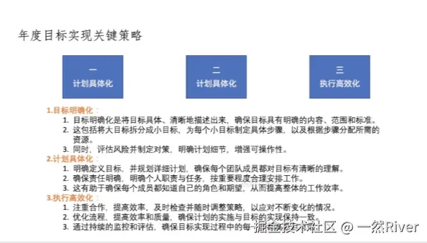
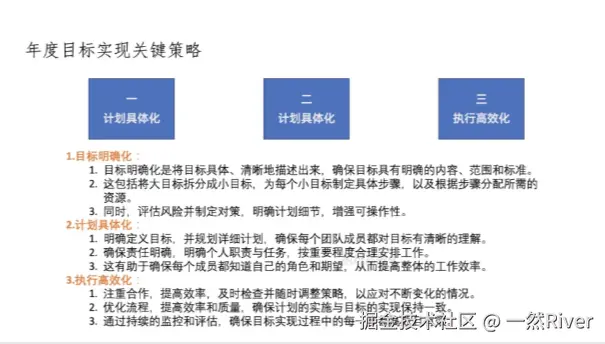
02 3大核心法则:让PPT从流水账变加分项

想要做好 PPT 汇报,关键要掌握“结构化表达+自然呈现”的双重逻辑。这 3 个经过职场验证的法则,能帮你快速搭建框架、提升表达力。

2.1/ 用结构化模型搭好PPT骨架,逻辑不跑偏

做 PPT 前先问自己:“我想通过这页传递什么核心信息?”这里给大家推荐 6 个职场高频结构化模型,覆盖 90% 的汇报场景:

金字塔模型:最常用的总分总结构,先亮结论,再用3-5个论据支撑,适合数据复盘、成果汇报;

SCQA模型:用“情景(S)-冲突(C)-疑问(Q)-答案(A)”讲故事,比如汇报项目时,先描述行业背景,再指出遇到的问题,最后给出解决方案,能快速抓住听众注意力;

3P法则:工作汇报神器,从“进展(Progress)-问题(Problem)-方案(Plan)”展开,清晰呈现工作全貌,尤其适合轮岗总结、季度汇报;

PREP结构:提出新观点、新方案时必用,观点(Point)-理由(Reason)-案例(Example)-重申观点(Point),让想法更有说服力;

时间轴结构:按“过去-现在-未来”梳理,适合讲项目发展历程、公司成长故事,逻辑线一目了然;

黄金圈法则:从“为什么(Why)-怎么做(How)-做什么(What)”切入,适合战略规划、目标拆解,帮听众理解背后的价值。

编辑

以 SCQA 模型为例,若你要汇报“客服投诉话术优化项目”,可以这样搭建框架:  

情景:近 3 个月电商客服投诉率上升 15%,主要集中在售后、物流环节;   

冲突:现有话术过于笼统,新员工应对时经常出错;  

疑问:如何制定标准化话术,同时让新员工快速掌握?   

答案:分场景梳理话术+配套培训,结合工具提升学习效率。

2.2/ 5步通用演讲模型:从开口到收尾,全程不冷场

有了好的 PPT 框架,还需要自然的表达承接。分享一个零怯场的 5 步演讲法,新手也能快速上手:

  • Step1:开场白:别再只会说“大家好,我是XX”,试试“打招呼+主题+核心亮点”的组合,比如“各位领导好,今天我想跟大家分享客服投诉话术优化项目,核心是通过3个场景的标准化话术,把投诉率降低15%”;
  • Step2:内容转场:用“承上启下”的衔接词替代“然后”,比如“刚刚我们回顾了投诉率上升的原因,接下来我们看看具体的优化方案”;
  • Step3:内容讲解:突出重点的同时多互动,比如“大家看这组数据,物流投诉占比达40%,有没有同事遇到过类似情况?”;
  • Step4:总结升华:别只复述内容,要链接目标,比如“通过这次话术优化,不仅能降低投诉率,还能提升新员工的上手速度,为后续大促储备人力”;
  • Step5:Q&A环节:提前预判问题,比如“可能有同事会问,话术更新后如何落地培训?我们计划分 3 批开展实操演练,确保每个人都能掌握”。

2.3/ 心态+细节:告别紧张魔咒,呈现更自然

很多人怕汇报,不是能力不够,而是心态没调整好。记住这几个“反紧张”技巧:

接纳紧张:没人会因“轻微紧张”否定你,反而过度掩饰会显得更僵硬;

提前摸底:汇报前到现场演练,熟悉灯光、投屏位置,减少环境陌生感;

加肢体语言:站定时双手自然下垂,讲到重点时配合手势,比如比划“3个方案”时伸出 3 根手指,既能缓解紧张,又能引导听众注意力;

刻意练习:用“演示并录制”功能提前录下自己的演讲,反复听重音、语速,逐步调整。

编辑

03 用对工具,效率翻倍不熬夜

掌握了法则,还需要高效工具帮你落地。推荐用咔片 PPT 简化流程——作为轻量化在线工具,它能帮你跳过排版焦虑,专注核心内容,尤其适合职场新手和时间紧任务重的场景。

3步快速出PPT,零基础也能上手

搜模板,搭框架:打开咔片 PPT,直接搜索对应场景,比如“工作总结”,10万+ 场景模板覆盖述职、策划、培训等需求。

传文档,智能分层:若已有 Word、Xmind 等文档,直接上传即可——支持 45 种格式解析,系统会自动拆分内容到对应页面,智能识别标题、正文和重点条款,层次分明;

AI优化,提质感:内容搞定后,用 AI 一键美化调整配色,确保整体风格统一;若需要补充案例,用AI写作的“扩写”功能;模板自带百万级素材库,警示符号、对话气泡等图标一键插入,缓解纯文字视觉疲劳。这就是工具+方法的高效价值。

04 写在最后:好的汇报,是职场的“隐形名片”

有人说,职场中做得好不如说得好,但其实做得好与说得好从来不是对立关系——好的 PPT 和演讲,是让你的努力被看见、被认可的桥梁。

编辑

不用追求完美排版,也不用害怕紧张失误,从掌握一个结构化模型、用好一个工具开始,逐步打磨自己的表达力。当你的 PPT 逻辑清晰、演讲自然时,你会发现:原来汇报不是负担,而是展现自己专业度的加分项。

下次做 PPT 前,不妨先花 10 分钟搭好框架,再用工具快速落地——相信我,这种事半功倍的感觉,会让你在职场中更有底气。