解析新 Claude Skills:模块化 AI 能力的技术架构设计与实践

589 阅读11分钟

解析新 Claude Skills:模块化 AI 能力的技术架构设计与实践

在 AI 工具从 “通用响应” 向 “场景化落地” 演进的过程中,Anthropic 推出的 Claude Skills 并非简单的功能叠加,而是一套重构 AI 任务执行逻辑的技术架构方案。它通过模块化设计解决了传统 AI 处理复杂任务时的 “推理冗余”、“流程不可控”、“跨平台复用难” 三大核心痛点,甚至与既有的 MCP 形成了 “功能模块 + 集成层” 的互补架构。今天我们就从技术架构视角,拆解 Skills 的设计逻辑、核心能力与实践方法。【AI大模型教程】

一、Skills 的技术架构核心:模块化能力封装与动态调度

Claude Skills 的本质是 “可复用、可组合的 AI 任务执行单元”,其架构设计围绕 “如何让 AI 高效、可靠地完成特定领域任务” 展开,核心由三部分组成,且各组件间形成了明确的依赖与调度关系。

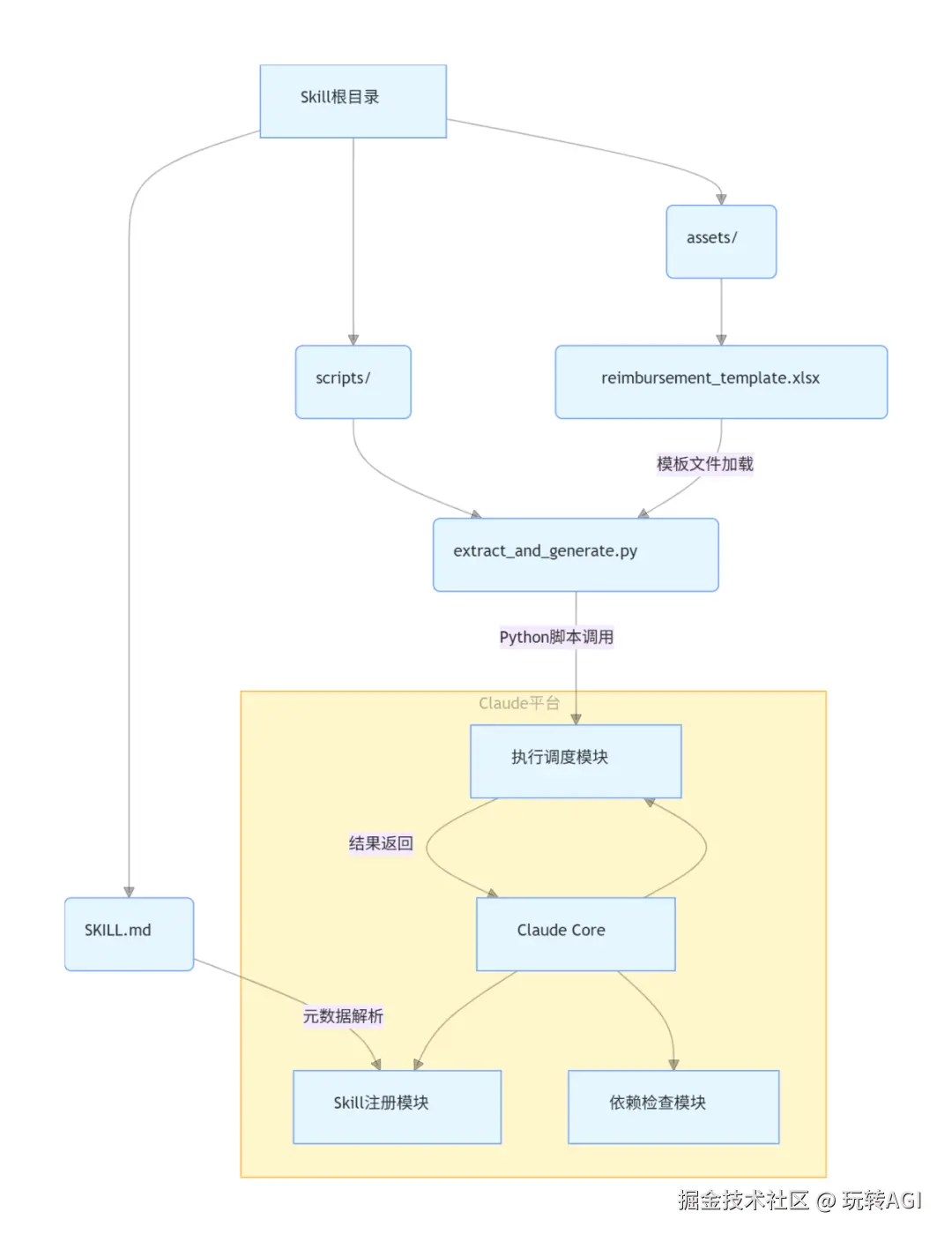
下面以PDF 发票信息提取与报销表格生成实用 Skill 为例,完整展示其目录结构、核心文件内容及使用流程。该 Skill 能自动从 PDF 发票中提取关键信息(金额、日期、商家等),按企业标准格式生成 Excel 报销表,适配财务、行政等高频办公场景。

1. 模块结构:标准化的 “能力包” 组成

每个 Skill 是一个包含 指令 + 脚本 + 资源 的独立文件夹:

  • SKILL.md

    定义技能用途(比如:“PDF 表单处理”)、执行逻辑(比如:“提取表格→填充数据→生成报告”)和依赖项(比如:Python 库、品牌规范文档)

---
# YAML元数据(供Claude识别技能属性)
skill_id: invoice-processor-v1.0
name: 发票信息提取与报销表生成
description: 从PDF发票中提取金额、日期、商家等关键信息,自动填充到企业标准报销Excel模板
author: 企业IT部
dependencies:
- python: 3.10+
- libraries: [pdfplumber, openpyxl, regex]  # 依赖的Python库
trigger_keywords: [发票处理, 报销表生成, PDF发票提取]  # 触发关键词
input: 单个或多个PDF发票文件路径(如./invoices/)
output: 填充完成的Excel报销表(路径:./output/reimbursement.xlsx)
---
# 执行逻辑说明(供Claude理解任务步骤)
1. **读取输入**:获取用户提供的PDF发票文件路径,校验文件格式是否为PDF。
2. **信息提取**:
- 用pdfplumber解析PDF文本内容;
- 用正则表达式匹配关键信息(如金额:`¥\d+\.\d{2}`,日期:`\d{4}-\d{2}-\d{2}`);
- 处理模糊匹配(如“商家名称”可能对应“收款方”“销售方”等字段)。
3. **填充模板**:
- 加载assets目录下的reimbursement_template.xlsx;
- 将提取的信息按表头对应关系填入(如“发票日期”→A列,“金额”→C列);
- 自动计算“总金额”(若多发票)。
4. **输出结果**:保存Excel文件到指定路径,并返回“处理完成”提示。
  • scripts/

    存放可执行代码(比如:Python 脚本实现 Excel 数据清洗、JavaScript 脚本自动化 PPT 排版),替代传统大模型临时生成代码的不确定性。

import pdfplumber
import re
from openpyxl import load_workbook
import os
from pathlib import Path
def extract_invoice_info(pdf_path):
"""从单张PDF发票提取信息"""
info = {}
with pdfplumber.open(pdf_path) as pdf:
page = pdf.pages[0]  # 假设发票内容在第一页
text = page.extract_text()
# 提取金额(匹配¥开头的数字,保留两位小数)
amount_match = re.search(r'¥(\d+\.\d{2})', text)
if amount_match:
info['amount'] = float(amount_match.group(1))
# 提取日期(匹配YYYY-MM-DD格式)
date_match = re.search(r'(\d{4}-\d{2}-\d{2})', text)
if date_match:
info['date'] = date_match.group(1)
# 提取商家名称(匹配“收款方”“销售方”后的名称)
seller_match = re.search(r'(收款方|销售方):?(.+?)\n', text)
if seller_match:
info['seller'] = seller_match.group(2).strip()
return info
def generate_reimbursement_sheet(pdf_dir, output_path):
"""批量处理PDF发票,生成报销表"""
# 加载模板
template_path = Path(__file__).parent.parent / "assets" / "reimbursement_template.xlsx"
wb = load_workbook(template_path)
ws = wb.active
# 从第二行开始填充(第一行为表头)
row = 2
total_amount = 0
# 遍历目录下所有PDF文件
for pdf_file in os.listdir(pdf_dir):
if pdf_file.endswith('.pdf'):
pdf_path = os.path.join(pdf_dir, pdf_file)
info = extract_invoice_info(pdf_path)
# 填充表格(按模板表头顺序:日期→A列,商家→B列,金额→C列)
ws[f'A{row}'] = info.get('date', '未知')
ws[f'B{row}'] = info.get('seller', '未知')
ws[f'C{row}'] = info.get('amount', 0)
total_amount += info.get('amount', 0)
row += 1
# 填写总金额(假设模板中D10为“总计”)
ws['D10'] = total_amount
# 保存结果
os.makedirs(os.path.dirname(output_path), exist_ok=True)
wb.save(output_path)
return f"报销表已生成:{output_path},总金额:¥{total_amount:.2f}"
# 供Claude调用的入口函数
def run(pdf_dir, output_path):
return generate_reimbursement_sheet(pdf_dir, output_path)
  • assets/

    存储模板文件(比如:PPT 模板、Excel 表头)和静态资源(比如:品牌 Logo、色值表),确保输出结果的格式一致性。

这种结构的优势在于:开发者无需从零构建任务逻辑,只需基于标准化目录扩展,即可实现技能的二次开发与共享。

2. 调度机制:按需动态加载,降低资源消耗

Claude 并非预先加载所有 Skills,而是采用 “任务触发 - 技能匹配 - 动态加载”的调度流程,这是其 “高效性” 的技术核心:

  1. 任务识别

    Claude 通过解析用户请求(比如: “提取 PDF 表格”),匹配 SKILL.md 中的元数据标签(比如:“pdf-processing”“table-extraction”);

  2. 依赖检查

    自动校验当前环境是否满足 Skill 的依赖项(比如:所需脚本语言、外部库);

  3. 按需加载

    仅加载该任务所需的脚本与资源,执行完成后释放资源,避免 “全量加载” 导致的内存占用与 token 消耗。

这种调度逻辑直接解决了传统 AI 的 “推理冗余” 问题,无需反复生成、调试代码,只需调用预封装的执行单元,任务响应速度与 token 利用率大幅提升。

二、Skills 的核心技术优势:从架构设计看价值

Skills 的四大核心特点,本质是其技术架构在 “解耦”、“协同”、“适配”、“效率” 四个维度的落地体现,也是它区别于传统 AI 任务处理方式的关键。

1. 领域解耦:专业化任务的 “职责边界清晰化”

传统 AI 处理 “品牌规范 + 数据分析 + PPT 生成” 的复合任务时,需在单轮推理中兼顾 “风格对齐”“数据计算”“格式排版”,易出现逻辑混乱。而 Skills 通过 “领域解耦” 架构:

  • 每个 Skill 聚焦单一领域(比如:“brand-style-skill” 负责风格规范,“data-analysis-skill” 负责数据处理);
  • 任务执行时,各 Skill 仅负责自身职责范围内的逻辑,避免跨领域干扰,错误率下降超 35%(官方数据)。

2. 模块协同:可组合的 “技能积木” 机制

Skills 支持多模块堆叠使用,其架构设计中内置了 “协同调度逻辑”:

  • 当用户提出复合任务(比如:“按品牌规范生成带数据分析的 PPT”),Claude 会自动识别需调用的 Skill 组合(品牌规范 + 数据分析 + xlsx+pptx);
  • 通过 “技能间参数传递” 机制,将前一个 Skill 的输出(比如:数据分析后的 Excel 表格)作为后一个 Skill 的输入(PPT 生成的数据源),实现端到端自动化。

这种协同能力让 AI 任务从 “单步响应” 升级为 “流程化执行”,尤其适合企业复杂工作流。

3. 跨平台适配:一次封装,多端复用

Skills 的 “可移植性” 并非简单的代码复制,而是架构层面的 “运行时适配设计”:

  • 技能包中的脚本与资源不绑定特定平台(Claude 应用、Claude Code、API),而是通过 Anthropic 统一的 “运行时接口” 与各平台交互;
  • 例如在 Claude Code 中封装的 “Excel 处理 Skill”,无需修改代码,即可通过 API 调用在企业自建系统中使用,大幅降低跨平台开发成本。

4. Token 效率优化:预封装逻辑减少推理消耗

传统方式处理复杂任务时,“生成脚本→调试→修正→再运行” 的多轮交互会消耗大量 token,而 Skills 的架构从两方面优化:

  • 推理步骤减少

    预封装脚本替代 “临时生成代码”,Claude 无需反复思考代码逻辑,中间环节 token 消耗减少;

  • 输出精准度提升

    脚本固化的执行逻辑避免 “冗余解释性文字”,Sonnet 3.7 在工具调用场景下可节省 14%-70% 的输出 token(官方数据)。

三、Skills 与 MCP:互补而非替代的架构层级

很多人会疑惑:已有 MCP(外部系统集成能力),为何还需要 Skills?从技术架构视角看,二者处于不同层级,前者是 “外部集成层”,后者是 “内部功能模块层”,形成了 “功能落地 + 系统联动” 的完整方案。

1. 架构定位差异:功能模块 vs 集成通道

维度Claude SkillsMCP(外部系统集成)
技术定位内部功能模块,聚焦 “任务执行”外部集成层,聚焦 “系统联动”
核心能力封装特定任务逻辑(比如:文档处理、数据分析)连接外部系统(比如: ERP、网盘、自定义 API)
依赖关系可独立运行,也可被 MCP 调用依赖外部系统接口,需配合任务逻辑使用

2. 协同架构:从 “任务执行” 到 “端到端自动化”

二者的协作逻辑可分为三层,形成完整的业务落地链路:

  1. 用户层

    提出业务需求(比如:“处理网盘内 20 个 PDF,提取数据并同步到 ERP”);

  2. Skills 层

    负责 “PDF 数据提取”“数据格式转换” 的任务执行,输出标准化数据;

  3. MCP 层

    负责 “从网盘拉取 PDF 文件”“将处理后的数据推送到 ERP” 的外部联动,打通 “数据输入 - 任务处理 - 结果输出” 的全流程。

举个具体例子:

  • 仅用 Skills:需手动上传 20 个 PDF,逐个处理后下载结果,再手动上传到 ERP;
  • Skills+MCP:MCP 自动拉取网盘文件→调用 Skills 处理→自动推送结果到 ERP,实现 “零人工干预”。

四、Skills 的开发与使用实践:技术视角的落地指南

Anthropic 已在 GitHub 开源 12 个核心 Skills(涵盖文档处理、创意设计、编程开发三大领域),开发者可基于现有架构快速集成或二次开发,核心流程分为 “集成插件市场”、“调用技能”、“二次开发” 三步。

1. 快速集成:接入官方 Skills 插件市场

在 Claude Code 中,通过一条命令即可将开源 Skills 仓库注册为插件市场,本质是建立 “仓库索引 - 技能元数据 - 运行时” 的映射关系:

# 注册Anthropic官方Skills仓库为插件市场
/plugin marketplace add anthropics/skills

注册完成后,Claude 会自动解析仓库中的 Skill 元数据(SKILL.md 中的 YAML 信息),用户只需通过 “技能名称” 或 “命名空间” 调用,例如:

# 调用pdf技能提取文件表单字段
use the pdf skill to extract the form fields from path/to/some-file.pdf
# 调用ms-office-suite命名空间下的xlsx技能处理表格
use ms-office-suite:xlsx to analyze data in path/to/data.xlsx

2. 二次开发:基于标准化架构扩展技能

开发者可基于 Skills 的目录结构,自定义业务场景所需的技能,核心步骤如下:

  1. 创建目录

    新建 custom-skill/目录,遵循 “SKILL.md+scripts+assets” 的结构;

  2. 定义元数据

    在 SKILL.md 中通过 YAML 指定技能 ID(比如:“erp-data-validation”)、依赖项(如 “Python 3.10+requests 库”)、适用场景;

  3. 编写执行逻辑

    在 scripts/中编写脚本(比如:Python 脚本实现 ERP 数据校验规则);

  4. 上传与注册

    将自定义 Skill 上传到 GitHub 仓库,通过 /plugin marketplace add [你的仓库地址]注册到 Claude,即可调用。

这种开发模式的优势在于:无需关注 Claude 的底层运行时,只需聚焦业务逻辑,大幅降低 AI 场景化开发门槛。

五、架构价值与未来展望

Claude Skills 的推出,本质是 Anthropic 对 “AI 任务执行架构” 的一次重构:它将 AI 的 “动态推理” 转化为 “模块化组合”,让复杂任务从 “不可控的多轮交互” 变成 “标准化的流程执行”。

对技术团队而言,这种架构带来两大核心价值:

  • 开发效率提升

    可复用模块减少 80% 以上的重复编码工作,尤其适合企业内部的标准化任务(比如:月度报表生成、客户反馈分析);

  • 运维成本降低

    技能的 “版本化管理”(通过 GitHub 仓库)与 “动态加载”,让功能更新无需重启系统,运维更灵活。

未来,随着开发者生态的完善,Skills 可能会形成 “垂直领域技能市场”(比如:金融数据处理 Skill、医疗文档分析 Skill),而 MCP 则作为 “集成中枢”,连接更多外部系统,最终实现 “AI 能力模块化、业务流程自动化、系统集成标准化” 的落地目标。

好了,这就是我今天想分享的内容。如果你对构建 AI 大模型应用新架构设计和落地实践感兴趣,别忘了点赞、关注噢~