摘要
在金融行业数字化转型的背景下,如何有效利用客户数据提升营销转化率、降低营销成本和客户流失率,是银行业面临的重要挑战。本文详细介绍了如何使用Flask和ECharts技术栈构建一个数据驱动的银行客户分析可视化大屏,实现对百万级客户数据的实时分析与展示。
1. 引言
随着金融科技的快速发展,银行对客户数据的利用已经从简单的统计分析转向深度的数据挖掘和预测分析。可视化大屏作为数据展示的重要手段,能够帮助银行管理者直观了解客户行为、资产分布和营销效果,从而做出更精准的业务决策。
本文将通过一个完整的项目实践,展示如何构建一个银行客户分析可视化大屏,包括数据处理、后端开发、前端可视化和系统集成等关键环节。
2. 项目背景与目标
2.1 项目背景
在本项目中,我们拥有两个核心数据表:
- customer_base.csv: 包含客户基本信息,如姓名、年龄、性别、职业、月收入、开户日期、生命周期阶段、婚姻状况、城市级别和归属分行等。
- customer_behavior_assets.csv: 包含客户行为与资产数据,如总资产、各类产品余额、产品持有标志、复购次数、消费行为、APP使用情况等。
2.2 项目目标
- 客户分层分析:对客户资产、年龄、职业等维度进行分层分析
- 智能建模:构建预测模型,实现AUC≥0.85的预测效果
- 分群策略:识别高复购、中产家庭等特定客户群体
- 精准营销:优化线上线下触达方式,设定转化率监控与预警机制
2.3 项目效果
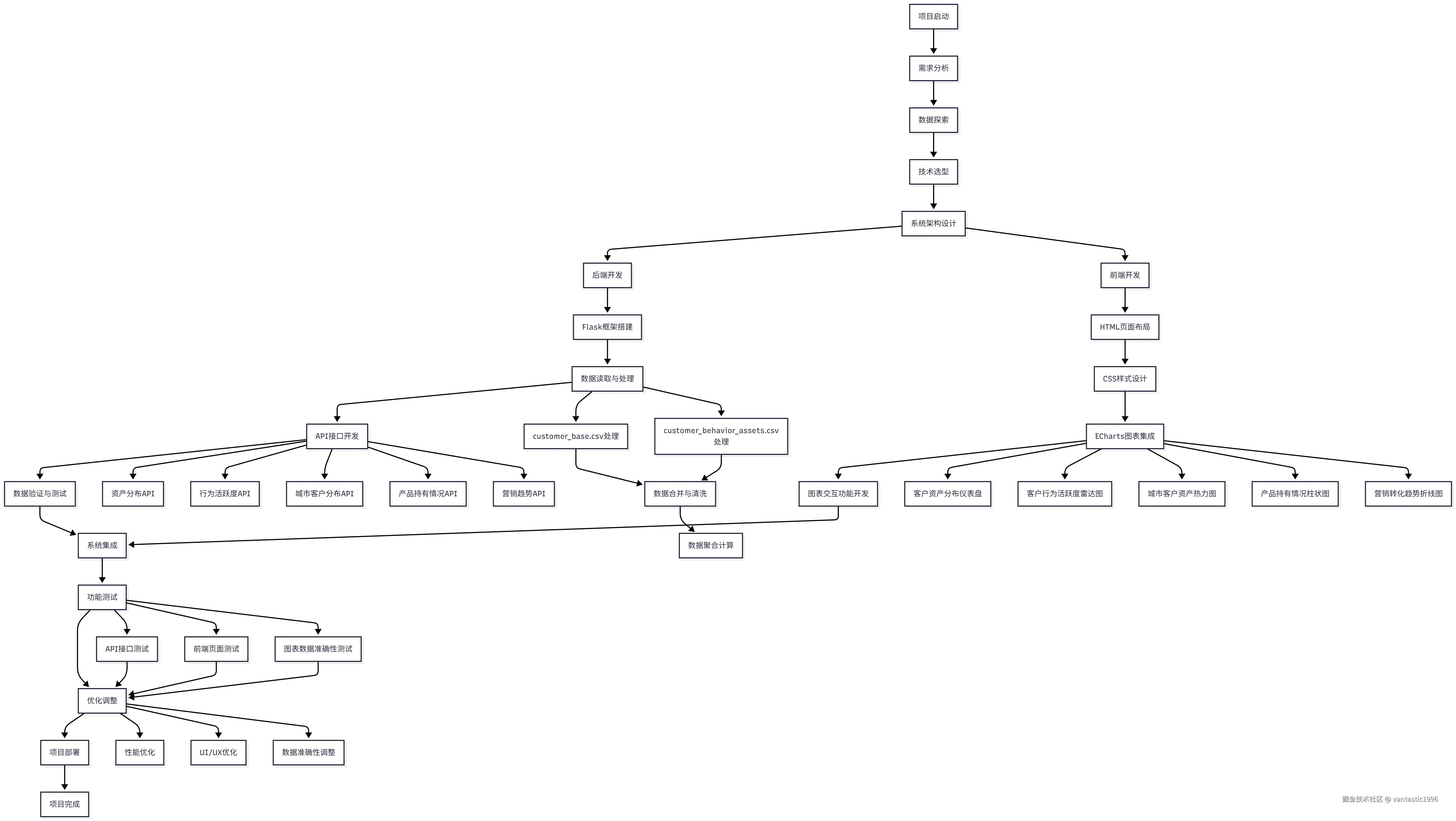
3. 技术架构设计
3.1 技术选型
- 后端框架:Flask - 轻量级Python Web框架
- 数据处理:Pandas - 数据分析和处理
- 前端可视化:ECharts - 百度开源的图表库
- 前端页面:HTML5/CSS3/JavaScript
- 部署方式:Python内置Web服务器(生产环境可用其他WSGI服务器)
3.2 系统架构
[浏览器] <-- HTTP请求 --> [Flask应用] <-- 数据处理 --> [CSV数据文件]
| |
| <-- JSON数据 --------|
| |
| <-- HTML页面 ---------|
4. 数据处理与分析
4.1 数据结构分析
通过分析实际数据,我们发现:
- 客户基本信息表包含12个字段,涵盖客户的人口统计学和社会经济属性
- 客户行为资产表包含24个字段,涵盖客户的投资行为、资产配置和数字化渠道使用情况
4.2 数据表字段说明文档
基于项目说明和数据表结构分析,本项目包含两个主要数据表,用于实现数据驱动精准营销,提升百万级客户转化率,降低营销成本与客户流失率的目标。
4.2.1. customer_base.csv - 客户基本信息表
| 序号 | 字段名 | 字段含义 | 说明 |
|---|---|---|---|
| 1 | customer_id | 客户唯一标识符 | 32位UUID,用于关联客户行为数据 |
| 2 | name | 客户姓名 | 客户真实姓名 |
| 3 | age | 客户年龄 | 客户年龄数值,用于年龄分层分析 |
| 4 | gender | 客户性别 | 性别信息,用于性别维度分析 |
| 5 | occupation | 职业类别 | 客户职业大类 |
| 6 | occupation_type | 职业类型 | 职业细分类型 |
| 7 | monthly_income | 月收入 | 客户月收入水平,关键财务指标 |
| 8 | open_account_date | 开户日期 | 客户开户时间,用于客户生命周期分析 |
| 9 | lifecycle_stage | 客户生命周期阶段 | 客户在银行的生命周期阶段 |
| 10 | marriage_status | 婚姻状况 | 婚姻状态,影响金融需求 |
| 11 | city_level | 城市级别 | 一线城市、二线城市等,代表经济发展水平 |
| 12 | branch_name | 分行名称 | 客户归属的银行分行 |
4.2.2. customer_behavior_assets.csv - 客户行为与资产表
| 序号 | 字段名 | 字段含义 | 说明 |
|---|---|---|---|
| 1 | id | 记录唯一标识符 | 单条记录的唯一ID |
| 2 | customer_id | 关联客户ID | 与客户基本信息表关联的客户ID |
| 3 | total_assets | 客户总资产 | 客户在银行的总资产金额 |
| 4 | deposit_balance | 存款余额 | 客户存款账户余额 |
| 5 | financial_balance | 理财产品余额 | 客户持有理财产品金额 |
| 6 | fund_balance | 基金产品余额 | 客户持有基金产品金额 |
| 7 | insurance_balance | 保险产品余额 | 客户持有保险产品金额 |
| 8 | asset_level | 资产等级 | 客户资产等级分类 |
| 9 | deposit_flag | 存款标志 | 是否持有存款产品的标志位 |
| 10 | financial_flag | 理财标志 | 是否持有理财产品的标志位 |
| 11 | fund_flag | 基金标志 | 是否持有基金产品的标志位 |
| 12 | insurance_flag | 保险标志 | 是否持有保险产品的标志位 |
| 13 | product_count | 持有产品总数 | 客户持有的银行产品总数 |
| 14 | financial_repurchase_count | 理财复购次数 | 理财产品的重复购买次数 |
| 15 | credit_card_monthly_expense | 信用卡月消费额 | 客户信用卡月消费金额 |
| 16 | investment_monthly_count | 投资月交易次数 | 客户月投资交易次数 |
| 17 | app_login_count | APP登录次数 | 客户手机银行APP登录次数 |
| 18 | app_financial_view_time | APP理财浏览时长 | 客户在APP上浏览理财产品的时长 |
| 19 | app_product_compare_count | APP产品比较次数 | 客户在APP上比较产品的次数 |
| 20 | last_app_login_time | 最后APP登录时间 | 客户最后登录APP的时间 |
| 21 | last_contact_time | 最后联系时间 | 银行最后联系客户的时间 |
| 22 | contact_result | 联系结果 | 联系客户的最终结果 |
| 23 | marketing_cool_period | 营销冷静期 | 营销活动的冷静期设置 |
| 24 | stat_month | 统计月份 | 该记录的统计月份 |
4.2.3 两表关联关系
- 通过
customer_id字段,将客户基本信息与客户行为资产信息关联 - 可以实现客户画像的完整构建:结合人口统计数据(年龄、职业、收入)和行为数据(资产配置、交易行为、APP使用习惯)
4.2.4 业务应用方向
根据项目说明,这两个表将用于:
- 客户分层分析:基于资产/年龄/职业分布进行客户分层
- 预测模型构建:预测客户行为,AUC≥0.85
- 客户分群策略:如高复购客户、中产家庭等群体的识别与策略制定
- 精准营销:通过APP弹窗、电话外呼等渠道进行个性化营销
- 转化率监控与预警:动态监控营销效果,设置预警机制
4.3 关键数据洞察
- 资产等级分布:数据实际包含"100万+"、"50-80万"、"80-100万"、"50万以下"四个等级
- 城市级别分布:主要集中在一线城市和二线城市
- 产品持有情况:存款产品持有率最高(约95%),理财、基金、保险持有率相对较低
5. 后端开发实现
5.1 Flask应用基础结构
from flask import Flask, render_template, jsonify
import pandas as pd
app = Flask(__name__)
# 数据加载函数
def load_data():
# 读取并合并数据表
pass
# API接口定义
@app.route('/api/asset_level')
def asset_level_data():
# 返回资产分布数据
pass
# 主页路由
@app.route('/')
def index():
return render_template('index.html')
if __name__ == '__main__':
app.run(debug=True)
5.2 数据处理逻辑
数据处理模块是系统的核心,主要包括:
- 数据加载与合并
- 统计计算与聚合
- API数据格式转换
5.3 API接口设计
系统提供了5个RESTful API接口:
/api/asset_level: 客户资产分布数据/api/behavior_radar: 客户行为活跃度数据/api/city_heatmap: 城市级别客户资产数据/api/product_hold: 产品持有情况数据/api/marketing_trend: 营销转化趋势数据
6. 前端可视化实现
6.1 页面布局设计
前端采用响应式网格布局,将5个核心图表合理分布在大屏上,确保良好的视觉效果和用户体验。
6.2 ECharts图表实现
6.2.1 客户资产分布仪表盘
仪表盘展示了占比最高的客户资产等级,帮助快速了解客户资产结构。
const option = {
title: {
text: maxData.name,
left: 'center',
top: '20%',
textStyle: {
color: '#fff',
fontSize: 18
}
},
series: [{
name: '资产占比',
type: 'gauge',
// ... 其他配置
}]
};
6.2.2 客户行为活跃度雷达图
雷达图展示了客户在5个维度的行为活跃度:APP登录频率、投资交易次数、理财浏览时长、产品比较次数、信用卡消费额。
6.2.3 城市客户资产热力图
热力图展示了不同城市级别的客户数量和平均资产分布情况。
6.2.4 产品持有情况柱状图
柱状图展示了存款、理财、基金、保险四类产品的持有率。
6.2.5 营销转化趋势折线图
双Y轴折线图展示了理财产品复购趋势和营销成功率的变化情况。
7. 关键技术要点
7.1 数据处理优化
- 数据缓存机制提高响应速度
- 分页处理大数据集
- 数据格式标准化
7.2 性能优化
- 前端图表渲染优化
- API响应时间优化
- 内存使用优化
7.3 用户体验优化
- 响应式设计适配不同屏幕
- 加载状态提示
- 图表交互功能
8. 系统测试与验证
8.1 功能测试
- API接口数据准确性验证
- 前端图表数据显示验证
- 数据更新机制测试
8.2 性能测试
- 大量数据处理性能测试
- 并发访问压力测试
- 前端渲染性能测试
9. 项目成果与价值
9.1 技术成果
- 完整的数据可视化解决方案:实现了从前端到后端的完整技术栈
- 高效的API设计:提供了5个优化的RESTful API接口
- 响应式前端界面:适配大屏显示的专业界面设计
9.2 业务价值
- 客户洞察提升:通过可视化展示帮助业务人员快速理解客户特征
- 营销效果监控:实时监控营销转化效果,支持快速决策
- 数据驱动决策:为精准营销提供数据支撑
10. 总结与展望
本文展示了一个完整的银行客户分析可视化大屏项目,从需求分析到系统实现的全过程。项目成功实现了数据驱动的客户分析功能,为银行的数字化转型提供了有力支持。
未来可以考虑以下改进方向:
- 引入更复杂的数据分析模型
- 增加机器学习预测功能
- 实现更丰富的交互功能
- 集成实时数据处理能力
本项目为金融机构的数据可视化建设提供了可参考的完整解决方案,具有较强的实用价值和推广意义。