AI版《西游记》+《三国演义》:打造古典文学智能问答系统

131 阅读3分钟

RAG系统

简介

这是一个基于Retrieval-Augmented Generation (RAG)技术的问答系统,专门针对《西游记》和《三国演义》等古典文学作品进行设计。系统能够根据用户提出的问题,从相关文档中检索信息,并利用本地部署的大语言模型生成答案。

功能特点

  • 文档加载: 支持从本地文件系统加载文本数据
  • 文档切分: 使用LangChain的RecursiveCharacterTextSplitter进行文档预处理,支持自定义chunk大小和重叠
  • 向量索引: 使用Faiss-CPU构建高效的向量索引,支持CPU和GPU环境
  • GPU加速: 支持使用sentence-transformers本地模型进行向量化,可利用GPU加速处理
  • 智能检索: 实现向量相似性搜索,并结合重排序技术提高检索精度
  • 问答生成: 调用本地Ollama部署的deepseek-r1:1.5b大模型生成自然语言答案
  • 进度显示: 向量化过程中提供实时进度反馈

本项目已开源,代码仓库地址如下,欢迎 Star & Fork!✨

RAG 技术效果对比

  • 幻觉: 无法回答

在这里插入图片描述

  • 精准: 回答准确

在这里插入图片描述

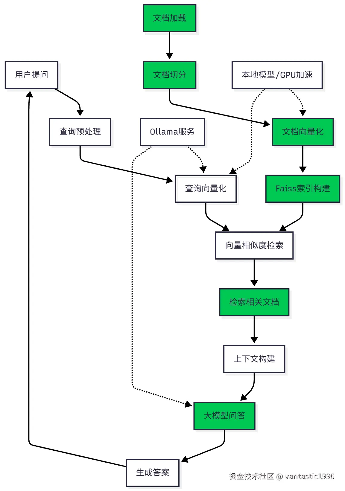
系统架构

本系统主要由以下核心模块组成:

  1. 数据加载模块 (core/data_loader.py): 负责从文件系统加载文档数据并进行切分
  2. 文档切分模块 (core/text_splitter.py): 使用LangChain进行文档切分,chunk_size=1000,chunk_overlap=100
  3. 索引构建模块 (core/index_builder.py): 使用Faiss-CPU构建和管理向量索引
  4. 向量化模块 (core/vectorizer.py): 处理文档和查询向量化,支持API和本地模型两种方式
  5. 检索模块 (core/retriever.py): 执行向量检索并对结果进行重排序
  6. 问答生成模块 (core/qa_engine.py): 调用本地Ollama deepseek-r1:1.5b大模型生成最终答案

在这里插入图片描述

环境依赖

  • Python 3.8+
  • Faiss-CPU
  • LangChain
  • Sentence-Transformers (用于GPU加速)
  • PyTorch (用于GPU加速)
  • NumPy
  • Requests
  • Ollama (用于本地部署大模型)

安装与配置

  1. 安装Python依赖: pip install -r requirements.txt

  2. 安装并配置Ollama:

    • 下载并安装Ollama
    • 拉取所需的大语言模型: ollama pull dengcao/Qwen3-Embedding-0.6B:Q8_0 # 用于向量化 ollama pull deepseek-r1:1.5b # 用于问答生成
  3. 准备文档数据:

    • 将《西游记》和《三国演义》等文档放置在docs目录

使用方法

  1. 启动Ollama服务
  2. 运行系统主程序
  3. 选择向量化方式:
    • API方式 (默认,使用Ollama服务,输出1536维向量)
    • 本地模型方式 (可利用GPU加速,输出384维向量,需设置use_local_model=True)
  4. 输入你想查询的问题
  5. 系统将自动检索相关文档并生成答案

配置GPU加速

如需启用GPU加速,请在main.py中修改以下设置:

use_local_model = True  # 启用本地模型

本地模型将自动检测GPU并使用CUDA进行加速处理。

项目结构

ragsystem/
├── core/
│   ├── data_loader.py
│   ├── index_builder.py
│   ├── retriever.py
│   ├── vectorizer.py
│   ├── text_splitter.py
│   └── qa_engine.py
├── docs/
│   ├── journey_to_the_west.txt
│   └── three_kingdoms.txt
└── requirements.txt

扩展性说明

本系统采用模块化设计,每个核心组件都封装在独立的类中,便于维护和扩展。例如,可以轻松替换不同的索引构建算法、重排序模型或大语言模型。

注意事项

  • 如使用GPU加速,请确保PyTorch已正确安装并支持CUDA
  • 确保Ollama服务正在运行,并且所需模型已下载
  • 本地模型方式与API方式的向量维度不同,需保持index_builder和vectorizer维度一致
  • 文档切分参数可根据实际需求调整,平衡精确性和性能

项目资源