一篇尘封已久的笔记-webRTC初探和学习建议

212 阅读7分钟

「观感:❤️❤️❤️❤️❤️」

「观看时长:10min」

如果觉得帮助到了你,请点赞和收藏,这样会激励到作者更勤快创作,内容不深但是好入口。

🌐 WebRTC 从入门到实战:打破概念迷思

为了帮大家真正理解WebRTC并上手开发,下面我将从这门技术的核心价值讲起,用直观的方式剖析关键概念,并为你规划一条循序渐进的学习路线。

❓ 核心概念:重新认识WebRTC

WebRTC是什么,带来了什么变化?

WebRTC是一项支持网页浏览器进行实时音视频通信的开源技术。它的核心价值在于:

  • 革命性简化:在WebRTC之前,实时通信需要安装插件或专用客户端。WebRTC使其变得像打开网页一样简单,无需任何插件
  • 技术门槛降低:它将复杂的音视频处理、网络传输、NAT穿越等技术封装成简单的JavaScript API,开发者无需精通底层技术也能构建实时通信应用
  • 成本与体验优化:通过点对点 (P2P)  直连传输数据,减少了服务器中转,旨在实现毫秒级的低延迟通信,并降低服务器成本和带宽消耗

简单来说,WebRTC把过去只有大型公司才能实现的复杂实时通信能力,变成了每个Web开发者都能使用的“平民化”技术。

它是一个技术还是一种协议?

WebRTC是一个完整的技术体系/项目,而不仅仅是单一协议。它包含:

  • W3C标准化的JavaScript API(如RTCPeerConnection),供开发者调用
  • 一整套底层的协议族和C++库,处理音视频编解码、网络传输等
  • 它运行在应用层,但利用了多种传输层/网络层协议(如UDP、TCP)和技术。

🔑 关键概念解析:告别死记硬背

理解下面这些概念时,请忘掉复杂的定义。我们用一个“公司间建立直达通信”的比喻来贯穿理解:

想象两个都在自己内部局域网(NAT之后)的公司要建立一条直达的快递线路,用来实时交换物品(音视频数据)。

1. NAT (Network Address Translation)

  • 它是什么:网络地址转换。由于IPv4地址不足,路由器会用单个公网IP代表整个内网的所有设备,就像公司总机用一个对外电话号码代表所有内部分机
  • 带来的问题:外部设备看不到内网设备的真实“地址”(IP和端口),不知道把“快递”寄给谁,无法直接建立连接。

2. STUN (Session Traversal Utilities for NAT)

  • 它是什么:一个简单的协议和服务器。

  • 核心作用:帮你“照镜子”,看清自己在公网上的“样子”。

    • 你的设备(浏览器)向STUN服务器询问:“在公网上,我的地址看起来是什么?” STUN服务器会告诉你这个公网IP和端口。
    • 工作中如何使用:在创建WebRTC连接时,你需要在配置中指定STUN服务器地址(如Google提供的stun:stun.l.google.com:19302)。大部分情况下,浏览器会自动完成查询

3. TURN (Traversal Using Relays around NAT)

  • 它是什么:一个中继服务器和协议。

  • 核心作用:当“直达快递”因路况(防火墙策略)或道路太特殊(对称型NAT)而无法建立时,充当一个“中转仓库”。

    • 所有数据都先发给TURN服务器,再由它转发给对方。这是保底方案,因为所有流量都经过它,会消耗带宽和成本。
  • 工作中如何使用:和STUN一样,需要在ICE服务器配置中设置TURN服务器地址。ICE框架会在直连失败时自动启用它。

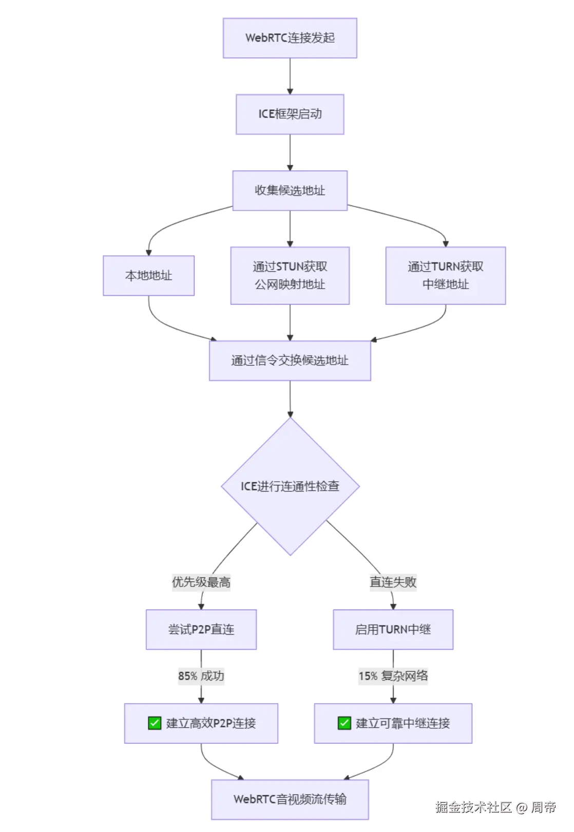
4. ICE (Interactive Connectivity Establishment)

  • 它是什么:一个框架和算法,而非单一协议。它是WebRTC建立连接的“总指挥官”

  • 核心作用:智能地尝试所有可能的连接路径,找出最优解。

    • ICE通过STUN、TURN等方式,收集所有可能用来连接的地址(称为Candidate),包括本地地址、公网反射地址、中继地址
    • 然后,双方通过信令服务器交换这些候选地址。
    • 最后,ICE会对这些地址组合进行连通性检查,最终选择一条最佳路径建立连接
  • 一个重要的数据:大约85%的连接可以通过STUN建立的直连完成,剩下的15%复杂网络情况则需要TURN中继

wechat_2025-10-30_113729_141.png

🛠️ 开发准备与学习路线

工具与IDE

  • 核心工具:一个现代浏览器(Chrome, Firefox)、一个代码编辑器(VS Code)。
  • 辅助工具:初期学习可使用免费的公共STUN服务器。进阶时,你需要搭建自己的信令服务器(用Node.js+Socket.io很简单)和考虑部署TURN服务器(如coturn)。
  • IDE选择VS Code足矣,它轻量、插件丰富,对JavaScript/TypeScript支持极好

循序渐进的学习路线图

阶段一:基础入门(1-2周)

目标:理解核心概念,能建立一对一视频通话。

  1. 掌握前置知识:熟练HTML、CSS、JavaScript(ES6+),了解异步编程。初步了解Node.js和WebSocket对于后续学信令有帮助。

  2. 理解核心API

    • getUserMedia:用于获取摄像头和麦克风的媒体流
    • RTCPeerConnection:WebRTC核心,负责建立和管理P2P连接。
    • 不急于理解RTCDataChannel
  3. 实战:在本地实现一个一对一视频通话

    • 关键:用一个简单的Node.js服务器配合WebSocket实现信令交换。
阶段二:进阶理解(2-3周)

目标:理解多方通信,处理更复杂的现实网络问题。

  1. 掌握信令机制:真正理解信令的作用(交换SDP和ICE候选),并能用WebSocket实现一个稳定的信令服务器。

  2. 探索多方通信架构

    • Mesh架构:每个参与者与其他所有人都建立P2P连接。适合4-6人以内的小型会议,简单但耗上行带宽
    • SFU架构:参与者只与一个中心SFU服务器建立连接,由服务器转发流。适合多人会议,是现代主流方案
  3. 实战

    • 实现一个3-4人的Mesh架构视频会议。
    • 学习并配置TURN服务器,测试在复杂网络下的连通性。
阶段三:巩固与优化(持续)

目标:提升应用质量,探索高级特性。

  1. 处理连接状态:监听ICE连接状态,为UI提供丰富的连接、断开、重连等反馈。
  2. 性能与兼容性:学习应对不同的编解码器、网络带宽波动。
  3. 探索新功能:实现屏幕共享、录音、虚拟背景等功能。

💻 实战第一步:一对一通话代码框架

下面是一个高度概括的一对一通话代码逻辑,帮助你建立直观印象:

  1. 获取本地媒体流
// 使用 getUserMedia 获取摄像头和麦克风访问权限
const localStream = await navigator.mediaDevices.getUserMedia({ video: true, audio: true });
// 将流显示在本地 video 元素上
document.getElementById('localVideo').srcObject = localStream;
  1. 创建并配置RTCPeerConnection
// 配置 ICE 服务器,这里使用了Google的公共STUN服务器
const configuration = {
  iceServers: [{ urls: 'stun:stun.l.google.com:19302' }]
};
const peerConnection = new RTCPeerConnection(configuration);

// 将本地媒体流添加到连接中
localStream.getTracks().forEach(track => {
  peerConnection.addTrack(track, localStream);
});

// 监听并处理从对方传来的媒体流
peerConnection.ontrack = (event) => {
  document.getElementById('remoteVideo').srcObject = event.streams[0];
};

// 监听 ICE 候选,并通过信令服务器发送给对端
peerConnection.onicecandidate = (event) => {
  if (event.candidate) {
    // 通过信令服务器发送 event.candidate
    signalingServer.send(JSON.stringify({ candidate: event.candidate }));
  }
};
  1. 信令交换:建立连接

    • 发起方:创建offer,将其设为本地描述,然后通过信令服务器发送这个offer
    • 接收方:收到offer后,将其设为远程描述,创建answer,将其设为本地描述,然后通过信令服务器发回这个answer
    • 双方:通过信令服务器交换icecandidate信息。

WebRTC的学习过程就像剥洋葱,先从外层整体理解,再层层深入。希望这个指南能帮到大家拨开迷雾,真正踏入WebRTC开发的大门。如果大家觉得有帮助,不要忘记请点赞和收藏哦,谢谢!