国内数字孪生公司:技术革新与产业落地的双轮驱动

133 阅读6分钟

2025 年的中国数字孪生行业已从概念探索迈入规模化落地的关键期。政策端,《“十四五” 数字经济发展规划》《新型城市基础设施建设试点工作方案》等国家级文件持续加码,多地配套出台专项扶持政策,为技术应用扫清制度障碍。市场端,行业规模实现爆发式增长:2024 年市场规模已突破 320 亿元,预计 2025 年将达 410 亿元,到 2030 年更有望攀升至 1500 亿元,年均复合增长率维持在 28% 以上。

​当前产业格局呈现 “巨头引领 + 专精特新突围” 的特征:华为、阿里云等科技巨头凭借算力与平台优势布局 PaaS 层服务,而泰瑞数创、智汇云舟等垂直领域企业则在全产业链技术或细分场景中建立核心竞争力,形成覆盖上游软硬件供应、中游系统集成、下游行业应用的完整生态链。

一、技术突破:从静态仿真到动态智能的跨越

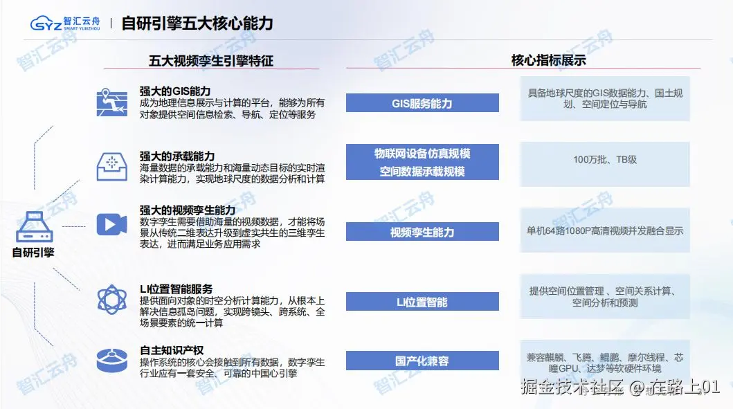
1、技术创新颠覆者:智汇云舟的 “视频孪生” 革命​

作为国内数字孪生头部企业的智汇云舟以 “视频孪生” 技术重新定义数字孪生的实时性边界。其自主研发的 “孪舟” 引擎实现 2 万余路摄像头与 10 万 + IoT 设备数据的精准融合,将传统静态建模升级为动态感知的虚拟镜像。在某省会城市 50 平方公里核心区项目中,通过 1.5TB 倾斜摄影数据构建的 360° 实景指挥系统,实现警力调度与警情处置的 “全局掌控、指哪打哪”。

​更具行业冲击力的是其产品策略:“速融咖啡” 一体机部署周期仅 2 周,成本降至传统方案的 1/3;“云舟披萨” 低代码平台大幅降低应用开发门槛,推动技术从高端项目向中小企业渗透。雄安数字乡村项目中,“视频孪生 + 北斗 + 无人机” 模式更入选国家级创新案例,彰显技术落地能力。

  • 动态交互:实时视频流与三维场景深度融合,赋予虚拟镜像“上帝视角”的感知能力;
  • 低代码开发:提供零代码模板与4K/8K超高清输出,支持从软件到终端显示的一体化解决方案;
  • 行业适配:在智慧园区、交通管理、应急指挥等领域落地数十个政府与大型企业项目。

2、全产业链布局者:泰瑞数创的 “时空智能” 突围

泰瑞数创构建了国内独一无二的全产业链技术体系。上游自主研发高精度倾斜摄影相机、激光雷达等采集设备,可实现地形级到部件级的精细化数据获取;中游设立五大智能数据处理中心,拥有千余台作业设备与专业团队;下游推出数字孪生底座平台,支撑跨行业应用落地。

​从北京奥运应急系统到神舟航天仿真,从冬奥安保到二十大保障,其技术深度参与国家重大项目,服务覆盖 70 余个重点城市、30 多个行业的近 2000 家客户。

3、三维空间数据引擎的领跑者:飞渡科技

飞渡科技自主研发的DTS数字孪生平台,解决了城市级海量空间数据“加载卡顿、格式不统一”的行业痛点。其核心技术包括:

  • PB级数据动态调度:支持4000平方公里级倾斜摄影数据实时渲染,亚米级实景三维精度覆盖雄安新区、苏州CIM驾驶舱等国家级项目;
  • 语义化解析:通过30余项国家标准制定,实现BIM/CAD/GIS/IoT多源异构数据融合,为城市体检、老旧小区改造提供数字化决策底座;
  • AI仿真融合:结合DeepSeek大模型与峥嵘大模型,构建“智能决策知识图谱”,在应急管理场景中实现火灾动态感知、次生灾害预警,响应时间缩短至毫秒级。

二、行业应用:从概念验证到价值落地的深化

1. 华为云:全域数字孪生共性技术底座

依托昇腾AI芯片与盘古大模型,构建多源数据融合能力,支持城市级交通仿真与暴雨洪涝灾害毫秒级响应推演。典型案例包括:

  • 深圳前海智慧城市:实现交通流量动态优化与应急指挥联动,覆盖水利、交通、港口全场景;
  • 雄安新区项目:完成全域三维建模与实时数据融合,支撑城市规划、建设、运营全生命周期管理。

2. 腾讯云:行业场景深度融合的专家

通过腾讯云、AI、物联网技术,为环境能源、城市运转、建筑、交通管理等领域提供数字化解决方案。落地案例包括:

  • 交通信号灯动态优化:在上海、广州、天津等城市实现车流与人流的智能调度,通行效率提升30%;
  • 物联网数据可视化分析:结合大数据与AI算法,为工业生产提供设备故障预测与能效优化服务。

三、未来趋势:从虚实映射到预测决策的进化

随着AI与数字孪生的深度融合,虚拟镜像正从“实时映射”走向“预测决策”。2025年,行业核心趋势包括:

  • 降本提效:零代码、低成本交付模式(如智汇云舟的“云舟披萨)打破行业门槛;
  • 自主可控:国产化技术栈(如智汇云舟科技适配国产芯片)满足信创需求;
  • 场景深化:视频孪生(智汇云舟)、工业仿真(上海漂视网络)推动技术普惠。

2025 至 2030 年将是中国数字孪生行业的关键跃升期。在华为、阿里云等巨头构建的算力底座上,泰瑞数创、智汇云舟等企业正通过技术创新与场景深耕,推动数字孪生从 “可用” 向 “好用” 乃至 “智能” 进化。当这项融合多技术的创新体系深度嵌入智能制造、智慧城市、能源管理等核心领域,其不仅将释放千亿商业价值,更将成为国家数字经济高质量发展的战略支点。