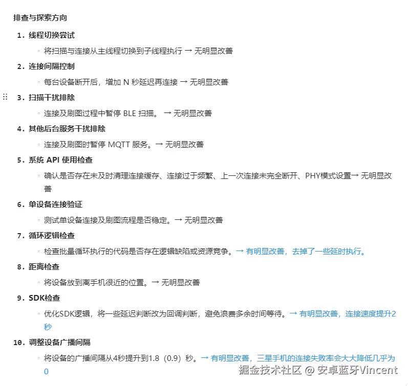
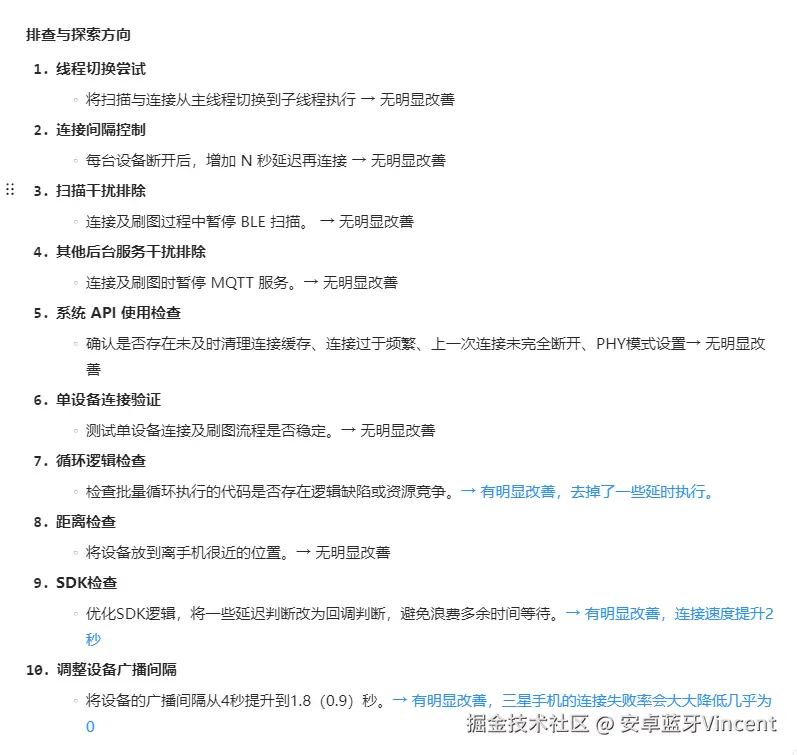
蓝牙 BLE 开发:别只停留在 “能用”,要挖到 “极致”

112 阅读4分钟

不少人觉得蓝牙开发很简单 ——“调用系统 API,写个工具类,能扫描、能连接、能发数据,不就行了?”

但真正扎进 BLE 开发才会发现,这里藏着天壤之别:“会用 API” 只是入门,“榨干 API 全部潜力” 才是核心竞争力。

一、为什么必须深耕 BLE?

蓝牙设备市场需求从未衰退,客户的核心诉求始终聚焦三点:

  • 速度要快:扫描、连接、传输全程快人一步,不落后竞品;
  • 连接要稳:少掉线、重连快、预连接机制成熟,无断连焦虑;
  • 兼容要广:覆盖多品牌机型、全 Android 版本,无适配死角。

甚至有客户提出极致需求:“能不能像蓝牙网关那样,1 分钟扫描几十个标签?”

这种级别的要求,不研究透 “ API” 根本无法满足。

二、深度调试的价值

不实测、不调试、不试错,永远不知道产品还能更优。

分享两个真实项目案例:

案例 1:微调 ScanFilter,解决跨版本扫描难题

Android BLE 的 ScanFilter 用于筛选设备、减少无效扫描。

仅需微调过滤器参数,就实现双重突破:

  • 解决 Android 9.0 三星手机息屏后无法扫描的问题;
  • 同步修复 Android 8.1 系统息屏扫描中断的漏洞。

看似微小的改动,让扫描稳定性实现质的飞跃。

案例 2:多写一个权限参数,导致小米机型功能全失

小米部分机型(Android 10/13)出现扫描、连接异常,排查许久才定位根源:

AndroidManifest.xml 申请权限时,多写了一个冗余参数。

一个细微的配置失误,直接导致 BLE 功能全面失效。

这正是 “实机调试 + 持续验证” 的必要性 —— 细节决定成败。

三、速度优化:从 “能用” 到 “秒开” 的五次进阶

我们在项目中沉淀的 “提速五连击”,每一步都直击核心痛点:

提速1:传输机制切换,速度追平竞品

接手某串口助手 APP 时,客户反馈 “文件发送速度比竞品慢一倍”。

拆解竞品后发现关键差异:写入特征值的模式选择。

  • WRITE_TYPE_DEFAULT:可靠但低效(默认)
  • WRITE_TYPE_NO_RESPONSE:高效无响应,适配高频传输
  • WRITE_TYPE_SIGNED:安全但最慢

将默认模式切换为 NO_RESPONSE,同时取消 20ms 冗余延迟,速度直接追平竞品。

提速2:提升连接优先级,大屏传输再提速

针对大屏设备传输慢的反馈,在网络方案无效后,联合 AI 验证多个方向,最终锁定关键操作:

连接成功后调用 gatt.requestConnectionPriority(BluetoothGatt.CONNECTION_PRIORITY_HIGH);

系统内置四种连接优先级,HIGH 模式可分配更高带宽、缩短传输间隔,让速度再提数倍。

提速3:优化连接时序,点灯 / 刷图效率飙升

客户吐槽 “点灯指令下发太慢,远不及网关”,针对性排查 10 项关键节点,发现核心问题:

原逻辑 “开启通知→延迟 2 秒→校验密钥” 存在冗余。

监听系统通知回调即可替代手动延迟,优化后:

  • 点灯时间从 8 秒压缩至 1 秒;
  • 刷图时间从 8 秒降至 3 秒,用户体验实现 “质的飞跃”。

提速4:应用层预加载,实现 “秒开” 体验

客户仍追求 “点击即响应”,我从架构层面升级:

  • 预扫描:APP 启动时后台同步扫描设备;
  • 预连接:进入配置界面即触发后台自动连接;
  • 预缓存:缓存 500 台设备核心信息(版本、类型等),下次启动直接加载。

三项优化让 “点击到刷图” 实现秒开体验。

提速 5:系统 + 固件协同,MTU 扩容再提效

性能优化仍有空间 —— 与固件联调时发现,部分设备支持 MTU 扩容:

从 175→275→512,单包传输字节数从 159 大幅提升。

为此专门开发 “SDK 参数配置界面”,支持固件端动态调整 MTU,传输效率再上一个台阶。

四、总结:BLE 开发的核心竞争力,藏在底层细节里

不真正理解、调试系统 API,就永远找不到 BLE 的性能天花板。

每一个微小的突破,都能让你的 SDK:

从 “能用” 升级为 “优秀”,从 “稳定” 进阶为 “行业标杆”。

蓝牙开发的门槛从不在 API 调用,而在对底层细节的掌控力。

结语

深耕系统 API 不是炫技,而是为了给用户更可靠的产品体验。

BLE 的深度远超想象,你能走多远,取决于你愿意挖多深。