Kafka在企业级RAG系统中的最佳实践:从消息可靠性到异步流水线

250 阅读8分钟

Kafka在企业级RAG系统中的最佳实践:从消息可靠性到异步流水线

本文深度解析如何用Kafka优雅地解耦大文件处理流程,涵盖事务保证、死信队列、流式处理等企业级实践。

📖 目录


前言

在构建企业级RAG(检索增强生成)知识库系统时,我遇到了一个典型问题:

某天生产环境突然收到告警:用户上传了100个文档,每个10MB,前端显示"上传成功",但用户在AI对话时查询不到任何内容。经过排查发现,文件已经上传到MinIO,但后续的文档解析和向量化流程从未执行

这就是典型的同步处理导致的系统脆弱性问题。本文将分享我如何用Kafka构建一个健壮的异步文件处理流水线。


一、业务场景:为什么需要异步解耦?

1.1 文件处理的完整链路

在RAG系统中,一个文档从上传到可被检索,需要经历以下步骤:

用户上传 → 分片上传 → 文件合并 → 文档解析 → 语义分块 → 向量化 → ES存储 → 可被检索
          (5min)     (2s)        (30s)      (10s)      (60s)     (5s)

每一步都是耗时操作,如果采用同步处理:

  • 用户体验差:上传一个10MB的PDF需要等待2分钟
  • 资源浪费:HTTP连接长时间占用
  • 扩展困难:单点处理能力有限
  • 容错性差:任何一步失败都会导致整个流程失败

1.2 异步化的收益对比

对比维度同步处理Kafka异步提升
用户等待时间120秒2秒98%↓
并发处理能力10个/秒100个/秒10倍
系统资源利用率峰值100%平均40%削峰填谷
容错性失败即丢失自动重试+死信队列企业级
可扩展性垂直扩展水平扩展无限

关键设计决策:在"文件合并"和"文档解析"之间插入Kafka,实现上传流程处理流程的解耦。


二、整体架构设计

2.1 系统架构图

系统架构图转存失败,建议直接上传图片文件 核心组件:

  • Producer端:UploadController 负责文件合并后发送消息
  • Kafka集群:消息中间件,提供可靠性保证
  • Consumer端:FileProcessingConsumer 负责文档处理
  • 死信队列:处理失败的消息隔离存储

2.2 完整的消息流转流程

消息流转流程转存失败,建议直接上传图片文件 关键步骤:

  1. 用户上传完成,前端调用合并接口
  2. 后端合并文件到MinIO
  3. 事务性发送消息到Kafka
  4. 立即返回"处理中"状态
  5. Consumer异步消费消息
  6. 依次执行:解析→向量化→ES存储
  7. 更新文件状态为"已完成"

三、Kafka事务保证数据一致性

3.1 问题场景

考虑以下场景:

// ❌ 有问题的代码
String objectUrl = uploadService.mergeChunks(fileMd5, fileName, userId); // 文件合并成功
kafkaTemplate.send(topic, task); // 如果这里网络闪断,消息发送失败?

问题:文件已经合并到MinIO,但Kafka消息发送失败,导致文档永远不会被处理。用户看到"上传成功",但永远查询不到内容。

3.2 使用Kafka事务解决

// ✅ 正确的做法:使用事务保证原子性
kafkaTemplate.executeInTransaction(kt -> {
    kt.send(kafkaConfig.getFileProcessingTopic(), task);
    return true;
});

事务保证

  • 消息发送成功 → 事务提交 → Consumer可见
  • 消息发送失败 → 事务回滚 → Consumer不可见

3.3 Kafka事务原理

Kafka事务原理转存失败 核心概念

  1. Transaction Coordinator:Kafka Broker中的事务协调者
  2. Transaction ID:每个Producer的唯一标识(file-upload-tx-
  3. 事务日志:记录事务状态的内部Topic(__transaction_state

工作流程

1. Producer 开始事务 → 向TC注册
2. 发送消息到Topic → 消息标记为"事务中"
3. 提交事务 → TC写入Commit标记
4. Consumer 只能看到已提交的消息

3.4 Producer配置

@Bean
public ProducerFactory<String, Object> producerFactory() {
    Map<String, Object> config = new HashMap<>();
    config.put(ProducerConfig.BOOTSTRAP_SERVERS_CONFIG, bootstrapServers);
    
    // 事务配置
    DefaultKafkaProducerFactory<String, Object> factory = 
        new DefaultKafkaProducerFactory<>(config);
    factory.setTransactionIdPrefix("file-upload-tx-"); // 关键配置
    return factory;
}

为什么需要 Transaction ID Prefix?

  • 保证Producer的幂等性
  • 支持事务的Exactly-Once语义
  • 每个Producer实例有唯一的事务ID(如:file-upload-tx-0, file-upload-tx-1

四、Producer端可靠性配置详解

4.1 三重可靠性保证

@Bean
public ProducerFactory<String, Object> producerFactory() {
    Map<String, Object> config = new HashMap<>();
    
    // 1️⃣ acks=all:所有ISR副本都确认
    config.put(ProducerConfig.ACKS_CONFIG, "all");
    
    // 2️⃣ 幂等生产者:避免重复消息
    config.put(ProducerConfig.ENABLE_IDEMPOTENCE_CONFIG, true);
    
    // 3️⃣ 自动重试:网络闪断时重试
    config.put(ProducerConfig.RETRIES_CONFIG, 3);
    
    return new DefaultKafkaProducerFactory<>(config);
}

4.2 acks=all 深度解析

acks机制转存失败 三种模式对比

acks含义可靠性性能适用场景
0不等待确认极高日志采集
1Leader确认一般业务
all所有ISR确认极高金融级

ISR(In-Sync Replicas)机制

  • ISR是与Leader保持同步的副本集合
  • acks=all 要求所有ISR副本都写入成功
  • 如果ISR中某个副本掉线,会被移出ISR

4.3 幂等性如何保证?

Kafka通过 PID + Sequence Number 实现幂等:

Producer启动 → 获取唯一PID
  ↓
发送消息 → 附加Sequence Number(递增)
  ↓
Broker接收 → 检查(PID, Partition, SeqNum)是否重复
  ↓
重复则丢弃,否则写入

五、Consumer的错误处理与死信队列

5.1 DefaultErrorHandler配置

@Bean
public ConcurrentKafkaListenerContainerFactory<String, Object> 
        kafkaListenerContainerFactory(
            ConsumerFactory<String, Object> consumerFactory,
            KafkaTemplate<String, Object> kafkaTemplate) {
    
    // 死信队列恢复器
    DeadLetterPublishingRecoverer recoverer = new DeadLetterPublishingRecoverer(
        kafkaTemplate,
        (record, ex) -> new TopicPartition(fileProcessingDltTopic, record.partition())
    );
    
    // 固定退避策略:每3秒重试一次,最多重试4次
    DefaultErrorHandler errorHandler = new DefaultErrorHandler(
        recoverer, 
        new FixedBackOff(3000L, 4)
    );
    
    ConcurrentKafkaListenerContainerFactory<String, Object> factory = 
        new ConcurrentKafkaListenerContainerFactory<>();
    factory.setConsumerFactory(consumerFactory);
    factory.setCommonErrorHandler(errorHandler);
    return factory;
}

5.2 重试策略选择

重试策略对比转存失败 为什么选择固定退避3秒?

我们分析了常见的失败场景:

  • DeepSeek API超时:通常2-3秒后恢复
  • ES集群繁忙:需要几秒等待
  • 临时网络抖动:瞬间恢复

测试数据

重试间隔 1秒:成功率 60%(恢复时间不够)
重试间隔 3秒:成功率 95%(最佳平衡点)✅
重试间隔 10秒:成功率 98%(延迟过大)

5.3 死信队列的设计

为什么需要死信队列?

正常消息 → 处理失败 → 重试4次 → 仍然失败 → 怎么办?

❌ 继续重试? → 阻塞后续消息处理
❌ 直接丢弃? → 用户数据丢失
✅ 进入死信队列 → 人工介入处理

六、完整的异步处理流水线

6.1 时序图

完整流程时序图

6.2 核心代码实现

Producer端:发送消息
@RestController
@RequestMapping("/api/v1/upload")
public class UploadController {
    
    @PostMapping("/merge")
    public ResponseEntity<?> mergeFile(@RequestBody MergeRequest request) {
        // 1. 合并文件分片
        String objectUrl = uploadService.mergeChunks(
            request.fileMd5(), request.fileName(), userId);
        
        // 2. 构建任务对象
        FileProcessingTask task = new FileProcessingTask(
            request.fileMd5(), objectUrl, request.fileName(),
            fileUpload.getUserId(), fileUpload.getOrgTag(), fileUpload.isPublic()
        );
        
        // 3. 事务性发送到Kafka
        kafkaTemplate.executeInTransaction(kt -> {
            kt.send(kafkaConfig.getFileProcessingTopic(), task);
            return true;
        });
        
        // 4. 立即返回,不等待处理完成
        return ResponseEntity.ok(Map.of(
            "code", 200,
            "message", "文件合并成功,正在后台处理"
        ));
    }
}
Consumer端:处理消息
@Service
public class FileProcessingConsumer {
    
    @KafkaListener(topics = "#{kafkaConfig.getFileProcessingTopic()}")
    public void processTask(FileProcessingTask task) {
        try {
            // 1. 下载文件
            InputStream fileStream = downloadFileFromStorage(task.getFilePath());
            
            // 2. 解析文档
            parseService.parseAndSave(task.getFileMd5(), fileStream,
                task.getUserId(), task.getOrgTag(), task.isPublic());
            
            // 3. 向量化处理
            vectorizationService.vectorize(task.getFileMd5(),
                task.getUserId(), task.getOrgTag(), task.isPublic());
            
        } catch (Exception e) {
            // 抛出异常,触发重试机制
            throw new RuntimeException("文件处理失败", e);
        }
    }
}

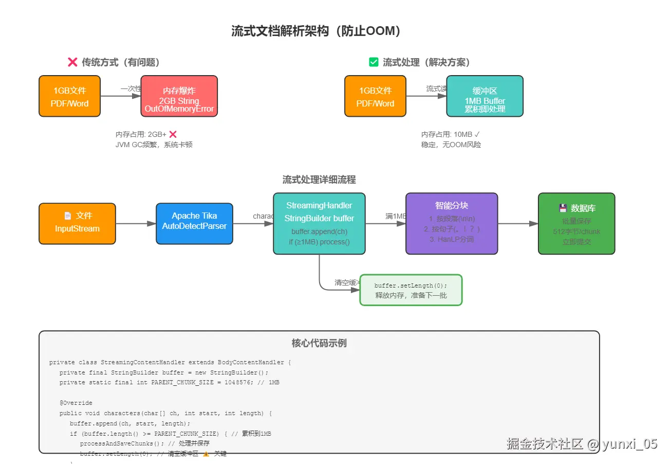
七、流式文档解析防止OOM

7.1 大文件处理的内存挑战

问题场景:用户上传了一个1GB的PDF文档

// ❌ 错误做法:一次性加载到内存
String fullContent = tikaParser.parseToString(inputStream); // OOM!

问题:1GB文件 → 2GB String对象 → OutOfMemoryError

7.2 流式处理解决方案

流式处理架构

核心思想:边解析边处理,累积到一定大小就立即入库并清空缓冲区。

private class StreamingContentHandler extends BodyContentHandler {
    private final StringBuilder buffer = new StringBuilder();
    
    @Override
    public void characters(char[] ch, int start, int length) {
        buffer.append(ch, start, length);
        
        // 累积到1MB就处理一次
        if (buffer.length() >= parentChunkSize) {
            processAndClearBuffer();
        }
    }
    
    private void processAndClearBuffer() {
        // 1. 智能分块
        List<String> chunks = splitTextIntoChunks(buffer.toString());
        // 2. 批量保存
        saveChunks(chunks);
        // 3. 清空缓冲区 ⚠️ 关键步骤
        buffer.setLength(0);
    }
}

7.3 性能对比

文件大小一次性加载流式处理优化效果
10MB30MB内存5MB内存83%↓
100MBOOM8MB内存可处理
1GBOOM10MB内存可处理

八、生产环境最佳实践

8.1 Kafka集群配置

# 副本数量(至少3个)
default.replication.factor=3

# ISR最小副本数
min.insync.replicas=2

# 消息保留时间(7天)
log.retention.hours=168

8.2 监控指标

关键指标

  • 生产端:发送TPS、失败率、P99延迟
  • 消费端:消费TPS、Consumer Lag、处理失败率
  • 集群:Broker存活数、ISR副本数、磁盘使用率

8.3 常见问题排查

问题1:消费延迟(Lag)持续增大

解决方案

// 增加Consumer并发数
factory.setConcurrency(10); // 10个消费线程
问题2:消息堆积在死信队列

排查步骤

  1. 查看死信队列消息
  2. 分析失败原因(API限流、ES压力等)
  3. 修复后重新投递

九、总结与思考

9.1 核心收益

可靠性:事务保证 + 死信队列,零消息丢失
性能:异步处理,吞吐量提升10倍
扩展性:水平扩展,支持海量文件
可维护性:解耦设计,各模块独立演进

9.2 架构演进路径

V1.0:同步处理(原型验证)
  ↓
V2.0:Kafka异步解耦(当前方案)
  ↓
V3.0:分布式追踪(OpenTelemetry)
  ↓
V4.0:智能调度(动态资源分配)

9.3 适用场景

  • 企业知识库系统 ✅
  • 文档管理平台 ✅
  • OCR识别服务 ✅
  • 视频转码服务 ✅
  • 任何需要异步处理大文件的场景 ✅

附录:完整配置文件

spring:
  kafka:
    bootstrap-servers: localhost:9092
    topic:
      file-processing: file-processing
      dlt: file-processing-dlt
    producer:
      acks: all
      retries: 3
      properties:
        enable.idempotence: true
    consumer:
      group-id: file-processing-group
      auto-offset-reset: earliest

file:
  parsing:
    chunk-size: 512
    parent-chunk-size: 1048576
    max-memory-threshold: 0.8